CALIFORNIA
Proposition 65 Warning
Den här produkten innehåller en eller flera kemikalier som av den amerikanska delstaten Kalifornien anses orsaka cancer, fosterskador och andra fortplantningsskador.
Note: Vnster och hger sida p maskinen motsvarar frarens vnstra respektive hgra sida vid normal krning.
Note: Du kan anvnda en upphissningsanordning fr att lttare komma t under maskinen.
Parkera maskinen p en plan yta.
Koppla in parkeringsbromsen.
Stng av motorn och tag ut nyckeln.
Lt maskinen svalna.

Felaktig dragning av batterikablarna kan skada maskinen och kablarna samt orsaka gnistor. Gnistorna kan f batterigaserna att explodera, vilket kan leda till personskador.
Lossa alltid batteriets minuskabel (svart) innan du lossar pluskabeln (rd).
Anslut alltid pluskabeln (rd) innan du ansluter minuskabeln (svart).
Hll alltid batteriremmen p plats fr att skydda batteriet och se till att det sitter skert.
Batteripolerna eller verktyg av metall kan kortslutas mot maskinkomponenter i metall och orsaka gnistor. Gnistorna kan f batterigaserna att explodera, vilket kan leda till personskador.
Lt inte batterianslutningarna komma i kontakt med ngra av maskinens metalldelar nr du monterar eller tar bort batteriet.
Lt inte metalldelar kortsluta mellan batterianslutningarna och maskinens metalldelar.
Lastldans vikt: ca 57kg
Lyft lssprren som sitter p endera sidan av maskinen i nrheten av lastflakets frmre hrn och hj upp flaket helt (Figure 3).

Sprra lastflaket genom att stta stttan i det bakre sprrlget i slutet av skran som finns p maskinens vnstra sida (Figure 3).
Note: Om maskinen har ett fastskruvat stdfste fr stttan stter du stttan i den bakre sprrlget i slutet av skran p fstet.
Fst lyftutrustningen framtill och baktill p lastflaket.
Note: Hj lyftutrustningen p den frmre delen av flaket tills framdelen av flaket fr std.
Ta bort hlnlssprinten och brickan som fster stttan p flakets nedre del (Figure 4).

Skjut fram stttan s att det gr att ta bort den frn fstet p ramen (Figure 4).
Note: Spara fstelementen till monteringen av lastflaket.
Snk ned flakets frmre del.
Ta bort de fyra flnsskruvarna (x 1tum) som fster lastflakets gngjrnsfsten vid maskinens bakre ramkanal (Figure 5).
Note: Spara fstelementen till monteringen av lastflaket.

Lyft lssprren som sitter p endera sidan av maskinen i nrheten av lastflakets frmre hrn (Figure 3).
Lyft upp lastflaket och ta bort det frn maskinen (Figure 6).

Ta bort sexkantskruven (x 5tum) och lsmuttern (tum) frn de inre och yttre lyftfstena (Figure 7).
Note: Spara fstelementen till monteringen av lastflaket.
Ta bort hrnlssprinten frn sprintbulten (3tum) och ta bort sprintbulten (3tum) frn lyftmanvreringsstngen (Figure 7).
Note: Spara fstelementen till monteringen av lastflaket.

Ta bort de fyra flnsskruvarna (x 1tum) som fster lastflakets gngjrnsfsten vid maskinens bakre ramkanal (Figure 5).
Note: Spara fstelementen till monteringen av lastflaket.
Lyft upp lastflaket och ta bort det frn maskinen (Figure 6).
Detta frfarande beskrivs i Figure 8 och Figure 9.
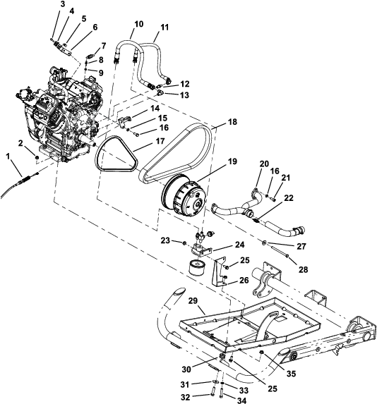
Important: Skerstll att alla slangar och motorppningarna tcks ver eller pluggas igen efter att motorn har lossats, s att inga froreningar kommer in i brnslesystemet och motorn.
Note: Spara alla delar som tas bort i detta frfarande fr senare montering, om inget annat anges.
Tappa ut oljan ur motorn innan du tar bort motorn. Se bruksanvisningen.
Koppla loss choke- och gasvajrarna frn motorn, men ta inte bort dem frn kabelfstena.
Lossa luftintagsslangen frn luftrenaren.
Under vissa frhllanden r brnsle extremt brandfarligt och mycket explosivt. Brand eller explosion i brnsle kan orsaka brnnskador och materiella skador.
Fyll aldrig p brnsletanken i en sluten slpvagn.
Rk aldrig nr du handskas med bensin och hll dig borta frn ppen eld eller platser dr bensinngor kan antndas av gnistor.
Frvara brnslet i en godknd dunk och hll den utom rckhll frn barn. Kp aldrig mer brnsle n vad som gr t inom en mnad.
Under vissa frhllanden kan statisk elektricitet frigras vid tankning och orsaka gnistor som kan antnda bensinngorna. Brand eller explosion i brnsle kan orsaka brnnskador och materiella skador.
Stll alltid brnsledunkar p marken en bit bort frn maskinen fre pfyllning.
Fyll inte p brnsledunkar inuti ett fordon eller p lastbilsflak eller slp, eftersom plastmattor och liknande kan isolera dunken och frlnga urladdningstiden fr statisk elektricitet.
Brnsle r skadligt eller ddligt om det frtrs. Lngre exponering fr brnslengor kan orsaka allvarliga skador och sjukdom.
Undvik att andas in brnslengor under en lngre tid.
Hll ansiktet borta frn munstycket och brnsletankens ppning.
Hll brnslet borta frn gon och hud.
Lossa brnsleinloppsslangen frn brnslepumpen. Klm ihop slangen s att inget brnsle lcker ut.
Ta bort avgasgrenrret frn motorn.
Ta bort de tv oljeslangarna frn respektive koppling i motorn.
Lossa kablagets anslutning p motorns framsida.


Delar som behövs till detta steg:
| Motor | 1 |
| Luftintagsslang | 1 |
| Slangklmma – luftrenarsida | 1 |
| Slangklmma – motorsida | 1 |
| Luftrenarfste | 1 |
| Skruv | 2 |
| Lsmutter | 2 |
| Mutter | 2 |
Detta frfarande beskrivs i Figure 8 och Figure 9.
Anslut oljeslangkopplingarna till motorns sida.
Note: Stt den vinklade kopplingen i den nedre ppningen och den raka kopplingen i den vre ppningen.
Montera luftrenaren p luftrenarfstet.
Montera luftrenarfstet lst p motorn och montera luftintagsslangen med medfljande slangklmmor.
Fst en kort kedja mellan de tv lyftpunkterna p motorn och koppla lyftanordningen till mitten av kedjan.
Snk lngsamt ned motorn i maskinen: en person skter lyftanordningen och en annan styr in motorn i ramen.
Note: Vevaxeln ska vetta mot hger sida av maskinen nr den monteras.
Gnga in kultappen och fjderhllaren i motorn och stt fast fjdern.
Montera choke- och gasvajrarna samt kabelfstena p motorn.
Rikta in startremmen efter motorns remskivor.
Applicera medelstark gnglsning (t.ex. Bl Loctite® 242) p kopplingsskruven och montera kopplingen p motorns vevaxel.
Rikta in drivremmen efter kopplingen.
Montera avgasgrenrret p motorn och anslut det till avgasrret med kopplingsfjdrarna.
Stt fast motorn i motorfacket med fyra huvudskruvar och fyra flnsmuttrar.
Gnga fast de tv oljeslangarna p respektive koppling i motorn.
Note: Gnga fast den raka slangnden p den vinklade kopplingen i motorn och gnga fast den vinklade slangnden p den raka kopplingen.
Anslut jordledningen till motorns framsida.
Anslut brnsleinloppsslangen till brnslepumpen.
Anslut luftintagsslangen till luftrenaren och motorn med slangklmmor.
Fylla p olja i motorn, se bruksanvisningen.
Delar som behövs till detta steg:
| Frmre ramrr | 1 |
| Hger flakdistansenhet | 1 |
| Vnster flakdistansenhet | 1 |
| Vridbar flakdistans | 2 |
| Skruv | 4 |
| Vagnsskruv | 2 |
| Skruv | 4 |
| Mutter | 6 |
Ta bort gngjrnsfstet som sitter p undersidan av lastflaket du tog loss tidigare.
Rikta in de vridbara flakdistanserna ovanfr svngbussningarna och montera gngjrnsfstet p lastflaket med de lnga skruvarna (Figure 10).

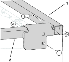
Placera det frmre ramrret dikt an mot den frmre nden av flakramen.
Fst den hgra flakdistansenheten vid det frmre ramrret med en skruv och till flakramen med en vagnsskruv enligt Figure 11.

Important: Flytta p komponenter bakom ramen som eventuellt r i vgen innan du brjar borra.
P maskinens hgra sida lossar du solenoidfstet och flyttar det s att det r ur vgen nr du ska borra (Figure 12).
Anvnd monteringsfliken p sidoflakdistansen som mall och borra ett hl i flakramen och fst ramenheten med en kort skruv och en mutter (Figure 12).

Upprepa stegen p maskinens andra sida.
Vrid lastflaket s att gngjrnsfstet och stttan r vnda nedt (Figure 13).
Anvnd lyftutrustningen framtill och baktill p lastflaket och hj lastflaket och rikta in det ver maskinramen med gngjrnsfstet riktat bakt (Figure 13).

Justera lyftutrustningens hjd och position s att stttans korta ben riktas in efter sprrlget i nden av stttans skra p den vnstra ramkanalen eller p stttans fste (Figure 13).
Note: Du mste vinkla lastflaket med hjlp av lyftutrustningen fr att kunna rikta in stttan i skran.
Fr stttan framt och fr in stttans korta ben i skran (Figure 13 och Figure 14).
Flytta lastflaket och stttan bakt tills dess att gngjrnsfstet riktas in ver den bakre ramkanalen (Figure 14).

Snk frsiktigt lastflaket tills hlen i gngjrnsfstena riktas in efter fsthlen fr lastflaket i den bakre ramkanalen (Figure 15).
Fst gngjrnsfstena vid den bakre ramkanalen med de fyra flnsskruvar (x 1tum) som du tog bort tidigare enligt Figure 15.
Dra t de fyra flnsskruvarna till 37–45Nm.

Vrid lastflaket s att gngjrnsfstet och stttan r vnda nedt (Figure 13).
Anvnd lyftutrustningen framtill och baktill p lastflaket och hj lastflaket och rikta in det ver maskinramen med gngjrnsfstet riktat bakt (Figure 13).
Fst lyftmanvreringsstngen vid de inre och yttre lyftfstena med den sexkantskruv (x 5tum), lsmutter (tum), sprintbult (3tum) och hrnlssprint du tog bort tidigare (Figure 16).

Fst gngjrnsfstena vid den bakre ramkanalen med de fyra flnsskruvar (x 1tum) som du tog bort tidigare enligt Figure 15.
Dra t de fyra flnsskruvarna till 37–45Nm.