Underhåll
Använda stödet när klippenheten tippas
När du behöver tippa klippenheten för att få tillgång till underkniven och cylindern ska du lägga klippenhetens bakdel på stödet (medföljer traktorenheten) så att inte muttrarna på bakre delen av underknivstångens justerskruvar vilar mot arbetsytan (Figur 27).

Smörja klippenheten
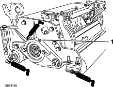
Varje klippenhet har sex smörjnipplar (Figur 28) som måste smörjas regelbundet med litiumbaserat fett nr 2.
Smörjpunkterna är den främre rullen (2), den bakre rullen (2) och cylinderlagret (2).
-
Torka av alla smörjnipplar med en ren trasa.
-
Påför fett tills det rinner ut rent fett ur rullens tätningar och lagrets övertrycksventil.
-
Torka bort eventuellt överflödigt fett.

Justera cylinderlagren
För att cylinderlagren ska hålla länge bör du kontrollera ofta om det förekommer spel i cylinderänden. Du kan kontrollera och justera cylinderlagren på följande vis:
-
Lossa kontakten mellan cylindern och underkniven genom att vrida underknivens justeringsreglage (Figur 29) moturs tills det inte förekommer någon kontakt längre.

-
Använd en trasa eller en handske med tjock vaddering, ta tag i cylinderbladet och försök flytta cylinderenheten från sida till sida (Figur 30).

-
Om det förekommer spel i cylinderänden gör du följande:
-
Lossa den yttre ställskruven som håller fast lagrets justermutter på lagerhuset som sitter på vänster sida av klippenheten (Figur 31).

-
Använd en 1-3/8-tums hylsnyckel och dra långsamt åt cylinderlagrets justermutter tills spelet försvinner. Om justeringen av muttern inte får bort spelet byter du ut cylinderlagren.
Note: Cylinderlagren behöver inte förbelastas. Om du drar åt cylinderlagrets justermutter för mycket skadas cylinderlagren.
-
-
Dra åt ställskruven som fäster lagrets justermutter på lagerhuset.
Note: Dra åt muttern till 1,4–1,7 N·m.
Serva underkniven
Servicegränserna som gäller för underkniven anges i nedanstående tabell.
Important: Om klippenheten används när underkniven är under servicegränsen kan klippytans utseende påverkas negativt och underknivens förmåga att stå emot stötar minskas.
| Tabell med servicegränser för underkniven | ||||
| Underkniv | Artikel | Underknivens läpphöjd* | Servicegräns* | FräsvinklarÖvre/främre vinklar |
| EdgeMax®, låg klipphöjd (tillval) | 137-0832 | 5,6 mm | 6,4 till 12,7 mm | 10/5 grader |
| Låg klipphöjd (tillval) | 110-4084 | 5,6 mm | 4,8 mm | 10/5 grader |
| Utökad EdgeMax® låg klipphöjd (tillval) | 119-4280 | 5,6 mm | 4,8 mm | 10/10 grader |
| Extra låg klipphöjd (tillval) | 120-1640 | 5,6 mm | 4,8 mm | 10/10 grader |
| EdgeMax® (modellerna 03698 och 03699) | 137-0833 | 6,9 mm | 4,8 mm | 10/5 grader |
| Standard (tillval) | 108-9096 | 6,9 mm | 4,8 mm | 10/5 grader |
| Tung drift (tillval) | 110-4074 | 9,3 mm | 4,8 mm | 10/5 grader |

Note: Alla servicegränsmått för underkniven hänvisar till underknivens nedre del (Figur 33).

Kontrollera den övre fräsvinkeln
Vinkeln som du använder för att fräsa underknivarna är mycket viktig.
Använd vinkelindikatorn (Toro-artikelnr 131-6828) och vinkelindikatorfästet (Toro-artikelnr 131-6829) för att kontrollera vinkeln som slipmaskinen skapar. Åtgärda vid felaktigt resultat.
-
Placera vinkelindikator på underknivens undersida enligt Figur 34.

-
Tryck på knappen Alt Zero på vinkelindikatorn.
-
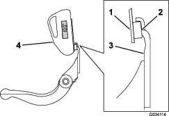
Placera vinkelindikatorfästet på underknivens egg så att magnetkanten passas in med underknivens egg (Figur 35).
Note: Den digitala displayen ska under detta steg vara synlig från samma sida som i steg 1.

-
Placera vinkelindikatorn på fästet enligt Figur 35.
Note: Detta är den vinkel som slipmaskinen skapar, och den ska ligga inom två grader från den rekommenderade övre fräsvinkeln.
Serva underknivsstången
Ta bort underknivsstången
-
Vrid underknivsstångens justerskruvar moturs så att underkniven förs bort från cylindern (Figur 36).

-
För fjäderspänningsmuttern bakåt tills brickan inte längre är spänd mot underknivsstången (Figur 36).
-
Lossa låsmuttern som fäster skruven till underknivsstången på vardera sidan av maskinen (Figur 37).

-
Ta bort alla skruvar till underknivsstången så att denna kan dras nedåt och avlägsnas från maskinen (Figur 37). Beräkna två nylonbrickor och en bricka av stansat stål på vardera änden av underknivsstången (Figur 38).

Montera underknivsstången
-
Montera underknivsstången genom att placera fästhandtagen mellan brickan och underknivsstångens justerare.
-
Fäst underknivsstången på vardera sidoplåten med tillhörande skruvar (muttrar på skruvar) och de sex brickorna.
Note: Sätt en nylonbricka på var sida om sidoplåtens nav. Placera en stålbricka på utsidan av varje nylonbricka (Figur 38).
-
Dra åt skruvarna för underknivsstången till 27–36 N·m.
Note: Dra åt låsmuttrarna tills den yttre stålbrickan slutar rotera och spelet försvinner, men dra inte åt för hårt och böj inte sidoplåtarna. Det kan finnas ett mellanrum vid brickorna på insidan.
-
Dra åt fjäderspänningsmuttern tills fjädern pressas ihop, och vrid sedan ut den ett halvt varv (Figur 39).

Montera underkniven
-
Ta bort rosten, beläggningen och korrosionen från underknivsstångens yta och applicera ett tunt lager olja på underknivsstångens yta.
-
Rengör skruvgängorna.
-
Applicera monteringssmörjmedel på skruvarna och montera underkniven på underknivsstången på följande sätt (Figur 40):

-
Slipa underkniven.
Serva rullen
Ombyggnadssatsen till rulle (artikelnr 114-5430) och verktygssatsen för ombyggnad av rulle (artikelnr 115-0803) (Figur 42) finns tillgängliga för service av rullen. Ombyggnadssatsen till rullen innehåller alla lager, lagermuttrar samt inre och yttre tätningar som krävs för att bygga om en rulle. Verktygssatsen för ombyggnad av rulle omfattar alla verktyg och monteringsanvisningar som krävs för att bygga om en rulle med ombyggnadssatsen. Se reservdelskatalogen eller kontakta en auktoriserad Toro-återförsäljare om du behöver hjälp.



. Symbolen betyder Var försiktig,
Varning eller Fara – anvisning om personsäkerhet. Underlåtenhet
att följa anvisningarna kan leda till personskador eller innebära
livsfara.























