Entretien
Utilisation de la béquille pour basculer l'unité de coupe
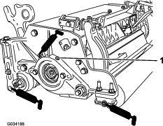
Chaque fois que vous devez basculer l'unité de coupe pour exposer la contre-lame et le cylindre, utilisez la béquille (fournie avec le groupe de déplacement) pour soutenir l'arrière de l'unité et empêcher ainsi les écrous situés à l'arrière des vis de réglage de la barre d'appui de reposer sur la surface de travail (Figure 27).

Graissage de l'unité de coupe
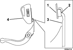
Chaque unité de coupe comporte 6 graisseurs (Figure 28) qu'il faut lubrifier régulièrement avec de la graisse au lithium nº 2.
Les points de graissage comprennent le rouleau avant (2), le rouleau arrière (2) et le roulement de cylindre (2).
-
Essuyez chaque graisseur avec un chiffon propre.
-
Appliquez de la graisse jusqu'à ce qu'elle ressorte propre par les joints des rouleaux et le clapet de décharge du roulement.
-
Essuyez l'excédent de graisse.

Réglage des roulements de cylindre
Pour prolonger la vie des roulements de cylindre, vérifiez périodiquement si le cylindre présente un jeu axial. Vous pouvez contrôler et régler les roulements des cylindres comme suit :
-
Séparez le cylindre et la contre-lame en tournant les boutons de réglage de la contre-lame (Figure 29) dans le sens antihoraire jusqu'à ce que les deux pièces ne soient plus en contact.

-
Tenez la lame du cylindre avec un gant épais ou un chiffon et essayez de déplacer le cylindre latéralement (Figure 30).

-
Si un jeu axial existe, procédez comme suit :
-
Desserrez la vis extérieure qui fixe l'écrou de réglage au logement de roulement situé sur le côté gauche de l'unité de coupe (Figure 31).

-
A l'aide d'une clé à douille de 1⅜", serrez lentement l'écrou de réglage du roulement de cylindre jusqu'à ce que le jeu axial ait disparu. Si le réglage de l'écrou ne permet pas de supprimer le jeu axial, remplacez les roulements du cylindre.
Note: Les roulements de cylindre n'ont pas besoin d'être préchargés. Le serrage excessif de l'écrou de réglage des roulements de cylindre endommagera les roulements.
-
-
Serrez la vis qui fixe l'écrou de réglage de roulement sur le logement de roulement.
Note: Serrez l'écrou à un couple de 1,4 à 1,7 N·m.
Entretien de la contre-lame
Les limites de service de la contre-lame sont indiquées dans le tableau suivant.
Important: Si vous utilisez l'unité de coupe alors que la contre-lame est en-dessous de la limite de service, la finition pourra en souffrir et l'intégrité structurelle de la contre-lame aux impacts sera réduite.
| Tableau des limites de service de la contre-lame | ||||
| Contre-lame | Réf. pièce | Hauteur de lèvre de la contre-lame* | Limite de service* | Angles de meulageAngles supérieur/avant |
| Basse hauteur de coupe EdgeMax® (option) | 137-0832 | 5,6 mm | 6,4 à 12,7 mm | 10/5 degrés |
| Basse hauteur de coupe (option) | 110-4084 | 5,6 mm | 4,8 mm | 10/5 degrés |
| EdgeMax® basse hauteur de coupe étendue (option) | 119-4280 | 5,6 mm | 4,8 mm | 10/10 degrés |
| Basse hauteur de coupe étendue (option) | 120-1640 | 5,6 mm | 4,8 mm | 10/10 degrés |
| EdgeMax® (modèles 03698 et 03699) | 137-0833 | 6,9 mm | 4,8 mm | 10/5 degrés |
| Standard (option) | 108-9096 | 6,9 mm | 4,8 mm | 10/5 degrés |
| Renforcée (option) | 110-4074 | 9,3 mm | 4,8 mm | 10/5 degrés |

Note: Toutes les mesures de limite de service renvoient au bas de la contre-lame (Figure 33).

Contrôle de l'angle de meulage supérieur
L'angle utilisé pour meuler les contre-lames est très important.
Utilisez l'indicateur d'angle (réf. Toro 131-6828) et le support d'indicateur d'angle (réf. Toro 131-6829) pour contrôler l'angle produit par la meule, puis corrigez toute imprécision éventuelle.
-
Placez l'indicateur d'angle sur la face inférieure de la contre-lame, comme montré à la Figure 34.

-
Appuyez sur le bouton « Alt Zero » de l'indicateur d'angle.
-
Placez l'indicateur d'angle sur le bord de la contre-lame, de manière à adapter le bord de l'aimant avec le bord de la contre-lame (Figure 35).
Note: Pendant cette opération, l’écran numérique doit être visible du même côté qu’à l’opération 1.

-
Placez l'indicateur d'angle sur le support, comme montré à la Figure 35.
Note: Il s'agit de l'angle produit par la meule ; il doit se situer à 2 degrés ou moins de l'angle de meulage supérieur recommandé.
Entretien de la barre d'appui
Dépose de la barre d'appui
-
Tournez les vis de réglage de la barre d'appui dans le sens antihoraire pour éloigner la contre-lame du cylindre (Figure 36).

-
Faites sortir l'écrou de tension du ressort jusqu'à ce que la rondelle ne soit plus tendue contre la barre d'appui (Figure 36).
-
De chaque côté de la machine, desserrez le contre-écrou de fixation du boulon de la barre d'appui (Figure 37).

-
Retirez les boulons de la barre d'appui afin de pouvoir abaisser la barre et la déposer du boulon de la machine (Figure 37). Mettez de côté 2 rondelles en nylon et 1 rondelle en acier estampé à chaque extrémité de la barre d'appui (Figure 38).

Assemblage de la barre d'appui
-
Montez la barre d'appui en positionnant les languettes de montage entre la rondelle et la vis de réglage de la barre.
-
Fixez la barre d'appui sur chaque plaque latérale au moyen des boulons (munis d'écrous) et des 6 rondelles.
Note: Placez une rondelle en nylon de chaque côté du bossage de la plaque latérale. Placez une rondelle en acier à l'extérieur de chaque rondelle en nylon (Figure 38).
-
Serrez les boulons de la barre d'appui à un couple de 27 à 36 N·m.
Note: Serrez les contre-écrous jusqu'à ce que les rondelles d'acier extérieures cessent de tourner et que le jeu axial soit supprimé, mais ne serrez pas excessivement et ne faites pas fléchir les plaques latérales. Les rondelles peuvent présenter un espace à l'intérieur.
-
Serrez l'écrou de tension du ressort jusqu'à ce que les spires soient jointives, puis desserrez-le d'un demi-tour (Figure 39).

Pose de la contre-lame
-
Éliminez toute trace de rouille, tartre et corrosion à la surface de la barre d'appui et appliquez une fine couche d'huile dessus.
-
Nettoyez le filetage des vis.
-
Appliquez du produit antigrippant sur les vis et montez la contre-lame sur la barre d'appui comme suit (Figure 40) :

-
Meulez la contre-lame.
Entretien du rouleau
Le kit de remise à neuf de rouleau (réf. 114-5430) et le kit d'outillage pour remise à neuf de rouleau (réf. 115-0803) (Figure 42) sont disponibles pour l'entretien du rouleau. Le kit de remise à neuf de rouleau comprend tous les roulements, écrous de roulements, joints internes et externes nécessaires à la remise à neuve d'un rouleau. Le kit d'outillage pour remise à neuf de rouleau comprend tous les outils et instructions de montage nécessaires à la remise à neuf d'un rouleau avec le kit de remise à neuf. Consultez le catalogue de pièces ou adressez-vous à votre distributeur Toro agréé.



) et la mention Prudence,
Attention ou Danger. Le non respect de ces instructions peut entraîner
des blessures graves ou mortelles.























