| Vedlikeholdsintervall | Vedlikeholdsprosedyre |
|---|---|
| For hver bruk eller daglig |
|
Denne maskinen er en plentraktor med roterende kniver, som er beregnet for yrkesbrukere i kommersielle sammenhenger. Den er hovedsakelig beregnet på å klippe gress på godt vedlikeholdte plener. Hvis du bruker dette produktet til andre formål enn det er beregnet på, kan du utsette deg selv eller andre for fare.
Les denne håndboken nøye, slik at du lærer å bruke og vedlikeholde produktet på riktig måte og unngår person- eller produktskade. Du har ansvar for å bruke produktet på en riktig og sikker måte.
Gå til www.Toro.com for mer informasjon, inkludert sikkerhetstips, opplæringsmateriale og informasjon om tilbehør, hjelp til å finne en forhandler eller for å registrere produktet ditt.
Hvis maskinen må repareres eller du trenger originale Toro-deler eller mer informasjon, kan du kontakte et autorisert forhandlerverksted eller Toros kundeserviceavdeling. Ha modell- og serienummer for hånden når du tar kontakt. Figur 1 identifiserer plasseringen av modell- og serienummer på produktet. Skriv inn numrene i tilhørende felt.
Important: Med den mobile enheten skanner du QR-koden på serienummermerket for å få tilgang til garantien, deler og annen produktinformasjon.

Denne brukerhåndboken identifiserer mulige farer, og markerer sikkerhetsbeskjeder gjennom sikkerhetsvarslingssymbolet (Figur 2) som varsler om en fare som kan føre til alvorlige skader eller dødsfall hvis du ikke følger de anbefalte forholdsreglene.

I tillegg brukes to ord for å utheve informasjon. Viktig gjør oppmerksom på spesiell mekanisk informasjon og Obs henviser til generell informasjon som er verdt å huske.
Dette produktet er i samsvar med alle relevante europeiske direktiver. Se eget samsvarserklæringsskjema for produktet for detaljert informasjon.
Det er i strid med Californias Public Resource Code, avsnitt 4442 eller 4443, å bruke denne motoren i skogs-, busk- eller gressområder med mindre motoren er utstyrt med en fungerende gnistfanger, som definert i avsnitt 4442, eller en motor som er beregnet, utstyrt og vedlikeholdt for å unngå brann.
Den vedlagte brukerhåndboken for motoren inneholder informasjon om amerikanske miljømyndigheters (EPA) og Californias utslippskontrollreguleringer for utslippssystemer, vedlikehold og garanti. Du kan bestille nye brukerhåndbøker fra motorprodusenten.
CALIFORNIA
Proposition 65-advarsel
Staten California kjenner til at motoreksosen fra dette produktet inneholder kjemikalier som kan forårsake kreft, fosterskader og skade forplantningsevnen på andre måter.
Batteriklemmer og -poler og tilknyttet tilbehør inneholder bly og blysammensetninger. Dette er kjemikalier som kan forårsake kreft og forplantningsskader. Vask hendene etter håndtering.
Bruk av dette produktet kan forårsake eksponering for kjemikalier som staten California vet forårsaker kreft, fødselsdefekter eller annen forplantningsskade.
Denne maskinen har blitt designet i henhold til standardene ANSI B71.4-2017 og EN ISO 5395 (når du fullfører oppsettsprosedyrene).
Dette produktet kan amputere hender og føtter og slynge gjenstander opp i luften.
Les og forstå innholdet i denne brukerhåndboken før du starter motoren.
Vær alltid fokusert på oppgaven når du bruker maskinen. Ikke delta i aktiviteter som forårsaker distraksjoner, da dette kan føre til personskade eller materiell skade.
Hold hender og føtter borte fra roterende deler på maskinen.
Bruk aldri maskinen uten at alle verneplater og andre sikkerhetsanordninger sitter på plass og fungerer som tiltenkt.
Hold barn, tilskuere og dyr borte fra arbeidsområdet. La aldri barn få bruke maskinen.
Før du forlater førerplassen, må du slå av motoren, ta ut nøkkelen og vente til alle bevegelige deler stopper. La maskinen kjøle seg ned før du justerer, vedlikeholder, rengjør eller oppbevarer den.
Feilaktig bruk og vedlikehold av maskinen kan føre til
personskade. For å redusere muligheten for skader bør
du følge disse sikkerhetsinstruksjonene og alltid være
oppmerksom på sikkerhetsalarmsymbolet (
) som betyr
Forsiktig, Advarsel eller Fare – personsikkerhetsinstruks. Hvis
ikke disse instruksjonene tas hensyn til, kan det føre til
alvorlige personskader eller dødsfall.
![]() |
Sikkerhetsmerker og instruksjoner er lett synlige for føreren og er plassert i nærheten av alle områder som representerer en potensiell fare. Bytt ut alle merker som er ødelagte eller mangler. |






















Note: Fastslå hva som er høyre og venstre side på maskinen, ved å stå i normal arbeidsstilling.
Kontroller følgende væskenivåer før du starter motoren den første gangen:
Motorolje
Kjølemiddel
Hydraulikkolje
Oljen i bakaksel
Deler som er nødvendige for dette trinnet:
| Løftekjede | 7 |
| Kjedebrakett | 7 |
| U-bolt | 7 |
| Mutter | 14 |
| Skrue | 7 |
| Skive | 7 |
| Mutter | 7 |
| Stor O-ring | 7 |
| Støtte | 1 |
Ta av tippetilbehøret (hvis utstyrt) fra løftearm nr. 1, 2 og 3 for å unngå interferens med klippeenhetenes bærerammer.
Fjern låsemutteren og skiven som fester dreiestangen til løftearm nr. 2 (Figur 3). Fjern dreiestangen og fjæren fra armen. Gjenta prosedyren på løftearm nr. 1 og nr. 3.

Note: Tippebraketten m/valse og tippestøttebraketter er ikke nødvendig når man bruker DPA-klippeeenheter (Figur 3).
Løsne løftekjedene fra klippeenhetene, hvis de er festet.
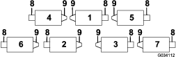
Montere en kjedebrakett på hver løftearm med en U-bolt og to muttere. Posisjoner brakettene som følger:
Note: Henvis til Figur 4 for å finne løftearmenummeret som beskrives.

På løftearm nr. 1, nr. 4 og nr. 5, posisjoner kjedebrakettene og U-boltene 38,1 cm bak midtlinjen på svingnavet (Figur 5).
På løftearm nr. 1 og nr. 5 skal brakettene roteres 10 grader til høyre fra vertikal (Figur 5).
På løftearm nr. 4 skal brakettene roteres 10 grader til venstre fra vertikal (Figur 5).

På løftearm nr. 2 og nr. 3, posisjoner brakettene og U-boltene 38,1 cm bak midtlinjen på svingnavet (Figur 6).
Note: Roter brakettene 45 grader mot maskinens utside.

På løftearm nr. 6 og nr. 7, posisjoner brakettene og U-boltene 36,8 cm bak midtlinjen på svingnavet (Figur 7).
Note: Roter brakettene 10 grader mot maskinens utside.

Stram alle U-boltene til 52–65 N∙m.
Monter en løftekjede til hver kjedebrakettt med en skrue, skive og mutter, plassert som vist i Figur 8.

Når klippeenheten må tippes på siden for at man skal komme til motstål/spole, vipp opp baksiden av klippeenheten med støtten for å sikre at mutterne bak på enden av justeringsskruen til motstangen ikke hviler på arbeidsoverflaten (Figur 9).

Under de fleste forhold oppnås den beste spredningen når et bakre skydd er lukket (fremre utløp). Under tung last eller våte forhold kan det bakre skyddet åpnes.
For å åpne det bakre skyddet (Figur 10), løsne hodeskruen som fester skyddet til den venstre sideplaten, roter det til åpen-posisjon og stram til hodeskruen.

Alle klippeenheter sendes med motvekten montert på venstre side av klippeenheten. Bruk følgende diagram for å finne ut retningen til motvektene og spolemotorene.
Note: Noen trekkenheter har bare fem klippeenheter.

På klippeenhet nr. 2, 4 og 6, fjern de to hodeskruene som fester motvekten på venstre side av klippeenheten.
Note: Fjern motvekten (Figur 12).

På høyre side av klippeenheten fjerner du plastikkpluggen fra lagerhuset (Figur 13).
Fjern de to hodeskruene fra den høyre platen (Figur 13).

Monter motvekten på høyre side av klippeenheten med de to skruene som du fjernet tidligere.
Fjern de to hodeskruene som fester spolemotormonteringen på høyre side av klippeenheten (Figur 13).
Figur 14 viser orienteringen på den hydrauliske drivmotoren for hver av klippeenhetenes plasseringer. For alle plasseringene som krever at motoren må monteres på høyre side av klippeenheten, installer en motvekt på den venstre siden av klippeenheten. For alle plasseringene som krever at motoren må monteres på venstre side av klippeenheten, installer en motvekt på den høyre siden av klippeenheten.
Note: Hodeskruene til montering av motvekten sendes installert på klippeenhetenes høyre lagerhus. Hodeskruene på venstre lagerhus skal brukes til å feste den hydrauliske motoren.

Fjern klippeenhetene fra kartongene. Monter og juster dem i henhold til brukerhåndboken for klippeenheten.
Fjern beskyttelsespluggene fra hver ende av klippeenheten.
Smør inn og monter en stor O-ring i lagerhusrillen på hver side av klippeenheten (Figur 15 og Figur 18).

Note: Smør interne splinter i klippeenhetens spoleaksler med fett før du installerer klippeenhetsmotorene eller motvektene.
Installer en motvekt på egnet ende av hver klippeenhet med hodeskruene som følger med (Figur 15).
Smør inn klippeenhetens spolelager grundig før du monterer dem på trekkenheten. Fett skal være synlig på de innvendige spoleforseglingene. Se brukerhåndboken for klippeenheten for smøringsprosedyren.
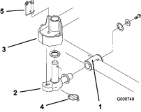
Sett inn en aksiallagerskive på horisontalakselen på dreieleddet som vist i (Figur 16).

Sett inn horisontalakselen på dreieleddet i monteringsrøret til bærerammen (Figur 16).
Fest dreieleddet til bærerammen med en aksiallagerskive, en flat skive og en flenshodeskrue (Figur 16).
Sett inn en aksiallagerskive på vertikalakselen på dreieleddet (Figur 16).
Hvis den fjernes, sett vertikalakselen på dreieleddet inn i hevearmens dreienav (Figur 16). Før dreieleddet på plass mellom de to sentreringsdemperne på undersiden av hevearmens styreplate.
Før lynsjpinnen inn i tverrhullet på dreieleddakselen (Figur 16).
Fjern mutteren som sikrer monteringsbraketten for dekkekompenseringfjæren til klippeenhetens stabilisatorøre (Figur 17). Monter tippekjettingen over hodeskruen og fest den med mutteren du fjernet tidligere.

Monter motoren til drivenden av klippeenheten, og fest den med to hodeskruer (Figur 18).

Note: Hvis fast klippeenhetsposisjon er nødvendig, sett inn styrelåsestiften i dreieleddets monteringshull (Figur 16).
Hekt fjærledningen rundt den nedre delen av styrelåsestiften (Figur 16).
Gresskompenseringsfjæren overfører vekten fra den fremre til den bakre valsen. Dette er med på å redusere bølgemønsteret i gresset, også kjent som "ondulering".
Important: Foreta fjærjusteringer med klippeenheten på trekkenheten, vendt rett fremover og senket til gulvet.
Kontroller at hårnålssplinten er installert i det bakre hullet på enden av stangen (Figur 19).

Stram til sekskantmutrene foran på fjærstangen helt til den komprimerte lengden på fjæren er 15,9 cm. Se Figur 19.
Note: Ved bruk i ujevnt terreng bør du redusere fjærlengden med 12,7 mm. Bakkefølgingen vil være noe kortere.
Note: Du må tilbakestille dekkekompensasjonsinnstillingen hvis klippehøydeinnstillingen eller aggressivitetsinnstillingen endres.
Fabrikken stiller inn traktoren slik at den er egnet for de fleste typer klipping på fairwayer. Flere justeringer for fininnstilling av maskinen for spesiell bruk finnes i kapittelet Vedlikeholde klippeenheten, som følger:
Justere klippenhetens senkingsrate
Justerer hastigheten som klippeenheten senkes i.
Justere hevehøyden til de ytre, fremre klippeenhetene
Juster snuhøyden til de ytre, fremre klippeenhetene for å få større klarering på definerte fairwayer.
Justere vandringen til de tre fremre klippeenhetene
Justerer vandringen nedover til de tre fremre klippeenhetene for å få kunne klippe svært definerte fairwayer.
Deler som er nødvendige for dette trinnet:
| Kalsiumklorid (skaff separat) | 45 kg |
| Bakre vekstsett, delenummer 104-1478 (anskaffes separat) | 1 |
For å overholde ISO-standard 5395 og ANSI B71.4-2017 legger du til 45 kg med kalsiumkloridballast til de bakre hjulene og installerer det bakre vekstsettet (delenummer 104-1478).
Important: Hvis et dekk med kalsiumklorid punkterer må maskinen fjernes fra dekkeområdet så fort som mulig. For å unngå at gresset skades, må det berørte området bløtes med vann så raskt som mulig.
Deler som er nødvendige for dette trinnet:
| Varselmerke | 1 |
| CE-merke | 1 |
| Produksjonsårmerke | 1 |
På maskiner som krever CE-samsvar, sett på produksjonsmerket (delenr. 115-5615) i nærheten av serienummerplaten, CE-merket (delenr. 93-7252) nær panserlåsen og CE-varselmerket (delenr. 115-2046) over standard varselmerket (delenr. 133-2045).
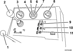
Trekkpedalen (Figur 20) brukes til å kjøre framover og bakover. Trykk øverst på pedalen for å kjøre maskinen fremover og nederst på pedalen for å kjøre maskinen bakover. Bakkehastigheten er proporsjonal med hvor langt ned du trykker pedalen. Hvis du vil oppnå maksimal hastighet, trykker du pedalen helt ned når gassen er i HURTIG-stillingen.
Du stopper maskinen ved å redusere trykket fra foten på pedalen slik at den går tilbake til midtstillingen.

Forhåndsinnstill hastighetsbegrenser for fremdrift (Figur 20) for å begrense hvor langt trekkpedalen kan trykkes i forover bevegelse for å opprettholde en jevn hastighet.
Den røde diagnostikklampen (Figur 20) som er plassert på styringsenheten brukes til å gi flere forskjellige beskjeder. Mens du starter maskinen, lyser lampen når glødepluggene er på.
Hvis lampen blinker under drift kan det være av følgende årsaker:
Maskinen drives raskere enn maksimum hastighetsverdi som først ble programmert inn i ECU.
Det har blitt oppdaget en elektrisk feil (åpen eller kortsluttet utgang).
Det har blitt oppdaget en hydraulisk lekkasje (kun hvis en lekkasjedetektor for dekkebeskyttelse er montert på maskinen).
Det har blitt oppdaget en kommunikasjonsfeil (kun hvis en lekkasjedetektor for dekkebeskyttelse er montert på maskinen).
Nøkkeltenningen (Figur 20) har tre stillinger: AV, På/FORVARME og START.
Fartsmåleren (Figur 20) indikerer maskinens bakkehastighet.
To bremsepedaler (Figur 20) brukes til å kontrollere bremsene enkeltvis, slik at det blir enklere å snu og parkere, og slik at du får bedre veigrep når du kjører på tvers av bakker. Låsestiften kobler pedalene sammen når du skal bruke parkeringsbremsen eller transportere maskinen.
En knott på den venstre siden av konsollen brukes til å sette på parkeringsbremselåsen (Figur 20). Når du vil sette på parkeringsbremsen, kobler du pedalene med låsestiften, trykker begge pedalene ned og trekker ut parkeringsbremselåsen. Når du vil ta av parkeringsbremsen trykker du begge pedalene ned til parkeringsbremselåsen trekkes inn.
Juster skruen (Figur 20) for å begrense hvor langt du kan trykke trekkpedalen for å begrense hastigheten bakover.
Denne spaken (Figur 21) hever og senker klippeenheten og starter og stopper også spolene når de er aktivert i klippemodus. Du kan ikke senke klippeenhetene når klippe-/transportbryteren er i transportstilling.
Drivstoffmåleren (Figur 21) viser hvor mye drivstoff det er på tanken.
Denne lampen (Figur 21) indikerer når motoroljetrykket er farlig lavt.

Skyv kontrollen (Figur 21) forover for å øke motorhastigheten og bakover for å redusere den.
Lampen (Figur 21) lyser og motoren stopper når temperaturen til kjølemiddelet blir farlig høy.
Glødepluggindikatoren (Figur 21) lyser når glødepluggene er på.
Bryteren for aktivering/deaktivering brukes sammen med kontrollspaken for senking og heving av klippeenhetene for å drive klippeenhetene (Figur 21).
Timetelleren (Figur 22) viser totalt antall timer maskinen har blitt brukt.

Slipeknottene (Figur 23) brukes sammen med kontrollspaken til senking og heving av klippeenhetene for å slipe dem. Se Sliping av klippeenhetene.

Setejusteringsspaken (Figur 25) muliggjør justering av setet foran og bak. Vektjusteringsknotten (Figur 25) justerer setet for vekten din. For å justere setet fremover og bakover trekker du spaken på venstre side av seteenheten utover. Etter å ha flyttet setet til ønsket stilling, slipp spaken for å låse setet i posisjon. For å justere setet etter vekten din dreier du på fjærspenningsknotten: Med klokken for å øke fjærspenningen, mot klokken for å redusere fjærspenningen.

Maskinen er utstyrt med en diagnostikklampe som indikerer om elektronikkontrolleren fungerer på korrekt måte. Den grønne diagnostikklampen (Figur 26) finnes under kontrollpanelet, ved siden av sikringsblokken. Når den elektroniske kontrolleren fungerer på korrekt måte og nøkkelen flyttes til På-stillingen, vil kontrollerens diagnostikklampe tennes. Lampen blinker hvis kontrolleren oppdager en feilfunksjon i det elektriske systemet. Lampen slutter å blinke og nullstilles automatisk når du setter nøkkelen i AV-stilling.

Når diagnostikklampen for kontrolleren blinker, har den oppdaget ett av følgende problemer:
Én av utgangene har blitt kortsluttet.
Én av utgangene har en åpen krets.
Bruk diagnostikkdisplayet til å finne ut hvilken utgang det er feil på. Se Kontrollere sperrebryterne.
Hvis diagnostikklampen ikke er tent når nøkkelbryteren er i På-stilling, betyr dette at den elektroniske kontrolleren ikke fungerer. Mulige årsaker omfatter følgende:
Tilbakekobling er ikke tilkoblet.
Lampen er ødelagt.
Sikringene er utbrent.
Batteriet er utladet.
Kontroller de elektriske tilkoblingene, sett inn sikringer og diagnostikklyspærer for å bestemme feilfunksjonen. Påse at tilbakekoblingskonnektoren er festet til ledningsfastspenneren.
Maskinen er utstyrt med en elektronisk kontroller som kontrollerer de fleste maskinfunksjonene. Kontrolleren bestemmer hvilke funksjoner som kreves for forskjellige inngangsbrytere (dvs. setebryter, nøkkelbryter o.l.) og slår på utgangene for å aktuere solenoidene eller releene for anmodet maskinfunksjon.
For at den elektroniske kontrolleren skal kontrollere maskinen på ønsket måte, må hver av inngangsbryterne, utgangssolenoidene og releene være koblet til og fungere på korrekt måte.
ACE-displayet for diagnoseinstrumentet er et verktøy for å hjelpe brukeren med å bekrefte korrekte elektriske funksjoner på maskinen.
Note: Spesifikasjoner og konstruksjon kan forandres uten varsel.
| Klippebredde | 338 cm |
| Total bredde – transport | 226 cm |
| Total bredde – drift | 279 cm |
| Total lengde | 305 cm |
| Høyde med veltebøyle montert | 213 cm |
| Vekt* | 1792 kg |
| * Med fem klippeenheter og fulle væskenivåer. | |
Et utvalg av Toro-godkjent tilbehør som kan brukes sammen med maskinen for å forbedre og utvide dens funksjoner er tilgjengelig. Ta kontakt med en autorisert serviceforhandler eller Toro-forhandler, eller gå til www.Toro.com for å få en liste over godkjent tilbehør og utstyr.
For å oppnå optimal ytelse og holde maskinen i sikkerhetsgodkjent stand bruker du bare ekte Toro-reservedeler og -tilbehør. Reservedeler og tilbehør som er laget av andre produsenter kan være farlige, og de kan derfor føre til at garantien blir ugyldig.
Ikke la barn eller personer som ikke er opplært, kjøre eller utføre vedlikehold på maskinen. Det kan hende at lokale forskrifter setter en aldersgrense for bruk. Eieren er ansvarlig for opplæring av alle operatører og mekanikere.
Gjør deg kjent med sikker bruk av utstyret, driftskontrollene og sikkerhetssymbolene.
Slå av motoren, ta ut nøkkelen, vent til alle bevegelige deler har stoppet, og la maskinen kjøle seg ned før du justerer, utfører service på, rengjør eller setter maskinen til oppbevaring.
Lær deg å stanse maskinen og slå av motoren raskt.
Bruk aldri maskinen uten at alle verneplater og andre sikkerhetsanordninger sitter på plass og fungerer som tiltenkt.
Før du klipper, må du alltid undersøke maskinen for å sikre at klippeenhetene er i god stand.
Undersøk området der du skal bruke maskinen, og fjern alle gjenstander som kan slynges ut av maskinen.
Vær svært forsiktig når du håndterer drivstoff. Det er brannfarlig, og dampen er eksplosiv.
Slukk alle sigaretter, sigarer, piper og andre tennkilder.
Bruk bare en godkjent drivstoffkanne.
Ta aldri lokket av drivstofftanken eller fyll på drivstofftanken mens motoren går eller er varm.
Ikke fyll eller tøm drivstofftanken i et innelukket rom.
Oppbevar aldri maskinen eller bensinkannen i nærheten av åpen ild, gnister eller kontrollampe, som på en varmtvannstank eller andre apparater.
Hvis du søler drivstoff, må du ikke prøve å starte motoren. Unngå alt som kan antennes, til all drivstoffdamp er forsvunnet.
| Vedlikeholdsintervall | Vedlikeholdsprosedyre |
|---|---|
| For hver bruk eller daglig |
|
Før du starter maskinen hver dag, må du utføre prosedyrene for hver bruk / daglige prosedyrer, som angitt i .
Drivstofftankkapasitet: 57 liter
Bruk kun rent, ferskt dieseldrivstoff eller biodieseldrivstoff med lavt (<500 ppm) eller ultralavt (<15 ppm) svovelinnhold. Minimumsklassifisering for cetan bør være 40. Ikke kjøp mer drivstoff enn det som kan brukes opp i løpet av 180 dager, dette for å sikre at drivstoffet er ferskt.
Bruk dieseldrivstoff av sommertype (nr. 2-D) ved temperaturer over -7 °C og vintertype (nr. 1-D eller nr. 1-D/2-D blanding) under den temperaturen. Når man bruker vinterdrivstoff ved lavere temperaturer, medfører det et lavere flammepunkt og kaldflytegenskaper som gjør det lettere å starte, og som reduserer tilstopping av drivstoffilteret.
Bruk av drivstoff av sommertype over -7 °C medfører lengre levetid for drivstoffpumpen og gir økt effekt sammenliknet med drivstoff av vintertype.
Important: Ikke bruk parafin eller bensin i stedet for dieseldrivstoff. Dersom du unnlater å følge denne advarselen kan det skade motoren.
Klar for biodiesel
Denne maskinen kan også bruke biodiselblandet drivstoff opp til B20 (20 % biodiesel, 80 % petrodiesel). Petrodieseldelen skal ha lavt eller ultralavt svovelinnhold. Ta følgende forholdsregler:
Biodieseldelen av drivstoffet må oppfylle kravene i spesifikasjonen ASTM D6751 eller EN 14214.
Den blandede dieselsammensetningen må oppfylle kravene i ASTM D975 eller EN 590.
Malte/lakkerte overflater kan skades av biodieselblandinger.
Bruk B5 (biodieselinnhold på 5 %) eller lavere blandinger i kaldt vær.
Hold øye med forseglinger, slanger og pakninger som kommer i kontakt med drivstoffet, da de kan forringes over tid.
Man kan forvente å oppleve tett drivstoffilter en tid etter å ha konvertert til biodieselblandinger.
Ta kontakt med din distributør hvis du ønsker mer informasjon om biodiesel.
Parker maskinen på en jevn overflate, senk klippeenhetene, slå av motoren, sett på parkeringsbremsen og ta nøkkelen ut av tenningsbryteren.
Bruk en ren klut til å rengjøre området rundt tanklokket.
Ta lokket av drivstofftanken (Figur 27).

Fyll på tanken helt til nivået er ved bunnen av påfyllingshalsen.
Skru tanklokket godt på etter at du har fylt tanken.
Note: Fyll på drivstofftanken etter hver bruk, hvis det er mulig. Dette vil minimere mulig oppsamling av kondensasjon inne i drivstofftanken.
Eieren/brukeren kan forhindre og er ansvarlig for ulykker som kan forårsake personskader eller materielle skader.
Ha på deg passende klær, inkludert vernebriller, vernebukser, sklisikkert og kraftig fottøy og hørselsvern. Sett opp langt hår, ikke bruk løstsittende klær eller fritthengende smykker.
Ikke bruk maskinen når du er syk, trett eller påvirket av alkohol eller andre rusmidler.
Vær alltid fokusert på oppgaven når du bruker maskinen. Ikke delta i aktiviteter som forårsaker distraksjoner, da dette kan føre til personskade eller materiell skade.
Påse at alle drivverk står i nøytral stilling, at parkeringsbremsen er aktivert og at du er i førerposisjon før du starter motoren.
Ikke ha med passasjerer på maskinen, og hold mennesker og kjæledyr borte fra maskinen under drift.
Bruk maskinen bare når det er god sikt, for å unngå hull eller skjulte farer.
Unngå å klippe vått gress. Redusert veigrep kan føre til at maskinen glir.
Hold hendene og føttene borte fra klippeenhetene.
Se bak- og nedover før du rygger, slik at du ikke kjører på noen.
Vær forsiktig når du nærmer deg hjørner, busker, trær eller annet som begrenser synsfeltet.
Stopp klippeenhetene når du ikke klipper.
Kjør sakte, og vær forsiktig når du svinger og krysser veier og fortau med maskinen. Overhold alltid vikeplikten.
La aldri motoren gå i et lukket rom hvor eksosen ikke slipper ut.
La aldri maskinen stå uten tilsyn når den er i gang.
Før du forlater førersetet (inkludert for å tømme gressoppsamlerne eller rense klippeenhetene), gjør følgende:
Parker maskinen på en jevn flate.
Koble ut klippeenhetene, og senk tilbehøret.
Sett på parkeringsbremsen.
Slå av motoren og ta ut nøkkelen.
Vent til alle bevegelige deler har stanset.
Maskinen skal kun brukes under forhold med god sikt og egnede værforhold. Ikke bruk maskinen hvis det er fare for lynnedslag.
Ikke fjern noen av veltebeskyttelseskomponentene fra maskinen.
Sørg for at sikkerhetsbeltet er festet og at du kan frigjøre det raskt i nødstilfeller.
Ha alltid på sikkerhetsbeltet.
Kontroller nøye om det finnes overhengende hindringer, og sørg for at du ikke kommer i kontakt med slike.
Sørg for at veltebøylebeskyttelsen er i sikker driftstilstand ved å inspisere den grundig for skade med jevne mellomrom og kontrollere at alle monteringsfester er strammet til.
Skift ut alle skadde veltebeskyttelseskomponenter. Ikke reparer eller gjør endringer på dem.
Skråninger er en ledende årsak til tap av kontroll og velting. Dette kan føre til alvorlige skader eller dødsfall. Du er ansvarlig for trygg drift i skråninger. Bruk av maskinen i skråninger krever ekstra forsiktighet.
Vurder forholdene ved stedet, og inspiser området for å avgjøre om det er trygt å bruke maskinen i skråningen. Bruk alltid sunn fornuft og god dømmekraft når du utfører denne inspeksjonen.
Gjennomgå instruksjonene for bruk i skråninger, oppført nedenfor, for å bruke maskinen i skråninger. Før du bruker maskinen, må du gjennomgå forholdene på stedet for å fastslå om du kan bruke maskinen under gjeldende forhold på gitt dag og ved gitt sted. Endringer i terreng kan føre til endringer ved bruk av maskinen i skråninger.
Ikke start, stopp eller sving maskinen i skråninger. Unngå brå endringer i hastighet eller retning. Sving sakte og gradvis.
Ikke bruk en maskin i omstendigheter hvor trekkraften, styringen eller stabiliteten er i tvil.
Fjern eller marker hindringer som grøfter, hull, hjulspor, ujevnheter, steiner eller andre skjulte objekter. Gjenstander kan ligge skjult i høyt gress. Maskinen kan velte i ujevnt terreng.
Vær oppmerksom på at bruk av maskinen på vått gress, på tvers av skråninger eller i nedoverbakker kan føre til at maskinen mister veigrepet.
Vær svært forsiktig når du bruker maskinen nær kanter, grøfter, voller, vann eller andre faremomenter. Maskinen kan velte hvis et hjul går over kanten eller kanten gir etter. Sett opp et sikkerhetsområde mellom maskinen og eventuelle faremomenter.
Identifiser faremomenter ved bunnen av skråningen. Klipp skråningen med en skyvemaskin hvis det finnes faremomenter.
Hvis det lar seg gjøre, hold klippeenhetene senket til bakken mens du bruker maskinen i skråninger. Hvis du hever klippeenhetene mens du kjører i skråninger, kan det føre til at maskinen blir ustabil.
Sitt på setet, hold foten av trekkpedalen slik at den er i NøYTRAL stilling, aktiver parkeringsbremsen, sett motorhastighetsbryteren til SAKTE-stillingen, og kontroller at bryteren for aktivering/deaktivering er i DEAKTIVERT stilling.
Drei nøkkelen til På/FORVARME-stillingen. En automatisk timer vil kontrollere forvarmen i omtrent seks sekunder.
Når glødepluggindikatorlyset dempes, vrir du nøkkelen til stillingen START. Slipp nøkkelen med en gang motoren starter, og la den gå tilbake til KJøR-stillingen. Varm opp motoren (uten belastning), og flytt deretter gasskontrollen til ønsket stilling.
Ikke drei motoren i mer enn 15 sekunder. Slipp nøkkelen når motoren starter. Hvis du trenger ytterligere forvarme, vrir du nøkkelen til AV-stillingen og deretter til På/FORVARME-stillingen. Gjenta dette etter behov.
Flytt gasskontrollen til TOMGANG-stillingen, skyv deretter drivbryteren for klippeenhetene til UTKOBLET, og vri tenningsnøkkelen til AV-stillingen.
Note: Ta ut nøkkelen for å forhindre at kjøretøyet startes ved et uhell.
Important: La motoren gå på tomgang i fem minutter før du slår den av etter å ha brukt den med full last. Hvis du ikke gjør dette, kan du få problemer med turboladeren.
Note: Senk klippeenhetene helt ned. Dette tar av presset fra løftekretsen og eliminerer faren for at klippeenhetene senkes til bakken ved et uhell.
Parker maskinen på en jevn overflate, senk klippeenhetene, slå av motoren, sett på parkeringsbremsen og ta nøkkelen ut av tenningsbryteren.
Sikre at drivstofftanken er minst halvfull.
Lås opp og løft panseret.
Åpne utluftingspluggen på drivstoffilteret/vannseparatoren (Figur 28).

Vri nøkkelen til På-stillingen. Den elektriske drivstoffpumpen startes slik at luften kommer ut rundt utluftingspluggen. La nøkkelen stå i På-stillingen til det kommer en kraftig strøm av drivstoff ut rundt pluggen. Stram til pluggen, og vri nøkkelen til AV-stillingen.
Åpne lufteskruen på pumpen for drivstoffinnsprøyting (Figur 29).

Vri nøkkelen til På-stillingen. Den elektriske drivstoffpumpen startes, slik at luften kommer ut rundt lufteskruen. La nøkkelen stå i På-stillingen til det kommer en kraftig strøm av drivstoff ut rundt skruen. Stram til skruen, og vri nøkkelen til AV-stillingen.
Note: Normalt skal motoren starte når du følger prosedyren ovenfor. Hvis motoren ikke starter, kan det ha dannet seg en luftlomme mellom innsprøytingspumpen og injektorene. Se Tappe luft fra injektorene.
Formålet med sperrebryterne er å forhindre at motoren dreier eller starter bortsett fra om trekkpedalen er i NøYTRAL stilling, aktiverings-/deaktiveringsbryteren er i DEAKTIVERT stilling og heve-/senkekontrollen er i NøYTRAL stilling. Motoren skal i tillegg stoppe når du trykker på trekkpedalen mens du er ute av setet, eller hvis parkeringsbremsen er aktivert.
Hvis sikkerhetssperrebryterne blir frakoblet eller skadet, kan det hende at maskinen virker på en uventet måte som forårsaker personskader.
Ikke rør sperrebryterne.
Kontroller sperrebryterne daglig, og bytt ut ødelagte brytere før du bruker maskinen.
| Vedlikeholdsintervall | Vedlikeholdsprosedyre |
|---|---|
| For hver bruk eller daglig |
|
Parker maskinen på en jevn overflate, senk klippeenhetene, slå av motoren, sett på parkeringsbremsen og ta nøkkelen ut av tenningsbryteren.
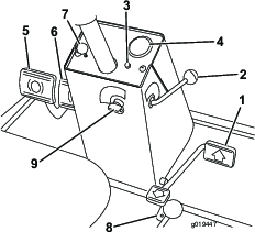
Åpne dekslet til kontrollpanelet. Finn ledningsfastspenneren og tilbakekoblingskonnektoren. Trekk kontakten forsiktig ut av tilbakekoblingskonnektoren fra ledningsnettkoblingen (Figur 30).

Koble diagnoseinstrumentet ACEs displaykonnektor til ledningsfastspenneren (Figur 31). Pass på at riktig skabelon er plassert på skjermen til ACE-diagnosedisplayet.

Vri nøkkelen til På-stilling, men ikke start maskinen.
Note: Rød tekst på overtrekksmerket gjelder inngangsbryterne og grønn tekst gjelder utgangsbryterne.
LED-displayet for ”innganger vist” i den nedre, høyre kolonnen av diagnoseinstrumentet ACE skal være opplyst. Hvis LED-displayet for «utganger vist» er opplyst, trykk på og frigjør bytteknappen på diagnoseinstrumentet ACE for å endre LED til «innganger vist». Du må ikke holde knappen nede.
Diagnostikkinstrumentet ACE vil opplyse LED-displayet som er tilknyttet hver av inngangene når den inngangsbryteren er lukket.
Endre hver av bryterne fra åpen til lukket individuelt (dvs. sitt i setet, aktiver trekkpedalen osv.) og merk deg at det korrekte LED-displayet på diagnostikkinstrumentet ACE vil blinke av og på når tilsvarende bryter er lukket. Gjenta på hver bryter som er mulig å endre for hånd.
Hvis bryteren er lukket og korrekt LED-display ikke slås på, kontroller alle ledningene og koblingene til bryteren og/eller bryterne med et ohm-meter. Skift ut eventuelle skadede brytere og reparer eventuelle skadede ledninger.
Diagnoseinstrumentet ACE kan også oppdage utgangssolenoider eller releer som er slått på. Dette er en rask måte å avgjøre om det er enten en elektronisk eller en hydraulisk maskinfeil.
Parker maskinen på en jevn overflate, senk klippeenhetene, slå av motoren, sett på parkeringsbremsen og ta nøkkelen ut av tenningsbryteren.
Åpne dekslet til kontrollpanelet. Finn ledningsfastspenneren og konnektorene nær kontrolleren. Trekk kontakten forsiktig ut av tilbakekoblingskonnektoren fra ledningsnettkoblingen.
Koble diagnoseinstrumentet ACEs konnektor til ledningsfastspenneren. Pass på at riktig overlegg er plassert på ACE-diagnostikkdisplayet.
Vri nøkkelen til På-stilling, men ikke start maskinen.
Note: Rød tekst på overtrekksmerket gjelder inngangsbryterne og grønn tekst gjelder utgangsbryterne.
LED-displayet for ”utganger vist” i den nedre, høyre kolonne på diagnostikkinstrumentet ACE skal være opplyst. Hvis LED-displayet for «innganger vist» er opplyst, trykk på bytteknappen på diagnostikkinstrumentet ACE for å endre LED til «utganger vist».
Note: Det kan være nødvendig å bytte mellom ”innganger vist” og ”utganger vist” flere ganger for å utføre følgende skritt. Trykk på bytteknappen én gang for å bytte frem og tilbake. Dette kan gjøres så ofte det er nødvendig. Du må ikke holde knappen nede.
Sitt i setet og forsøk å drive ønsket funksjon på maskinen. Korrekt utgangs-LED skal opplyses for å indikere at ECU slår på den funksjonen. (Se Funksjoner for hydraulisk solenoidventil for å være sikker på de spesifiserte utgangs-LED-ene.)
Note: Hvis utgangs-LED blinker, indikerer dette et elektronisk problem med den UTGANGEN. Reparer eller skift ut den defekte elektriske delen umiddelbart. For å nullstille en blinkende LED vrir du nøkkelen til AV, så tilbake til PÅ og sletter kontrollerens feilminne (Feilminne og gjenfinning).
Hvis ingen utgangs-LED blinker, men korrekt LED ikke opplyses, bekreft at nødvendige inngangsbrytere er i påkrevde stillinger for å tillate at funksjonene inntreffer. Bekreft korrekt bryterfunksjon.
Hvis utgangs-LED er på som spesifisert, men maskinen ikke fungerer på korrekt måte, indikerer dette at det finnes et ikke-elektronisk problem. Reparer som nødvendig.
Note: På grunn av begrensninger i det elektriske systemet kan det hende at utgangs-LED-ene for «Start», «Forvarme» og «ETR/ALT» ikke blinker, selv om et elektrisk problem har oppstått for disse funksjonene. Hvis maskinproblemet virker som det gjelder en av disse funksjonene, pass på at du kontrollerer den elektriske kretsen med et volt-/ohm-meter for å bekrefte at det ikke finnes noen elektriske problemer med disse funksjonene.
Hvis hver inngangsbryter er i korrekt stilling og fungerer på korrekt måte, men utgangs-LED ikke er korrekt opplyst, indikerer dette et ECU-problem. Hvis dette er tilfelle, kontakter du Toro-forhandleren for å få hjelp.
Hvis kontrolleren oppdager en feil på en av utgangssolenoidene, vil maskinens diagnoselampe blinke (spolens diagnoselampe på konsollen eller grønn diagnoselampe under konsollen) og lagre feilen i kontrollerens (ECU) minne. Feilen kan så gjenfinnes og vises med diagnoseinstrumentet ACEs håndholdte verktøy eller en bærbar/stasjonær datamaskin til enhver tid. Kontrolleren vil lagre én (1) feil ad gangen og vil ikke lagre en annen feil før den første feilen er fjernet.
Gjenfinne lagrede feil (ikke sitt i setet)
Vri nøkkelen til AV-stilling.
Koble det håndholdte diagnoseverktøyet til ønsket tilbakekoblingskonnektor for kontroller (bruk korrekt skabelon).
Flytt kontrollspaken for senking/heving av klippeenhetene til HEV-stillingen og hold den der.
Vri nøkkelen til På-stillingen, og fortsett å holde kontrollspaken for senking/heving av klippeenhetene i HEV-stillingen til den øverste venstre diagnoseverktøylampen tennes (omtrent to sekunder).
Slipp kontrollspaken for senking/heving av klippeenhetene til midtstillingen.
Den håndholdte verktøyet vil nå spille tilbake feilen som ligger i kontrollerminnet.
Important: Displayet vil nå vise åtte (8) individuelle registre med feilene vist i det åttende registeret. Hver registrering vil vises i ti sekunder. Påse at diagnoseverktøyet vises på Utganger for å se feilen. Problemkretsen vil blinke. Registreringene vil gjentas inntil nøkkelen er i av-posisjon. Enheten vil ikke starte i denne modusen.
Tømme feilminnet (diagnoseverktøy ikke nødvendig)
Vri nøkkelen til AV-stilling.
Vri slipebryteren til fremre eller bakre stilling.
Vri spolekontrollbryteren til aktiveringsposisjon.
Flytt kontrollspaken for senking/heving av klippeenhetene til hevet stilling og hold.
Vri nøkkelen til På, og fortsett å holde kontrollspaken for senking/heving i HEVET stilling inntil spolekontrollampen begynner å blinke (ca. to sekunder).
Slipp kontrollspaken for senking/heving av klippeenhetene og vri nøkkelen til AV-stillingen. Minnet er nå tømt.
Drei slipespaken til AV-posisjon og aktiveringsbryteren til DEAKTIVER-posisjon.
Important: Ikke forlat maskinen med displayet til diagnostikkinstrumentet ACE tilkoblet. Det er ikke utformet for å tåle miljøet for maskinens daglige bruk. Når du er ferdig med å bruke ACE-diagnostikkdisplayet, kobler du det fra maskinen, og deretter kobler du tilbakekoblingskontakten til fastspenneren igjen. Maskinen fungerer ikke uten at tilbakekoblingskonnektoren er montert på ledningssatsen. Oppbevar diagnoseenheten på et tørt, sikkert sted innendørs, men ikke på gressklipperen.
Før du klipper gress bør du øve på å bruke maskinen i et åpent område. Start og lå av motoren. Bruk i fremover- og reversstilling. Senk og hev klippeenhetene og aktiver og deaktiver spolene. Når du føler at du kjenner maskinen kan du øve på å kjøre opp og ned skråninger ved ulike hastigheter.
Hvis en varsellampe tennes under drift må du stoppe maskinen umiddelbart og rette opp problemet før du fortsetter klippingen. Alvorlig skade kan inntreffe hvis du bruker maskinen på tross av en feilfunksjon.
Important: Den røde diagnoselampen på styresøylen indikerer når glødepluggene er på. Ikke start motoren før glødepluggsyklusen er fullført.
Start motoren og flytt gassen til HURTIG, slik at motoren kjører ved maks. hastighet. Flytt aktivering-/deaktiveringsbryteren til aktivere, og bruk spaken for heve/senke klippeenheten til å kontrollere klippeenhetene (fremre klippeenheter er timet til å senkes før de bakre klippeenhetene). For å kjøre fremover og klippe gress trykker du trekkpedalen fremover. Oppretthold en hastighet som ikke fører til at spolekontrollampen tennes. Øk eller reduser trekkhastigheten gradvis for å opprettholde korrekt klipping.
Flytt aktiverings-/deaktiveringsbryteren til deaktiver heve-/senkekontrollspake (midtre stilling), lås bremsepedalene sammen og hev klippeenhetene til transportstilling. Vær forsiktig når du kjører mellom gjenstander, slik at du ikke skader maskinen eller klippeenhetene ved et uhell. Vær svært forsiktig når du bruker maskinen i bakker. Kjør sakte, og unngå skarpe svinger i bakker, slik at gressklipperen ikke velter. Senk klippeenhetene ved kjøring i nedoverbakke for styringskontroll.
Før du forlater førerplassen, må du slå av motoren, ta ut nøkkelen og vente til alle bevegelige deler stopper. La maskinen kjøle seg ned før du justerer, vedlikeholder, rengjør eller oppbevarer den.
Fjern gress og rusk fra klippeenheter, drivverk, lyddempere, kjøleskjermer og motorrom for å unngå at det begynner å brenne. Tørk opp eventuelt olje- eller drivstoffsøl.
Steng drivstofftilførselen under oppbevaring eller transport på lastebiler.
Koble ut drivkraften til utstyret når du transporterer eller ikke bruker maskinen.
Vedlikehold og rengjør sikkerhetsbelte(r) etter behov.
Oppbevar aldri maskinen eller bensinkannen hvor det er åpen ild, gnist eller kontrollampe som på en varmtvannstank eller andre apparater.
Bruk en bred rampe når du laster maskinen på en tilhenger eller lastebil.
Fest maskinen godt.
I nødstilfeller kan du bevege maskinen ved å aktivere omløpsventilen i den hydrauliske pumpen med variabelt fortrengningsvolum og deretter skyve eller taue den.
Important: Ikke skyv eller tau maskinen med en større hastighet enn 3–4,8 km/t, da dette kan føre til skader i det interne drivverket. Omløpsventilen må være åpen når du skyver eller tauer maskinen.
Omløpsventilen er plassert øverst på pumpen med variabelt fortrengningsvolum (Figur 34). Vri ventilen 90 grader til venstre eller høyre for å åpne den og la olje gå utenom internt.
Note: Du kan nå flytte maskinen sakte uten at drivverket skades.

Lukk omløpsventilen før du starter motoren.
Important: Å kjøre motoren med omløpsventilen åpen vil føre til at drivverket overoppvarmes.
Note: Du må ikke lukke ventilen med et moment på mer enn 7 til 11 N·m.
Bruk listen under til å identifisere og beskrive de forskjellige funksjonene til solenoidene i den hydrauliske manifolden. Hver solenoid må aktiveres for å tillate at funksjonen inntreffer.
| Solenoid | Funksjon |
|---|---|
| MSV1 | Fremre spolekrets |
| MSV2 | Bakre spolekrets |
| SV4 | Hev fremre, utvendige klippeenheter |
| SV3 | Hev fremre, midtre klippeenheter |
| SV5 | Hev bakre klippeenheter |
| SV1 | Sett den hydrauliske kretsen for heving og senking under trykk |
| SV2 | Retning: PÅ = hev, AV = senk |
| SV6 | Venstre, bakre, utvendige klippeenheter |
| SV7 | Høyre, bakre, utvendige klippeenheter |
| SV8 | Fastholdelse av last |
Note: Angi hva som er høyre og venstre side på maskinen, ved å stå i normal arbeidsstilling.
Før du justerer, rengjør, utfører service på eller forlater maskinen, må du gjøre følgende:
Parker maskinen på en jevn flate.
Flytt gassbryteren til stillingen for lavt tomgangsturtall.
Koble fra klippeenhetene.
Senk klippeenhetene.
Sjekk at trekkenheten er i fri.
Sett på parkeringsbremsen.
Slå av motoren og ta ut nøkkelen.
Vent til alle bevegelige deler har stanset.
La maskinen kjøle seg ned før du utfører vedlikehold.
Ikke utfør vedlikehold når motoren er i gang hvis du kan unngå det. Hold deg borte fra bevegelige deler.
Bruk jekkstøtter for å støtte maskinen eller komponenter når det er nødvendig.
Vær forsiktig når du slipper ut trykket i komponenter med lagret energi.
Hold alle deler av maskinen i god stand, og sørg for at de er godt festet.
Skift ut slitte eller skadde merker.
For å oppnå optimal ytelse og holde maskinen i sikkerhetsgodkjent stand, skal det kun brukes ekte Toro-reservedeler og -tilbehør. Reservedeler som er laget av andre produsenter, kan være farlige, og de kan derfor føre til at garantien blir ugyldig.
| Vedlikeholdsintervall | Vedlikeholdsprosedyre |
|---|---|
| Etter de 8 første timene |
|
| Etter de 50 første timene |
|
| Etter de 200 første timene |
|
| For hver bruk eller daglig |
|
| Hver 25. driftstime |
|
| Hver 50. driftstime |
|
| Hver 100. driftstime |
|
| Hver 150. driftstime |
|
| Hver 200. driftstime |
|
| Hver 400. driftstime |
|
| Hver 800. driftstime |
|
| Hver 1000. driftstime |
|
| Hver 2000. driftstime |
|
| Annet hvert år |
|
Ta kopi av denne siden for rutinemessig bruk.
| Vedlikeholdskontrollpunkt | For uke: | ||||||
|---|---|---|---|---|---|---|---|
| Ma. | Ti. | On. | To. | Fr. | Lø. | Sø. | |
| Kontroller at sikkerhetssperresystemet virker. | |||||||
| Kontroller at bremsene virker som de skal. | |||||||
| Kontroller motorolje- og drivstoffnivået. | |||||||
| Tøm drivstoff-/vannutskilleren. | |||||||
| Kontroller indikatoren for luftfilterbegrensning. | |||||||
| Kontroller at det ikke er rusk i radiatoren eller på skjermen. | |||||||
| Kontroller uvanlige motorlyder.1 | |||||||
| Kontroller uvanlige driftslyder. | |||||||
| Kontroller nivået på hydraulikkvæsken. | |||||||
| Kontroller indikatoren for det hydrauliske filteret. 2 | |||||||
| Kontroller om de hydrauliske slangene er skadet. | |||||||
| Kontroller om det har oppstått væskelekkasjer. | |||||||
| Kontroller trykket i dekkene. | |||||||
| Kontroller at instrumentene virker. | |||||||
| Kontroller justeringen mellom spole og motstål. | |||||||
| Kontroller klippehøydejusteringen. | |||||||
| Kontroller alle smøreniplene for smøring. 3 | |||||||
| Lakker over ødelagt maling. | |||||||
|
1. Kontroller glødepluggene og injektormunnstykkene hvis maskinen er vanskelig å starte, hvis det kommer ut mye røyk, eller hvis motoren går ujevnt. 2. Kontroller med motoren i gang og oljen ved driftstemperatur. 3. Straks etter hver vask, uansett hva som står oppført |
|||||||
| Kontroll utført av: | ||
| Punkt | Dato | Informasjon |
| 1 | ||
| 2 | ||
| 3 | ||
| 4 | ||
| 5 | ||
| 6 | ||
| 7 | ||
| 8 | ||
Important: Se eierhåndboken for motoren for mer informasjon om vedlikeholdsprosedyrer.
Note: Hvis du vil ha tak i elektronikkskjema eller hydraulikkskjema for maskinen din, går du til www.Toro.com.
| Vedlikeholdsintervall | Vedlikeholdsprosedyre |
|---|---|
| Hver 50. driftstime |
|
Smør alle smøreniplene for lagrene og hylsene med litiumbasert smørefett nr. 2.
Plassering av og antall smørenipler er som følger:
Bæreramme og dreieledd for klippeenhet (2) (Figur 35)

Bakakselens parallellstag (2) (Figur 36)
Styresylinderens kuleledd (2) (Figur 36)
Kingbolthylser (2) (Figur 36) – Den øverste anordningen på kingbolten skal bare smøres årlig (to pumpetrykk).

Fremre løftesylinder (3) (Figur 37 og Figur 38)


Bakre dreietapp på løftesylinder (2) (Figur 39)

Løftearmsdreietapp (3) (Figur 40)

Dreietapp på bakaksel (Figur 41)

Bakre løftearmsdreietapp (2) (Figur 42)

Bremsepedalaksel (1) (Figur 43)

Slå av motoren før du sjekker oljen eller tilsetter olje til veivhuset.
Du må ikke endre hastighetsregulatoren eller ruse motoren.
| Vedlikeholdsintervall | Vedlikeholdsprosedyre |
|---|---|
| Hver 400. driftstime |
|
Kontroller om luftrenserkroppen er skadet, noe som kan forårsake en luftlekkasje. Skift den ut om den er skadet. Kontroller hele inntakssystemet for lekkasjer, skade eller løse slangeklemmer.
Overhal filteret på luftrenseren kun når indikatoren (Figur 44) tilsier det. Hvis du skifter filteret før det er nødvendig, øker det bare risikoen for at det kommer inn smuss i motoren når du fjerner filteret.

Important: Kontroller at dekslet sitter korrekt på og er forseglet rundt luftrenserkroppen.
Trekk låsen utover, og drei luftrenserdekslet mot klokken (Figur 45).

Fjern dekslet fra luftrenserens kropp. Før du tar av filteret bruker du luft under lavt trykk (2,75 bar, ren og tørr) for å fjerne store oppsamlinger av smuss mellom utsiden av primærfilteret og boksen. Unngå bruk av luft under høyt trykk, som kan presse smuss gjennom filteret og inn i inntakstrakten.
Denne rengjøringsprosessen forhindrer at smuss flyttes til inntaket når det primære filteret fjernes.
Ta ut og skift det primære filteret (Figur 46).
Det anbefales ikke at det brukte elementet rengjøres, da det er mulighet for at filtermediet blir skadet. Inspiser det nye filteret for transportskade, kontroller forseglingsenden av filteret og kroppen. Ikke bruk et ødelagt filter. Sett inn det nye filteret ved å påføre trykk på den utvendige kanten av elementet for å sette det på plass i boksen. Ikke trykk på det elastiske midtpunktet til filteret.

Important: Ikke prøv å rengjøre sikkerhetsfilteret (Figur 47). Erstatt sikkerhetsfilteret med et nytt etter hver tredje overhaling av det primære luftfilteret.

Rengjør smussutstøtingsporten i det avtakbare dekslet. Fjern uttaksventilen i gummi fra dekselet, rengjør hulrommet og skift ut uttaksventilen.
Monter dekselet med uttaksventilen i gummi vendt nedover – mellom ca. kl. 5:00 til 7:00 sett fra enden.
Tilbakestill indikatoren (Figur 44) hvis den viser rødt.
| Vedlikeholdsintervall | Vedlikeholdsprosedyre |
|---|---|
| For hver bruk eller daglig |
|
Motoren leveres med olje i veivhuset. Du bør imidlertid kontrollere oljenivået før og etter at motoren startes for første gang.
Bruk motorolje av høy kvalitet som overholder følgende spesifikasjoner:
Påkrevd API-klassifisering: CH-4, CI-4 eller høyere.
Anbefalt olje: SAE 15W-40 (over -18 °C)
Alternativ olje: SAE 10W-30 eller 5W-30 (alle temperaturer)
Note: Toro Premium-motorolje er tilgjengelig fra din distributør med viskositet på enten 15W-40 eller 10W-30. Se delekatalogen for delenummer.
Note: Den beste tiden for å sjekke motoroljen er når motoren er kald før den har blitt startet for dagen. Hvis den allerede har blitt kjørt, la oljen flyte tilbake ned i bunnpannen i minst ti minutter før du sjekker oljen. Hvis oljenivået er på eller under "Add"-merket på peilestaven, tilfør mer olje til oljenivået når "Full"-merket. Ikke overfyll motoren. Hvis oljenivået er mellom "Full"- og "Add"-merkene, trenger du ikke fylle på mer olje.
Parker maskinen på en jevn overflate, senk klippeenhetene, slå av motoren, sett på parkeringsbremsen og ta nøkkelen ut av tenningsbryteren.
Bruk panserlåsen til å åpne panseret (Figur 48).

Ta ut peilestaven (Figur 49), tørk av den, sett den ned igjen i røret, og ta den deretter ut igjen.
Kontroller oljenivået på peilestaven. Oljenivået skal gå opp til Full-merket på peilestaven.

Hvis oljenivået er under det sikre området, ta av lokket (Figur 50) og fyll på olje til nivået når opp til "Full"-merket.
Important: Ikke overfyll motoren.

Sett peilestaven på plass, og skru på oljelokket.
Lukk panseret, og fest det med låsene.
| Vedlikeholdsintervall | Vedlikeholdsprosedyre |
|---|---|
| Etter de 50 første timene |
|
| Hver 150. driftstime |
|
Veivhuskapasitet: 7,0 l med filterbytte
Skift oljen og filteret etter de første 50 driftstimene og skift deretter olje og filter etter hver 150. time.
Fjern tappepluggen (Figur 51), og la oljen renne ned i et tappefat. Når oljen slutter å renne, setter du tappepluggen på igjen.

Ta av oljefilteret (Figur 52). Stryk et tynt lag med ren olje på den nye filterforseglingen før du skrur den på. Filteret må ikke trekkes til for hardt.

Tilsett olje til veivhuset.
Plasser gasspaken fremover så den stopper mot setefotsporet.
Løsne gasskabelkonnektoren på spaken ved innsprøytingspumpen (Figur 53).

Hold innsprøytingspumpens spak mot høy tomgangsstopp og stram til kabelkonnektoren.
Note: Når den er strammet til må kabelkonnektoren ha mulighet til å dreie rundt.
Trekk til låsemutteren brukt til å innstille friksjonen på gasspaken med 4–6 Nm. Maks. kraft som kreves for å bruke gasspaken skal være 80 N.
| Vedlikeholdsintervall | Vedlikeholdsprosedyre |
|---|---|
| Annet hvert år |
|
Parker maskinen på en jevn flate, senk klippeenheten, sett på parkeringsbremsen, stopp motoren og ta ut tenningsnøkkelen.
Tøm og rengjør drivstofftanken annethvert år. Tøm og rengjør også tanken hvis drivstoffsystemet blir forurenset, eller hvis du har tenkt å oppbevare maskinen over en lengre periode. Bruk rent drivstoff til å spyle tanken.

| Vedlikeholdsintervall | Vedlikeholdsprosedyre |
|---|---|
| Hver 400. driftstime |
|
Kontroller om drivstoffslangene og koblingene er slitte, ødelagte eller løse.
| Vedlikeholdsintervall | Vedlikeholdsprosedyre |
|---|---|
| For hver bruk eller daglig |
|
| Hver 400. driftstime |
|
Parker maskinen på en jevn overflate, senk klippeenhetene, koble inn parkeringsbremsen, stopp motoren og ta ut tenningsnøkkelen.
Plasser en ren beholder under drivstoffilteret.
Løsne tappepluggen på bunnen av filterboksen, og åpne ventilen på toppen av boksmonteringen.

Rengjør området der filterboksen skal festes.
Fjern filterboksen og rengjør monteringsoverflaten.
Smør pakningen på filterboksen med ren olje.
Monter filterboksen for hånd til pakningen kommer i berøring med monteringsoverflaten, og drei den deretter en halv omdreining til.
Stram til tappepluggen på bunnen av filterboksen, og lukk ventilen på toppen av boksmonteringen.
Note: Bruk denne fremgangsmåten kun hvis drivstoffsystemet er tømt for luft ved bruk av vanlige fremgangsmåter for priming, og motoren ikke starter. Se Tappe drivstoffsystemet.
Løsne rørforbindelsen til injektormunnstykke nummer 1 og holderen ved innsprøytingspumpen.

Sett gassen til HURTIG-stilling.
Drei nøkkelen til KJøR-posisjon og se etter drivstoff som flyter rundt koblingen. Vri nøkkelen til AV-posisjon når du ser en jevn strøm drivstoff.
Stram rørforbindelsen forsvarlig.
Gjenta trinnene 1 til og med 4 på gjenstående munnstykker.
Note: Du kan fjerne viftedekselet fra maskinen for å gjøre rengjøring enklere.
Monter bakskjermen og fest låsene.
Important: Ikke bruk vann til å rengjøre motoren siden det kan oppstå skader.
Koble fra batteriet før du reparerer maskinen. Koble kabelen fra den negative polen først, og deretter den andre kabelen fra den positive polen. Koble til den positive polen først og den negative polen sist.
Lad opp batteriet på et åpent sted med god ventilasjon og borte fra gnister eller åpen ild. Koble laderen fra strømuttaket før du kobler den til eller fra batteriet. Ha på deg beskyttelsesklær og bruk verktøy som er isolert.
| Vedlikeholdsintervall | Vedlikeholdsprosedyre |
|---|---|
| Hver 25. driftstime |
|
Batteriets elektrolyttnivå må være riktig, og toppen av batteriet må holdes ren. Hvis du oppbevarer maskinen på et sted der temperaturen er ekstremt høy, tappes batteriet raskere enn hvis du oppbevarer maskinen på et kjølig sted.
Elektrolytten i batteriet inneholder svovelsyre, en dødelig gift som også kan forårsake alvorlige brannskader.
Ikke drikk elektrolytt, og unngå kontakt med hud, øyne og klær. Bruk vernebriller for å beskytte øynene og gummihansker for å beskytte hendene.
Fyll batteriet i nærheten av rent vann som kan brukes til å skylle huden.
Lad batteriet i et godt ventilert rom, slik at gassene som produseres under lading kan forsvinne.
Siden gassene er eksplosive, må du holde åpne flammer og elektriske gnister borte fra batteriet. Ikke røyk på området.
Du kan bli kvalm hvis du innånder gassene.
Koble laderen fra strømuttaket før du kobler ladeledningene til eller fra batteripolene.
Oppretthold cellenivået med destillert vann eller vann uten mineraler. Ikke fyll cellene over bunnen av den delte ringen inni hver celle. Installer påfyllingslokkene med luftehullene mot baksiden (mot drivstofftanken).
Hold toppen av batteriet ren ved å vaske den regelmessig med en børste dyppet i ammoniakk eller en oppløsning med natriumbikarbonat. Skyll overflaten med vann etter rengjøring. Ikke ta av påfyllingslokkene mens du vasker.
For å oppnå god elektrisk kontakt, må batterikablene sitte fast på batteripolene.
Hvis det er rust på polene, kobler du fra kablene, den negative (–) kabelen først, og skraper av klemmene og polene hver for seg. Koble kablene til igjen, den positive (+) kabelen først, og smør deretter vaselin på polene.
| Vedlikeholdsintervall | Vedlikeholdsprosedyre |
|---|---|
| For hver bruk eller daglig |
|
Det ble pumpet ekstra mye luft i dekkene på fabrikken. Derfor må du slippe ut litt luft for å redusere trykket. Korrekt lufttrykk i for- og bakdekk er 103–138 kPa (15–20 psi).
Et lavt dekktrykk reduserer maskinens stabilitet i skråninger. Dette kan føre til at maskinen velter, som igjen kan føre til skade eller død.
Ikke pump for lite trykk i dekkene.
| Vedlikeholdsintervall | Vedlikeholdsprosedyre |
|---|---|
| Etter de 8 første timene |
|
| Hver 200. driftstime |
|
Trekk til boltene med et moment på 115 til 135 Nm.
Hvis du ikke opprettholder korrekt tilstramming av hjulmutterne og boltene, kan det føre til personskader.
Oppretthold tilstrekkelig tilstrammingsmoment på hjulmutrene og boltene.
| Vedlikeholdsintervall | Vedlikeholdsprosedyre |
|---|---|
| Hver 400. driftstime |
|
Kontroller oljenivået etter hver 400. driftstime. Bruk SAE 85W-140-girolje av høy kvalitet til skifte av girolje.
Med maskinen på en jevn flate, plasser hjulet slik at én kontroll-/påfyllingsplugg (Figur 59) er plassert i klokken tolv-stilling og den andre i klokken tre-stilling.

Ta ut pluggen som er i klokken tre-stilling (Figur 59). Oljenivået bør være opptil bunnen av kontrollplugghullet.
Hvis oljenivået er lavt, ta ut pluggen i klokken tolv-stilling og tilfør olje til den begynner å renne ut av hullet i klokken tre-stillingen.
Sett inn begge pluggene.
Gjenta trinn 1 til 4 på det andre planetgiret.
| Vedlikeholdsintervall | Vedlikeholdsprosedyre |
|---|---|
| Etter de 200 første timene |
|
| Hver 800. driftstime |
|
Skift oljen først etter 200 timers drift. Skift deretter oljen hver 800. time. Bruk SAE 85W-140-girolje av høy kvalitet til skifte av girolje.
Sett maskinen på en jevn flate, og still et hjul slik at en av kontroll-/tappepluggene er i laveste stilling (klokken seks) (Figur 60).

Plasser et tappefat under planetnavet. Ta ut pluggen, og la oljen renne ut.
Plasser et tappefat under bremsehuset. Ta ut tappepluggen, og la oljen renne ut (Figur 61).

Sett pluggen i bremsehuset når all oljen har rent ut fra begge steder.
Roter hjulet til det åpne plugghullet i planetgiret peker mot urviserretning klokken tolv.
Sett pluggen på plass.
Gjør det samme med planetgiret/bremsene på motsatt side.
| Vedlikeholdsintervall | Vedlikeholdsprosedyre |
|---|---|
| Hver 400. driftstime |
|
Bakakselen har blitt fylt med SAE 85W-140-girolje på fabrikken. Kontroller oljenivået før du starter maskinen for første gang og deretter hver 400. driftstime. Kapasiteten er 2,3 l. Se etter lekkasjer hver dag.
Parker maskinen på en jevn overflate, senk klippeenhetene, slå av motoren, sett på parkeringsbremsen og ta nøkkelen ut av tenningsbryteren.
Ta ut en kontrollplugg (Figur 62) på den ene enden av akselen, og kontroller at oljen når opp til bunnen av hullet. Hvis nivået er lavt, fjerner du fyllepluggen (Figur 62) og fyller olje til den når opp til bunnen av kontrollplugghullene.

| Vedlikeholdsintervall | Vedlikeholdsprosedyre |
|---|---|
| Etter de 200 første timene |
|
| Hver 800. driftstime |
|
Skift oljen etter de første 200 driftstimene og deretter hver 800. driftstime.
Parker maskinen på en jevn overflate, senk klippeenhetene, slå av motoren, sett på parkeringsbremsen og ta nøkkelen ut av tenningsbryteren.
Rengjør områdene rundt de tre tappepluggene, én på hver ende og én i midten (Figur 63).

Fjern de tre kontrollpluggene og åpningen i lokket til hovedakselen slik at oljen renner ut raskere.
Fjern tappepluggene, og la oljen renne ut i tappefatene.
Sett pluggene på plass.
Fjern en kontrollplugg og fyll akselen med rundt 2,3 l 85W-140-girolje eller til oljenivået når opp til bunnen av hullet.
Sett kontrollpluggen på plass igjen.
| Vedlikeholdsintervall | Vedlikeholdsprosedyre |
|---|---|
| Hver 800. driftstime |
|
Kontroller spissingen av bakhjulene etter hver 800. driftstime eller årlig.
Mål avstanden fra midten til midten (i akselhøyde) foran og bak på styredekkene. Målingen foran må være 3 mm kortere enn målingen bak.
Fjern splinten og mutteren fra begge kuleleddene til parallellstaget når du vil justere avstanden. Fjern parallellstagets kuleledd fra støtten til akselkassen (Figur 64).
Løsne klemmene på begge sider av parallellstagene (Figur 64).

Vri det frittstående kuleleddet innover eller utover én hel omdreining. Stram klemmene på den løse enden av parallellstaget.
Vri hele kuleleddet i samme retning (innover eller utover) én hel omdreining. Stram klemmene på den tilkoblede enden av parallellstaget.
Fest kuleleddet til støtten for akselkassen, og fest mutteren godt. Mål spissingen.
Gjenta fremgangsmåten hvis det er nødvendig.
Stram mutteren, og sett i en ny splint når justeringen er riktig.
Maskinen må ikke bevege på seg når du slipper opp trekkpedalen. Hvis dette skjer, må maskinen justeres.
Parker maskinen på en jevn flate, senk klippeenhetene, slå av motoren, trykk kun på den høyre bremsepedalen og aktiver parkeringsbremsen.
Jekk opp den venstre siden av maskinen til fronthjulet og bakhjulet ikke berører gulvet. Støtt maskinen med jekkstøtter, slik at den ikke kan falle ned ved et uhell.
Start motoren, og la den gå på tomgang.
Juster låsemutrene på pumpens stagende for å flytte pumpekontrollrøret forover for å unngå bevegelse framover, eller bakover for å unngå bevegelse bakover (Figur 65).

Når hjulet slutter å rotere, stram låsemutterne for å sikre justeringen.
Stopp motoren, og slipp opp den høyre bremsen. Ta bort jekkstøttene, og senk maskinen ned på verkstedsgulvet. Prøvekjør maskinen for å kontrollere at den ikke kryper.
Du kan bli forgiftet av å svelge motorkjølevæske. Oppbevares utilgjengelig for barn og kjæledyr.
Utslipp av varm kjølevæske under trykk, eller berøring av en varm radiator og omsluttende deler, kan føre til alvorlige brannsår.
La alltid motoren kjøle seg ned i minst 15 minutter før du fjerner radiatorlokket.
Bruk en klut når du åpner radiatorlokket. Åpne det forsiktig, slik at dampen kan slippe ut.
| Vedlikeholdsintervall | Vedlikeholdsprosedyre |
|---|---|
| For hver bruk eller daglig |
|
Fjern rusk fra den bakre skjermen, oljekjøleren og radiatoren daglig (oftere under skitne forhold).
Important: Sprut aldri vann på en varm motor da det kan føre til skade på motoren.
Parker maskinen på en jevn overflate, senk klippeenhetene, slå av motoren, sett på parkeringsbremsen og ta nøkkelen ut av tenningsbryteren.
Åpne panseret.
Rengjør motorområdet grundig for alle rester.
Lukk panseret.
Lås opp og fjern den bakre skjermen (Figur 66).

Rengjør skjermen grundig.
Skru av knottene, og drei oljekjøleren bakover (Figur 67).

Rengjør begge sidene av oljekjøleren og radiatorområdet grundig med trykkluft. Ikke bruk vann.
Åpne panseret, og blås rusk ut mot bakdelen av maskinen.
Drei oljekjøleren tilbake på plass, og stram til knottene.
| Vedlikeholdsintervall | Vedlikeholdsprosedyre |
|---|---|
| For hver bruk eller daglig |
|
Kapasiteten til kjølesystemet er 9,4 liter.
Rengjør rester fra skjermen, oljekjøleren og den fremre siden av radiatoren hver dag, (oftere hvis forholdene er svært støvete og skitne). Se Fjerne rester.
Kjølesystemet er fylt med en oppløsning som er halvt om halvt med vann og frostvæske med etylenglykol. Kontroller kjølevæskenivået i radiatoren og ekspansjonstanken hver dag før du starter motoren.
Ta radiatorlokket og lokket på ekspansjonstanken forsiktig av (Figur 68).
Kontroller kjølemiddelnivået i radiatoren og ekspansjonstanken (Figur 68).
Fyll radiatoren opp til toppen av påfyllingshalsen og ekspansjonstanken opp til Full-merket.

Fyll ekspansjonstanken til Full-merket og radiatoren til toppen av påfyllingshalsen. Ikke fyll ekspansjonstanken for full.
Note: Hvis luft sperres inne i systemet, fjern utluftingspluggen (Figur 69) fra toppen av radiatorens sidetank for å slippe ut luften. Monter utluftingspluggen med PTFE-gjengeforsegling.

Sett på radiatorlokket og ekspansjonstanklokket.
Lukk panseret, og fest låsene.
| Vedlikeholdsintervall | Vedlikeholdsprosedyre |
|---|---|
| Hver 100. driftstime |
|
| Annet hvert år |
|
Kapasitet: 9,4 l
Beskytt kjølesystemet med en oppløsning som er halvt om halvt med vann og frostvæske med etylenglykol. Ikke bruk bare vann i kjølesystemet.
Etter hver 100. driftstime, inspiser og stram til slangekoblingene. Skift ut eventuelle skadede slanger.
Tapp og rengjør kjølesystemet hvert andre år. Fyll på frostvæske, se Kontrollere kjølesystemet.
Juster bremsene når det er mer enn 2,5 cm frigang på bremsepedalen, eller når bremsene ikke fungerer effektivt. Frigang er avstanden bremsepedalen kan beveges før du merker bremsemotstand.
Fjern låsestiften fra bremsepedalene, slik at pedalene virker uavhengig av hverandre.
Hvis du vil redusere frigangen til bremsepedalene, strammer du bremsene ved å løsne den fremre mutteren på bremsekabelens gjengeende (Figur 70). Trekk deretter til den bakre mutteren for å flytte kabelen bakover til bremsepedalene har en frigang på 1,2 til 2,5 cm. Trekk til de fremre mutrene etter at du har justert bremsene riktig.

| Vedlikeholdsintervall | Vedlikeholdsprosedyre |
|---|---|
| Hver 100. driftstime |
|
Kontroller tilstanden og spenningen til generatorremmen etter hver 100. driftstime (Figur 71). Skift ut remmen etter behov. Kontroller spenningen som følger:
Åpne panseret.
Kontroller spenningen ved å trykke ned remmen midt mellom generatoren og veivakselrullene med en kraft på 97 N. Remmen skal gi etter 1,1 cm. Hvis avbøyningen er feil, kan du fortsette til trinn 3. Fortsett driften hvis det er tilfellet.

Løsne bolten som fester støtten til motoren, og bolten som fester generatoren til støtten.
Før inn en løftestang mellom vekselstrømsgeneratoren og motoren og lirk vekselstrømsgeneratoren utover.
Når du har riktig spenning, fester du generatorboltene og støtteboltene for å sikre justeringen.
Trekk til låsemutteren for å sikre justeringen.
Oppsøk legehjelp øyeblikkelig hvis olje kommer i direkte kontakt med huden. Innsprøytet væske må fjernes kirurgisk innen få timer av en lege.
Kontroller at alle hydraulikkslanger og ledninger er i god stand, og at alle hydrauliske koblinger og beslag er tette, før det hydrauliske systemet settes under trykk.
Hold kropp og hender borte fra hull eller dyser som sprøyter ut hydraulisk olje under høyt trykk.
Bruk kartong eller papir til å finne lekkasjer.
Før du utfører vedlikehold eller reparasjoner på det hydrauliske systemet, må du forsiktig slippe ut alt trykket.
| Vedlikeholdsintervall | Vedlikeholdsprosedyre |
|---|---|
| For hver bruk eller daglig |
|
Parker maskinen på en jevn overflate, senk klippeenhetene, slå av motoren, sett på parkeringsbremsen og ta nøkkelen ut av tenningsbryteren.
Rengjør rundt påfyllingshalsen og lokket på hydraulikkoljetanken (Figur 72). Ta lokket av påfyllingshalsen.

Fjern peilestaven fra påfyllingshalsen, og tørk av den med en ren fille. Før peilestaven ned i påfyllingshalsen, ta den ut og kontroller oljenivået. Oljenivået bør være innenfor 6 mm fra merket på peilestaven.
Hvis nivået er lavt, fyller du på olje for å heve nivået til fullmerket.
Sett peilestaven og lokket på plass på påfyllingshalsen.
Beholderen fylles på fabrikken med hydraulikkvæske av høy kvalitet. Kontroller nivået på hydraulikkvæsken før du starter maskinen for første gang, og deretter hver dag. Se Kontrollere hydraulikkoljen.
Anbefalt hydraulikkvæske: Toro PX Extended Life-hydraulikkvæske. Tilgjengelig i spann på 19 liter eller fat på 208 liter.
Note: En maskin med den anbefalte erstatningsvæsken trenger ikke væske og filterskift så ofte.
Alternative hydraulikkvæsker: Hvis Toro PX Extended Life-hydraulikkvæske ikke er tilgjengelig, kan du bruke kan andre konvensjonelle, petroleumsbaserte hydraulikkvæsker med spesifikasjonene som faller innenfor området for de følgende materialegenskaper og møter bransjestandarder. Syntetisk væske må ikke benyttes. Forhør deg med oljeforhandleren din for å finne et egnet produkt.
Note: Toro er ikke ansvarlig for skader som skyldes bruk av uegnede alternativer. Bruk bare produkter fra anerkjente produsenter som står for sine anbefalinger.
| Materielle egenskaper: | ||
| Viskositet, ASTM D445 | cSt ved 40 °C 44 til 48 | |
| Viskositetsindeks ASTM D2270 | 140 eller høyere | |
| Flytepunkt, ASTM D97 | -37 °C to -45 °C | |
| Bransjespesifikasjoner: | Eaton Vickers 694 (I-286-S, M-2950-S/35VQ25 eller M-2952-S) | |
Note: Mange hydraulikkvæsker er nesten fargeløse, noe som gjør det vanskelig å oppdage lekkasjer. Et rødt fargestoff for hydraulikkvæsken er tilgjengelig i flasker på 20 ml. Én flaske er nok til 15–22 liter med hydraulikkvæske. Bestill delenr. 44-2500 fra en autorisert Toro-forhandler.
Important: Toro Premium Synthetic Biodegradable-hydraulikkvæske er den eneste syntetiske, nedbrytbare væsken som godkjennes av Toro. Denne oljen er kompatibel med elastomerne som benyttes i Toros hydraulikksystemer, og er egnet til en rekke temperaturforhold. Denne oljen er kompatibel med tradisjonelle mineraloljer, men for å oppnå maksimal biologisk nedbrytbarhet og ytelse, må hydraulikksystemet tømmes fullstendig for tradisjonell olje. Oljen er tilgjengelig i spann på 19 liter eller fat på 208 liter fra en autorisert Toro-forhandler.
32 l. Se Spesifisering av hydraulikkvæske
| Vedlikeholdsintervall | Vedlikeholdsprosedyre |
|---|---|
| Hver 800. driftstime |
|
| Hver 2000. driftstime |
|
Hvis oljen blir kontaminert, ta kontakt med en Toro-leverandør for å skylle det hydrauliske systemet. Forurenset hydraulisk olje ser melkeaktig eller svart ut sammenlignet med ren olje.
Parker maskinen på en jevn overflate, senk klippeenhetene, slå av motoren, sett på parkeringsbremsen og ta nøkkelen ut av tenningsbryteren.
Åpne panseret.
Fjern tappepluggen nederst foran på beholderen (Figur 73) og la hydraulikkvæsken renne ut i et tappefat.

Monter og trekk til pluggen når hydraulikkvæsken slutter å renne.
Fyll beholderen med hydraulikkvæske. Se Spesifisering av hydraulikkvæske og Hydraulikkvæskekapasitet.
Important: Bruk bare hydraulikkvæskene som er angitt. Andre væsker kan skade systemet.
Sett lokket på beholderen. Start motoren, og bruk alle hydrauliske kontroller til å fordele den hydrauliske væsken i systemet.
Kontroller om det har oppstått lekkasjer.
Slå av motoren.
Kontroller nivået på væsken, og fyll på mer til nivået når opp til full-merket på peilestaven.
Important: Ikke overfyll tanken.
| Vedlikeholdsintervall | Vedlikeholdsprosedyre |
|---|---|
| Hver 800. driftstime |
|
| Hver 1000. driftstime |
|
Det hydrauliske systemfilterhodet er utstyrt med en serviceintervallindikator. Se på indikatoren med motoren i gang – den skal være i den grønne sonen. Når indikatoren er i den røde sonen, bør filterelementet skiftes ut.
Bruk Toros erstatningsfilter (delnr. 94-2621).
Important: Hvis du bruker et annet filter, kan dette føre til at garantien blir ugyldig for enkelte komponenter.
Parker maskinen på en jevn overflate, senk klippeenhetene, slå av motoren, sett på parkeringsbremsen og ta nøkkelen ut av tenningsbryteren.
Rengjør området rundt der filteret skal festes. Plasser et tappefat under filteret, og ta ut filteret (Figur 74).

Smør den nye filterpakningen, og fyll filteret med hydraulisk olje.
Påse at filterets festeområde er rent, og skru filteret på til pakningen kommer i kontakt med monteringsplaten. Stram deretter til filteret med en halv omdreining.
Start motoren, og la den gå i omtrent to minutter for å blåse luft ut fra systemet.
Slå av motoren, ta ut nøkkelen og kontroller om det finnes lekkasjer.
| Vedlikeholdsintervall | Vedlikeholdsprosedyre |
|---|---|
| For hver bruk eller daglig |
|
Kontroller hydrauliske ledninger og slanger for å kontrollere at det ikke er lekkasjer, at det ikke er knekk på dem, at ingen monteringsstøtter er løse, at ingen beslag er løse og at de ikke er slitt på grunn av værforhold eller kjemisk forringelse. Foreta alle nødvendige reparasjoner før bruk.
Teståpningene brukes til å teste trykket i det hydrauliske systemet. Ta kontakt med en autorisert Toro-forhandler for å få hjelp.
Teståpning A (Figur 75) brukes til å hjelpe til med feilsøking for den hydrauliske kretsen for løftesylindrene.

Teståpning B (Figur 76) brukes til å hjelpe til med feilsøking for den hydrauliske kretsen for de fremre løftesylindrene.
Teståpning C (Figur 76) brukes til å hjelpe til med feilsøking for den hydrauliske kretsen for de bakre løftesylindrene.

Teståpning D finnes nederst på det hydrostatiske drivverket (Figur 77) og brukes til å måle ladetrykket i drivverket.
Teståpning E brukes til å måle trykket for trekk fremover (Figur 77).
Teståpning F brukes til å måle trykket for trekk bakover (Figur 77).
Teståpning G brukes til å måle styrekretstrykket (Figur 77).

En slitt eller skadet kniv eller motstål kan brekke, og deler kan slynges ut mot deg eller andre og føre til alvorlige personskader eller en dødsulykke.
Undersøk klippeenhetene regelmessig for overdreven slitasje eller skade.
Vær forsiktig når du kontrollerer klippeenhetene. Legg noe rundt knivene eller bruk hansker, og vær svært forsiktig når du håndterer spolene og motstålene. Kniver og motstål skal kun skiftes ut eller slipes. Du må aldri rette dem ut eller sveise dem.
Vær forsiktig med maskiner med flere klippeenheter, da rotering av én spole kan få spolene i de andre klippeenhetene til å rotere.
| Vedlikeholdsintervall | Vedlikeholdsprosedyre |
|---|---|
| For hver bruk eller daglig |
|
Kontroller kontakten mellom spole og motstål selv om klippekvaliteten har vært akseptabel. Det må være lett kontakt over hele lengden av spolen og motstålet (se Justere kontakten mellom spole og motstål i brukerhåndboken for klippeenheten).
Note: Alle de fremre og de bakre enhetene fungerer sammen ved sliping.
Parker maskinen på en jevn overflate, senk klippeenhetene, slå av motoren, sett på parkeringsbremsene og flytt aktivering/deaktivering-bryteren til deaktivering-stilling.
Lås opp og hev setet for å vise kontrollene.
Finn knottene for spolehastighetvalg og sliping (Figur 78). Vri ønsket-/de slipeknott(er) til slipestilling og ønsket/-de spolehastighetsvalgknott(er) til stilling 1.

Note: Slipehastigheten kan økes ved å flytte spolehastighetsvalgknotten mot 13. Hver posisjon øker hastigheten med omtrent 100 o/min. Etter å ha endret hastigheten må du vente i 30 sekunder for at systemet skal stabilisere seg i den nye hastigheten.
Foreta innledende spole til motstål-justeringer som er korrekt for sliping på alle klippeenhetene som skal slipes.
Start maskinen, og la den gå på tomgang.
Velg enten fremre, bakre eller begge slipeknotter for å bestemme hvilke spoler som vil slipes.
Flytt aktiverings-/deaktiveringsbryteren til aktiveringsposisjon. Flytt kontrollen for å senke/heve klippeenhetene fremover for å starte slipeoperasjonen på utpekte spoler.
Smør på slipemiddel med en børste med langt skaft (Toro-delnr. 29-9100). Bruk aldri en børste med kort skaft.
Hvis spolene stanser eller fungerer ujevnt under sliping, stanser du slipingen ved å flytte kontrollen for å senke/heve klippeenheten bakover. Når spolene har stanset, flytt ønsket spolehastighetsvelgerknott(er) én stilling nærmere 13. Gjenoppta slipingen ved å flytte kontrollen fremover igjen.
For å foreta en justering av klippeenhetene under sliping stopper du spolene ved å flytte kontrollen for senking/heving av klippeenhetene bakover, flytte aktivering/deaktivering-bryteren til deaktivere, og slå av motoren. Etter at justeringen har blitt utført, gjenta trinnene 5 til og med 9.
Når en klippeenhet er tilstrekkelig skarp vil det formes en gradkant på den fremre kanten på kniven. Ved å bruke en fil kan du forsiktig fjerne en gradkant uten å gjøre klippekanten sløv.
Gjenta denne fremgangsmåten for alle klippeenhetene du vil slipe.
Når du er ferdig med slipingen, dreier du slipeknottene slik at spolene går forover. Senk setet, og vask alt slipemiddelet av klippeenhetene. Juster kontakten mellom spole og motstål etter behov.
Note: Hvis slipeknottene ikke stilles slik at spolene går forover etter sliping, vil klippeenhetene ikke bli hevet eller fungere på korrekt måte.
Maskinen er konfigurert på fabrikken for klipping av de fleste fairway-typer.
Følgende justeringer er tilgjengelige for finjustering av maskinen til bruk som:
Klippeenhetskretsene er utstyrt med justerbare ventiler for å sikre at klippeenhetene senkes ved ønsket hastighet. Inspiser dem på følgende måte:
Kjør maskinen til den når driftstemperatur.
Finn ventilene, på løftemanifolden, for å justere ønsket/ønskede klippeenhet(er); se diagrammet og Figur 79.
| Ventil | Berørt klippeenhet |
| FC1 | Nr. 1 (fremre, midtre) |
| FC4 | Nr. 4 og nr. 5 (fremre, utvendige) |
| FC5 | Nr. 2 og nr. 3 (bakre) |
| FC6 | Nr. 6 (bakre, venstre) |
| FC7 | Nr. 7 (bakre, høyre) |

Løsne låsemutterne på ventilene.
Bruk en unbrakonøkkel til å rotere angjeldende ventil med klokken for å redusere klippeenhetens senkehastighet.
Bekreft hevingshastigheten ved å heve og senke klippeenhetene flere ganger. Juster den etter behov.
Stram låsemutteren for å sikre justeringen.
Snuhøyden på fremre, ytre klippeenheter (nr. 4 og 5) og bakre (nr. 6 og nr. 7) klippeenheter kan økes for å gi ekstra bakkeklarering på definerte fairwayer.
Note: RM CONFIG-tidsforsinkelsen skal ikke endres fra den originale innstillingen på 0 når du bruker denne metoden til å justere snuhøyden.
Gjør følgende for å heve/justere snuhøyden til klippeenhetene:
Parker maskinen på en jevn overflate, senk klippeenhetene, slå av motoren, sett på parkeringsbremsen og ta nøkkelen ut av tenningsbryteren.
Løsne låseskruene og mutrene som fester løftearmsbryterbraketten til løftearmene nr. 4, 6 og 7 (Figur 80).

Flytt løftebryterbraketten opp i sporet til ønsket stilling.
Still inn avstanden mellom løftearmsbryteren og flagget på løftearmen til ca. 1,6 mm.
Stram til låseskruemutteren.
Ekstra forskyvning nedover for de tre fremre klippeenhetene kan være ønskelig for å kunne klippe svært definerte steder. Hvis noen av de tre fremre klippeenhetene løftes over bakken når du når toppen av en bakke, kan den fremre bærerammen senkes ved å fjerne monteringsboltene og plassere rammen i det nederste settet med hull i hovedrammen (Figur 81). Ta kontakt med en autorisert Toro-forhandler for å få hjelp.
Note: Å flytte bærerammen ned reduserer klareringen mellom klippeenhetene og bakken ved snu- og transportstillinger og kan kreve justering av lengden på løftekjedet på klippeenheten.

Før du forlater førerplassen, må du slå av motoren, ta ut nøkkelen og vente til alle bevegelige deler stopper. La maskinen kjøle seg ned før du justerer, vedlikeholder, rengjør eller oppbevarer den.
Oppbevar aldri maskinen eller bensinkannen hvor det er åpen ild, gnist eller kontrollampe som på en varmtvannstank eller andre apparater.
Parker maskinen på en jevn overflate, senk klippeenhetene, koble inn parkeringsbremsen, stopp motoren og ta ut tenningsnøkkelen.
Rengjør trekkenheten, klippeenhetene og motoren grundig.
Kontroller trykket i dekkene. Se Kontrollere trykket i dekkene.
Kontroller alle festene. Stram dem til etter behov.
Smør alle smørenipler og omdreiningspunkter. Tørk opp overflødig smøremiddel.
Bruk litt sandpapir på og mal malte områder som har fått riper eller rust. Reparer alle hakk i metallet.
Overhal batteriet og kablene som følger. Se Sikkerhet for elektrisk systemID000-448-328.
Ta batteriklemmene av batteripolene.
Rengjør batteriet, klemmene og polene med en stålbørste og en oppløsning av natron.
Smør batteripolene og kabelklemmene med Grafo 112X (Toro-delenummer 505-47) eller vaselin for å forhindre korrosjon.
Lad batteriet sakte opp i 24 timer hver 60. dag for å forhindre blysulfatering av batteriet.
Tøm motoroljen fra bunnpannen, og sett tappepluggen på plass.
Ta ut og kast oljefilteret. Sett inn et nytt oljefilter.
Fyll motoren med spesifisert motorolje.
Start motoren, og kjør den på tomgang i omtrent to minutter.
Slå av motoren og ta ut nøkkelen.
Spyl drivstofftanken med rent, ferskt drivstoff.
Fest alle beslagene for drivstoffsystemet.
Rengjør og overhal luftrenseren grundig.
Forsegl inntaket til luftrenseren og eksosåpningen med værbestandig teip.
Kontroller frostvæsken, og fyll på halvt om halvt med vann og frostvæske med etylenglykol etter behov, avhengig av forventet minimumstemperatur der du bor.