| 유지보수 서비스 간격 | 유지보수 절차 |
|---|---|
| 매번 사용하기 전 또는 매일 |
|
이 장비는 승용식, 릴블레이드 잔디 예초기이며, 상업적인 작업에서 전문 작업자가 사용합니다. 이 장비는 주로 잘 관리된 잔디밭의 잔디를 자르는 용도로 설계되었습니다. 이 제품을 지정되지 않은 용도로 사용하면 작업자나 주변 사람들이 위험해질 수 있습니다.
이 정보를 주의 깊게 읽고 제품을 제대로 조작 및 유지관리하는 방법과 부상 및 제품 손상을 방지하는 방법에 대해 익히십시오. 사용자는 제품을 제대로 안전하게 조작해야 할 책임이 있습니다.
안전 요령, 교육 자료, 액세서리 정보 등의 자세한 정보를 찾거나 판매점 위치를 찾거나 제품을 등록하는 경우 www.Toro.com을 방문하십시오.
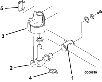
서비스, Toro 순정 부품 또는 추가 정보가 필요하면 공식 서비스 딜러나 Toro 고객 서비스에 연락하여 제품의 모델 번호와 일련 번호를 알려 주십시오. 그림1은 제품의 모델번호와 일련번호 위치를 보여 줍니다. 이들 번호를 다음 칸에 적어 두십시오.
Important: 모바일 기기에서는 일련번호 전사지의 QR 코드(장착한 경우)를 스캔하여 보증, 부품 및 기타 제품 정보를 액세스할 수 있습니다.

본 설명서는 잠재적인 위험에 대해 설명하고 있으며, 권장 예방 조치를 따르지 않을 경우 심각한 부상이나 사망을 초래할 수 있는 위험에 대해서는 안전 경고 기호(그림2)로 표시합니다.

본 설명서에서는 2가지 단어를 사용하여 정보를 강조합니다. 중요는 특별한 기계 정보에 대한 주의를 환기시키며 참고는 특별한 주의를 기울일 필요가 있는 일반 정보를 강조합니다.
이 제품은 모든 관련 유럽 지침을 준수합니다. 자세한 내용은 각 제품의 구체적인 적합성 선언(DOC)을 참조하십시오.
Section 4442에 정의되어 있는 스파크 방지 머플러가 엔진에 장착되어 있고 정상적으로 유지관리하는 경우 또는 엔진이 화재를 방지할 수 있도록 구성, 장착 및 유지관리되는 경우 외에는, 산림, 덤불 또는 목초 지대에서 엔진을 사용하거나 작동하는 것은 캘리포니아 Public Resource Code Section 4442 또는 4443 위반입니다.
동봉된 엔진 사용 설명서는 미국 환경 보호국(EPA) 및 배기 시스템, 유지보수 및 보증에 대한 캘리포니아 배기가스 통제 규정에 대해 알려드리기 위한 것입니다. 교체 부품은 엔진 제조사를 통해 주문할 수 있습니다.
캘리포니아
Proposition 65 경고
캘리포니아 주에서 디젤 엔진 배기가스와 그 일부 구성 성분은 암, 선천성 기형 및 기타 생식 기능 장애를 일으키는 것으로 알려져 있습니다.
배터리 포스트, 터미널 및 관련 액세서리에는 캘리포니아 주에서 암과 생식 기능 장애를 일으키는 것으로 알려진 납과 납 화합물, 화학 물질이 들어 있습니다. 취급 후에는 손을 씻으십시오.
본 제품의 사용으로 캘리포니아 주에서 암, 선천성 기형 및 기타 생식 기능 장애를 일으키는 것으로 알려진 화학 물질이 들어 있습니다.
이 장비는 EN ISO 5395(설치 절차를 완료한 경우) 및 ANSI B71.4-2017에 따라 설계되었습니다.
이 제품으로 인해 손이나 발이 절단될 수 있으며 물체가 튕겨나올 수도 있습니다.
엔진을 시동하기 전에 이 사용 설명서의 내용을 읽고 숙지하십시오.
장비를 작동하는 동안에는 온전히 주의를 기울이십시오. 주의력을 산만하게 하는 활동을 하면, 사람이 다치거나 자산이 손상될 수 있습니다.
장비의 움직이는 부품 근처에 손이나 발을 두지 마십시오.
장비에 모든 보호 장치 및 기타 안전 보호 장치가 제자리에 장착되어 제대로 작동하지 않는 상태에서는 장비를 운전하지 마십시오.
아이들, 주변 사람들, 애완 동물 등이 작업 공간에 들어오지 못하게 하십시오. 절대로 아이들이 장비를 작동하게 하지 마십시오.
엔진을 끄고 키를 뺀 다음 모든 움직임이 멈출 때까지 기다려 운전석에서 내리십시오. 장비가 식은 후에 장비를 조정, 정비, 청소 또는 보관하십시오.
이 장비를 잘못 사용하거나 정비하면 사람이 다치는 사고가 생길 수 있습니다. 부상 위험을 줄이려면 여기에 나와
있는 안전 지침을 따르고 주의, 경고 또는 위험과 같은 개인 안전 지침을 의미하는 안전 경고 기호(
)에 항상 주의를 기울이십시오.
이 지침을 따르지 않을 경우 사람이 다치거나 사망하는 사고가 발생할 수 있습니다.
![]() |
안전 문구 전사지와 지침은 운전자의 눈에 쉽게 보이며 잠재적인 위험이 있는 모든 부분에 부착되어 있습니다. 손상되거나 유실된 전사지는 교체하십시오. |






















Note: 정상 운전 위치에서 장비의 좌측과 우측을 판단합니다.
엔진을 처음으로 시동하기 전에 다음 유체 레벨을 점검하십시오.
엔진 오일
엔진 오일 점검를 참조하십시오.
엔진 냉각수
냉각 시스템 점검를 참조하십시오.
유압 오일
유압 오일 점검를 참조하십시오.
후방 차축 윤활유
후방 차축 윤활유 점검를 참조하십시오.
이 절차를 수행하는 데 필요한 부품:
| 리프트 체인 | 7 |
| 체인 브래킷 | 7 |
| U-볼트 | 7 |
| 너트 | 14 |
| 나사 | 7 |
| 와셔 | 7 |
| 너트 | 7 |
| 대형 O-링 | 7 |
| 킥스탠드 | 1 |
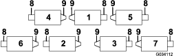
U-볼트와 너트 2개로 각 리프트 암에 체인 브래킷을 장착하십시오. 브래킷은 다음과 같이 위치시키십시오.
Note: 그림4를 참조하여 설명되는 리프트 암 번호를 판단합니다.

리프트 암 #1, #4 및 #5에서 체인 브래킷과 U-볼트를 피벗 너클 중심선에서 38.1cm 뒤쪽에 위치시킵니다(그림5).
리프트 암 #1 및 #5에서는 브래킷을 수직에서 오른쪽으로 10도 회전시켜야 합니다(그림5).
리프트 암 #4에서는 브래킷을 수직에서 왼쪽으로 10도 회전시켜야 합니다(그림5).

리프트 암 #2 및 #3에서 브래킷과 U-볼트를 피벗 너클 중심선에서 38.1cm 뒤쪽에 위치시킵니다(그림6).
Note: 브래킷을 장비 바깥쪽으로 45도 회전시킵니다.

리프트 암 #6 및 #7에서 브래킷과 U-볼트를 피벗 너클 중심선에서 36.8cm 뒤쪽에 위치시킵니다(그림7).
Note: 브래킷을 기계 외부 쪽으로 10도 회전시킵니다.

모든 U-볼트 너트를 52~65N∙m으로 조이십시오.
그림8에 나오는 것처럼 나사, 와셔 및 너트를 사용하여 각 체인 브래킷에 리프트 체인을 장착하고 위치를 맞춥니다.

베드나이프/릴을 드러내기 위해 커팅 유닛을 기울여야 할 때마다 킥스탠드로 커팅 유닛 뒤쪽을 받쳐 베드바 조정 나사 후미의 너트가 작업면에 닿지 않도록 하십시오(그림9).

대부분의 경우 리어 쉴드를 닫았을 때(전방 배출) 잔디가 가장 잘 분산됩니다. 하지만, 잔디가 무성하거나 젖어 있으면 리어 쉴드를 열어도 됩니다.
리어 쉴드(그림10)를 열려면 쉴드를 왼쪽 플레이트에 고정하는 캡 나사를 풀어 쉴드를 개방 위치로 돌린 다음 캡 나사를 조이십시오.

모든 커팅 유닛은 커팅 유닛 왼쪽 끝에 평형추가 장착된 상태로 제공됩니다. 다음 그림을 이용하여 평형추와 릴 모터의 위치를 판단합니다.
Note: 일부 트랙션 유닛에는 커팅 유닛이 5개만 있습니다.

그림14는 각 커팅 유닛 위치의 유압 구동 모터의 방향을 보여 줍니다. 위치에 따라 커팅 유닛 오른쪽 끝에 모터를 장착해야 할 경우에는 커팅 유닛 왼쪽 끝에 평형추를 설치하고, 왼쪽 끝에 모터를 장착해야 할 경우에는 커팅 유닛 오른쪽 끝에 평형추를 설치하십시오.
Note: 평형추 장착 캡 나사는 커팅 유닛의 오른쪽 베어링 하우징에 장착된 상태로 출하됩니다. 왼쪽 베어링 하우징의 캡 나사는 유압 모터를 고정하는 데 사용됩니다.

상자에서 커팅 유닛을 꺼냅니다. 커팅 유닛 사용 설명서에 따라 커팅 유닛을 조립하고 조정합니다.
커팅 유닛 양끝의 보호 플러그를 뺍니다.
커팅 유닛 양끝의 베어링 하우징 홈에 대형 O-링을 설치하고 윤활합니다(그림15 및 그림18).

Note: 커팅 유닛 모터나 평형추를 장착하기 전에 커팅 유닛 릴 샤프트의 내부 스플라인을 그리스로 윤활하십시오.
제공된 캡 나사를 사용하여 각 커팅 유닛의 적절한 끝에 평형추를 장착합니다(그림15).
트랙션 유닛에 설치하기 전에 커팅 유닛 릴 베어링에 그리스를 골고루 칩니다. 그리스를 바를 때는 인보드 릴 씰에 분명히 보이게 발라야 합니다. 그리스를 바르는 절차는 커팅 유닛 사용 설명서를 참조하십시오.
그림16에 나오는 것처럼 피벗 너클의 수평 샤프트에 트러스트 와셔를 끼웁니다.

피벗 너클의 수평 샤프트를 캐리어 프레임의 장착 튜브에 끼웁니다(그림16).
트러스트 와셔, 플랫 와셔 및 플랜지 헤드 캡 나사를 사용하여 피벗 너클을 캐리어 프레임에 고정합니다(그림16).
피벗 너클의 수직 샤프트에 트러스트 와셔를 끼웁니다(그림16).
피벗 너클의 수직 샤프트가 빠져 있으면 리프트 암 피벗 허브에 끼웁니다(그림16). 피벗 너클이 리프트 암 스티어링 플레이트 바닥의 두 고무 센터링 범퍼 사이에 놓이도록 위치시킵니다.
피벗 너클 샤프트의 크로스 홀(cross hole)에 린치 핀을 끼웁니다(그림16).
잔디 보정 스프링 장착 브래킷과 커팅 유닛 스태빌라이저 이어(stabilizer ear)를 결합해 주는 너트를 제거합니다(그림17). 티퍼 체인을 캡 나사에 장착하고 이전에 빼 놓은 너트로 고정합니다.

모터를 커팅 유닛 드라이브 엔드에 장착하고 제공된 두 개의 캡 나사로 고정합니다(그림18).

Note: 커팅 유닛 위치를 고정해야 할 경우에는 스티어링 잠금 핀을 피벗 너클 장착 구멍에 끼웁니다(그림16).
스프링 와이어를 스티어링 잠금 핀 아래쪽에 겁니다(그림16).
잔디 보정 스프링을 사용하면 무게가 전방 롤러에서 후방 롤러로 이동합니다. 이는 마르셀링(marcelling) 또는 보빙(bobbing)이라고도 하는 잔디에 생기는 물결무늬를 줄이는 데 도움이 됩니다.
Important: 트랙션 장비에 장착된 커팅 유닛을 전방을 똑바로 향하도록 작업 현장에 내려놓고 스프링을 조정하십시오.
트랙터는 애초부터 대부분의 페어웨이 잔디 깎기 용도에 맞게 적절히 설정되어 있습니다. 커팅 유닛 유지보수 부분을 보면 다음과 같이 특정 용도에 맞게 장비를 미세 조정할 수 있는 방법이 몇 가지 포함되어 있습니다.
커팅 유닛 하강 비율 조정
커팅 유닛 하강 속도 조정.
바깥쪽 전방 커팅 유닛 상승 고도 조정
기복이 있는 페어웨이에서 더 높은 지상고를 확보할 수있도록 바깥쪽 전방 커팅 유닛의 방향 전환 고도 조정.
전방 커팅 유닛 3개의 이동 조정
기복이 심한 페어웨이에 맞게 전방 커팅 유닛 3개의 하향 이동을 조정합니다.
이 절차를 수행하는 데 필요한 부품:
| 염화칼슘(별도 구매) | 45kg |
| 후방 웨이트 키트, 부품 번호 104–1478(별도 구매) | 1 |
EN ISO 5395 및 ANSI B71.4-2017을 따르려면 45kg의 염화 칼슘 밸러스트를 뒷바퀴에 추가하고 후방 웨이트 키트(부품 번호, 104-1478)를 설치하십시오.
Important: 염화 칼슘으로 타이어에 펑크가 난 경우에는 되도록 빨리 장비를 잔디 밖으로 이동시키십시오. 잔디 손상을 방지하려면, 즉시 해당 영역에 물을 흠뻑 뿌려 두십시오.
이 절차를 수행하는 데 필요한 부품:
| 경고 전사지 | 1 |
| CE 전사지 | 1 |
| 생산 연도 데칼 | 1 |
CE 규정을 준수해야 하는 장비의 경우, 일련번호판 근처에 생산 연도 데칼(부품 번호 133-5615)을 붙이고, 후드 록 근처에 CE 데칼(부품 번호 93-7252)을 붙이고, 표준 경고 데칼(부품 번호 115-2045) 위에 CE 경고 데칼(부품 번호 115-2046)을 붙입니다.
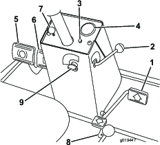
트랙션 페달(그림20)은 전진 및 후진을 제어합니다. 페달 상단을 밟으면 장비가 앞으로 움직이고 페달 하단을 밟으면 뒤로 움직입니다. 지면 속도는 얼마나 깊게 페달을 밟느냐에 따라 다릅니다. 최고 지면 속도를 내려면 스로틀을 FAST(고속) 위치에 두고 페달을 최대한 밟으십시오.
장비를 멈추려면 트랙션 페달을 밟는 발의 힘을 줄여서 트랙션 페달이 가운데 위치로 돌아오게 하십시오.

전진 시 트랙션 페달이 눌리는 정도를 제한하여 일정한 예초 속도를 유지하도록 전진 속도 제한기(그림20)를 미리 설정합니다.
스티어링 타워(steering tower)에 있는 적색 진단 표시등(그림20)은 몇 가지 메시지를 전달합니다. 장비 시동 시 예열 플러그가 켜져 있으면 이 표시등이 점등됩니다.
운전 중에 표시등이 깜박이면 다음과 같은 이유일 수 있습니다.
장비가 ECU에 처음 프로그래밍된 최고 속도치보다 빠르게 작동 중입니다.
전기 오작동이 탐지되었습니다(출력 개방 또는 단락).
유압 오일 누출이 탐지되었습니다(장비에 Turfdefender 누출 탐지기가 설치된 경우에만 해당)
통신 오류가 탐지되었습니다(장비에 Turfdefender 누출 탐지기가 설치된 경우에만 해당)
키 스위치(그림20)의 위치는 OFF(꺼짐), ON/PREHEAT(켜짐/예열) 및 START(시동)의 세 곳입니다.
속도계(그림20)는 장비가 이동하는 지면 속도를 나타냅니다.
두 개의 브레이크 페달(그림20)은 방향 전환이나 주차 시 또는 경사로에서 더 높은 제동력을 확보할 수 있도록 개별 휠 브레이크를 작동시킵니다. 잠금 핀은 주차 브레이크 조작 및 이동을 위해 페달에 연결됩니다.
콘솔 왼쪽에 있는 노브는 주차 브레이크 래치를 작동시킵니다(그림20). 주차 브레이크를 걸려면 잠금 핀으로 페달을 연결하고 양쪽 페달을 밟은 다음 주차 브레이크 래치를 당깁니다. 주차 브레이크를 풀려면 주차 브레이크 래치가 풀릴 때까지 양쪽 브레이크 페달을 밟으십시오.
트랙션 페달을 후진 방향으로 밟을 수 있는 양을 제한하는 나사(그림20)를 조정하여 속도를 제한합니다.
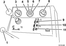
이 레버(그림21)는 커팅 유닛을 올리고 내리며, 예초 모드에서 릴이 활성화되어 있을 경우 릴까지 작동시키고 멈추는 역할도 합니다. 예초/이동 레버가 이동 위치에 있으면 커팅 유닛을 아래로 내릴 수 없습니다.
연료 게이지(그림21)는 탱크 안의 연료량을 표시합니다.
이 경고등(그림21)은 엔진 오일 압력이 위험할 정도로 낮은 경우 점등됩니다.

엔진 속도를 높이려면 제어 장치(그림21)를 앞으로 움직이고 속도를 낮추려면 뒤로 움직입니다.
냉각수 온도가 위험할 정도로 높으면 이 경고등(그림21)이 점등되고 엔진 작동이 중지됩니다.
표시등(그림21)이 켜지면, 예열 플러그가 켜져 있음을 가리킵니다.
커팅 유닛을 작동하려면 활성/비활성 스위치를 내림(예초)/올림 제어 레버와 함께 사용하십시오(그림21).
아워 미터(그림22)는 장비의 총 운영 시간을 표시합니다.

이 장비에는 전자식 컨트롤러가 올바르게 작동하는지 알려주는 진단 표시등이 달려 있습니다. 녹색 진단 표시등(그림26)은 퓨즈 블록 옆에 있는 제어판 밑에 있습니다. 전자식 컨트롤러가 올바르게 작동하고 있을 때 키를 ON(켬) 위치로 옮기면 컨트롤러 진단 표시등에 불이 들어 옵니다. 컨트롤러가 전기 시스템의 오작동을 탐지하면 표시등이 깜박입니다. 키를 OFF(끔) 위치로 돌리면 표시등이 깜박거림을 멈추고 자동으로 재설정됩니다.

제어기 진단 표시등이 깜박이면 제어기가 다음 문제 중 하나를 탐지한 것입니다:
출력 단자 중 하나가 단락됨.
출력 단자 중 하나가 개방됨(open circuited).
진단 디스플레이를 사용하여 오작동하는 출력 단자를 찾아냅니다. 인터록 스위치 점검을(를) 참조하십시오.
키 스위치가 ON(켬) 위치에 있을 때 진단 표시등에 불이 들어오지 않으면 전자식 컨트롤러가 작동하지 않는 것입니다. 가능한 원인은 다음과 같습니다:
루프백(loop-back)이 연결되지 않음.
표시등이 단선됨.
퓨즈가 파열됨.
배터리 전력이 없음.
전기 연결 상태, 입력 퓨즈 및 진단 표시등 전구를 점검하여 원인을 파악하십시오. 루프백 커넥터가 와이어 하네스 커넥터에 고정되어 있는지 확인하십시오.
이 장비에는 장비의 대다수 기능을 제어하는 전자 제어기가 탑재되어 있습니다. 이 제어기는 다양한 입력 스위치(시트 스위치, 키 스위치 등)가 요구하는 기능을 판단한 다음 출력 장치를 켜 해당 장비 기능을 위해 솔레노이드나 릴레이를 작동시킵니다.
전자 제어기가 장비를 바람직하게 제어할 수 있으려면 각각의 입력 스위치, 출력 솔레노이드 및 릴레이가 반드시 연결되고 제대로 작동해야 합니다.
진단 ACE 디스플레이는 장비의 전기 기능이 올바른지 확인할 수 있게 도와주는 도구입니다.
Note: 규격과 설계는 통보 없이 변경될 수 있습니다.
| 예폭 | 3,380mm |
| 전폭 - 이동 시 | 2,260mm |
| 전폭 - 작업 시 | 2,790mm |
| 전체 길이 | 3,050mm |
| ROPS 장착 높이 | 2,130mm |
| 웨이트* | 1792kg |
| * 5개의 블레이드 커팅 유닛을 장착하고 오일류 등을 가득 채웠을 때 기준. | |
Toro가 승인한 부속장치와 액세서리를 사용하여 장비의 성능을 확장하거나 향상시킬 수 있습니다. 승인된 부속장치와 액세서리 전체 목록을 보려면 지정 서비스점이나 Toro 지정 판매 대리점에 연락하거나 www.Toro.com을 방문하십시오.
장비를 최적 성능으로 사용하거나 안전 인증을 계속 보장 받으려면 순정 Toro 교체 부품과 액세서리만 사용하십시오. 다른 제조사에서 만든 교체 부품 및 액세서리는 위험할 수 있으며, 그러한 제품을 사용하면 제품 보증이 무효가 될 수 있습니다.
아이들이나 교육받지 않은 사람이 장비를 운전하거나 정비하는 것은 절대로 허용하지 마십시오. 현지 규정에 의해 운전자의 나이가 제한될 수 있습니다. 소유자는 모든 운전자 및 기술자를 교육할 책임이 있습니다.
장비 안전 운전, 운전자 제어 장치 및 안전 표시를 잘 알아 두십시오.
항상 엔진을 끄고, 키를 빼고, 움직이는 모든 부품이 멈출 때까지 기다려서 장비가 식은 후에 장비를 조정하거나 정비하거나 청소하거나 보관하십시오.
장비를 정지하고 엔진을 신속하게 멈추는 방법을 숙지하십시오.
장비에 모든 보호 장치 및 기타 안전 보호 장치가 제자리에 장착되어 제대로 작동하지 않는 상태에서는 장비를 운전하지 마십시오.
예초하기 전에, 항상 장비를 점검하여 커팅 유닛이 양호한 작업 상태인지 확인하십시오.
장비를 사용할 장소를 점검하고 장비에 의해 튕겨 나갈 가능성이 있는 모든 물체를 제거하십시오.
연료를 다룰 때에는 특히 주의하십시오. 가연성이 높고 증기가 폭발할 수 있기 때문입니다.
일반 담배, 시가, 파이프 담배 및 그 밖의 점화원을 모두 제거하십시오.
승인된 연료 용기만 사용하십시오.
엔진이 작동 중이거나 뜨거운 상태에서 연료 캡을 분리하거나 연료 탱크에 급유하지 마십시오.
밀폐된 공간에서는 연료를 추가하거나 비우지 마십시오.
온수기나 기타 기구 등 노출된 화염, 불꽃, 점화용 불씨 등이 있는 곳에는 장비나 연료통을 보관하지 마십시오.
연료를 엎질렀을 때에는 엔진을 시동하지 말고 연료 증기가 사라질 때까지 발화원이 생기지 않도록 하십시오.
| 유지보수 서비스 간격 | 유지보수 절차 |
|---|---|
| 매번 사용하기 전 또는 매일 |
|
매일 장비를 시동하기 전에, 에 나오는 매일 사용/일별 절차를 수행하십시오.
연료 탱크 용량: 57L
깨끗하고 오래되지 않은 저황(<500ppm) 또는 초저황(<15ppm) 디젤 연료나 바이오디젤 연료만을 사용하십시오. 세탄가는 40 이상이어야 합니다. 연료의 신선도를 위해 180일 이내에 사용할 수 있을 정도의 양만 구매하십시오.
-7°C 이상에서는 여름철 등급 디젤 연료(No. 2-D)를 사용하고, 이 온도 아래에서는 겨울철 등급(No. 1-D 또는 No. 1-D/2-D 혼합유)을 사용하십시오. 낮은 온도에서 겨울철 등급 연료를 사용하면 인화점이 낮아지고 콜드 플로(cold flow)가 줄어 시동이 쉽게 걸리고 연료 필터 막힘 현상이 줄어듭니다.
-7°C 이상에서 여름철 등급 연료를 사용하면 연료 펌프의 수명이 좀 더 늘어나고 겨울철 등급 연료에 비해 동력이 향상되는 효과를 얻을 수 있습니다.
Important: 디젤 연료 대신 등유나 휘발유를 사용하지 마십시오. 이를 지키지 않으면 엔진이 손상될 수 있습니다.
바이오디젤 사용
이 장비에는 B20(바이오디젤 20%, 일반 석유디젤 80%) 바이오디젤 혼합 연료를 사용할 수도 있습니다. 혼합된 석유디젤은 저황이거나 초저황 연료여야 합니다. 다음과 같은 예방 조치를 취하십시오:
혼합된 바이오디젤은 ASTM D6751 또는 EN14214 사양을 충족해야 합니다.
혼합유 배합은 ASTM D975 또는 EN590을 충족해야 합니다.
도색된 표면은 바이오디젤 혼합유에 의해 손상될 수 있습니다.
추운 날씨에는 B5(바이오디젤 5% 함유)나 이보다 바이오디젤이 덜 섞인 혼합유를 사용하십시오.
연료와 닿는 씰(seals), 호스, 개스킷은 시간이 지나면서 상태가 저하되므로 면밀히 주시하십시오.
바이오디젤 혼합유로 바꾸고 나면 한동안 연료 필터가 막힐 수 있습니다.
바이오디젤에 대한 정보를 더 얻으려면 판매 대리점에 문의하십시오.
장비를 평평한 곳에 주차하여 커팅 유닛을 내리고 엔진을 멈춘 후 주차 브레이크를 걸고 키를 뺍니다.
깨끗한 천을 사용하여 연료 탱크 마개 주위를 깨끗이 닦습니다.
연료 탱크 마개(그림27)를 엽니다.

연료 레벨이 연료 주입구 하단에 도달할 때까지 디젤 연료를 채웁니다.
탱크를 채운 다음에는 연료 탱크 마개를 단단히 닫습니다.
Note: 가능하면 매번 장비를 사용하고 난 후 연료 탱크를 채우십시오. 이렇게 하면 연료 탱크 내부에 생길 수 있는 응축 현상이 최소 수준으로 줄어듭니다.
소유자/작업자는 사람이 다치거나 재산이 손상되는 사고를 막을 수 있으며, 이에 대해 책임이 있습니다.
보안경, 긴 바지, 잘 미끄러지지 않는 튼튼한 신발 및 청력 보호구를 포함하여, 적절한 의복을 착용하십시오. 긴 머리는 뒤로 묶고 헐렁한 옷이나 보석류는 착용하지 마십시오.
아프거나 지친 상태, 또는 음주나 약물 복용 후에는 장비를 운전하지 마십시오.
장비를 작동하는 동안에는 온전히 주의를 기울이십시오. 주의력을 산만하게 하는 활동을 하면, 사람이 다치거나 자산이 손상될 수 있습니다.
엔진을 시동하기 전에 모든 구동 장치가 중립 위치에 있고 주차 브레이크가 걸려 있는지 확인하고, 운전 위치에 앉으십시오.
장비에 탑승자를 태우지 말고, 작업 중에는 주변 사람이나 애완 동물이 장비에 가까이 오지 못하게 하십시오.
시야가 잘 보이는 곳에서만 장비를 운전하고 움푹 패인 곳이나 숨겨진 위험 요소를 피하십시오.
젖은 잔디에서는 예초하지 마십시오. 마찰력이 감소하여 장비가 미끄러질 수 있습니다.
손이나 발은 커팅 유닛에서 거리를 두십시오.
후진 시에는 후방과 아래쪽을 주시하여 장애물이 없는지 확인하십시오.
사각 지대, 관목, 나무 또는 그 외의 시야를 방해하는 물체에 접근할 때에는 주의하십시오.
잔디를 깎지 않을 경우에는 항상 커팅 유닛을 멈추십시오.
방향을 바꾸거나 장비를 가지고 차도나 인도를 건널 때에는 속도를 줄이고 주의를 기울이십시오. 항상 다른 차량에 양보하십시오.
배기 가스가 갇혀 있는 공간에서는 엔진을 작동하지 마십시오.
장비를 작동한 채 자리를 뜨지 마십시오.
(잔디받이를 비우거나 막힌 커팅 유닛을 뚫는 것을 포함하여) 운전석을 떠나기 전에 다음과 같이 하십시오.
평평한 곳에 장비를 주차합니다.
커팅 유닛을 풀고 부착 장치를 내립니다.
주차 브레이크를 겁니다.
엔진을 끄고 키를 뺍니다.
움직이는 부품이 모두 정지할 때까지 기다립니다.
가시성이 좋고 기상 상태가 적절한 경우에만 장비를 운전하십시오. 번개가 칠 위험이 있는 상태에서는 장비를 운전하지 마십시오.
장비에서 ROPS 구성품을 분리하지 마십시오.
안전 벨트가 부착되어 있는지, 그리고 긴급 상황이 발생하면 안전 벨트를 신속하게 풀 수 있는지 확인하십시오.
항상 좌석 벨트를 착용하십시오.
머리 위의 장애물을 주의 깊게 확인하고 닿지 않게 하십시오.
손상 여부를 주기적으로 철저하게 검사하고 모든 장착 패스너를 단단히 조여 ROPS를 안전하게 작동하는 상태로 관리하십시오.
손상된 모든 ROPS 구성품을 교체하십시오. 수리 또는 개조하지 마십시오.
통제력을 잃거나 뒤집혀서 심하게 다치거나 사망하는 사고는 주로 비탈길에서 일어납니다. 작업자는 경사로 작업을 안전하게 할 책임이 있습니다. 비탈길에서 장비를 운전할 때에는 특별히 주의해야 합니다.
작업자는 현장 측량을 포함하여 현장 조건을 평가하여 경사로가 장비 운전에 안전한지 판단해야 합니다. 측량할 때 항상 상식과 좋은 판단력을 사용하십시오.
경사로에서 장비를 작동하려면 아래 나오는 경사로 지침을 검토하십시오. 장비를 작동하기 전에, 현장 조건을 검토하여 해당일에 해당 현장에서 장비를 작동할 수 있는지 판단하십시오. 지형이 바뀌면 장비의 경사로 운전에 변화가 생길 수 있습니다.
경사로에서는 장비를 시동하거나 정지하거나 회전하지 마십시오. 속도나 방향을 갑자기 변경하지 마십시오. 방향 전환은 천천히 점진적으로 하십시오.
트랙션, 스티어링, 안정성 등에 의문이 있으면 어떤 경우에도 장비를 작동하지 마십시오.
배수로, 파인 부분, 바퀴 자국, 융기, 돌, 그 밖의 숨겨진 물체 등 장애물이 있으면 제거하거나 표시하십시오. 잔디가 길어서 장애물이 보이지 않을 수 있습니다. 지형이 고르지 않으면 장비가 뒤집힐 수 있습니다.
젖은 잔디에서 장비를 작동하거나 경사로를 가로지르거나 내리막에서 장비를 작동하면 장비가 견인력을 잃게 될 수 있다는 점에 유의하십시오.
급경사로, 배수로, 둑, 물웅덩이 또는 기타 위험 요소 근처에서 장비를 작동할 때 매우 주의하십시오. 바퀴가 가장자리를 넘어가거나 가장자리가 함몰하면 장비가 갑자기 뒤집힐 수 있습니다. 장비와 위험 요소 사이에 안전 영역을 정하십시오.
경사로의 아랫 부분에 있는 위험 요소를 확인하십시오. 위험 요소가 있으면, 보행자를 통제한 장비로 경사로를 예초하십시오.
가능한 경우, 경사로에서 작업하는 동안 커팅 유닛을 지면으로 내린 상태로 유지하십시오. 경사로에서 운전하는 동안 커팅 유닛을 올리면 장비가 불안정해질 수 있습니다.
시트에 앉아 트랙션 페달에서 발을 떼 트랙션 페달이 NEUTRAL(중립)이 되게 한 다음 주차 브레이크를 걸고 엔진 속도 스위치를 SLOW(저속) 위치로 놓고 나서 활성/비활성 스위치가 DISABLE(비활성) 위치에 있는지 확인합니다.
키를 ON/PREHEAT(켬/예열) 위치로 돌립니다. 자동 타이머가 약 6초간 예열을 제어합니다.
예열 표시등이 어두워지면 키를 START 위치로 돌립니다. 엔진이 시동되면 바로 키를 놓아 RUN 위치로 돌아가게 합니다. 엔진을 (부하가 없는 상태에서) 예열한 다음 스로틀 제어장치를 원하는 위치로 옮깁니다.
키를 15초 이상 돌리지 마십시오. 엔진이 시동되면 키를 놓으십시오. 추가 예열이 필요하면 키를 OFF(끔) 위치로 돌린 다음 ON/PREHEAT(켬/예열) 위치로 다시 돌립니다. 필요한만큼 프로세스를 반복합니다.
스로틀 제어 장치를 IDLE(공회전) 위치로 옮기고 릴 구동 스위치를 DISENGAGE(해제)에 놓은 다음 키를 OFF(끔) 위치로 돌립니다.
Note: 뜻하지 않게 출발하지 않도록 스위치에서 키를 뽑습니다.
Important: 최대 부하로 작동한 후에는 엔진을 끄기 전에 5분간 공회전시키십시오. 이를 이행하지 않을 경우 터보차저 문제가 발생할 수 있습니다.
Note: 커팅 유닛을 지면까지 내립니다. 이렇게 하면 리프트 회로의 압력이 완화되고 커팅 유닛이 뜻하지 않게 땅에 떨어지는 위험을 방지할 수 있기 때문입니다.
장비를 평평한 곳에 주차하여 커팅 유닛을 내리고 엔진을 멈춘 후 주차 브레이크를 걸고 키를 뺍니다.
연료 탱크가 반 이상 채워져 있는지 확인합니다.
래치를 풀고 후드를 들어 올립니다.
연료 필터/물 분리기의 벤트 플러그를 엽니다(그림28).

키를 ON(켬) 위치로 돌립니다. 전기 연료 펌프가 작동을 시작하여 벤트 플러그 주위로 공기를 밀어냅니다. 연료가 끊김 없이 플러그 주위로 흘러나올 때까지 키를 ON(켬) 위치에 둡니다. 플러그를 조이고 키를 OFF(끔) 위치로 돌립니다.
연료 분사 펌프의 공기 방출 나사를 엽니다(그림29).

키를 ON(켬) 위치로 돌립니다. 전기 연료 펌프가 작동하기 시작하여 공기 방출 나사 주위로 공기를 밀어냅니다. 연료가 끊김 없이 나사 주위로 흘러나올 때까지 키를 ON(켬) 위치에 둡니다. 나사를 조이고 키를 OFF(끔) 위치로 돌립니다.
Note: 일반적으로, 위의 절차를 따른 후 엔진이 시동해야 합니다. 하지만, 엔진이 시동되지 않는다면 분사 펌프와 분사기 사이에 공기가 갇혀 있을 수 있습니다. 분사기에서 공기 방출하기를 참조하십시오.
인터록 스위치의 용도는 트랙션 페달이 NEUTRAL(중립) 위치에 있고 활성/비활성 스위치가 DISABLE(비활성) 위치에 있으며 내림(예초)/올림 제어 레버가 NEUTRAL(중립) 위치에 있을 때에만 엔진 시동이 걸리게 하는 것입니다. 또한, 운전자가 운전석에 없거나 주차 브레이크가 걸려 있는 상태에서 트랙션 페달을 밟으면 엔진이 정지해야 합니다.
안전 인터록 스위치가 끊어지거나 손상된 경우 장비가 예기치 않게 작동되어 다칠 수 있습니다.
인터록 스위치를 함부로 만지지 마십시오.
인터록 스위치의 작동 상태를 매일 점검하고 손상된 스위치가 있으면 장비를 운전하기 전에 교체하십시오.
| 유지보수 서비스 간격 | 유지보수 절차 |
|---|---|
| 매번 사용하기 전 또는 매일 |
|
장비를 평평한 곳에 주차하여 커팅 유닛을 내리고 엔진을 멈춘 후 주차 브레이크를 걸고 키를 뺍니다.
제어판 덮개를 엽니다. 와이어 하네스와 루프백 커넥터를 찾습니다. 하네스 커넥터에서 루프백 커넥터 플러그를 조심스럽게 뽑습니다(그림30).

진단 ACE 디스플레이 커넥터를 하네스 커넥터에 연결합니다(그림31). 올바른 오버레이 전사지가 진단 ACE 디스플레이에 부착되었는지 확인하십시오.

키를 ON 위치로 돌립니다. 하지만 장비를 시동하지는 마십시오.
Note: 오버레이 전사지의 적색 텍스트는 입력 스위치를 나타내고 녹색 텍스트는 출력 장치를 나타냅니다.
진단 ACE 우측 하단 열의 "입력 표시(inputs displayed)" LED가 점등되어야 합니다. "출력 표시(outputs displayed)" LED가 점등되면 진단 ACE의 토글 버튼을 눌렀다가 떼어 LED를 "입력 표시(inputs displayed)"로 변경합니다. 버튼을 누르고 있지 마십시오.
입력 스위치를 닫으면 해당 입력 장치와 연관된 LED가 점등됩니다.
열려 있는 각 스위치를 하나씩 닫고(시트에 착석, 트랙션 페달 체결 등) 해당 스위치가 닫혔을 때 진단 ACE의 해당 LED가 깜박이는지 확인합니다. 손으로 변경할 수 있는 각 스위치에 대해 이 과정을 반복합니다.
스위치가 닫혀 있는 데도 해당 LED에 불이 들어오지 않을 경우에는 스위치의 모든 배선 및 연결을 확인하거나 전기 저항계를 사용하여 스위치를 점검합니다. 스위치가 손상되었으면 교체하고 배선이 손상되었으면 수리합니다.
진단 ACE는 또한 어떤 출력 솔레노이드나 릴레이가 켜져 있는지 탐지할 수 있습니다. 이를 통해 장비 오작동이 전기 문제인지 유압 문제인지 빠르게 알 수 있습니다.
장비를 평평한 곳에 주차하여 커팅 유닛을 내리고 엔진을 멈춘 후 주차 브레이크를 걸고 키를 뺍니다.
제어판 덮개를 엽니다. 제어기 근처에 있는 와이어 하네스와 커넥터를 찾습니다. 하네스 커넥터에서 루프백 커넥터 플러그를 조심스럽게 뽑습니다.
진단 ACE 커넥터를 하네스 커넥터에 연결합니다. 올바른 오버레이 전사지가 진단 ACE에 부착되었는지 확인하십시오.
키를 ON 위치로 돌립니다. 하지만 장비를 시동하지는 마십시오.
Note: 오버레이 전사지의 적색 텍스트는 입력 스위치를 나타내고 녹색 텍스트는 출력 장치를 나타냅니다.
진단 ACE 우측 하단 열의 "출력 표시(outputs displayed)" LED가 점등되어야 합니다. ''입력 표시(inputs displayed)'' LED가 점등되면 진단 ACE의 토글 버튼을 눌러 LED를 ''출력 표시(outputs displayed)''로 변경합니다.
Note: 다음 단계를 수행하려면 "입력 표시(inputs displayed)"와 "출력 표시(outputs displayed)" 간을 여러 번 전환해야 할 수도 있습니다. 앞뒤로 전환하려면 토글 버튼을 한 번 누르십시오. 필요한 만큼 할 수 있습니다. 버튼을 누르고 있지는 마십시오.
시트에 앉아 원하는 장비의 기능을 조작해 봅니다. 해당 출력 LED가 점등되어 해당 기능에서 ECU가 켜짐을 알려줍니다. (특정 출력 LED에 대해서 확실히 알려면 유압 솔레노이드 밸브 기능를 참조하십시오.)
Note: 어떤 출력 LED가 깜박이면 해당 출력에 전기적인 문제가 있는 것입니다. 결함이 있는 전기 부품은 즉시 수리/교체하십시오. 깜박이는 LED를 재설정하려면, 키 스위치를 “Off”(끔)으로 돌렸다가 다시 “On”(켬)으로 돌리고 컨트롤러 장애 메모리를 초기화합니다. 장애 메모리 및 복구를 참조하십시오.
깜박이는 출력 LED가 없고 올바른 출력 LED가 점등되지 않을 경우에는 요구되는 입력 스위치가 해당 기능을 수행할 수 있도록 필요한 위치에 있는지 확인합니다. 올바른 스위치 기능을 확인하십시오.
출력 LED가 지정된 대로 켜지지만 장비가 제대로 동작하지 않을 경우 이는 전기적인 문제가 아님을 나타냅니다. 필요에 따라 수리하십시오.
Note: 시동(Start), 예열(Preheat) 및 "ETR/ALT"의 출력 LED는 전기 시스템의 제약 조건때문에 비록 이러한 기능들에 전기 관련 문제가 발생하더라도 깜박이지 않을 수 있습니다. 이들 기능 중 하나에 이상이 있다고 여겨지면 해당 기능에 전기적 문제가 있는지 여부를 점검하기 위해 전압 전항계를 사용하여 전기 회로를 점검하십시오.
각 입력 스위치가 올바른 위치에 있고 제대로 동작하지만 출력 LED가 제대로 점등되지 않을 경우 이는 ECU에 문제가 있다는 것을 나타냅니다. 이러한 경우에는 Toro 지정 판매 대리점에 연락하여 도움을 받으십시오.
컨트롤러에서 출력 솔레노이드 중 하나의 장애를 감지할 경우 장비 진단 램프(콘솔의 릴 진단 램프 또는 콘솔 밑의 녹색 진단 램프)에 불이 들어오고 장애 정보가 컨트롤러(ECU) 메모리에 저장됩니다. 그러면 휴대용 진단 ACE 장치나 노트북/PC를 사용하여 언제라도 해당 장애 정보를 가져와 확인할 수 있습니다. 컨트롤러에는 한 번에 하나의 장애 정보만 저장되며 이전 장애 정보가 지워질 때까지 다른 장애 정보는 저장되지 않습니다.
저장된 장애 정보 복구(시트에 앉지 마십시오)
키를 OFF(끔) 위치로 돌립니다.
휴대용 진단 장치를 원하는 컨트롤러 루프백 커넥터에 연결합니다(적절한 오버레이를 사용).
내림(예초)/올림 제어 레버를 RAISE(올림) 위치로 설정하여 유지합니다.
키를 ON(켬) 위치로 돌리고, 상단 왼쪽 진단 도구 표시등이 켜질 때까지(약 2초) RAISE(올림) 위치로 계속 유지합니다.
내림(예초)/올림 제어 레버를 풀어 가운데 위치로 설정합니다.
휴대용 장치가 이제 컨트롤러 메모리에 저장된 장애 정보를 재생합니다.
Important: 디스플레이에는 여덟(8) 개의 개별 기록이 나타나며 장애 내용은 여덟 번째 기록에 표시됩니다. 각 기록은 10초간 표시됩니다. 장애 정보를 확인하려면 진단 장치 디스플레이가 출력에 있는지 확인하십시오. 문제가 있는 회로가 점멸될 것입니다. 키를 꺼짐 위치로 돌릴 때까지 기록이 반복 표시됩니다. 이 모드에서는 장비가 시동되지 않습니다.
장애 메모리 삭제(진단 장치 불필요)
키를 OFF(끔) 위치로 돌립니다.
백랩 스위치를 전방 또는 후방 백랩 위치로 돌립니다.
릴 제어 스위치를 활성 위치로 돌립니다.
내림(예초)/올림 제어 레버를 Raise(올림) 위치로 설정하여 유지합니다.
키를 On(켬)으로 돌리고 릴 제어 램프가 점멸할 때까지 (약 2초) 내림(예초)/올림 제어 레버를 RAISE(올림) 위치로 계속 유지합니다.
내림(예초)/올림 제어 레버를 놓고 키를 OFF(끔) 위치로 돌립니다. 이제 메모리가 초기화됩니다.
백랩 스위치를 OFF(끔) 위치로 돌리고 활성화 스위치를 DISABLE(비활성) 위치로 돌립니다.
Important: 진단 ACE 디스플레이를 장비에 연결된 상태로 두지 마십시오. 일상적인 장비 사용 환경에 견딜 수 있도록 설계되지 않았기 때문입니다. 진단 ACE를 사용해 작업을 마쳤으면 장비와의 연결을 해제하고 루프백 커넥터를 하네스 커넥터에 연결하십시오. 이 장비는 하네스에 루프백 커넥터가 설치되지 않으면 작동하지 않습니다. 진단 ACE는 장비에 두지 말고 정비소 내 건조하고 안전한 곳에 보관하십시오.
잔디를 깎기 전에 사방이 트인 곳에서 장비 운전을 연습하십시오. 엔진을 시동하고 정지합니다. 전진 및 후진하십시오. 커팅 유닛을 올리고 내린 다음 릴을 체결하고 푸십시오. 장비에 익숙해지면 경사로를 다양한 속도로 오르고 내리는 연습을 하십시오.
작동 중 경고등에 불이 들어오면 장비를 즉시 멈추고 운전을 계속하기 전에 문제를 해결하십시오. 작동에 문제가 있는 장비를 작동할 경우 심각하게 손상될 수 있습니다.
Important: 스티어링 타워에 있는 적색 진단 표시등은 예열 플러그가 켜지면 알려줍니다. 예열 플러그 사이클이 완료될 때까지 엔진을 시동하지 마십시오.
엔진을 시동하고 스로틀을 FAST(고속)로 옮겨 엔진을 최고 속도로 가동합니다. 활성/비활성 스위치를 활성 위치로 옮기고 내림(예초)/올림 레버를 사용하여 커팅 유닛을 제어합니다(전방 커팅 유닛은 후방 커팅 유닛보다 일찍 내려오도록 맞추어집니다). 전진하면서 잔디를 깎으려면 트랙션 페달을 앞으로 밟으십시오. 릴 제어 표시등이 점등되지 않는 속도를 유지하십시오. 트랙션 속도를 점차적으로 높이거나 낮추어 적절한 클립을 유지하십시오.
활성/비활성 스위치를 내림(예초)/올림 제어 레버 비활성 위치(중간 위치)로 돌리고, 브레이크 페달을 모두 잠그고, 커팅 유닛을 이동 위치로 올리십시오. 물체 사이를 운행할 때에는 장비나 커팅 유닛이 뜻하지 않게 손상되지 않도록 주의하십시오. 경사로에서 장비를 운전할 때에는 특히 주의를 기울이십시오. 전복될 위험이 있으므로 경사로에서는 천천히 운전하고 급회전하지 마십시오. 내리막길에서는 방향 조정을 위해 커팅 유닛을 내리십시오.
엔진을 끄고 키를 뺀 다음 모든 움직임이 멈출 때까지 기다려 운전석에서 내리십시오. 장비가 식은 후에 장비를 조정, 정비, 청소 또는 보관하십시오.
커팅 유닛, 구동 장치, 머플러, 냉각 스크린 및 엔진실에 붙어 있는 잔디와 부스러기를 제거하여 화재를 예방하십시오. 흘린 오일이나 연료를 청소하십시오.
장비 보관 또는 운송 중에는 연료를 차단하십시오.
운송할 때나 사용하지 않을 때에는 부속장치에서 구동부를 분리하십시오.
필요한 경우 안전 벨트(들)을 정비하고 청소하십시오.
온수기나 기타 기구 등 노출된 화염, 불꽃, 불이 붙을 수 있는 불씨 등이 있는 곳에는 장비나 연료통을 보관하지 마십시오.
트레일러나 트럭에 장비를 싣는 경우 전폭 램프를 사용하십시오.
장비를 단단히 매십시오.
비상 시에는 가변 변위 유압 펌프의 우회 밸브를 작동시킨 후 장비를 밀거나 견인하여 옮길 수 있습니다.
Important: 내부 변속기가 손상될 수 있으므로 3~4.8km/h 이상의 속도로 장비를 밀거나 견인하지 마십시오. 우회 밸브는 장비를 밀거나 견인할 때마다 반드시 열려 있어야 합니다.
우회 밸브는 가변 유압 펌프 상단에 있습니다(그림34). 밸브를 아무쪽으로나 90° 돌려 열어 오일이 내부적으로 우회하도록 합니다.
Note: 오일을 우회시키면 변속기 손상 없이 장비를 천천히 옮길 수 있습니다.

엔진을 시동하기 전에 우회 밸브를 잠급니다.
Important: 우회 밸브를 연 채로 엔진을 작동하면 변속기가 과열될 수 있습니다.
Note: 밸브를 닫을 때에는 토크가 7~11N·m을 초과하지 않도록 하십시오.
유압 매니폴드 내 솔레노이드의 다양한 기능을 확인하고 기술하는 데 아래의 목록을 사용하십시오. 각 솔레노이드가 기능을 수행할 수 있도록 반드시 전압을 가해야 합니다.
| 솔레노이드 | 기능 |
|---|---|
| MSV1 | 전방 릴 회로 |
| MSV2 | 후방 릴 회로 |
| SV4 | 전방 윙 커팅 유닛 들어 올림 |
| SV3 | 전방 중앙 커팅 유닛 들어 올림 |
| SV5 | 후방 커팅 유닛 들어 올림 |
| SV1 | 올림/내림 유압 회로에 압력을 가함 |
| SV2 | 방향: ON=올림, OFF= 내림 |
| SV6 | 왼쪽 후방 윙 커팅 유닛 |
| SV7 | 오른쪽 후방 윙 커팅 유닛 |
| SV8 | 부하 홀딩 |
Note: 정상 운전 위치에서 장비의 좌측과 우측을 확인하십시오.
장비를 조정하거나 청소하거나 정비하기 전, 또는 장비에서 내리기 전에 다음을 하십시오.
평평한 곳에 장비를 주차합니다.
스로틀 스위치를 저속 공회전 위치로 옮깁니다.
커팅 유닛을 풉니다.
커팅 유닛을 내립니다.
트랙션이 중립인지 확인합니다.
주차 브레이크를 겁니다.
엔진을 끄고 키를 뺍니다.
움직이는 부품이 모두 정지할 때까지 기다립니다.
장비를 관리하기 전에 장비 구성 부품을 식히십시오.
가능하다면, 엔진 작동 중에는 장비를 정비하지 마십시오. 움직이는 부품에서 떨어지십시오.
필요 시 잭 스탠드를 사용하여 장비나 구성품을 받치십시오.
에너지가 축적된 부품의 압력은 조심스럽게 빼십시오.
장비의 모든 부품을 양호한 작동 상태로 관리하고 모든 하드웨어를 조여진 상태로 관리하십시오.
닳거나 손상된 전사지는 모두 교체하십시오.
장비가 안전하게 최적 성능으로 작동하게 하려면, 순정 Toro 교체 부품만 사용하십시오. 다른 제조사에서 만든 교체 부품은 위험할 수 있으며, 그렇게 사용하면 제품 보증이 무효가 될 수 있습니다.
| 유지보수 서비스 간격 | 유지보수 절차 |
|---|---|
| 처음 8시간 후 |
|
| 처음 50시간 후 |
|
| 처음 200시간 후 |
|
| 매번 사용하기 전 또는 매일 |
|
| 매 25시간 |
|
| 매 50시간 |
|
| 매 100시간 |
|
| 매 150시간 |
|
| 매 200시간 |
|
| 매 400시간 |
|
| 매 800시간 |
|
| 매 1,000시간 |
|
| 매 2,000시간 |
|
| 매 2년 |
|
이 페이지를 복사하여 사용하십시오.
| 유지보수 점검 항목 | 주 시작 날짜: | ||||||
|---|---|---|---|---|---|---|---|
| 월 | 화 | 수 | 목 | 금 | 토 | 일 | |
| 안전 인터록 작동 점검. | |||||||
| 브레이크 작동 상태 점검. | |||||||
| 엔진 오일 및 연료량 점검. | |||||||
| 물/연료 분리기 비움. | |||||||
| 공기 필터 제한 표시기 점검. | |||||||
| 라디에이터 및 스크린에 붙은 잔해물 제거. | |||||||
| 엔진 소음 이상 점검.1 | |||||||
| 작동 소음 이상 점검. | |||||||
| 유압 오일 레벨을 점검하십시오. | |||||||
| 유압 필터 표시기 점검. 2 | |||||||
| 유압 호스 손상 여부 점검. | |||||||
| 오일 누출 점검. | |||||||
| 타이어 압력 점검. | |||||||
| 기계 작동 점검. | |||||||
| 릴-베드나이프 조정 점검. | |||||||
| 커팅 높이 조정 점검 | |||||||
| 모든 그리스 피팅의 윤활 상태 점검. 3 | |||||||
| 벗겨진 페인트 복원. | |||||||
|
1. 시동이 힘들거나 지나친 매연, 거친 작동이 감지되면 예열 플러그와 분사기 노즐을 점검하십시오. 2. 엔진을 작동시키고 오일이 작동 온도에 이르렀을 때 점검하십시오. 3. 표시된 주기와 상관없이 매번 세척 후 즉시 시행. |
|||||||
| 검사자: | ||
| 항목 | 날짜 | 정보 |
| 1 | ||
| 2 | ||
| 3 | ||
| 4 | ||
| 5 | ||
| 6 | ||
| 7 | ||
| 8 | ||
Important: 추가 유지보수 절차는 엔진 사용 설명서를 참조하십시오.
Note: 장비의 전기 도면이나 유압 도면을 구하려면, www.Toro.com을 방문하십시오.
| 유지보수 서비스 간격 | 유지보수 절차 |
|---|---|
| 매 50시간 |
|
2번 리튬계 그리스를 사용하여 베어링 및 부싱의 그리스 피팅을 전부 윤활 처리 하십시오.
그리스 피팅 위치와 개수는 다음과 같습니다:
오일을 점검하거나 크랭크실에 오일을 보충하기 전에는 엔진을 정지하십시오.
엔진 조속기 속도를 변경하거나 엔진 속도를 과도하게 올리지 마십시오.
| 유지보수 서비스 간격 | 유지보수 절차 |
|---|---|
| 매 400시간 |
|
에어 클리너 바디에 공기 누출을 유발할 수 있는 손상이 있는지 점검하십시오. 손상된 경우 교체하십시오. 흡입 시스템 전체에 걸쳐 누출, 손상 또는 느슨한 호스 클램프 유무를 점검하십시오.
에어 클리너 필터는 정비 표시기(그림44)에서 요구할 때에만 정비하십시오. 필요하기 전에 에어 필터를 교체하면 필터를 제거했을 때 먼지가 엔진에 유입될 가능성만 커집니다.

Important: 덮개가 제대로 닫혀 있는지 확인하고 에어 클리너 몸체를 밀봉합니다.
래치를 바깥쪽으로 당기고 에어 클리너 덮개를 시계 반대 방향으로 돌립니다(그림45).

에어 클리너 본체에서 덮개를 분리합니다. 필터를 빼기 전에 저압의 공기(2.75bar, 깨끗하고 건조함)로 기본 필터 바깥쪽과 캐니스터 사이에 들어찬 커다란 잔해물 덩어리를 제거합니다. 먼지가 필터를 통해 흡입계에 유입될 수 있으니 고압의 공기는 사용하지 마십시오.
이 청소 과정은 기본 필터를 제거했을 때 잔해물이 흡입계로 유입되는 것을 방지합니다.
기본 필터를 제거하고 교체합니다(그림46).
쓰던 필터 소자는 필터 여과재(filter media)를 손상시킬 수 있기 때문에 권장되지 않습니다. 새 필터의 손상 여부를 살펴보고 필터와 바디가 꼼꼼하게 밀봉되었는지 확인합니다. 손상된 필터 소자는 사용하지 마십시오. 캐니스터에 고정되도록 필터 소자 가장자리를 눌러 새 필터를 삽입합니다. 필터 가운데 부분은 변형될 수 있으므로 압력을 가하지 마십시오.

Important: 안전 필터를 청소하려 들지 마십시오(그림47). 기본 필터를 세 번 교체할 때마다 안전 필터를 새 것으로 교체하십시오.

분리 가능한 덮개에 있는 먼지 배출 포트를 청소합니다. 덮개에서 고무 배출 밸브를 제거한 다음 구멍을 청소하고 배출 밸브를 다시 장착합니다.
고무 배출 밸브가 아래쪽으로 향하도록(끝에서 볼 때 약 5시 방향과 7시 방향 사이에 있도록) 덮개를 장착합니다.
표시기(그림44)가 적색으로 나타나면 표시기를 재설정합니다.
| 유지보수 서비스 간격 | 유지보수 절차 |
|---|---|
| 매번 사용하기 전 또는 매일 |
|
엔진은 크랭크실에 오일을 채운 채로 발송됩니다. 하지만, 엔진을 처음 시동하기 전과 후에 반드시 오일량을 확인해야 합니다.
다음 사양을 충족하는 고품질 엔진 오일을 사용하십시오:
API 분류 등급 필수: CH-4, CI-4 또는 그 이상.
권장 오일: SAE 15W-40: -18°C 이상
대체 오일: SAE 10W-30 또는 5W-30(모든 온도에서)
Note: 대리점에서는 점도가 15W-40 또는 10W-30인 Toro 프리미엄 엔진 오일을 판매합니다. 부품 번호는 부품 카탈로그를 참조하십시오.
Note: 엔진 오일을 점검하기에 가장 좋은 시간은 일과 시작 전 엔진이 식어 있을 때입니다. 엔진이 이미 작동되었다면 점검하기 최소 10분 전에 오일이 기름통으로 다시 빠져나가도록 하십시오. 오일 레벨이 계량봉의 Add 표시에 있거나 그 밑에 있다면 Full 표시까지 오일을 보충하십시오. 엔진 오일을 과도하게 주입하지 마십시오. 오일 레벨이 Full 표시와 Add 표시 사이에 있으면 오일을 보충할 필요가 없습니다.
장비를 평평한 곳에 주차하여 커팅 유닛을 내리고 엔진을 멈춘 후 주차 브레이크를 걸고 키를 뺍니다.
후드 래치를 풀어 후드를 엽니다(그림48).

계량봉(그림49)을 빼 깨끗하게 닦고 튜브에 꽂았다가 다시 뺍니다.
계량봉의 오일 레벨을 확인합니다. 오일 레벨은 계량봉의 Full 표시를 넘지 않아야 합니다.

오일 레벨이 안전 범위 아래인 경우, 주입구 마개(그림50)를 열고 레벨이 Full 표시에 도달할 때까지 오일을 보충합니다.
Important: 엔진 오일을 과도하게 주입하지 마십시오.

오일 주유 캡을 닫고 계량봉을 집어 넣습니다.
후드를 닫고 래치로 후드를 고정합니다.
| 유지보수 서비스 간격 | 유지보수 절차 |
|---|---|
| 처음 50시간 후 |
|
| 매 150시간 |
|
용량: 약 7.0L(필터 포함)
오일과 필터는 첫 50시간 작동 후에 처음 교환하고 이후로는 150시간마다 오일과 필터를 교환하십시오.
레버를 앞으로 옮겨 스로틀 레버가 좌석 베이스 슬롯에 걸려 멈추게 합니다.
분사 펌프 레버 암에 있는 스로틀 케이블 커넥터를 풉니다(그림53).

분사 펌프 레버 암을 하이 아이들 스톱에 대고 잡은 채 케이블 커넥터를 조입니다.
Note: 조이고 나면 케이블 커넥터가 자유롭게 회전할 수 있어야 합니다.
스로틀 레버에 마찰 장치를 설정하는 데 사용되는 록 너트를 4~6N∙m의 토크로 조입니다. 스로틀 레버를 작동하는 데 필요한 최대 힘은 80N이어야 합니다.
| 유지보수 서비스 간격 | 유지보수 절차 |
|---|---|
| 매 2년 |
|
평평한 곳에 장비를 주차시켜 커팅 유닛을 내리고 주차 브레이크를 걸고 엔진을 멈춘 후 키를 뺍니다.
2년마다 연료 탱크를 비우고 청소하십시오. 연료 시스템이 오염되거나 장비를 장기간 보관해야 할 경우에는 연료 탱크를 비우고 청소하십시오. 깨끗한 연료를 사용하여 탱크를 씻어 내십시오.

| 유지보수 서비스 간격 | 유지보수 절차 |
|---|---|
| 매 400시간 |
|
연료 공급라인과 연결 부분의 노후화, 손상 또는 느슨함 여부를 점검하십시오.
| 유지보수 서비스 간격 | 유지보수 절차 |
|---|---|
| 매번 사용하기 전 또는 매일 |
|
| 매 400시간 |
|
평평한 곳에 장비를 주차시켜 커팅 유닛을 내리고 주차 브레이크를 걸고 엔진을 멈춘 후 키를 뺍니다.
깨끗한 용기를 연료 필터 밑에 놓습니다.
필터 캐니스터 아래의 드레인 플러그를 풀고 캐니스터 마운트 위쪽의 벤트를 엽니다.

필터 캐니스터가 장착된 부분을 청소합니다.
필터 캐니스터를 제거하고 장착 면을 청소합니다.
필터 캐니스터의 개스킷을 깨끗한 오일로 윤활합니다.
개스킷이 장착 면에 닿을 때까지 손으로 필터 캐니스터를 설치한 다음 1/2바퀴 더 돌립니다.
필터 캐니스터 아래의 드레인 플러그를 조이고 캐니스터 마운트 위쪽의 벤트를 닫습니다.
Note: 이 절차는 통상적인 준비 과정을 거쳐 연료 시스템에서 공기를 방출했는데도 엔진이 시동하지 않는 경우에만 따라야 합니다. 연료 시스템 비우기를 참조하십시오.
제1 노즐과 홀더 어셈블리에 연결된 파이프 커넥터를 풉니다.

스로틀을 FAST(고속) 위치로 옮깁니다.
키를 RUN(가동) 위치로 돌리고 연료가 커넥터 주위로 흐르는지 확인합니다. 연료가 끊김 없이 흐르는 것이 확인되면 키를 OFF(끔) 위치로 돌립니다.
파이프 커넥터를 단단히 조입니다.
나머지 노즐에 대해서도 1~4단계를 반복합니다.
Note: 팬 슈라우드를 장비에서 분리 하여 청소를 간소화할 수 있습니다.
후방 스크린을 설치하고 래치를 고정합니다.
Important: 물로 엔진을 청소하지 마십시오. 엔진이 손상될 수 있습니다.
장비를 수리하기 전에 배터리 연결을 해제하십시오. 먼저 음극 단자의 연결을 해제한 다음 양극 단자의 연결을 해제합니다. 먼저 양극 단자를 연결한 다음 음극 단자를 마지막으로 연결합니다.
불똥이나 화염이 없으며 통풍이 잘 되는 개방된 곳에서 배터리를 충전하십시오. 충전기를 배터리에 연결하거나 연결 해제하기 전에 충전기 플러그를 뽑으십시오. 보호복을 입고 절연된 도구를 사용하십시오.
| 유지보수 서비스 간격 | 유지보수 절차 |
|---|---|
| 매 25시간 |
|
배터리 전해액 레벨을 적절히 관리하고 배터리 상단은 깨끗이 유지해야 합니다. 온도가 매우 높은 곳에 장비를 보관하면 서늘한 곳에 보관할 때보다 배터리가 좀 더 빨리 닳습니다.
배터리 전해액에는 치명적인 독극물이자 심각한 화상을 입힐 수 있는 황산이 포함되어 있습니다.
전해액을 마시거나 피부, 눈 또는 옷에 닿지 않도록 하십시오. 보안경과 고무 재질의 장갑을 착용하여 눈과 손을 보호하십시오.
배터리는 피부를 씻을 수 있는 깨끗한 물이 항상 있는 곳에서 충전하십시오.
충전 중에 생성된 가스가 소산될 수 있도록 통풍이 잘 되는 곳에서 배터리를 충전하십시오.
가스는 폭발성이 있으므로, 노출된 화염과 전기 스파크가 배터리에 닿지 않게 하십시오. 담배를 피우지 마십시오.
가스를 흡입하면 메스꺼움이 생길 수 있습니다.
배터리 포스트에 충전기 리드선을 연결하거나 분리하기 전에 전기 콘센트에서 충전기의 플러그를 뽑으십시오.
증류수나 탈염수로 셀 레벨을 유지하십시오. 각 셀을 채울 때에는 셀 안의 분할 링(split ring) 하단을 넘지 않도록 하십시오. 통풍구가 뒤쪽(연료 탱크 쪽)을 향하도록 주입구 뚜껑을 닫으십시오.
배터리 상단은 암모니아 또는 중탄산 소다 용액에 적신 솔로 주기적으로 닦아 깨끗하게 유지하십시오. 청소 후에는 물로 상단 표면을 닦아 내십시오. 청소할 때에는 주입구 뚜껑을 열지 마십시오.
배터리 케이블은 전기 접촉 상태가 양호하도록 단자에 단단히 연결되어 있어야 합니다.
단자가 부식되면 케이블을 분리하고(음극(–) 케이블 먼저 분리) 클램프와 단자를 따로따로 긁어 내십시오. 케이블을 연결하고(양극(+) 케이블 먼저 연결) 단자에 바셀린을 바르십시오.
| 유지보수 서비스 간격 | 유지보수 절차 |
|---|---|
| 매번 사용하기 전 또는 매일 |
|
타이어는 운송을 위해 과팽창되어 있습니다. 따라서 공기를 약간 빼서 압력을 낮추십시오. 앞타이어와 뒷타이어의 올바른 공기압은 1.03~1.38bar입니다.
타이어 압력이 낮으면 경사로에서 장비의 안전성이 저하됩니다. 이는 전복을 초래하여 개인 상해나 사망으로 이어질 수 있습니다.
타이어의 공기를 과도하게 빼지 마십시오.
| 유지보수 서비스 간격 | 유지보수 절차 |
|---|---|
| 처음 8시간 후 |
|
| 매 200시간 |
|
휠 너트와 볼트를 115~135N·m의 토크로 조입니다.
휠 너트와 볼트의 토크를 적절히 유지하지 않으면 사람이 다칠 수 있습니다.
휠 너트와 볼트의 토크를 적절하게 유지하십시오.
| 유지보수 서비스 간격 | 유지보수 절차 |
|---|---|
| 매 400시간 |
|
400시간마다 오일 레벨을 점검하십시오. 오일 교환 시 고품질 SAE 85W-140 기어 오일을 사용하십시오.
| 유지보수 서비스 간격 | 유지보수 절차 |
|---|---|
| 처음 200시간 후 |
|
| 매 800시간 |
|
오일은 200시간 작동 후에 처음 교환하십시오. 이후로는 800시간마다 교환하십시오. 오일 교환 시 고품질 SAE 85W-140 기어 오일을 사용하십시오.
장비를 평평한 곳에 주차한 다음 체크/드레인 플러그 중 하나가 가장 낮은 위치(6시 방향)에 오도록 휠을 조정합니다(그림60).

드레인 팬을 유성 기어 허브 아래에 놓은 다음 플러그를 분리하여 오일이 배출되게 합니다.
드레인 팬을 브레이크 하우징 아래에 놓은 다음 드레인 플러그를 분리하여 오일이 배출되게 합니다(그림61).

양쪽 위치에서 오일을 모두 뺀 다음, 브레이크 하우징에 플러그를 설치합니다.
유성 기어의 열린 플러그 구멍이 12시 방향에 올 때까지 휠을 돌립니다.
플러그를 설치합니다.
반대쪽 유성 기어 장치/브레이크 어셈블리에 대해서도 이 절차를 반복합니다.
| 유지보수 서비스 간격 | 유지보수 절차 |
|---|---|
| 매 400시간 |
|
후방 차축은 SAE 85W-140 기어 오일이 채워진 채로 출하됩니다. 엔진을 처음 시동하기 전에 레벨을 점검하고 이후로는 400시간마다 점검하십시오. 용량은 2.3L입니다. 매일 눈으로 누출 여부를 검사하십시오.
| 유지보수 서비스 간격 | 유지보수 절차 |
|---|---|
| 처음 200시간 후 |
|
| 매 800시간 |
|
오일은 첫 200시간 작동 후에 처음 교환하고 이후로는 800시간마다 교환하십시오.
장비를 평평한 곳에 주차하여 커팅 유닛을 내리고 엔진을 멈춘 후 주차 브레이크를 걸고 키를 뺍니다.
양쪽 끝과 중앙에 위치한 3개의 드레인 플러그 주변을 깨끗이 닦습니다(그림63).

오일이 쉽게 배출되도록 3개의 오일 레벨 체크 플러그와 주 차축 통풍 캡을 분리합니다.
드레인 플러그를 제거하여 오일을 팬으로 흘려 보냅니다.
플러그를 설치합니다.
체크 플러그를 분리하고 차축에 85W-140 기어 오일을 약 2.3L, 혹은 구멍 하단까지 오도록 채웁니다.
체크 플러그를 설치합니다.
| 유지보수 서비스 간격 | 유지보수 절차 |
|---|---|
| 매 800시간 |
|
뒷바퀴 토인은 800시간 작동 후마다 또는 매년 점검하십시오.
차축 높이를 기준으로 조향 타이어의 앞쪽과 뒤쪽에서 중심부터 중심까지의 거리를 측정합니다. 앞쪽 수치가 뒤쪽 수치보다 3mm 짧아야 합니다.
거리를 조정하려면 어느 한 쪽 타이 로드 볼 조인트에서 코터 핀과 너트를 뺍니다. 차축 케이스 지지대에서 타이 로드 볼 조인트를 뺍니다(그림64).
타이 로드 양쪽 끝의 클램프를 풉니다(그림64).

분리한 볼 조인트를 안쪽 또는 바깥쪽으로 완전히 한 바퀴 돌립니다. 타이 로드 엔드의 느슨한 쪽 클램프를 조입니다.
타이 로드 어셈블리 전체를 같은 방향(안쪽 또는 바깥쪽)으로 완전히 한 바퀴 돌립니다. 타이 로드 엔드의 연결된 쪽 클램프를 조입니다.
차축 케이스 지지대에 볼 조인트를 설치하고 너트를 손가락으로 단단히 조입니다. 토우 인을 측정합니다.
필요하다면 이 과정을 반복합니다.
조정이 제대로 되었으면 너트를 조이고 새 코터 핀을 설치합니다.
트랙션 페달에서 발을 떼었을 때 장비가 자동으로 전진해서는 안됩니다. 자동으로 느리게 움직이는 경우에는 조정 작업을 수행해야 합니다.
평평한 곳에 장비를 주차하고 커팅 유닛을 내린 다음 엔진을 멈추고 오른쪽 주차 브레이크 페달만 밟고 주차 브레이크를 겁니다.
앞 타이어와 뒤 타이어가 정비소 바닥에서 떨어질 때까지 장비 왼쪽을 잭으로 들어 올립니다. 잭 스탠드로 장비를 받쳐 뜻하지 않게 장비가 떨어지지 않게 합니다.
엔진을 시동하고 저속으로 공회전 시킵니다.
펌프 로드 엔드의 잼 너트를 조정하여 펌프 제어 튜브를 앞으로 옮겨 자동 전진 현상을 없애거나 뒤로 옮겨 자동 후진 현상을 없앱니다(그림65).

바퀴 회전이 멈추고 나면 잼 너트를 조여 조정치를 고정합니다.
엔진을 멈추고 오른쪽 브레이크를 해제합니다. 잭 스탠드를 제거하여 장비를 정비소 바닥에 내려놓습니다. 장비를 시험 운전하여 혼자서 굴러가는 현상이 일어나지 않는지 확인합니다.
엔진 냉각수를 삼키면 중독될 수 있으므로, 아이들과 애완 동물의 손이 닿지 않게 하십시오.
압력이 가해진 뜨거운 냉각수가 방출되거나 뜨거운 라디에이터 및 주변 부품을 건드리면 심한 화상을 입을 수 있습니다.
엔진을 끈 후 15분 이상 냉각시킨 다음에 라디에이터 캡을 여십시오.
라디에이터 캡을 열 때에는 천 조각을 사용하고 증기가 빠져나가도록 천천히 캡을 여십시오.
| 유지보수 서비스 간격 | 유지보수 절차 |
|---|---|
| 매번 사용하기 전 또는 매일 |
|
후방 스크린, 오일 쿨러 및 라디에이터의 잔해물을 매일 제거하십시오(작업 환경이 더러우면 좀 더 자주 수행).
Important: 뜨거운 엔진에 물을 뿌리면 엔진이 손상될 수 있으므로 절대로 하지 마십시오.
| 유지보수 서비스 간격 | 유지보수 절차 |
|---|---|
| 매번 사용하기 전 또는 매일 |
|
냉각 시스템 용량은 9.4L입니다.
스크린, 오일 쿨러 및 라디에이터 전면에 붙은 잔해물은 매일 (먼지나 이물질이 매우 많은 조건에서는 더 자주) 청소하십시오. 잔해물 제거를 참조하십시오.
냉각 시스템은 물과 영구 에틸렌 글리콜 부동액을 50대 50으로 섞은 냉각수로 채워져 있습니다. 매일 아침 엔진을 시동하기 전에 라디에이터와 확장 탱크의 냉각수량을 점검하십시오.
라디에이터 캡과 확장 탱크 캡을 주의하여 분리합니다(그림68).
라디에이터와 확장 탱크의 냉각수 레벨을 확인합니다(그림68).
라디에이터는 주입구 상단까지, 확장 탱크는 Full 표시까지 냉각수가 채워져 있어야 합니다.

확장 탱크는 Full 표시까지, 라디에이터는 주입구 상단까지 냉각수를 채웁니다. 확장 탱크에 냉각수를 과도하게 채우지 마십시오.
Note: 시스템에 공기가 갇혀 있는 경우에는 공기가 빠져 나갈 수 있도록 라디에이터 측면 탱크 상단에서 벤트 플러그(그림69)를 분리합니다. PTFE 나사산 밀폐제를 사용하여 벤트 플러그를 장착합니다.

라디에이터 캡과 확장 탱크 캡을 장착합니다.
후드를 닫고 래치를 고정합니다.
| 유지보수 서비스 간격 | 유지보수 절차 |
|---|---|
| 매 100시간 |
|
| 매 2년 |
|
용량: 9.4L
물과 영구 에틸렌 글리콜 부동액을 50대 50으로 섞은 용액으로 냉각 시스템을 보호하십시오. 냉각 시스템에서는 물만 사용하지 마십시오.
100시간 작동할 때마다 호스 연결부를 점검하고 조입니다. 노후된 호스는 교체합니다.
2년마다 냉각 시스템을 비우고 세척합니다. 부동액을 추가합니다. 냉각 시스템 점검를 참조하십시오.
브레이크 페달의 자유 이동 거리가 25mm 이상이거나 브레이크가 제대로 작동하지 않으면 주 브레이크를 조정하십시오. 자유 이동이란 브레이크 페달을 밟고 나서 브레이크의 저항을 느낄 때까지의 거리입니다.
브레이크 페달의 잠금 핀을 풀어 양쪽 페달이 독립적으로 작동되게 합니다.
브레이크 페달의 자유 이동 거리를 줄이려면 브레이크 케이블에서 나사산이 있는 쪽 끝의 앞너트를 풀어 브레이크를 조입니다(그림70). 그런 다음 브레이크 페달의 자유 이동 거리가 12~25mm가 될 때까지 뒷너트를 조여 케이블을 뒤로 이동시킵니다. 브레이크가 올바르게 조정된 후 앞너트를 조입니다.

| 유지보수 서비스 간격 | 유지보수 절차 |
|---|---|
| 매 100시간 |
|
100시간 작동 후마다 교류 발전기 벨트의 상태 및 장력을 점검하십시오(그림71). 필요하면 벨트를 교체하십시오. 장력은 다음과 같이 점검하십시오.
후드를 엽니다.
교류 발전기와 크랭크축 풀리의 중간쯤을 97N의 힘으로 눌러 장력을 점검합니다. 벨트가 1.1 cm 밀려야 합니다. 정확한 수치로 휘지 않으면 3단계를 진행하십시오. 정확하면 작업을 계속하십시오.

브레이스를 엔진에 고정하는 볼트와 교류 발전기를 브레이스에 고정하는 볼트를 풉니다.
교류 발전기와 엔진 사이에 프라이 바(pry bar)를 끼워 넣고 교류 발전기를 들어 올립니다.
장력이 적절하면 교류 발전기 볼트와 브레이스 볼트를 조여 고정합니다.
록너트를 조여 조정치를 고정합니다.
유압 오일이 피부에 침투하면 즉시 의학적 치료를 받으십시오. 주입된 오일은 몇 시간 내에 의사가 수술 방식으로 제거해야 합니다.
모든 유압 오일 호스 및 라인의 상태가 양호하고 모든 유압 연결부 및 피팅이 단단히 조여 있는지 확인한 후에 유압 시스템에 압력을 가하십시오.
고압의 유압 오일이 분출되는 핀 홀 구멍이나 노즐 근처에 손이나 신체를 두지 마십시오.
유압 오일 누출 지점은 판지나 종이를 사용하여 찾으십시오.
유압 시스템에 어떤 작업이라도 수행하기 전에 유압 시스템의 모든 압력을 배출하십시오.
| 유지보수 서비스 간격 | 유지보수 절차 |
|---|---|
| 매번 사용하기 전 또는 매일 |
|
장비를 평평한 곳에 주차하여 커팅 유닛을 내리고 엔진을 멈춘 후 주차 브레이크를 걸고 키를 뺍니다.
주입구와 유압 탱크 마개(그림72) 주위를 닦습니다. 주입구의 캡을 엽니다.

주입구에서 계량봉을 꺼내 깨끗한 천으로 닦아 냅니다. 계량봉을 주입구에 삽입한 다음 다시 빼어 유압 오일 레벨을 확인합니다. 유압 오일 레벨은 계량봉에 있는 표시의 6mm 이내에 있어야 합니다.
유압 오일 레벨이 낮을 경우에는 Full 표시까지 적절한 유압 오일를 보충합니다.
계량봉을 삽입하고 주입구의 마개를 닫습니다.
출고시 유압 오일통은 고품질 유압 오일로 채워져 있습니다. 엔진을 처음 시동하기 전, 그리고 그 후에는 매일 유압 오일량을 점검합니다. 유압 오일 점검를 참조하십시오.
권장 유압 오일: Toro PX 연장 수명 유압 오일. 19L들이 통이나 208L들이 드럼으로 구입할 수 있습니다.
Note: 권장 교체 오일을 사용하는 장비는 오일과 필터를 교체해야 하는 빈도가 적습니다.
대체 유압 오일: Toro PX 연장 수명 유압 오일을 구할 수 없는 경우, 다음 모든 물질 속성에 대해 명시된 범위 내이며 산업 표준을 충족하는 규격의 기존에 사용하던 다른 석유계 유압 오일을 사용할 수 있습니다. 합성유는 사용하지 마십시오. 적절한 제품을 알아보려면 윤활유 판매 대리점에 문의하십시오.
Note: Toro는 부적절한 대체 제품으로 인해 발생하는 손상에 대해 책임지지 않습니다. 따라서 권장 제품을 보증하는 유명 제조사의 제품만 사용하십시오.
| 물질 속성: | ||
| 점도, ASTM D445 | cSt @ 40°C 44~48 | |
| 점도 지수 ASTM D2270 | 140 이상 | |
| 유동점, ASTM D97 | -37°C ~ -45°C | |
| 업계 표준: | Eaton Vickers 694(I-286-S, M-2950-S/35VQ25 또는 M-2952-S) | |
Note: 많은 유압 오일이 거의 무색이어서 누출 여부를 알기 어렵습니다. 유압 오일용 붉은색 첨가제는 20ml들이 병으로 판매됩니다. 한 병이면 유압 오일 15~22L에 충분히 사용할 수 있습니다. Toro 공식 판매 대리점에서 부품 번호가 44-2500인 부품을 주문하십시오.
Important: Toro 프리미엄 합성 생분해성 유압 오일은 Toro에서 승인한 유일한 합성 생분해성 오일입니다. 이 유압 오일은 Toro 유압 시스템에 사용되는 엘라스토머와 호환이 가능하며, 다양한 온도 조건에 적합합니다. 이 유압 오일은 기존의 광유와도 호환이 가능하지만, 최고의 생분해성과 성능을 내기 위해서는 유압 시스템에서 기존 오일을 완전히 씻어내야 합니다. 이 오일은 Toro 지정 판매 대리점에서 19L들이 통이나 208L들이 드럼으로 구입하실 수 있습니다.
32L. 유압 오일 규격를 참조하십시오
| 유지보수 서비스 간격 | 유지보수 절차 |
|---|---|
| 매 800시간 |
|
| 매 2,000시간 |
|
오일이 오염되는 경우 Toro 판매 대리점에 문의하여 유압 시스템을 세척하십시오. 오염된 유압 오일은 깨끗한 오일에 비해 우윳빛이나 검게 보입니다.
장비를 평평한 곳에 주차하여 커팅 유닛을 내리고 엔진을 멈춘 후 주차 브레이크를 걸고 키를 뺍니다.
후드를 엽니다.
오일통 하단에서 드레인 플러그를 분리하여 유압 오일이 그림73드레인 팬으로 흐르게 합니다.

유압 오일의 배출이 멈추면 플러그를 설치하고 조입니다.
유압 오일로 오일통을 채웁니다. 유압 오일 규격 및 유압 오일 용량를 참조하십시오.
Important: 지정된 유압 오일만 사용하십시오. 다른 유압 오일을 사용하면 시스템이 손상될 수 있습니다.
오일통 마개를 닫습니다. 엔진을 시동하고 모든 유압 제어 장치를 사용하여 유압 오일이 시스템 구석구석까지 퍼지게 합니다.
누출 여부를 점검합니다.
엔진을 끕니다.
유압 오일량을 점검하고 충분한 양을 추가하여 계량봉의 Full 표시까지 채웁니다.
Important: 유압 오일통을 과도하게 채우지 마십시오.
| 유지보수 서비스 간격 | 유지보수 절차 |
|---|---|
| 매 800시간 |
|
| 매 1,000시간 |
|
유압 시스템 필터 헤드에는 정비 주기 표시기가 장착되어 있습니다. 엔진이 작동 중일 때 이 표시기는 녹색 영역에 있어야 합니다. 표시기가 적색 영역에 있으면 유압 필터를 교체하십시오.
Toro 교체 필터(부품 번호: 94-2621)를 사용하십시오.
Important: 지정된 필터가 아닌 필터를 사용할 경우 일부 구성 요소에 대한 보증이 무효가 됩니다.
장비를 평평한 곳에 주차하여 커팅 유닛을 내리고 엔진을 멈춘 후 주차 브레이크를 걸고 키를 뺍니다.
왼쪽 필터 장착 영역 주위를 청소하십시오. 필터 밑에 드레인 팬을 놓고 필터를 빼십시오 (그림74).

새 필터 개스킷을 윤활하고 유압 오일로 필터를 채웁니다.
필터 장착 부위가 깨끗한지 확인하고 개스킷이 장착 플레이트에 닿을 때까지 필터를 돌려 끼웁니다. 그런 다음 필터를 1/2바퀴 조입니다.
엔진을 시동하고 약 2분간 작동되도록 두어 시스템에서 공기를 방출합니다.
엔진을 끄고 키를 뺀 다음 누출을 점검합니다.
| 유지보수 서비스 간격 | 유지보수 절차 |
|---|---|
| 매번 사용하기 전 또는 매일 |
|
유압 라인과 호스의 누출, 꼬인 라인, 느슨한 장착 지지대, 마모, 느슨한 부품, 기상 악화 및 화학적 노화 여부를 점검하십시오. 작동 전에 필요한 모든 수리를 시행하십시오.
테스트 포트는 유압 회로의 압력을 테스트하는 데 사용됩니다. 도움을 받으려면 Toro 지정 판매 대리점에 문의하십시오.
테스트 포트 A(그림75)는 리프트 실린더용 유압 회로의 문제를 해결하는 데 사용됩니다.

테스트 포트 B(그림76)는 전방 커팅 유닛용 유압 회로의 문제를 해결하는 데 사용됩니다.
테스트 포트 C(그림76)는 후방 커팅 유닛용 유압 회로의 문제를 해결하는 데 사용됩니다.

테스트 포트 D는 유압 변속기 아래에 있으며(그림77) 변속기의 충전 압력(charge pressure)를 측정하는 데 사용됩니다.
테스트 포트 E는 트랙션 전방향 압력을 측정하는 데 사용됩니다(그림77).
테스트 포트 F는 트랙션 역방향 압력을 측정하는 데 사용됩니다(그림77).
테스트 포트 G는 조향 회로 압력을 측정하는 데 사용됩니다(그림77).

마모되거나 손상된 블레이드나 베드 나이프는 깨질 수 있으며, 블레이드 조각이 운전자나 주변에 있는 사람에게로 날아가 중상 또는 사망을 유발할 수 있습니다.
커팅 유닛이 과다하게 마모되거나 손상되었는지 주기적으로 점검하십시오.
커팅 유닛을 점검할 때에는 주의하십시오. 릴과 베드나이프를 정비할 때에는 블레이드를 무언가로 감거나 장갑을 착용하고 주의를 기울여야 합니다. 릴 및 베드 나이프은 교체하거나 연삭만 하십시오. 절대 펴거나 용접하지 마십시오.
커팅 유닛이 여러 개인 장비에서는 한 릴이 회전하면 다른 실린더/릴도 같이 회전하게 되므로 주의하십시오.
| 유지보수 서비스 간격 | 유지보수 절차 |
|---|---|
| 매번 사용하기 전 또는 매일 |
|
커팅 품질이 이전에 좋았더라도 릴-베드나이프 접촉 상태를 점검하십시오. 릴과 베드나이프 전체에 걸쳐 살짝 닿는 부분이 반드시 있어야 합니다(커팅 유닛 사용 설명서의 릴-베드나이프 조정 참조.
Note: 백래핑 시에는 전방 유닛이 모두 함께 작동된 다음에 후방 유닛이 같이 작동됩니다.
장비를 평평한 곳에 주차하고 커팅 유닛을 내리고 엔진을 멈춘 후 주차 브레이크를 걸고 활성/비활성 스위치를 비활성 위치로 옮깁니다.
시트의 잠금을 풀고 들어 올려 제어 장치를 드러냅니다.
릴 속도 선택기 노브와 백랩 노브를 찾습니다(그림78). 원하는 백랩 노브를 백랩 위치로, 원하는 릴 속도 선택기 노브를 위치 1로 돌립니다.

Note: 릴 속도 선택기 노브를 13에 가깝게 옮기면 백래핑 속도가 빨라질 수 있습니다. 위치를 옮길 때마다 약 100rpm씩 속도가 빨라집니다. 선택기를 변경한 후 시스템이 새로운 속도에서 안정화될 때까지 30초간 기다립니다.
백래핑해야 할 모든 커팅 유닛에 대해 릴-베드나이프 조정을 처음 수행할 때에는 백래핑에 적합하게 조정합니다.
엔진을 시동하여 공회전시킵니다.
전방, 후방 또는 두 백랩 노브 모두를 선택하여 백랩할 릴을 결정합니다.
활성/비활성 스위치를 활성 위치에 둡니다. 내림(예초)/올림 제어 레버를 앞으로 이동시켜 지정된 릴에 대한 백래핑 작업을 시작합니다.
손잡이가 긴 솔(Toro 부품 번호: 29-9100)로 래핑 컴파운드를 바릅니다. 손잡이가 짧은 브러시는 사용하지 마십시오.
백래핑 중에 릴이 멈추거나 속도가 일정하지 않으면 내림(예초)/올림 제어 레버를 뒤로 옮겨 백래핑을 멈춥니다. 릴이 멈추면 원하는 릴 속도 선택기 노브를 "13"에 가깝게 한 위치 옮깁니다. 내림(예초)/올림 제어 레버를 앞으로 옮겨 백래핑을 다시 시작합니다.
백래핑 도중에 커팅 유닛을 조정하려면 내림(예초)/올림 레버를 뒤로 옮겨 커팅 유닛을 멈추고, 활성/비활성 스위치는 비활성 위치로 옮기고 엔진을 멈춥니다. 조정을 마친 다음에는 5~9단계를 반복합니다.
커팅 유닛이 충분히 예리해지면 나이프 전면 가장자리가 거칠게 됩니다. 줄을 사용하여 절단면이 무뎌지지 않도록 주의하면서 거친 부분을 다듬습니다.
백래핑 할 모든 커팅 유닛에 대해 이 절차를 반복합니다.
백랩 작업을 마치면 백랩 노브를 순방향 이동(forward flow) 위치로 되돌리고 시트를 내린 다음 커팅 유닛에 남은 모든 래핑 컴파운드를 닦아냅니다. 필요에 따라 릴-베드나이프 접점을 조정합니다.
Note: 백래핑 후 백랩 노브를 순방향 이동 위치로 되돌려 놓지 않으면 커팅 유닛이 올라가지 않거나 제대로 작동하지 않습니다.
장비는 제작시에 대부분의 페어웨이 예초 작업에 맞추어 설정되어 있습니다.
다음 조정 작업은 장비를 미세하게 조정해야 할 경우에 수행할 수 있습니다.
커팅 유닛 리프트 회로에는 원하는 비율로 커팅 유닛을 내릴 수 있도록 조정 가능한 밸브가 장착되어 있습니다. 다음과 같이 조정합니다:
장비가 작동 온도로 예열될 때까지 가동합니다.
원하는 커팅 유닛을 조정하기 위해 리프트 매니폴드에서 밸브를 찾습니다. 차트 및 그림79를 참조하십시오.
| 밸브 | 해당 커팅 유닛 |
| FC1 | #1(전방 중앙) |
| FC4 | #4 및 #5(전방 윙) |
| FC5 | #2 및 #3 (후방) |
| FC6 | #6(후방 좌측) |
| FC7 | #7(후방 우측) |

밸브의 록 너트를 풉니다.
육각 키를 사용하여 적절한 밸브를 시계 방향으로 돌려 커팅 유닛의 하강 속도를 늦춥니다.
커팅 유닛을 몇 번 올리고 내려 리프트 비율 조정을 확인합니다. 필요한 만큼 조정합니다.
록너트를 조여 조정치를 고정합니다.
바깥쪽 전방 커팅 유닛(#4 및 #5)과 후방 커팅 유닛(#6 및 #7)의 방향 전환 고도를 높여 기복이 있는 페어웨이에서 더 높은 지상고를 확보할 수 있습니다.
Note: 이 방법을 사용하여 방향 전환 고도를 조정할 때에는 RM CONFIG 시간 지연 설정을 원래 설정인 0에서 변경하지 않아야 합니다.
다음과 같이 커팅 유닛의 방향 전환 고도를 높이거나 조정하십시오.
장비를 평평한 곳에 주차하여 커팅 유닛을 내리고 엔진을 멈춘 후 주차 브레이크를 걸고 키를 뺍니다.
리프트 암 스위치 브래킷을 #4, #6 또는 #7 리프트 암에 고정하는 캐리지 볼트 너트를 풉니다(그림80).

리프트 스위치 브래킷을 슬롯의 원하는 위치로 올립니다.
리프트 암 스위치와 리프트 암 플래그 간의 거리를 약 1.6mm로 설정합니다.
캐리지 볼트 너트를 조입니다.
기복이 심한 곳에서는 전방 커팅 유닛 3개를 아래로 더 이동시켜야 할 수도 있습니다. 언덕 꼭대기에 도달할 때 전방 커팅 유닛 3개 중 어느 하나라도 지면에서 들리면 장착 볼트를 빼고 프레임 위치를 메인 프레임 아래쪽 구멍들에 맞추어 전방 캐리어 프레임을 낮출 수 있습니다(그림81). 도움을 받으려면 Toro 지정 판매 대리점에 문의하십시오.
Note: 캐리어 프레임을 아래로 옮기면 방향을 전환하거나 이동할 때 커팅 유닛과 지면의 거리가 줄어 커팅 유닛의 리프트 체인 길이를 조정해야 할 수도 있습니다.

엔진을 끄고 키를 뺀 다음 모든 움직임이 멈출 때까지 기다려 운전석에서 내리십시오. 장비가 식은 후에 장비를 조정, 정비, 청소 또는 보관하십시오.
온수기나 기타 기구 등 노출된 화염, 불꽃, 불이 붙을 수 있는 불씨 등이 있는 곳에는 장비나 연료통을 보관하지 마십시오.
평평한 곳에 장비를 주차시켜 커팅 유닛을 내리고 주차 브레이크를 걸고 엔진을 멈춘 후 키를 뺍니다.
트랙션 유닛, 커팅 유닛 및 엔진을 철저하게 청소합니다.
타이어 압력을 점검합니다. 타이어 압력 점검 참조.
모든 조임부의 느슨함 여부를 점검하고 필요에 따라 조입니다.
모든 그리스 피팅과 피벗 지점에 그리스나 오일을 바릅니다. 과도한 윤활제는 닦아 냅니다.
긁히거나 벗겨지거나 녹슨 페인트칠 부분을 사포로 가볍게 문지른 다음 수정 페인트를 칠합니다. 금속 바디에 파인 곳이 있으면 수리합니다.
배터리와 케이블을 다음과 같이 정비합니다. 전기 시스템 안전성ID000-448-328를 참조하십시오:
배터리 포스트에서 배터리 단자를 제거합니다.
와이어 브러시와 베이킹 소다 용액으로 배터리, 단자 및 포스트를 청소합니다.
부식 방지를 위해 Grafo 112X 스킨오버 그리스(Toro 부품 번호: 505-47) 또는 바셀린을 케이블 단자와 배터리 포스트에 바릅니다.
60일마다 24시간 동안 배터리를 서서히 충전하여 배터리의 납 황산화를 방지합니다.
오일 팬의 엔진 오일을 배출하고 드레인 플러그를 장착합니다.
오일 필터를 제거하여 폐기합니다. 새 오일 필터를 설치합니다.
엔진에 지정된 모터 오일을 채웁니다.
엔진을 시동하고 약 2분간 공회전시킵니다.
엔진을 끄고 키를 뺍니다.
신선하고 깨끗한 연료로 연료 탱크를 씻어냅니다.
모든 연료 시스템 피팅을 고정합니다.
에어 클리너 어셈블리를 철저하게 청소하고 정비합니다.
내후성 테이프를 사용하여 에어 클리너 흡입구와 배기구를 밀봉합니다.
부동액을 점검하고 필요하면 해당 지역에서 예상되는 최저 온도에 맞추어 물과 에틸렌 글리콜 부동액을 50대 50으로 섞은 용액을 첨가합니다.