| Cadenza di manutenzione | Procedura di manutenzione |
|---|---|
| Prima di ogni utilizzo o quotidianamente |
|
Questo è un tosaerba dotato di postazione per l'operatore e cilindri di taglio, pensato per essere utilizzato da professionisti e operatori del verde in applicazioni commerciali. Il suo scopo è quello di tagliare l'erba di tappeti erbosi ben tenuti. L'utilizzo di questo prodotto per scopi non conformi alle funzioni per cui è stato concepito può essere pericoloso per voi e gli astanti.
Leggete attentamente il presente manuale al fine di utilizzare e mantenere correttamente il prodotto ed evitare infortuni e danni. Voi siete responsabili del corretto utilizzo del prodotto, all'insegna della sicurezza.
Visitate il sito www.Toro.com per maggiori informazioni, compresi suggerimenti sulla sicurezza, materiali di formazione, informazioni sugli accessori, assistenza nella localizzazione di un rivenditore o per registrare il vostro prodotto.
Per assistenza, ricambi originali Toro o ulteriori informazioni, rivolgetevi a un Distributore Toro autorizzato o ad un Centro Assistenza Toro ed abbiate sempre a portata di mano il numero del modello ed il numero di serie del prodotto. Figura 1 indica la posizione del numero del modello e del numero di serie sul prodotto. Scrivete i numeri negli spazi previsti.
Important: Con il vostro dispositivo mobile potete scansionare il codice QR (se presente) sull’adesivo con il numero di serie per accedere alla garanzia, ai ricambi e ad altre informazioni sul prodotto.

Questo manuale identifica pericoli potenziali e riporta messaggi di sicurezza evidenziati dal simbolo di avviso di sicurezza (Figura 2), che segnala un pericolo che può causare gravi infortuni o la morte se non osserverete le precauzioni raccomandate.

Per evidenziare le informazioni vengono utilizzate due parole. Importante indica informazioni meccaniche di particolare importanza e Nota evidenzia informazioni generali di particolare rilevanza.
Questo prodotto è conforme a tutte le direttive europee pertinenti. Per informazioni dettagliate, vedere la Dichiarazione di Conformità (DICO) specifica del prodotto, fornita a parte.
Costituisce una trasgressione al Codice delle Risorse Pubbliche della California, Sezione 4442 o 4443, utilizzare o azionare questo motore su terreno forestale, sottobosco o prateria senza un parascintille montato sul motore, come riportato alla Sezione 4442, in stato di marcia effettivo, o se il motore non è costruito, attrezzato e sottoposto a manutenzione per la prevenzione di incendi.
Il manuale d'uso del motore allegato fornisce informazioni sull'Environment Protection Agency (EPA) degli Stati Uniti e sul regolamento del Controllo delle Emissioni dello stato della California riguardo a sistemi di emissione, manutenzione e garanzia. I pezzi di ricambio possono essere ordinati tramite il produttore del motore.
CALIFORNIA
Avvertenza norma "Proposition 65"
I gas di scarico dei motori Diesel e alcuni dei loro elementi costitutivi sono noti allo Stato della California come cancerogeni e responsabili di difetti congeniti ed altri problemi riproduttivi.
I poli delle batterie, i morsetti e gli accessori attinenti contengono piombo e relativi composti, sostanze chimiche che nello Stato della California sono considerate cancerogene e causa di anomalie della riproduzione. Lavate le mani dopo aver maneggiato la batteria.
L'utilizzo del presente prodotto potrebbe esporre a sostanze chimiche che nello Stato della California sono considerate cancerogene e causa di anomalie congenite o di altre problematiche della riproduzione.
Questa macchina è stata progettata in conformità con EN ISO 5395 (al termine delle procedure di installazione) e ANSI B71.4-2017.
Questo prodotto è in grado di amputare mani e piedi, e di scagliare oggetti.
Leggete e comprendete il contenuto di questo Manuale dell'operatore prima di avviare il motore.
Prestate la massima attenzione mentre utilizzate la macchina. Non svolgete nessuna attività che vi possa distrarre; in caso contrario potrebbero verificarsi infortuni o danni.
Non infilate le mani o i piedi accanto alle parti in movimento della macchina.
Non utilizzate la macchina senza che tutti gli schermi e gli altri dispositivi di protezione siano montati e funzionanti.
Tenete bambini, astanti e animali domestici lontano dall’area di lavoro. Non permettete mai che bambini e ragazzi utilizzino la macchina.
Spegnete il motore, togliete la chiave e attendete che tutte le parti in movimento si arrestino prima di abbandonare la posizione dell'operatore. Lasciate raffreddare la macchina prima di eseguire interventi di riparazione, manutenzione o pulizia o di rimessarla.
L'errato utilizzo o l'errata manutenzione di questa
macchina può causare infortuni. Per ridurre il rischio di incidenti,
rispettate le seguenti norme di sicurezza e fate sempre attenzione
al simbolo di allarme
che riporta l’indicazione di
Attenzione, Avvertenza o Pericolo – Norme di sicurezza personali.
Il mancato rispetto di queste istruzioni può provocare infortuni
o la morte.
![]() |
Gli adesivi di sicurezza e di istruzione sono chiaramente visibili e sono affissi accanto a zone particolarmente pericolose. Sostituite gli adesivi danneggiati o smarriti. |






















Note: Stabilite i lati sinistro e destro della macchina rispetto alla normale posizione di guida.
Prima di avviare il motore per la prima volta controllate il livello dei seguenti fluidi:
Olio motore
Vedere Controllo dell'olio motore.
Refrigerante motore
Olio idraulico
Vedere Controllo del fluido idraulico.
Lubrificante del ponte posteriore
Parti necessarie per questa operazione:
| Catena di sollevamento | 7 |
| Staffa della catena | 7 |
| Bullone a U | 7 |
| Dado | 14 |
| Vite | 7 |
| Rondella | 7 |
| Dado | 7 |
| O-ring grande | 7 |
| Cavalletto | 1 |
Rimuovete i gruppi di ribaltamento (se così dotati) dai bracci di sollevamento n° 1, n° 2 e n° 3 per evitare interferenze con i telai portanti degli apparati di taglio.
Rimuovete il dado di bloccaggio e la rondella che fissano l’asta orientabile al braccio di sollevamento n° 2 (Figura 3). Rimuovete l’asta orientabile e la molla dal braccio di sollevamento. Ripetete la procedura per i bracci di sollevamento n° 1 e n° 3.

Note: La staffa di supporto ribaltamento con rullo e le staffe di supporto ribaltamento non sono necessarie durante l’utilizzo degli apparati di taglio con regolazione su due punti (DPA) (Figura 3).
Disconnettete le catene di sollevamento dagli apparati di taglio, se montate.
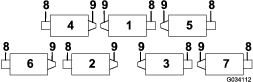
Montate una staffa della catena a ogni braccio di sollevamento con un bullone a U e 2 dadi. Posizionate le staffe come segue:
Note: Fate riferimento a Figura 4 per determinare il numero di bracci di sollevamento descritti.

Sui bracci di sollevamento n° 1, 4 e 5, posizionate le staffe della catena e i bulloni a U a una distanza di 38.1 cm dietro la linea centrale dello snodo di articolazione (Figura 5).
Sui bracci di sollevamento n° 1 e n° 5 le staffe dovranno essere ruotate verso destra di 10 gradi dalla posizione verticale (Figura 5).
Sul braccio di sollevamento n° 4 la staffa dovrà essere ruotata verso sinistra di 10 gradi dalla posizione verticale (Figura 5).

Sui bracci di sollevamento n° 2 e 3, posizionate le staffe e i bulloni a U a una distanza di 38.1 cm dietro la linea centrale dello snodo di articolazione (Figura 6).
Note: Ruotate le staffe di 45 gradi verso il lato esterno della macchina.

Sui bracci di sollevamento n° 6 e 7, posizionate le staffe e i bulloni a U a una distanza di 36,8 cm dietro la linea centrale dello snodo di articolazione (Figura 7).
Note: Ruotate le staffe di 10 gradi verso il lato fuoribordo della macchina.

Serrate tutti i dadi dei bulloni a U a 52–65 N∙m.
Montate una catena di sollevamento su ogni staffa servendovi di una vite, una rondella e un dado, posizionandole come illustrato nella Figura 8.

Quando occorre inclinare l'apparato di taglio per accedere alla controlama o al cilindro, sostenete la parte posteriore dell'elemento con il cavalletto in modo che i dadi sul retro delle viti di regolazione della barra di appoggio non poggino sul piano di lavoro (Figura 9).

Nella maggior parte delle condizioni, la migliore dispersione si ottiene quando il deflettore posteriore è chiuso (scarico frontale). In condizioni di servizio pesante o umidità, il deflettore posteriore può essere aperto.
Per aprire il deflettore posteriore (Figura 10), allentate la vite a testa cilindrica che fissa il deflettore alla piastra laterale sinistra, ruotate il deflettore in posizione di apertura e serrate la vite a testa cilindrica.

Tutti gli apparati di taglio vengono spediti con il contrappeso montato sul lato sinistro dell'apparato. Utilizzate il seguente schema per stabilire la posizione dei contrappesi e dei motori dei cilindri.
Note: Alcuni trattori hanno solo 5 apparati di taglio

Sugli apparati di taglio n° 2, 4 e 6, togliete le 2 viti a testa cilindrica che fissano il contrappeso al lato sinistro dell’apparato di taglio.
Note: Rimuovete il contrappeso (Figura 12).

Sul lato destro dell’apparato di taglio, rimuovete il tappo in plastica dall’alloggiamento del cuscinetto (Figura 13).
Togliete le 2 viti a testa cilindrica dalla piastra laterale destra (Figura 13).

Montate il contrappeso sul lato destro dell’apparato di taglio con le 2 viti precedentemente rimosse.
Montate, senza stringere eccessivamente, le 2 viti di montaggio del motore del cilindro sulla piastra laterale sinistra dell’apparato di taglio (Figura 13).
La Figura 14 illustra l'orientamento del motore idraulico rispetto alla posizione di ciascuno degli apparati di taglio. Bilanciate ogni motore montato sulla destra dell’apparato di taglio, applicando un contrappeso sulla sinistra dell’elemento stesso. Bilanciate ogni motore montato sulla sinistra dell’apparato di taglio, applicando un contrappeso sulla destra dello stesso.
Note: In fase di spedizione le viti a testa cilindrica per il montaggio dei contrappesi si trovano sull'alloggiamento del cuscinetto destro degli apparati di taglio. Le viti a testa cilindrica sull'alloggiamento del cuscinetto sinistro vengono utilizzate per fissare il motore idraulico.

Togliete gli apparati di taglio dai cartoni di imballaggio. Montateli e regolateli come indicato nel Manuale dell'operatore degli apparati di taglio.
Togliete i tappi di protezione da entrambi i lati degli apparati di taglio.
Lubrificate un O-ring grande e montatelo nella scanalatura del supporto del cuscinetto, uno per ciascun lato dell’apparato di taglio (Figura 15 e Figura 18).

Note: Prima di montare i motori degli apparati di taglio o i contrappesi, spalmate di grasso le scanalature interne degli alberi dei loro cilindri.
Montate un contrappeso sull'estremità appropriata di ciascun apparato di taglio con le viti a testa cilindrica fornite (Figura 15).
Spalmate completamente di grasso i cuscinetti del cilindro di ogni apparato di taglio prima di montarlo sulla trattrice. Il grasso deve essere visibile sulle guarnizioni interne del cilindro; fate riferimento alla procedura di lubrificazione riportata nel Manuale dell’operatore dell'apparato di taglio.
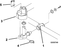
Montate una rondella di spinta sull’albero orizzontale dello snodo di articolazione, come riportato nella (Figura 16).

Inserite l’albero orizzontale dello snodo di articolazione nel tubo di montaggio del telaio portante (Figura 16).
Assicurate lo snodo di articolazione al telaio portante per mezzo di una rondella di spinta, una rondella piana e una vite a testa cilindrica flangiata (Figura 16).
Inserite una rondella di spinta sull’albero verticale dello snodo di articolazione (Figura 16).
Inserite l’albero verticale dello snodo di articolazione nel mozzo orientabile del braccio di sollevamento, se era stato tolto in precedenza (Figura 16). Inserite lo snodo di articolazione tra i due paraurti di centraggio in gomma, sotto la piastra di sterzo del braccio di sollevamento, finché non è in posizione.
Inserite l’acciarino nel foro a croce previsto sull’albero dello snodo di articolazione (Figura 16).
Togliete il dado che fissa la staffa di montaggio della molla di compensazione del manto erboso all’attacco dello stabilizzatore dell’apparato di taglio (Figura 17). Montate la catena del ribaltatore sulla vite a testa cilindrica e fissatela con il bullone tolto in precedenza.

Montate il motore sull'estremità di azionamento dell'apparato di taglio e fissatelo con 2 viti a testa cilindrica (Figura 18).

Note: Se è necessario bloccare un apparato di taglio in posizione fissa, inserite il perno di bloccaggio dello sterzo nel relativo foro sullo snodo di articolazione (Figura 16).
Agganciate il braccio della molla attorno all'estremità inferiore del perno di bloccaggio dello sterzo (Figura 16).
La molla di compensazione del manto erboso trasferisce inoltre il peso dal rullo anteriore a quello posteriore. per contribuire a ridurre l'ondulazione del manto erboso, detta anche fluttuazione o bobbing.
Important: Per eseguire la messa a punto della molla, lasciate l'apparato di taglio montato sul trattorino, in posizione di marcia avanti e abbassato a terra.
Verificate che la coppiglia sia montata nel foro posteriore dell'asta della molla (Figura 19).

Serrate i dadi esagonali sul lato anteriore dell'asta della molla, finché la lunghezza compressa della molla non è di 15,9 cm; fate riferimento a Figura 19.
Note: Per lavorare su terreno accidentato riducete la lunghezza della molla di 12.7 Le ondulazioni del terreno saranno seguite a tratti leggermente più brevi.
Note: Dovete resettare l'impostazione di compensazione del manto erboso se l'altezza di taglio o l'aggressività di taglio cambiano.
La trattrice viene messa a punto in fabbrica per la maggioranza delle operazioni di tosatura di fairway. La macchina può essere tuttavia messa a punto per applicazioni particolari, che sono incluse nella sezione Manutenzione degli apparati di taglio come segue:
Regolazione della velocità di abbassamento degli apparati di taglio
Regola la velocità di abbassamento degli apparati di taglio.
Regolazione dell’altezza di sollevamento degli apparati di taglio anteriori esterni
Regola l’altezza d’inversione di direzione degli apparati di taglio anteriori esterni per incrementare la distanza da terra sui fairway sagomati.
Regolazione della corsa dei tre apparati di taglio anteriori
Regola la corsa discendente dei tre apparati di taglio anteriori per produrre fairway molto sagomati.
Parti necessarie per questa operazione:
| Cloruro di calcio (procurato a parte) | 45 kg |
| Kit zavorra posteriore, n. cat. 104–1478 (da richiedere a parte) | 1 |
In ottemperanza a EN ISO 5395 e ANSI B71.4-2017, aggiungete una zavorra di 45 kg di cloruro di calcio alle ruote posteriori e montate il kit zavorra posteriore (n. cat. 104-1478).
Important: Il caso di foratura di un pneumatico contenente cloruro di calcio, spostate il più rapidamente possibile la macchina dal manto erboso. Per non danneggiare il tappeto erboso bagnate immediatamente con abbondante acqua la superficie interessata.
Parti necessarie per questa operazione:
| Adesivo di avvertenza | 1 |
| Adesivo CE | 1 |
| Adesivo dell'anno di produzione | 1 |
Per le macchine che richiedono la conformità alle norme CE, applicate l’adesivo dell'anno di produzione (n. cat. 115-5615) accanto alla piastra del numero di serie, l'adesivo CE (n. cat. 93-7252) accanto alla serratura del cofano e l'adesivo di avvertenza CE (n. cat. 115-2046) sull'adesivo di avvertenza standard (n. cat. 133-2045).
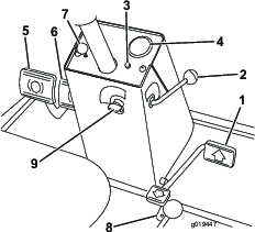
Il pedale di comando della trazione (Figura 20) controlla il funzionamento in marcia avanti e retromarcia. Premete la parte superiore del pedale per la marcia avanti e la parte inferiore del pedale per la retromarcia. La velocità di trasferimento è determinata dal grado di pressione sul pedale. La velocità di trasferimento massima si ottiene premendo a fondo il pedale con l'acceleratore in posizione FAST.
Per fermare la macchina, riducete la pressione sul pedale della trazione e lasciate che ritorni al centro.

Preimpostate il limitatore della velocità in marcia avanti (Figura 20) per limitare la pressione che è possibile esercitare sul pedale della trazione in marcia avanti al fine di mantenere una velocità di tosatura costante.
La spia rossa diagnostica (Figura 20) è situata sul piantone e trasmette diversi messaggi. All’avviamento della macchina la spia si accende quando sono accese le candele a incandescenza.
Se la spia lampeggia durante il funzionamento, indica una delle seguenti condizioni:
la macchina supera la velocità massima programmata inizialmente nell’ECU;
è stato rilevato un guasto elettrico (uscita aperta o cortocircuito);
è stata rilevata una perdita idraulica (solo se la macchina è dotata di rivelatore di perdite Turfdefender)
è stato rilevato un errore di comunicazione (solo se la macchina è dotata di rivelatore di perdite Turfdefender)
L'interruttore di accensione (Figura 20) ha 3 posizioni: SPEGNIMENTO, ACCENSIONE/PRERISCALDAMENTO e AVVIAMENTO.
Il contachilometri (Figura 20) indica la velocità di trasferimento della macchina.
Due pedali dei freni (Figura 20) azionano i singoli freni delle ruote per agevolare la guida in curva, il parcheggio, ed ottenere una migliore trazione su pendii. Un perno di bloccaggio consente di collegare i pedali per l’azionamento del freno di stazionamento e il trasferimento.
La manopola sul fianco sinistro della consolle aziona il fermo del freno di stazionamento (Figura 20). Per inserire il freno di stazionamento collegate i pedali con il perno di bloccaggio, premete su entrambi i pedali ed estraete il fermo del freno di stazionamento. Per rilasciare il freno di stazionamento premete entrambi i pedali finché il fermo non si ritira.
Regolate la vite (Figura 20) per limitare la pressione che è possibile esercitare sul pedale della trazione in retromarcia e ridurre la velocità.
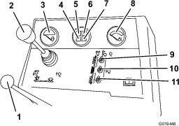
Questa leva (Figura 21) alza e abbassa gli apparati di taglio e avvia e arresta i cilindri quando ne avete attivato la modalità di tosatura. Non è possibile abbassare gli apparati di taglio quando la leva di tosatura/trasferimento è in posizione trasferimento.
L'indicatore di livello del carburante (Figura 21) indica il livello di carburante nel serbatoio.
Questa spia (Figura 21) indica che la pressione dell'olio motore è pericolosamente bassa.

Portate il comando (Figura 21) in avanti per aumentare il regime del motore, indietro per ridurlo.
Quando il refrigerante raggiunge una temperatura eccessivamente elevata, la spia (Figura 21) si accende e il motore si spegne.
Quando la spia (Figura 21) si illumina, indica che le candele a incandescenza sono operative.
Utilizzate l'interruttore Attiva/Disattiva insieme alla leva di comando Abbassa-Tosa/Alza per azionare gli apparati di taglio (Figura 21).
Il contaore (Figura 22) indica il totale delle ore di funzionamento della macchina.

Le manopole di lappatura (Figura 23) vengono usate insieme alla leva di comando Abbassa-Tosa/Alza per eseguire la lappatura degli apparati di taglio. Vedere Lappatura degli apparati di taglio.

La leva di regolazione del sedile (Figura 25) consente di spostare il sedile avanti o indietro. La manopola di regolazione del sedile (Figura 25) lo regola in base al vostro peso. Per spostare il sedile avanti o indietro, tirate verso l’esterno la leva situata a sinistra del gruppo sedile. Una volta spostato il sedile nella posizione desiderata, rilasciate la leva per bloccarlo in posizione. Per regolare il sedile sul peso dell’operatore, girate la manopola di tensione della molla in senso orario per aumentare la tensione o in senso antiorario per ridurla.

La macchina è provvista di una spia diagnostica che indica il corretto funzionamento del controller elettronico. La spia verde diagnostica (Figura 26) si trova sotto la plancia, accanto al portafusibili. Quando il controller elettronico funziona correttamente e la chiave viene spostata sulla posizione di ACCENSIONE, la spia diagnostica del controller si accende. La spia lampeggia se il controller rileva un'avaria dell'impianto elettrico. La spia cessa di lampeggiare e si resetta automaticamente quando girate la chiave sulla posizione di SPEGNIMENTO.

Quando la spia diagnostica del controller lampeggia, indica che il controller ha rilevato uno dei seguenti problemi:
cortocircuito di una delle uscite
una delle uscite è in circuito aperto
Utilizzate il display diagnostico per individuare l'uscita che non funziona; fate riferimento a Verifica degli interruttori a interblocchi.
Se la spia diagnostica non si illumina quando l'interruttore a chiave è in posizione di ACCENSIONE, ciò indica che il controller elettronico non funziona. Le possibili cause includono:
circuito chiuso non collegato
lampadina bruciata
fusibili saltati
Batteria priva di corrente.
Controllate i collegamenti elettrici, i fusibili in entrata e la lampadina diagnostica per individuare la causa del cattivo funzionamento. Verificate che il connettore di loopback sia saldamente fissato al connettore del cablaggio preassemblato.
La macchina è dotata di un controller elettronico che controlla la maggioranza delle funzioni della macchina. Il controller stabilisce le funzioni necessarie per i vari interruttori d'ingresso (vale a dire, il microinterruttore del sedile, della chiave ecc.) ed attiva le uscite per attivare i solenoidi o i relè relativi alla funzione richiesta.
Il controller è in grado di controllare correttamente la macchina soltanto se tutti gli interruttori d'ingresso e i solenoidi di uscita e i relè sono correttamente collegati e funzionanti.
Il display del sistema diagnostico ACE è uno strumento che aiuta l’utente a verificare l’esattezza delle funzioni elettriche della macchina.
Note: Specifiche e disegno sono soggetti a variazione senza preavviso.
| Larghezza di taglio | 338 cm |
| Larghezza totale - trasferimento | 226 cm |
| Larghezza totale - operativa | 279 cm |
| Lunghezza totale | 305 cm |
| Altezza con sistema di protezione antiribaltamento (ROPS) | 213 cm |
| Zavorra* | 1792 kg |
| * Con apparati di taglio a 5 lame e pieno livello di fluidi. | |
È disponibile una gamma di attrezzi ed accessori approvati da Toro per l'impiego con la macchina, per ottimizzare ed ampliare le sue applicazioni. Richiedete la lista degli attrezzi ed accessori approvati ad un Centro Assistenza Toro o ad un Distributore autorizzati, oppure visitate www.Toro.com
Per garantire prestazioni ottimali e mantenere sempre la macchina in conformità alle norme di sicurezza, utilizzate esclusivamente ricambi e accessori originali Toro. Ricambi e accessori di altri produttori potrebbero risultare pericolosi e il loro impiego potrebbe far decadere la garanzia del prodotto.
Non permettete a bambini, ragazzi o adulti non addestrati di utilizzare o manutenere la macchina. Le normative locali possono imporre limiti all'età dell'operatore. Il proprietario è responsabile dell'addestramento di tutti gli operatori e i meccanici.
Familiarizzate con il sicuro funzionamento dell'apparecchiatura, dei comandi dell'operatore e degli adesivi di sicurezza.
Spegnete sempre il motore, togliete la chiave, attendete che tutte le parti in movimento si arrestino e lasciate raffreddare la macchina prima di effettuare interventi di regolazione, manutenzione, pulizia o rimessaggio della macchina.
Imparate come arrestare la macchina e spegnere rapidamente il motore.
Non utilizzate la macchina senza che tutti gli schermi e gli altri dispositivi di protezione siano montati e funzionanti.
Prima della tosatura, ispezionate sempre la macchina per garantire che gli apparati di taglio siano in buone condizioni operative.
Ispezionate l'area dove utilizzerete la macchina e rimuovete tutti gli oggetti che la macchina potrebbe eventualmente scagliare.
Prestate estrema cautela nel maneggiare il carburante. È infiammabile e i suoi vapori sono esplosivi.
Spegnete sigarette, sigari, pipa e altre fonti di accensione.
Utilizzate soltanto taniche per carburanti approvate.
Non rimuovete mai il tappo del carburante né rabboccate il serbatoio del carburante mentre il motore è in funzione o è caldo.
Non rabboccate o spurgate il carburante in uno spazio chiuso.
Non rimessate la macchina o la tanica del carburante in luoghi in cui siano presenti fiamme aperte, scintille o spie, come uno scaldabagno o altri apparecchi.
Se del carburante dovesse fuoriuscire, non tentate di avviare il motore, evitate di creare fonti di ignizione fino a quando i vapori di carburante non saranno evaporati.
| Cadenza di manutenzione | Procedura di manutenzione |
|---|---|
| Prima di ogni utilizzo o quotidianamente |
|
Ogni giorno, prima di avviare la macchina, effettuate le procedure Ogni utilizzo/Giornaliere elencate in .
Capacità del serbatoio del carburante: 57 litri
Utilizzate solo gasolio pulito fresco o biodiesel con contenuto di zolfo basso (<500 ppm) o molto basso (<15 ppm). La taratura di cetano minima deve essere pari a 40. Acquistate il carburante in quantità tali che ne consentano il consumo entro 180 giorni in modo da garantirne la freschezza.
Utilizzate gasolio per uso estivo (n. 2-D) a temperature superiori a -7 °C, e gasolio per uso invernale (n. 1-D o miscela n. 1-D/2-D) a temperature inferiori a -7 °C. L'uso di carburante per uso invernale a basse temperature assicura un punto di infiammabilità inferiore e caratteristiche di flusso a freddo che agevolano l'avvio e riducono la chiusura del filtro del carburante.
L'uso del carburante per uso estivo a temperature superiori a -7 °C contribuisce a una più lunga durata della pompa del carburante e a una maggiore potenza rispetto al carburante per uso invernale.
Important: Non usate kerosene o benzina al posto del gasolio. La mancata osservanza di questo avviso rovinerà il motore.
Predisposizione per biodiesel
Questa macchina può anche funzionare con una miscela di biodiesel fino a B20 (20% biodiesel, 80% gasolio). La parte di gasolio deve avere un contenuto di zolfo basso o molto basso. Prendete le seguenti precauzioni:
La parte di biodiesel deve essere conforme alle norme ASTM D6751 o EN 14214.
La miscela di carburante deve essere conforme alle norme ASTM D975 o EN 590.
Le superfici verniciate possono essere danneggiate dalle miscele di biodiesel.
In caso di condizioni atmosferiche fredde utilizzate miscele B5 (contenuto di biodiesel pari al 5%) o inferiori.
Monitorate le guarnizioni di tenuta, i flessibili e le guarnizioni a contatto con il carburante, poiché con il tempo potrebbero degradarsi.
Dopo la conversione a miscele di biodiesel può verificarsi una chiusura del filtro del carburante.
Per ulteriori informazioni sul biodiesel contattate il vostro distributore.
Parcheggiate la macchina su una superficie pianeggiante, abbassate gli apparati di taglio, spegnete il motore, inserite il freno di stazionamento e togliete la chiave.
Utilizzando un panno pulito, pulite attorno al tappo del serbatoio del carburante.
Togliete il tappo dal serbatoio carburante (Figura 27).

Riempite di carburante il serbatoio finché il livello non raggiunge la base del collo del bocchettone.
Dopo aver riempito il serbatoio, serrate a fondo il tappo.
Note: Se possibile, riempite il serbatoio del carburante ogni volta che utilizzate la macchina. In tal modo ridurrete al minimo l'accumulo di condensa all'interno del serbatoio.
Il proprietario/operatore può impedire ed è responsabile di incidenti che possano causare infortuni personali o danni alla proprietà.
Indossate un abbigliamento idoneo, comprendente occhiali di protezione, pantaloni lunghi, scarpe robuste e antiscivolo e protezioni per le orecchie. Legate i capelli lunghi e non indossate indumenti larghi o gioielli pendenti.
Non utilizzate la macchina se siete malati, stanchi o se siete sotto l'effetto di alcol o droga.
Prestate la massima attenzione mentre utilizzate la macchina. Non svolgete nessuna attività che vi possa distrarre; in caso contrario potrebbero verificarsi infortuni o danni.
Prima di avviare il motore, assicuratevi che tutte le trasmissioni siano in posizione di folle, che il freno di stazionamento sia inserito e che vi troviate nella posizione operativa.
Non trasportate passeggeri sulla macchina e tenete astanti e animali domestici a distanza dalla macchina durante l'utilizzo.
Utilizzate la macchina solo in buone condizioni di visibilità per evitare buche o pericoli nascosti.
Evitate di tosare sull'erba bagnata. Una trazione ridotta può causare lo slittamento della macchina.
Tenete mani e piedi a distanza dagli apparati di taglio.
Prima di fare marcia indietro, guardate indietro e in basso, assicurandovi che il percorso sia libero.
Prestate attenzione quando vi avvicinate ad angoli ciechi, cespugli, alberi o altri oggetti che possano ostacolare la vostra visuale.
Fermate gli apparati di taglio ogni volta che non state effettuando la tosatura.
Rallentate e fate attenzione quando eseguite curve o attraversate strade e marciapiedi con la macchina. Date sempre la precedenza.
Non azionate il motore in una zona in cui i gas di scarico rimangano racchiusi.
Non lasciate incustodita la macchina in funzione.
Prima di abbandonare la posizione operativa (incluso per svuotare i dispositivi di raccolta o per disintasare gli apparati di taglio), effettuate le seguenti operazioni:
Parcheggiate la macchina su terreno pianeggiante.
Disinnestate gli apparati di taglio; abbassate gli attrezzi.
Inserite il freno di stazionamento.
Spegnete il motore e togliete la chiave.
Attendete finché tutte le parti mobili si siano fermate.
Utilizzate la macchina solo in condizioni di buona visibilità e meteo idoneo. Non utilizzate la macchina se c'è rischio di fulmini.
Non rimuovete alcuno dei componenti del ROPS dalla macchina.
Verificate che la cintura di sicurezza sia allacciata e che possa essere slacciata rapidamente in caso di emergenza.
Mettete sempre la cintura di sicurezza.
Verificate con cura l’eventuale presenza di ostacoli al di sopra della macchina e non entrate in contatto coi medesimi.
Conservate il ROPS in condizioni operative di sicurezza eseguendo periodicamente ispezioni accurate e mantenendo serrati i fermi di montaggio.
Sostituite tutti i componenti del ROPS danneggiati. Non effettuate riparazioni o modifiche.
Le pendenze sono un importante fattore che influisce sugli incidenti causati da perdita di controllo e ribaltamento, che possono comportare gravi infortuni o la morte. Siete responsabili del funzionamento sicuro in pendenza. L'utilizzo della macchina su qualsiasi pendenza richiede un livello superiore di attenzione.
Valutate le condizioni del sito per determinare se la pendenza è sicura per l'utilizzo della macchina, anche facendo un sopralluogo del sito. Basatevi sempre su buon senso e giudizio quando effettuate questa ricognizione.
Rivedete le istruzioni relative alle pendenze, elencate sotto, per l'utilizzo della macchina in pendenza. Prima di azionare la macchina, osservate le condizioni del sito per stabilire se potete utilizzare la macchina nelle condizioni di quel particolare giorno e su quel particolare sito. I cambiamenti del terreno possono determinare un cambiamento del funzionamento in pendenza della macchina.
Evitate di avviare, arrestare o sterzare con la macchina in pendenza. Evitate di effettuare improvvisi cambiamenti di velocità o direzione. Svoltate lentamente e in modo graduale.
Non azionate la macchina in condizioni in cui trazione, sterzaggio o stabilità possono essere compromessi.
Rimuovete o segnalate le ostruzioni, come fossati, buche, solchi, dossi, rocce o altri pericoli nascosti. L'erba alta può nascondere ostacoli. Il terreno accidentato può ribaltare la macchina.
Siate consapevoli del fatto che l'utilizzo della macchina su erba bagnata, trasversalmente su pendenze o in discesa può causare una perdita di trazione della macchina.
Prestate la massima attenzione quando utilizzate la macchina vicino a scarpate, fossi, terrapieni, laghetti o altri potenziali pericoli. La macchina potrebbe ribaltarsi improvvisamente nel caso in cui una ruota ne superi il bordo o se il bordo dovesse cedere. Individuate un margine di sicurezza tra la macchina ed eventuali pericoli.
Individuate eventuali pericoli alla base della pendenza. In presenza di pericoli, tosate il terreno in pendenza con una macchina a spinta.
Se possibile, tenete gli apparati di taglio abbassati a terra durante l'utilizzo in pendenza. Il sollevamento degli apparati di taglio durante l'utilizzo in pendenza può causare l'instabilità della macchina.
Prendete posto sul sedile ma non mettete il piede sul pedale della trazione, in modo che si trovi in FOLLE; inserite il freno di stazionamento, impostate l'interruttore del regime del motore in posizione di MINIMO e verificate che l'interruttore Attiva/Disattiva si trovi in posizione di DISATTIVAZIONE.
Girate la chiave in posizione di ACCENSIONE/PRERISCALDAMENTO. Un timer automatico controlla il preriscaldamento per circa 6 secondi.
Quando l'intensità della spia della candela a incandescenza si affievolisce, girate la chiave in posizione di AVVIAMENTO. Rilasciate immediatamente la chiave non appena il motore si avvia e lasciatela ritornare in posizione di FUNZIONAMENTO. Lasciate riscaldare il motore (senza carico) e portate la leva di comando dell'acceleratore nella posizione opportuna.
Cercate di avviare il motore per un massimo di 15 secondi. Quando il motore si avvia rilasciate la chiave. Se occorresse un preriscaldamento aggiuntivo, girate la chiave in posizione di SPEGNIMENTO e quindi di ACCENSIONE/PRERISCALDAMENTO. All’occorrenza, ripetete l’operazione.
Spostate il comando dell'acceleratore in posizione di MINIMO, spostate l'interruttore della trasmissione del cilindro in posizione DISINNESTA e girate la chiave in posizione di SPEGNIMENTO.
Note: Togliete la chiave per evitare l'avviamento accidentale del motore.
Important: Al termine di un'operazione a pieno carico, lasciate girare il motore al minimo per cinque minuti prima di spegnerlo. La mancata osservanza di questa istruzione può causare l'avaria del turbocompressore.
Note: Abbassate al suolo gli apparati di taglio. Questo accorgimento scarica la pressione dal circuito di sollevamento ed elimina il rischio di abbassamento accidentale a terra degli apparati di taglio.
Parcheggiate la macchina su una superficie pianeggiante, abbassate gli apparati di taglio, spegnete il motore, inserite il freno di stazionamento e togliete la chiave.
Accertatevi che il serbatoio del carburante sia pieno almeno a metà.
Sbloccate il cofano e alzatelo.
Aprite il tappo di sfiato sul filtro carburante/separatore di condensa (Figura 28).

Girate la chiave in posizione di ACCENSIONE. La pompa elettrica del carburante entrerà in funzione, forzando così l'aria verso l'esterno attraverso il tappo di spurgo. Lasciate la chiave in posizione di ACCENSIONE finché non vedrete uscire un flusso continuo di carburante attorno al tappo. Serrate il tappo e girate la chiave in posizione di SPEGNIMENTO.
Aprite la vite di spurgo dell'aria, situata sulla pompa di iniezione del carburante (Figura 29).

Girate la chiave in posizione di ACCENSIONE. La pompa elettrica del carburante entrerà in funzione, forzando così l'aria verso l'esterno attorno alla vite di spurgo dell'aria. Lasciate la chiave in posizione di ACCENSIONE finché non vedrete uscire un getto continuo di carburante da attorno alla vite. Serrate la vite e girate la chiave in posizione di SPEGNIMENTO.
Note: Generalmente, dopo l'esecuzione della procedura descritta sopra, il motore si avvia. In caso contrario, è possibile che sia rimasta intrappolata dell'aria tra la pompa d'iniezione e gli iniettori; fate riferimento a Spurgo dell'aria dagli iniettori.
Gli interruttori a interblocchi hanno il compito di impedire che il motore giri o si avvii a meno che il pedale della trazione sia in FOLLE, l'interruttore Attiva/Disattiva sia in posizione DISATTIVA e il comando Abbassa-Tosa/Solleva sia in FOLLE. Inoltre, il motore dovrebbe spegnersi quando premete il pedale della trazione e non vi trovate sul sedile oppure se il freno di stazionamento è inserito.
Se i microinterruttori di sicurezza sono scollegati o guasti, la macchina può muoversi improvvisamente e causare lesioni personali.
Non manomettete i microinterruttori di sicurezza.
Ogni giorno, controllate il funzionamento degli interruttori a interblocchi, e prima di azionare la macchina sostituite gli interruttori guasti.
| Cadenza di manutenzione | Procedura di manutenzione |
|---|---|
| Prima di ogni utilizzo o quotidianamente |
|
Parcheggiate la macchina su una superficie pianeggiante, abbassate gli apparati di taglio, spegnete il motore, inserite il freno di stazionamento e togliete la chiave.
Aprite la copertura del quadro di comando. Individuate il cablaggio preassemblato e il connettore di loopback. Staccate con cautela il connettore di loopback dal connettore del cablaggio preassemblato (Figura 30).

Collegate il connettore del display del sistema diagnostico ACE al connettore del cablaggio preassemblato (Figura 31). Verificate che l'adesivo da sovrapporre al display del sistema diagnostico ACE sia quello giusto.

Ruotate la chiave in posizione di ACCENSIONE ma non avviate la macchina.
Note: Il testo rosso sull’adesivo da sovrapporre si riferisce agli interruttori d’ingresso, mentre il testo verde si riferisce alle uscite.
Il LED "ingressi visualizzati", nella colonna destra inferiore del sistema diagnostico ACE, deve essere acceso. Se il LED "uscite visualizzate" è acceso, premete e rilasciate il pulsante a due stati sul sistema diagnostico ACE per far passare il LED a "ingressi visualizzati". Non tenete premuto il pulsante.
Quando l'interruttore d'ingresso è chiuso, il sistema diagnostico ACE fa accendere il LED ad esso connesso.
Cambiate un interruttore alla volta da aperto a chiuso (es. sedetevi alla postazione di guida, innestate il pedale della trazione ecc.) e prendete nota se il LED pertinente del sistema diagnostico ACE lampeggia quando chiudete l’interruttore corrispondente. Ripetete l’operazione con ogni interruttore commutabile a mano.
Se l’interruttore è chiuso ed il LED pertinente non si accende, controllate l’impianto elettrico ed i collegamenti dell’interruttore, e/o controllate gli interruttori con un ohmmetro. Sostituite gli interruttori avariati e riparate il cablaggio danneggiato.
Il sistema diagnostico ACE è capace di rilevare anche quali solenoidi di uscita o relè sono attivi. È un modo rapido di stabilire se l’avaria della macchina è di carattere elettrico o idraulico.
Parcheggiate la macchina su una superficie pianeggiante, abbassate gli apparati di taglio, spegnete il motore, inserite il freno di stazionamento e togliete la chiave.
Aprite la copertura del quadro di comando. Accedete al cablaggio preassemblato ed ai connettori accanto al controller. Staccate con cautela il connettore di loopback dal connettore del cablaggio preassemblato.
Collegate il connettore del sistema diagnostico ACE al connettore del cablaggio preassemblato. Verificate che sul sistema diagnostico ACE sia sovrapposto l'adesivo corretto.
Ruotate la chiave in posizione di ACCENSIONE ma non avviate la macchina.
Note: Il testo rosso sull’adesivo da sovrapporre si riferisce agli interruttori d’ingresso, mentre il testo verde si riferisce alle uscite.
I LED delle “uscite visualizzate”, nella colonna inferiore destra del sistema diagnostico ACE, devono essere accesi. Se il LED degli “ingressi visualizzati” è acceso, premete il pulsante a due stati sul sistema diagnostico ACE per cambiare il LED a “uscite visualizzate.”
Note: All’occorrenza, commutate più volte tra gli "ingressi visualizzati" e le "uscite visualizzate" per eseguire la seguente operazione. Per commutare da uno stato all’altro premete una volta il pulsante. Ripetete la procedura quante volte è necessario. Non tenete premuto il pulsante.
Sedetevi alla postazione di guida e cercate di azionare una determinata funzione della macchina. I LED delle uscite pertinenti devono accendersi ad indicare che l’ECU attiva tale funzione. (Fate riferimento a Funzioni dell’elettrovalvola idraulica per accertarvi di quali siano i LED delle uscite specificate.)
Note: Se un LEd di uscita dovesse lampeggiare, tale uscita accusa un’avaria elettrica. Riparate o sostituite immediatamente le parti elettriche avariate. Per resettare un LED lampeggiante, girate l’interruttore a chiave in posizione di spegnimento e poi di accensione ed azzerate la memoria delle avarie del controller; (fate riferimento a Memoria dei guasti e recupero.)
Se nessun LED di uscita lampeggia ma i LED di uscita corretti non si accendono, verificate che gli interruttori di ingresso appropriati siano nella posizione atta a consentire l'attivazione della funzione. Controllate il funzionamento dell'interruttore.
Se i LED di uscita sono accesi ma la macchina non funziona correttamente, il problema non è elettrico. Riattate come opportuno.
Note: A causa delle limitazioni dell’impianto elettrico, i LED di uscita per l'avviamento, il preriscaldamento e ETR/ALT potrebbero non lampeggiare nonostante un guasto elettrico interessi tali funzioni. Se sospettate che una di queste funzioni sia la causa dell’avaria della macchina, non dimenticate di controllare il circuito elettrico con un voltmetro o un ohmmetro per escludere la possibilità di un’avaria delle funzioni in oggetto.
Se tutti gli interruttori d’ingresso sono nella giusta posizione e funzionano correttamente ma i LED di uscita non sono correttamente accesi, il problema risale all’ECU. Se ciò si verifica, contattate il distributore Toro autorizzato di zona per ricevere assistenza.
Quando il controller rileva un guasto su uno dei solenoidi di uscita, fa lampeggiare la spia diagnostica della macchina (la spia diagnostica dei cilindri sulla consolle o la spia diagnostica verde sotto la consolle) e memorizza il guasto nella memoria del controller (ECU). È quindi possibile richiamare il guasto in qualsiasi momento e visualizzarlo con lo strumento portatile del sistema diagnostico ACE oppure con un laptop o un PC. Il controller memorizza un solo guasto alla volta; solo dopo la cancellazione del primo può memorizzarne un altro.
Recupero dei guasti memorizzati (non sedetevi alla postazione di guida)
Girate la chiave in posizione di SPEGNIMENTO.
Collegate lo strumento diagnostico portatile al connettore di loopback desiderato del controller (utilizzate l’adesivo da sovrapporre idoneo).
Spostate la leva di comando Abbassa-Tosa/Solleva in posizione di SOLLEVAMENTO e tenetela ferma.
Girate la chiave in posizione di ACCENSIONE e mantenete la leva di comando Abbassa-Tosa/Solleva sulla posizione di SOLLEVAMENTO finché non si accende la spia in alto a sinistra sullo strumento diagnostico (due secondi circa).
Rilasciate la leva di comando Abbassa-Tosa/Solleva in posizione centrale.
A questo punto lo strumento portatile riprodurrà il guasto memorizzato nella memoria del controller.
Important: Il display visualizza otto (8) registrazioni; il guasto viene visualizzato con l’ottava registrazione. Ogni registrazione viene visualizzata per dieci secondi. Ricordate di impostare il display dello strumento diagnostico sulle uscite per visualizzare il guasto. Il circuito problematico lampeggia. Le registrazioni si ripetono finché non si gira la chiave in posizione di spegnimento. In questa modalità la macchina non si avvia.
Azzeramento della memoria del guasto (non occorre lo strumento diagnostico)
Girate la chiave in posizione di SPEGNIMENTO.
Girate l’interruttore di lappatura in posizione di lappatura anteriore o posteriore.
Girate l’interruttore di comando dei cilindri in posizione "Enable" (abilita).
Spostate la leva di comando della tosatura/sollevamento in posizione di sollevamento e tenetela ferma.
Girate la chiave in posizione di accensione e continuate a tenere la leva di comando Abbassa-Tosa/Solleva in posizione di SOLLEVAMENTO finché la spia di controllo dei cilindri non lampeggia (circa due secondi).
Rilasciate la leva di comando Abbassa-Tosa/Solleva e ruotate la chiave in posizione di SPEGNIMENTO. Le memoria è ora azzerata.
Girate l’interruttore di lappatura in posizione di SPEGNIMENTO e l’interruttore di attivazione in posizione di DISATTIVAZIONE.
Important: Non lasciate il display del sistema diagnostico ACE collegato alla macchina, in quanto non è stato progettato per l’ambiente di lavoro quotidiano della macchina. Al termine dell'utilizzo del sistema diagnostico ACE, scollegatelo dalla macchina e collegate il connettore di loopback al connettore del cablaggio preassemblato. La macchina non funziona senza il connettore di loopback montato sul cablaggio. Conservate il sistema diagnostico ACE al chiuso, in un luogo asciutto e sicuro, non sulla macchina.
Prima di tosare esercitatevi con la macchina in uno spazio aperto. Avviate e spegnete il motore. Guidate la macchina in marcia avanti e retromarcia. Abbassate e alzate gli apparati di taglio e innestate e disinnestate i cilindri. Quando vi sarete familiarizzati con la macchina, esercitatevi a lavorare in salita e discesa a velocità diverse.
Se durante il servizio si dovesse accendere una spia di allarme, fermate immediatamente la macchina e riattate prima di proseguire. L'utilizzo della macchina in presenza di un guasto può causare gravi danni.
Important: La spia diagnostica rossa sul piantone indica che le candele a incandescenza sono accese. Non avviate il motore sino al completamento del ciclo delle candele a incandescenza.
Avviate il motore e portate l’acceleratore sulla posizione VELOCE per fare girare il motore al regime massimo. Spostate l’interruttore Attiva/Disattiva su Attiva e usate la leva Abbassa-Tosa/Solleva per controllare gli apparati di taglio (gli apparati anteriori sono temporizzati per abbassarsi prima degli apparati posteriori). Premete in avanti il pedale della trazione per spostarvi in avanti e falciare l’erba. Mantenete una velocità che non faccia accendere la spia di comando dei cilindri. Aumentate o riducete a poco a poco la velocità di trazione per non alterare il taglio.
Spostate l’interruttore Attiva/Disattiva in posizione di disattivazione della leva Abbassa-Tosa/Solleva (al centro), bloccate insieme i pedali del freno e portate gli apparati di taglio in posizione di trasferimento. Prestate la massima attenzione quando guidate fra corpi estranei, al fine di non danneggiare accidentalmente la macchina o gli apparati di taglio. Prestate la massima attenzione quando utilizzate la macchina su pendii. Guidate lentamente ed evitate curve brusche su pendii, per non ribaltare la macchina. Per mantenere il controllo dello sterzo, gli apparati di taglio devono essere abbassati quando scendete dai pendii.
Spegnete il motore, togliete la chiave e attendete che tutte le parti in movimento si arrestino prima di abbandonare la posizione dell'operatore. Lasciate raffreddare la macchina prima di eseguire interventi di riparazione, manutenzione o pulizia o di rimessarla.
Per prevenire un incendio, eliminate erba e detriti dagli apparati di taglio, dalle trasmissioni, dalle marmitte, dai radiatori e dal vano motore. Tergete l'olio o il carburante versati.
Durante il rimessaggio o il trasporto della macchina interrompete l'erogazione di carburante.
Disinnestate la trasmissione all'accessorio ogni volta che trasportate o non utilizzate la macchina.
Effettuate la manutenzione e la pulizia della/e cintura/e di sicurezza, se necessario.
Non depositate la macchina o la tanica del carburante in presenza di fiamme libere, scintille o spie, come vicino a uno scaldabagno o altre apparecchiature.
Utilizzate rampe di larghezza massima per caricare la macchina su un rimorchio o un autocarro.
Fissate la macchina in sicurezza.
In caso di emergenza, potete spostare la macchina azionando la valvola di bypass situata nella pompa idraulica a portata variabile e spingendo o trainando la macchina.
Important: Non spingete né trainate la macchina a velocità superiori a 3–4,8 km/h, poiché la trasmissione interna può danneggiarsi. La valvola di bypass deve essere aperta ogni volta che spingete o trainate la macchina.
La valvola di bypass si trova sopra la pompa a portata variabile (Figura 34). Girate la valvola di 90° in qualsiasi direzione per aprirla e consentire all’olio di bypassare internamente.
Note: Potete ora spostare lentamente la macchina senza danneggiare la trasmissione.

Chiudete la valvola di bypass prima di avviare il motore.
Important: Non lasciate girare il motore se la valvola di bypass è aperta, perché la trasmissione si surriscalderebbe.
Note: Non superate una coppia di 7–11 N∙m per chiudere la valvola.
Utilizzate la seguente lista per identificare e descrivere le varie funzioni dei solenoidi nel collettore idraulico. Ciascun solenoide deve essere eccitato per attivare la funzione.
| Solenoide | Funzione |
|---|---|
| MSV1 | Circuito del cilindro anteriore |
| MSV2 | Circuito del cilindro posteriore |
| SV4 | Sollevamento degli apparati di taglio laterali anteriori |
| SV3 | Sollevamento dell'apparato di taglio centrale anteriore |
| SV5 | Sollevamento degli apparati di taglio posteriori |
| SV1 | Pressurizzazione del circuito idraulico di sollevamento/abbassamento |
| SV2 | Direzione: ON=Sollevamento, OFF= Abbassamento |
| SV 6 | Apparato di taglio laterale posteriore sinistro |
| SV7 | Apparato di taglio laterale posteriore destro |
| SV8 | Tenuta del carico |
Note: Stabilite i lati sinistro e destro della macchina rispetto alla normale posizione di guida.
Prima di effettuare interventi di regolazione, pulizia, manutenzione o prima di abbandonare la macchina, effettuate quanto segue:
Parcheggiate la macchina su terreno pianeggiante.
Portate l'interruttore dell'acceleratore in posizione di minimo basso.
Disinnestate gli apparati di taglio.
Abbassate gli apparati di taglio.
Assicuratevi che la trazione sia in folle.
Inserite il freno di stazionamento.
Spegnete il motore e togliete la chiave.
Attendete finché tutte le parti mobili si siano fermate.
Lasciate che i componenti della macchina si raffreddino prima di effettuare la manutenzione.
Se possibile, non effettuate la manutenzione mentre il motore è in funzione. Tenetevi a distanza dalle parti in movimento.
Utilizzate cavalletti metallici per sostenere la macchina o i componenti quando necessario.
Scaricate con cautela la pressione dai componenti che hanno accumulato energia.
Mantenete tutte le parti della macchina in buone condizioni operative e la bulloneria ben serrata.
Sostituite tutti gli adesivi consumati o danneggiati.
Per garantire prestazioni sicure e ottimali della macchina, utilizzate solo ricambi Toro originali. Ricambi fabbricati da altri costruttori possono essere pericolosi e tale utilizzo potrebbe rendere nulla la garanzia del prodotto.
| Cadenza di manutenzione | Procedura di manutenzione |
|---|---|
| Dopo le prime 8 ore |
|
| Dopo le prime 50 ore |
|
| Dopo le prime 200 ore |
|
| Prima di ogni utilizzo o quotidianamente |
|
| Ogni 25 ore |
|
| Ogni 50 ore |
|
| Ogni 100 ore |
|
| Ogni 150 ore |
|
| Ogni 200 ore |
|
| Ogni 400 ore |
|
| Ogni 800 ore |
|
| Ogni 1000 ore |
|
| Ogni 2000 ore |
|
| Ogni 2 anni |
|
Fotocopiate questa pagina e utilizzatela quando opportuno.
| Punto di verifica per la manutenzione | Per la settimana di: | ||||||
|---|---|---|---|---|---|---|---|
| Lun | Mar | Mer | Gio | Ven | Sab | Dom | |
| Controllate il funzionamento degli interruttori a interblocchi di sicurezza. | |||||||
| Verificate il funzionamento dei freni. | |||||||
| Controllate il livello dell'olio motore e del carburante. | |||||||
| Spurgate il separatore di condensa/carburante. | |||||||
| Controllate l'indicatore di ostruzione del filtro dell'aria. | |||||||
| Verificate che non vi siano detriti nel radiatore o nella griglia. | |||||||
| Controllate i rumori insoliti del motore.1 | |||||||
| Controllate eventuali rumori insoliti di funzionamento. | |||||||
| Controllare il livello del fluido idraulico. | |||||||
| Controllate l'indicatore del filtro idraulico. 2 | |||||||
| Verificate che i tubi idraulici flessibili non siano danneggiati. | |||||||
| Verificate che non ci siano perdite di liquido. | |||||||
| Controllate la pressione degli pneumatici. | |||||||
| Verificate il funzionamento degli strumenti. | |||||||
| Verificate la regolazione tra cilindro e controlama. | |||||||
| Controllate la regolazione dell'altezza di taglio. | |||||||
| Controllate la lubrificazione di tutti i raccordi di ingrassaggio. 3 | |||||||
| Ritoccate la vernice danneggiata. | |||||||
|
1. Controllate la candela a incandescenza e gli ugelli dell’iniettore in caso di avviamento difficile, fumo eccessivo o funzionamento anomalo del motore. 2. Controllate a motore acceso e l’olio a temperatura di servizio. 3. Immediatamente dopo ogni lavaggio, a prescindere dalla cadenza indicata |
|||||||
| Ispezione eseguita da: | ||
| Art. | Data | Informazioni |
| 1 | ||
| 2 | ||
| 3 | ||
| 4 | ||
| 5 | ||
| 6 | ||
| 7 | ||
| 8 | ||
Important: Per ulteriori interventi di manutenzione si rimanda al manuale d'uso del motore.
Note: Per ottenere uno schema elettrico o uno schema idraulico per la vostra macchina, visitate il sito www.Toro.com.
| Cadenza di manutenzione | Procedura di manutenzione |
|---|---|
| Ogni 50 ore |
|
Lubrificate tutti i raccordi per ingrassaggio di cuscinetti e boccole con grasso n. 2 a base di litio.
Posizione e numero di raccordi per ingrassaggio:
Telaio portante e perno degli apparati di taglio (2) (Figura 35)

Tirante (2) del ponte posteriore (Figura 36)
Giunti sferici (2) del cilindro di sterzo (Figura 36)
Boccole del perno del fuso a snodo (2) (Figura 36) — Il raccordo superiore sul perno del fuso a snodo richiede soltanto una lubrificazione annuale (2 pompate).

Cilindri di sollevamento anteriori (3) (Figura 37 e Figura 38)


Spinotto del cilindro di sollevamento posteriore(2) (Figura 39)

Perno del braccio di sollevamento (3) (Figura 40)

Perno del ponte posteriore (Figura 41)

Perni del braccio di sollevamento posteriore (2) (Figura 42)

Albero del pedale del freno (1) (Figura 43)

Prima di controllare l'olio o di rabboccare la coppa, spegnete il motore.
Non cambiate la velocità del regolatore o utilizzate una velocità eccessiva del motore.
| Cadenza di manutenzione | Procedura di manutenzione |
|---|---|
| Ogni 400 ore |
|
Verificate che il corpo del filtro dell'aria sia privo di danni che possano causare una fuoriuscita d'aria. Sostituitelo se è danneggiato. Verificate che l'intero sistema di presa d'aria non sia danneggiato, non accusi perdite e che le fascette stringitubo non siano allentate.
Effettuate la manutenzione del filtro dell'aria quando l'indicatore (Figura 44) lo richiede. Sostituendo il filtro dell’aria prima del necessario si aumenta il rischio che la morchia penetri nel motore quando si toglie il filtro.

Important: Verificate che il coperchio si chiuda ermeticamente intorno al corpo del filtro.
Tirate il fermo verso l'esterno e ruotate il coperchio del filtro in senso antiorario (Figura 45).

Togliete il coperchio dal corpo del filtro dell'aria. Prima di rimuovere il filtro, utilizzate aria compressa a bassa pressione (2,75 bar, pulita e asciutta) per agevolare la rimozione di grossi detriti depositati tra il filtro primario esterno e la scatola. Evitate di usare aria ad alta pressione, che potrebbe forzare la morchia attraverso il filtro e nella zona di aspirazione.
Questa operazione di pulizia impedisce che la rimozione del filtro primario causi lo spostamento dei detriti nella zona di aspirazione.
Togliete il filtro primario e sostituitelo (Figura 46).
Si sconsiglia la pulizia dell'elemento usato, per evitare il rischio di danneggiare l'elemento filtrante. Controllate il filtro nuovo e accertatevi che non sia stato danneggiato durante la spedizione, in particolare l'estremità di tenuta del filtro ed il corpo. Non usate l'elemento se è avariato. Montate il filtro nuovo premendo sul bordo esterno dell'elemento per inserirlo nella scatola. Non premete sulla parte centrale flessibile del filtro.

Important: Non cercate mai di pulire il filtro di sicurezza (Figura 47). Sostituitelo con uno nuovo ogni tre revisioni del filtro primario.

Pulite il foro di espulsione della morchia, previsto nel coperchio rimovibile. Togliete la valvola di uscita in gomma dal coperchio, pulite la cavità e rimontate la valvola di uscita.
Montate il coperchio con la valvola di uscita in gomma disposta in giù, in una posizione tra le ore 5 e le ore 7 vista dall'estremità.
Se la spia (Figura 44) è rossa, resettatela.
| Cadenza di manutenzione | Procedura di manutenzione |
|---|---|
| Prima di ogni utilizzo o quotidianamente |
|
Al momento della spedizione la coppa del motore contiene olio; controllatene tuttavia il livello prima e dopo l'avvio iniziale del motore.
Usate un olio motore di alta qualità rispondente alla seguente specifica:
grado di classifica API: CH-4, CI-4, o superiore.
Olio preferito: SAE 15W-40, sopra -18 °C
Olio alternativo: SAE 10W-30 o 5W-30 (tutte le temperature)
Note: L'olio motore Toro Premium è reperibile dal vostro distributore con viscosità 15W-40 o 10W-30. Vedere i numeri delle parti nel Catalogo ricambi.
Note: Il momento migliore per controllare l'olio del motore è a motore freddo prima che venga avviato per la giornata. Se è già stato avviato, lasciate che l'olio ritorni nel pozzetto per almeno 10 minuti prima di controllarlo. Se il livello dell'olio corrisponde o è inferiore al segno di aggiunta (add) sull'asta, rabboccate l'olio per portarne il livello al segno di pieno. Non riempite troppo il motore. Se il livello dell'olio è tra le tacche di pieno e aggiunta, non è necessario rabboccare l'olio.
Parcheggiate la macchina su una superficie pianeggiante, abbassate gli apparati di taglio, spegnete il motore, inserite il freno di stazionamento e togliete la chiave.
Sbloccate i fermi e aprite il cofano (Figura 48).

Togliete l'asta di livello (Figura 49), pulitela strofinando, rimettetela nel tubo ed estraetela di nuovo.
Controllate il livello dell'olio sull'asta; deve raggiungere il segno di pieno.

Se l'olio non raggiunge i parametri di sicurezza, togliete il tappo di riempimento (Figura 50) e aggiungete olio finché il livello non raggiunge la tacca Pieno.
Important: Non riempite troppo il motore.

Montate il tappo dell'olio e l'asta di livello.
Chiudete il coperchio del motore e fissatelo con i fermi.
| Cadenza di manutenzione | Procedura di manutenzione |
|---|---|
| Dopo le prime 50 ore |
|
| Ogni 150 ore |
|
Capacità: 7,0 l con filtro
Cambiate l'olio ed il filtro inizialmente dopo le prime 50 ore di servizio e in seguito ogni 150 ore.
Togliete il tappo di spurgo (Figura 51) e lasciate defluire l'olio in una bacinella. Quando l'olio cessa di defluire, rimontate il tappo.

Togliete il filtro dell'olio (Figura 52). Applicate un velo di olio pulito sulla tenuta del nuovo filtro prima di avvitarla. Non serrate eccessivamente il filtro.

Rabboccate la coppa con olio adatto.
Spostate in avanti la leva dell’acceleratore, in modo che si fermi contro l’intaglio alla base del sedile.
Allentate il connettore del cavo dell’acceleratore, sulla leva della pompa di iniezione (Figura 53).

Tenete la leva della pompa di iniezione contro il fermo della minima superiore e serrate il raccordo del cavo.
Note: Una volta serrato, il raccordo del cavo deve poter girare.
Serrate a un valore compreso tra 4 e 6 N m il dado di bloccaggio utilizzato per impostare il dispositivo della frizione sulla leva dell’acceleratore. La forza massima necessaria per azionare la leva dell’acceleratore è di 80 N.
| Cadenza di manutenzione | Procedura di manutenzione |
|---|---|
| Ogni 2 anni |
|
Parcheggiate la macchina su una superficie pianeggiante, abbassate gli apparati di taglio, inserite il freno di stazionamento, spegnete il motore e togliete la chiave.
Spurgate e pulite il serbatoio del carburante ogni 2 anni. Eseguite questa operazione se l'impianto di alimentazione viene contaminato o se la macchina non sarà utilizzata per un lungo periodo. Lavate il serbatoio con carburante pulito.

| Cadenza di manutenzione | Procedura di manutenzione |
|---|---|
| Ogni 400 ore |
|
Controllate i tubi di alimentazione e i raccordi per verificare l'assenza di deterioramenti, danni o allentamento dei raccordi.
| Cadenza di manutenzione | Procedura di manutenzione |
|---|---|
| Prima di ogni utilizzo o quotidianamente |
|
| Ogni 400 ore |
|
Parcheggiate la macchina su una superficie pianeggiante, abbassate gli apparati di taglio, inserite il freno di stazionamento, spegnete il motore e togliete la chiave.
Mettete un contenitore pulito sotto il filtro del carburante.
Allentate il tappo di spurgo sul fondo della scatola del filtro e aprite lo sfiato sulla scatola del filtro.

Pulite la superficie circostante la scatola del filtro.
Togliete la scatola del filtro e pulite la superficie di appoggio.
Lubrificate la guarnizione della scatola del filtro con olio pulito.
Montate a mano la scatola del filtro finché la guarnizione non tocca la superficie di appoggio, poi ruotatela per un altro mezzo giro.
Serrate il tappo di spurgo sul fondo della scatola del filtro e chiudete lo sfiato sulla scatola del filtro.
Note: Eseguite questa procedura soltanto se l'aria dell'impianto di alimentazione è stata spurgata mediante le normali procedure iniziali di iniezione del carburante e il motore non si avvia; vedere Spurgo dell’impianto di alimentazione.
Allentate il raccordo del tubo con l’assieme del supporto e dell’ugello n. 1.

Mettete l'acceleratore in posizione di MASSIMA.
Girate la chiave in posizione di MARCIA e verificate che il carburante scorra attorno al connettore. Girate la chiave in posizione di SPEGNIMENTO quando vedete un flusso costante di carburante.
Serrate saldamente il raccordo del tubo.
Ripetete da 1 a 4 sugli altri ugelli.
Note: Per facilitare le operazioni di pulizia potete rimuovere lo schermo del ventilatore.
Montate lo schermo posteriore e bloccate i fermi.
Important: Non pulite il motore con acqua; potreste danneggiarlo.
Scollegate la batteria prima di riparare la macchina. Scollegate prima il morsetto negativo, per ultimo quello positivo. Collegate prima il morsetto positivo, per ultimo quello negativo.
Caricate la batteria in un'area aperta e ben ventilata, lontano da scintille e fiamme. Togliete la spina del caricabatterie prima di collegare o scollegare la batteria. Indossate indumenti di protezione e utilizzate attrezzi isolati.
| Cadenza di manutenzione | Procedura di manutenzione |
|---|---|
| Ogni 25 ore |
|
Mantenete il livello dell'elettrolito nella batteria e la parte superiore della batteria sempre pulita. Se la macchina viene riposta in un luogo con temperatura molto elevata, la batteria si scarica più rapidamente rispetto al rimessaggio in un luogo fresco.
L'elettrolito della batteria contiene acido solforico, veleno mortale che può causare gravi ustioni.
Non bevete l'elettrolito, e non lasciate che venga a contatto con la pelle, gli occhi o gli indumenti. Indossate occhiali di protezione per proteggere gli occhi, e guanti di gomma per proteggere le mani.
Riempite la batteria nelle vicinanze di acqua pulita, per lavare la pelle.
Caricate la batteria in un ambiente ben ventilato così che i gas prodotti nel processo di carica si possano disperdere.
Poiché i gas sono esplosivi, non avvicinate alla batteria fiamme libere od oggetti che generano scintille elettriche; non fumate vicino alla batteria.
L'inalazione dei gas potrebbe provocare nausea.
Prima di collegare o scollegare i cavi di ricarica sui poli della batteria, staccate il caricabatterie dalla presa elettrica.
Mantenete il giusto livello degli elementi rabboccando con acqua distillata o demineralizzata. Non riempite gli elementi oltre la base degli anelli elastici all'interno di ciascun elemento. Montate i tappi di riempimento con gli sfiati rivolti verso la parte posteriore (verso il serbatoio del carburante).
Tenete pulito il lato superiore della batteria lavandolo periodicamente con un pennello bagnato in una soluzione di bicarbonato sodico o ammoniaca. Dopo la pulizia sciacquate il lato superiore con acqua. Non togliete i tappi di riempimento durante la pulizia.
Serrate i cavi della batteria nei morsetti, per ottenere un buon contatto elettrico.
Nel caso in cui i morsetti siano corrosi, scollegate i cavi, prima il cavo negativo (–), e raschiate i serrafili ed i morsetti separatamente. Collegate i cavi, cominciando dal cavo positivo (+), e spalmate della vaselina sui morsetti.
| Cadenza di manutenzione | Procedura di manutenzione |
|---|---|
| Prima di ogni utilizzo o quotidianamente |
|
Gli pneumatici vengono sovragonfiati per la spedizione, quindi occorre eliminare dell'aria per ridurre la pressione. La giusta pressione dell'aria negli pneumatici anteriori e posteriori è compresa tra 1,03 e 1,38 bar.
La pressione bassa negli pneumatici riduce la stabilità della macchina sui fianchi dei pendii. Ciò può causare un ribaltamento, e conseguenti ferite o anche la morte.
Non usate una insufficiente pressione di gonfiaggio degli pneumatici.
| Cadenza di manutenzione | Procedura di manutenzione |
|---|---|
| Dopo le prime 8 ore |
|
| Ogni 200 ore |
|
Serrate i dadi e i bulloni delle ruote a un coppia compresa tra 115 e 135 N∙m.
Il serraggio dei dadi e dei bulloni delle ruote a una coppia errata può causare infortuni.
Mantenete un serraggio adeguato dei dadi e dei bulloni delle ruote.
| Cadenza di manutenzione | Procedura di manutenzione |
|---|---|
| Ogni 400 ore |
|
Controllate il livello dell'olio ogni 400 ore di funzionamento. Per il cambio olio usate olio per ingranaggi di alta qualità SAE 85W-140.
Con la macchina parcheggiata su una superficie piana, posizionate la ruota in modo che un tappo (Figura 59) si trovi nella posizione ore 12 e l'altro ore 3.

Rimuovete il tappo a ore 3 (Figura 59). Il livello dell'olio deve raggiungere la base del foro del tappo di controllo.
Se il livello dell'olio è basso rimuovete il tappo a ore 12 e aggiungete l'olio finché non inizia a fuoriuscire dal foro a ore 3.
Installate entrambi i tappi.
Ripetete le operazioni da 1 a 4 sul gruppo degli ingranaggi planetari opposto.
| Cadenza di manutenzione | Procedura di manutenzione |
|---|---|
| Dopo le prime 200 ore |
|
| Ogni 800 ore |
|
Inizialmente cambiate l'olio dopo 200 ore di funzionamento. In seguito, cambiate l'olio ogni 800 ore. Per il cambio olio usate olio per ingranaggi di alta qualità SAE 85W-140.
Con la macchina parcheggiata su una superficie piana, posizionate la ruota in modo che uno dei tappi di controllo/spurgo si trovi nella posizione più in basso (ore 6) (Figura 60).

Mettete una bacinella sotto il mozzo del planetario, togliete il tappo e lasciate defluire l'olio.
Mettete una bacinella sotto la scatola del freno, togliete il tappo di spurgo e lasciate defluire l'olio (Figura 61).

Quando è defluito tutto l'olio da entrambi le parti, inserite il tappo nella scatola del freno.
Girate la ruota finché il foro del tappo aperto nel planetario si trovi a ore 12.
Montate il tappo.
Ripetete la procedura sul gruppo ruotismo planetario/freno opposto.
| Cadenza di manutenzione | Procedura di manutenzione |
|---|---|
| Ogni 400 ore |
|
Il ponte posteriore viene riempito in fabbrica con olio per ingranaggi SAE 85W-140. Si consiglia tuttavia di controllare il livello dell'olio prima di avviare il motore per la prima volta e in seguito ogni 400 ore. La capacità è pari a 2,3 litri. Ogni giorno, controllate a vista che non vi siano perdite.
Parcheggiate la macchina su una superficie pianeggiante, abbassate gli apparati di taglio, spegnete il motore, inserite il freno di stazionamento e togliete la chiave.
Togliete un tappo di controllo (Figura 62) da un'estremità del ponte e verificate che il lubrificante raggiunga la base del foro. Se il livello è basso, togliete il tappo di riempimento (Figura 62) e rabboccate con olio fino a raggiungere la base dei fori del tappo di controllo.

| Cadenza di manutenzione | Procedura di manutenzione |
|---|---|
| Dopo le prime 200 ore |
|
| Ogni 800 ore |
|
Cambiate l'olio dopo le prime 200 ore di servizio, dopodiché ogni 800 ore di servizio.
Parcheggiate la macchina su una superficie pianeggiante, abbassate gli apparati di taglio, spegnete il motore, inserite il freno di stazionamento e togliete la chiave.
Pulite attorno ai 3 tappi di spurgo, 1 per lato ed 1 in centro (Figura 63).

Togliete i tre tappi di controllo del livello dell'olio ed il tappo di sfiato dell'assale principale per agevolare la fuoriuscita dell'olio.
Togliete i tappi di spurgo e lasciate defluire l'olio nelle bacinelle.
Montate i tappi.
Togliete un tappo di spurgo e riempite l'assale con 2,3 litri circa di olio per ingranaggi 85W-140 o finché l'olio non raggiunge la base del foro.
Montate il tappo di controllo.
| Cadenza di manutenzione | Procedura di manutenzione |
|---|---|
| Ogni 800 ore |
|
Controllate la convergenza delle ruote posteriori ogni 800 ore di servizio o ogni anno.
Misurate l'interasse (all'altezza dell'assale) sulla parte anteriore e posteriore dei pneumatici di sterzo. La misurazione anteriore deve risultare di 3 mm inferiore a quella posteriore.
Per regolare la distanza, togliete la coppiglia e il dado da uno dei giunti a sfera del tirante. Togliete il giunto a sfera del tirante dal supporto della scatola del ponte (Figura 64).
Allentate i fermi su entrambe le estremità dei tiranti (Figura 64).

Girate di un 1 giro completo, verso l’interno o l’esterno, il giunto a sfera rimosso. Serrate la ghiera dal lato allentato del tirante.
Girate l'intero gruppo del tirante nello stesso verso (interno o esterno), di un 1 giro completo. Serrate la ghiera dal lato collegato del tirante.
Montate il giunto a sfera nella scatola dell'assale, e serrate a mano il dado. Misurate la convergenza.
All’occorrenza ripetete questa procedura.
Quando la regolazione è esatta, serrate il dado e montate una nuova coppiglia.
La macchina non deve spostarsi quando rilasciate il pedale di comando della trazione. In caso contrario, occorre effettuare una regolazione.
Parcheggiate la macchina su terreno pianeggiante, abbassate gli apparati di taglio, spegnete il motore, premete solo il pedale del freno destro e inserite il freno di stazionamento.
Sollevate con un martinetto la parte sinistra della macchina fino a quando la ruota anteriore e posteriore non si sollevano da terra. Sostenete la macchina con dei cavalletti metallici per impedirne la caduta accidentale.
Avviate il motore e lasciatelo funzionare al minimo inferiore.
Regolate i controdadi dal lato asta della pompa per muovere in avanti il tubo di controllo della pompa ed eliminare lo spostamento in avanti, o per muoverlo indietro ed eliminare lo spostamento indietro (Figura 65).

Quando la ruota avrà smesso di girare, serrate i controdadi per mantenere la messa a punto.
Spegnete il motore e rilasciate il freno di destra. Rimuovete i cavalletti metallici e abbassate la macchina a terra. Collaudate la macchina e verificate che non si sposti affatto.
L'ingestione di refrigerante del motore può causare avvelenamento: tenetelo fuori dalla portata di bambini e animali domestici.
Scaricando il refrigerante caldo sotto pressione o toccando il radiatore o le parti adiacenti che scottano si possono subire gravi ustioni.
Lasciate sempre raffreddare il motore per almeno 15 minuti prima di rimuovere il tappo del radiatore.
Aprite il tappo del radiatore con un cencio, agendo lentamente per lasciare fuoriuscire il vapore.
| Cadenza di manutenzione | Procedura di manutenzione |
|---|---|
| Prima di ogni utilizzo o quotidianamente |
|
Eliminate ogni giorno i detriti dalla griglia posteriore, dal refrigeratore dell’olio e dal radiatore; (pulite più spesso in ambienti sporchi).
Important: Non spruzzate mai acqua sul motore caldo, potreste danneggiarlo.
Parcheggiate la macchina su una superficie pianeggiante, abbassate gli apparati di taglio, spegnete il motore, inserite il freno di stazionamento e togliete la chiave.
Apertura del cofano.
Ripulite accuratamente la zona motore da tutti i detriti.
Chiusura del cofano.
Sbloccate la griglia posteriore e toglietela (Figura 66).

Pulite accuratamente la griglia.
Svitate le manopole e ruotate all'indietro il radiatore dell’olio (Figura 67).

Pulite accuratamente entrambi i lati dell'area del radiatore dell'olio e del radiatore utilizzando aria compressa. Non usate acqua.
Aprite il cofano e soffiate i detriti all'esterno spingendoli verso la parte posteriore della macchina.
Riportate il radiatore dell'olio nella posizione originale e serrate le manopole.
| Cadenza di manutenzione | Procedura di manutenzione |
|---|---|
| Prima di ogni utilizzo o quotidianamente |
|
L'impianto di raffreddamento ha una capacità di 9.4 litri.
Eliminate quotidianamente i detriti dalla griglia, dal radiatore dell'olio e dalla parte anteriore del radiatore (con maggiore frequenza se in presenza di grandi quantità di polvere o sporcizia). Fate riferimento a Rimozione dei detriti.
Il sistema di raffreddamento contiene una soluzione di 50% acqua e 50% antigelo glicole etilenico permanente. Controllate ogni giorno prima di avviare il motore il livello di refrigerante nel radiatore e nel serbatoio di espansione.
Togliete il tappo del radiatore e il tappo del serbatoio di espansione con cautela (Figura 68).
Controllate il livello di refrigerante nel radiatore e nel serbatoio di espansione (Figura 68).
Il radiatore deve essere riempito fino alla parte superiore del collo del bocchettone, ed il serbatoio di espansione fino al segno di pieno (Full).

Riempite il serbatoio di espansione fino al segno di pieno e il radiatore fino in cima al bocchettone di riempimento. Non riempite troppo il serbatoio di espansione.
Note: Se all’interno dell’impianto è rimasta intrappolata dell’aria, togliete il tappo di sfiato (Figura 69) dalla parte superiore del serbatoio lato radiatore e lasciate fuoriuscire l’aria intrappolata. Installate il tappo di sfiato con sigillante per filetti PTFE.

Installate il tappo del radiatore e il tappo del serbatoio di espansione.
Chiudete il cofano e fissate i fermi.
| Cadenza di manutenzione | Procedura di manutenzione |
|---|---|
| Ogni 100 ore |
|
| Ogni 2 anni |
|
Capacità: 9,4 l
Proteggete l'impianto di raffreddamento con una soluzione antigelo a base di 50% di acqua e 50% di glicole etilenico permanente. Non usate solamente acqua nell’impianto di raffreddamento.
Controllate i raccordi dei flessibili ogni 100 ore di servizio e serrateli. Sostituite i tubi flessibili avariati.
Ogni due anni spurgate e lavate l’impianto di alimentazione. Aggiungete antigelo; fate riferimento a Verifica dell’impianto di raffreddamento.
Regolate questi freni se il pedale ha un “gioco” superiore a 2,5 cm, o quando i freni non funzionano in modo efficace. Per gioco s'intende la distanza che il pedale percorre prima che si avverta la resistenza della frenata.
Disinserite il perno di bloccaggio dai pedali del freno, in modo che operino indipendentemente l’uno dall’altro.
Per ridurre il gioco dei pedali del freno, stringete i freni allentando il dado anteriore sull’estremità filettata del cavo del freno (Figura 70). Serrate il dado posteriore per spostare indietro il cavo, finché i pedali del freno non hanno un gioco compreso tra 1,2 e 2,5 cm. Serrate i dadi anteriori dopo avere regolato correttamente i freni.

| Cadenza di manutenzione | Procedura di manutenzione |
|---|---|
| Ogni 100 ore |
|
Controllate le condizioni e la tensione della cinghia dell’alternatore ogni 100 ore di servizio (Figura 71). All’occorrenza, sostituite la cinghia. Controllate la tensione come segue:
Apertura del cofano.
Verificate la tensione premendo sulla cinghia, nel punto intermedio tra le pulegge dell'alternatore e dell'albero a gomito con una forza di 97 N. La cinghia deve flettersi di 1,1 cm. Se la flessione non è esatta, procedete alla voce 3; Se è esatta, continuate il lavoro.

Allentate il bullone che fissa il supporto di ancoraggio al motore, ed il bullone che fissa l'alternatore al supporto di ancoraggio.
Inserite un piede di porco tra l’alternatore ed il motore, ed agite sull’alternatore.
Una volta ottenuta la tensione opportuna, serrate i bulloni dell'alternatore e del supporto di ancoraggio per mantenere la regolazione.
Serrate il dado di bloccaggio per mantenere la regolazione.
Se il fluido viene iniettato nella pelle, rivolgetevi immediatamente ad un medico. Il fluido idraulico penetrato sotto la pelle deve essere asportato da un medico entro poche ore.
Verificate che tutti i tubi e i flessibili dell'olio idraulico siano in buone condizioni e che tutte le connessioni e i raccordi idraulici siano saldamente serrati, prima di mettere l'impianto sotto pressione.
Tenete corpo e mani lontano da perdite filiformi o da ugelli che eiettano fluido idraulico pressurizzato.
Usate cartone o carta per cercare perdite di fluido idraulico.
Eliminate con sicurezza la pressione dall'intero impianto idraulico prima di eseguire qualsiasi intervento sull'impianto.
| Cadenza di manutenzione | Procedura di manutenzione |
|---|---|
| Prima di ogni utilizzo o quotidianamente |
|
Parcheggiate la macchina su una superficie pianeggiante, abbassate gli apparati di taglio, spegnete il motore, inserite il freno di stazionamento e togliete la chiave.
Pulite attorno al collo del bocchettone e del tappo del serbatoio idraulico (Figura 72). Togliete il tappo dal collo del bocchettone.

Togliete l'asta di livello dal collo del bocchettone e pulitela strofinandola con un cencio pulito. Inserite l'asta di livello nel collo del bocchettone, quindi estraetela e controllate il livello del fluido. Questo deve risultare entro 6 mm dalla tacca situata sull'asta di livello.
Se il livello è basso, rabboccate con olio adatto fino a portarlo al segno di pieno.
Montate l'asta di livello e il tappo sul collo del bocchettone.
Il serbatoio viene rifornito in fabbrica con liquido idraulico di qualità elevata. Controllate il livello del fluido idraulico prima di avviare il motore per la prima volta e in seguito ogni giorno; fate riferimento a Controllo del fluido idraulico.
Fluido idraulico consigliato: fluido idraulico Toro PX Extended Life; disponibile in fustini da 19 litri o in contenitori da 208 litri.
Note: Una macchina che utilizza il fluido di ricambio raccomandato richiede cambi meno frequenti di fluido e filtro.
Fluidi idraulici alternativi: qualora il fluido Toro PX Extended Life non fosse disponibile, si potranno utilizzare altri fluidi idraulici di tipo tradizionale a base di petrolio con specifiche che rientrino nell'intervallo indicato per tutte le seguenti proprietà materiali e siano conformi agli standard di settore. Non usate fluidi sintetici. Il distributore di lubrificanti vi consiglierà sulla scelta di un prodotto soddisfacente.
Note: Toro non si assume alcuna responsabilità per danni causati da sostituzioni non idonee, pertanto si raccomanda di utilizzare solo prodotti di costruttori di buona reputazione, le cui raccomandazioni siano valide.
| Proprietà materiali: | ||
| Viscosità, ASTM D445 | cSt a 40 °C da 44 a 48 | |
| Indice di viscosità ASTM D2270 | 140 o superiore | |
| Punto di scorrimento, ASTM D97 | da -37 °C a -45 °C | |
| Caratteristiche industriali: | Eaton Vickers 694 (I-286-S, M-2950-S/35VQ25 o M-2952-S) | |
Note: Molti fluidi idraulici sono praticamente incolori, e rendono difficile il rilevamento di fuoriuscite. Un additivo con colorante rosso per il fluido idraulico è disponibile in flaconi da 20 ml. Una confezione è sufficiente per 15–22 litri di fluido idraulico. Per ottenerlo, ordinate il n. cat. 44-2500 presso il Distributore Toro autorizzato di zona.
Important: Toro Premium Synthetic Biodegradable Hydraulic Fluid è l'unico fluido biodegradabile sintetico approvato da Toro. Questo fluido è compatibile con gli elastomeri utilizzati negli impianti idraulici Toro ed è adatto ad una vasta gamma di temperature. Questo fluido è compatibile con oli minerali tradizionali; tuttavia, per ottenere la massima biodegradabilità e i migliori risultati, occorre lavare accuratamente l’impianto idraulico eliminando il fluido tradizionale. L'olio è disponibile in fustini da 19 litri o da 208 litri del vostro distributore Toro autorizzato.
32 litri; fate riferimento a Specifiche del fluido idraulico
| Cadenza di manutenzione | Procedura di manutenzione |
|---|---|
| Ogni 800 ore |
|
| Ogni 2000 ore |
|
In caso di contaminazione del fluido idraulico, contattate un distributore Toro per richiedere il lavaggio dell'impianto idraulico. Il fluido idraulico contaminato ha un aspetto lattiginoso o nero a confronto del fluido pulito.
Parcheggiate la macchina su una superficie pianeggiante, abbassate gli apparati di taglio, spegnete il motore, inserite il freno di stazionamento e togliete la chiave.
Apertura del cofano.
Rimuovete il tappo di spurgo dal fondo del serbatoio (Figura 73) e lasciate defluire il fluido idraulico in una bacinella.

Quando il fluido idraulico cessa di defluire, montate il tappo e serratelo.
Riempite il serbatoio di fluido idraulico; fate riferimento a Specifiche del fluido idraulico e Capacità fluido idraulico.
Important: Usate soltanto i fluidi idraulici specificati. Altri fluidi possono danneggiare l'impianto.
Montate il tappo sul serbatoio. Avviate il motore e utilizzate tutti i comandi idraulici per distribuire il fluido idraulico attraverso l'impianto.
Verificate che non ci siano fuoriuscite.
Spegnete il motore.
Controllate il livello del fluido idraulico e rabboccate fino a raggiungere la tacca di pieno sull’asta di livello.
Important: Non riempite troppo il serbatoio.
| Cadenza di manutenzione | Procedura di manutenzione |
|---|---|
| Ogni 800 ore |
|
| Ogni 1000 ore |
|
La testa del filtro dell’impianto idraulico è provvista di indicatore della cadenza di manutenzione. A motore acceso, osservate l'indicatore; deve trovarsi nella zona verde. Quando l'indicatore si trova nella zona rossa, sostituite l'elemento filtrante.
Utilizzate il filtro di ricambio Toro (n. cat. 94-2621).
Important: L’uso di altri filtri può invalidare la garanzia di alcuni componenti.
Parcheggiate la macchina su una superficie pianeggiante, abbassate gli apparati di taglio, spegnete il motore, inserite il freno di stazionamento e togliete la chiave.
Pulite la superficie circostante il filtro. Collocate una bacinella di spurgo sotto il filtro e togliete il filtro (Figura 74).

Lubrificate la guarnizione del nuovo filtro e riempite il filtro con fluido idraulico.
Assicuratevi che l'area di montaggio del filtro sia pulita, avvitate il filtro fino al contatto della guarnizione con la piastra di montaggio, quindi serrate il filtro di mezzo giro.
Avviate il motore e lasciatelo funzionare per 2 minuti circa, per spurgare l’aria dall’impianto.
Spegnete il motore, togliete la chiave e controllate l'eventuale presenza di fuoriuscite.
| Cadenza di manutenzione | Procedura di manutenzione |
|---|---|
| Prima di ogni utilizzo o quotidianamente |
|
Controllate i tubi idraulici e i flessibili per rilevare fuoriuscite, tubi attorcigliati, attacchi allentati, usura, raccordi allentati e deterioramento causato dalle condizioni atmosferiche e da agenti chimici. Riattate completamente prima di usare la macchina.
I fori diagnostici servono a verificare la pressione dei circuiti idraulici. Contattate il vostro distributore Toro autorizzato per ricevere assistenza.
Il foro diagnostico A (Figura 75) serve ad agevolare la diagnostica del circuito idraulico dei cilindri di sollevamento.

Il foro diagnostico B (Figura 76) serve ad agevolare la diagnostica del circuito idraulico degli apparati di taglio anteriori.
Il foro diagnostico C (Figura 76) serve ad agevolare la diagnostica del circuito idraulico degli apparati di taglio posteriori.

Il foro diagnostico D si trova in fondo alla trasmissione idrostatica (Figura 77) e misura la pressione di carica della trasmissione.
Il foro diagnostico E misura la pressione di marcia avanti (Figura 77).
Il foro diagnostico F misura la pressione di retromarcia (Figura 77).
Il foro diagnostico G misura la pressione del circuito dello sterzo (Figura 77).

Una lama o controlama usurata o danneggiata può rompersi e un pezzo può essere scagliato verso di voi o gli astanti, determinando gravi lesioni personali o la morte.
Ispezionate periodicamente gli apparati di taglio per escludere usura eccessiva o danni.
Prestate la massima attenzione quando controllate gli apparati di taglio. Avvolgete le lame o indossate guanti e prestate attenzione durante la manutenzione di cilindri e controlame. Effettuate solo operazioni di sostituzione o affilatura di cilindri e controlame; non raddrizzateli né saldateli.
Sulle macchine con più unità di taglio, prestate attenzione alla rotazione di un cilindro: può causare la rotazione dei cilindri nelle altre unità di taglio.
| Cadenza di manutenzione | Procedura di manutenzione |
|---|---|
| Prima di ogni utilizzo o quotidianamente |
|
Verificate il contatto tra cilindro e controlama anche se in precedenza la qualità del taglio è stata soddisfacente. Sull'intera lunghezza del cilindro e della controlama deve esservi un leggero contatto; vedere Regolazione tra cilindro e controlama nel Manuale dell'operatore degli apparati di taglio.
Note: Durante la lappatura, gli apparati di taglio anteriori funzionano insieme e gli apparati posteriori funzionano insieme.
Parcheggiate la macchina su terreno pianeggiante, abbassate gli apparati di taglio, spegnete il motore, inserite il freno di stazionamento e spostate l'interruttore Attiva/Disattiva in posizione Disattiva.
Sbloccate il sedile e alzatelo per accedere ai comandi.
Individuate le manopole di selezione della velocità dei cilindri e le manopole di lappatura (Figura 78). Girate in posizione di lappatura la manopola (o manopole) di lappatura pertinente, e la manopola (o manopole) di selezione della velocità dei cilindri in posizione 1.

Note: È possibile aumentare la velocità di lappatura spostando la manopola di selezione della velocità dei cilindri verso il 13. Ogni scatto aumenta la velocità di circa 100 giri/min. Dopo la variazione della posizione sul selettore, attendete 30 secondi perché il sistema si stabilizzi sulla nuova velocità.
Effettuate su tutti gli apparati di taglio da lappare la regolazione iniziale fra cilindro e controlama adeguata alla lappatura.
Avviate il motore e lasciatelo funzionare al minimo.
Selezionate la manopola di lappatura anteriore, posteriore o entrambe, per selezionare i cilindri da sottoporre a lappatura.
Spostate l’interruttore Attiva/Disattiva in posizione Attiva. Spostate in avanti il comando Abbassa-Tosa/Alza per iniziare la lappatura dei cilindri interessati.
Spalmate il preparato per lappatura con un pennello dal manico lungo (n. cat. Toro 29-9100). Non usate mai un pennello dal manico corto.
Se il cilindro dovesse arrestarsi o girare in modo irregolare durante la lappatura, interrompete l’operazione tirando indietro la leva di comando Abbassa-Tosa/Alza. Quando i cilindri si saranno fermati, spostate la pertinente manopola (o manopole) di selezione della velocità del cilindro di una posizione più vicina a 13. Per riprendere la lappatura spostate in avanti la leva di comando Abbassa Tosa/Alza.
Per effettuare una regolazione degli apparati di taglio durante la lappatura, arrestateli spostando indietro la leva Abbassa Tosa/Alza e l'interruttore Attiva/Disattiva in posizione Disattiva, quindi spegnete il motore. Al termine della regolazione, ripetete le voci da 5 a 9.
Quando l’apparato di taglio è adeguatamente affilato, sul tagliente anteriore della lama si forma una sbavatura. Rimuovetela con cautela usando una lima, senza smussare il tagliente.
Ripetete l’operazione per tutti gli apparati di taglio da lappare.
Al termine della lappatura riportate le manopole di lappatura in posizione di flusso in avanti, abbassate il sedile e lavate tutto il preparato per lappatura rimasto sugli apparati di taglio. Eseguite la regolazione tra cilindro e controlama quando opportuno.
Note: Se non riportate le manopole di lappatura in posizione di flusso in avanti al termine della lappatura, gli apparati di taglio non si solleveranno o non funzioneranno correttamente.
La macchina viene messa a punto in fabbrica per la maggioranza delle operazioni di tosatura di fairway.
La macchina può essere tuttavia messa a punto per determinate applicazioni, come segue.
I circuiti di sollevamento degli apparati di taglio sono dotati di valvole regolabili che ne assicurano l’abbassamento alla velocità desiderata. Regolate come riportato di seguito:
Azionate la macchina sinché non si scalda raggiungendo la temperatura d'esercizio.
Individuate le valvole sul collettore di sollevamento per regolare l'apparato/gli apparati di taglio desiderato/i; fate riferimento alla tabella e a Figura 79.
| Valvola | Apparato di taglio interessato |
| FC1 | n° 1 (anteriore centrale) |
| FC4 | n° 4 e n° 5 (laterali anteriori) |
| FC5 | n° 2 e n° 3 (posteriori) |
| FC6 | n° 6 (posteriore sinistro) |
| FC7 | n° 7 (posteriore destro) |

Allentate i dadi di bloccaggio sulle valvole.
Con una chiave esagonale ruotate in senso orario la valvola corretta per rallentare la discesa degli apparati di taglio.
Verificate la regolazione della velocità di sollevamento alzando e abbassando più volte gli apparati di taglio. Regolate come opportuno.
Serrate il dado di bloccaggio per mantenere la regolazione.
È possibile aumentare l’altezza d’inversione di direzione degli apparati di taglio anteriori esterni (n. 4 e 5) e posteriori (n. 6 e 7) per incrementare la distanza da terra sui fairway sagomati.
Note: Quando utilizzate questo metodo di regolazione dell’altezza d’inversione di direzione l’impostazione originaria del ritardo RM CONFIG pari a 0 non deve essere modificata.
Per aumentare o regolare l’altezza d’inversione di direzione degli apparati di taglio eseguite le seguenti operazioni.
Parcheggiate la macchina su una superficie pianeggiante, abbassate gli apparati di taglio, spegnete il motore, inserite il freno di stazionamento e togliete la chiave.
Allentate il dado del bullone a testa tonda che fissa la staffa portainterruttore del braccio di sollevamento al braccio di sollevamento n. 4, 6 o 7 (Figura 80).

Alzate la staffa dell’interruttore di sollevamento nell’intaglio, nella posizione opportuna.
Regolate la distanza tra l'interruttore del braccio di sollevamento e la leva del braccio di sollevamento a circa 1,6 mm.
Serrate il dado del bullone a testa tonda.
In ambienti con bordi molto sagomati può essere opportuno disporre di una maggiore corsa discendente dei tre apparati di taglio anteriori. Se nel raggiungere la cima d’un colle uno dei tre apparati di taglio anteriori dovesse alzarsi da terra, è possibile abbassare il telaio portante anteriore togliendo i bulloni di montaggio e posizionarlo nei fori inferiori del telaio principale (Figura 81). Contattate il vostro distributore Toro autorizzato per ricevere assistenza.
Note: Abbassando il telaio portante ridurrete la distanza tra gli apparati di taglio e il suolo durante l’inversione di direzione e il trasferimento e dovrete probabilmente regolare la lunghezza della catena di sollevamento sull’apparato di taglio.

Spegnete il motore, togliete la chiave e attendete che tutte le parti in movimento si arrestino prima di abbandonare la posizione dell'operatore. Lasciate raffreddare la macchina prima di eseguire interventi di riparazione, manutenzione o pulizia o di rimessarla.
Non depositate la macchina o la tanica del carburante in presenza di fiamme libere, scintille o spie, come vicino a uno scaldabagno o altre apparecchiature.
Parcheggiate la macchina su una superficie pianeggiante, abbassate gli apparati di taglio, inserite il freno di stazionamento, spegnete il motore e togliete la chiave.
Pulite accuratamente il trattore, gli apparati di taglio e il motore.
Controllate la pressione degli pneumatici; vedere Controllo della pressione degli pneumatici.
Controllate tutti gli elementi di fissaggio per verificare che non siano allentati; all'occorrenza serrateli.
Lubrificate con grasso od olio tutti i raccordi di ingrassaggio e i punti di articolazione. Tergete il lubrificante superfluo.
Carteggiate leggermente e ritoccate le aree verniciate graffiate, scheggiate o arrugginite. Riparate ogni intaccatura nel metallo.
Revisionate la batteria e i cavi come segue; fate riferimento a Sicurezza dell'impianto elettricoID000-448-328:
Togliete i morsetti della batteria dai poli.
Pulite la batteria, i morsetti e i poli con una spazzola metallica e una soluzione di bicarbonato di sodio.
Per impedire la corrosione, ricoprite i morsetti e i poli della batteria con grasso di rivestimento Grafo 112X (n. cat. Toro 505-47) o vaselina.
Per impedire la solfatazione di piombo della batteria, caricatela lentamente ogni 60 giorni per 24 ore.
Spurgate l’olio del motore dalla coppa e montate il tappo di spurgo.
Togliete il filtro dell'olio e scartatelo. Montate un nuovo filtro dell'olio.
Riempite il motore con l'olio indicato.
Avviate il motore e lasciatelo funzionare alla velocità minima per circa 2 minuti.
Spegnete il motore e togliete la chiave.
Lavate il serbatoio con carburante nuovo e pulito.
Fissate tutti i raccordi dell'impianto.
Pulite accuratamente il gruppo filtro dell'aria e revisionatelo.
Sigillate l'entrata del filtro dell'aria e l'uscita di scarico con un nastro resistente agli agenti atmosferici.
Controllate la protezione antigelo ed aggiungete una soluzione di 50% anticongelante glicol etilico e 50% acqua, come opportuno, in base alle temperature minime previste nella vostra zona.