| Underhållsintervall | Underhållsförfarande |
|---|---|
| Varje användning eller dagligen |
|
Detta är en åkgräsklippare med en knivcylinder som är avsedd att användas av yrkesförare för kommersiellt arbete. Den är huvudsakligen konstruerad för att klippa gräs på väl underhållna gräsmattor. Det kan medföra fara för dig och kringstående om maskinen används i andra syften än vad som avsetts.
Läs den här informationen noga så att du lär dig att använda och underhålla produkten på rätt sätt och för att undvika person- och produktskador. Du är ansvarig för att produkten används på ett korrekt och säkert sätt.
Besök www.Toro.com för mer information, inklusive säkerhetsråd, utbildningsmaterial, information om tillbehör, hjälp med att hitta en återförsäljare eller för att registrera din produkt.
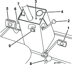
Kontakta en auktoriserad återförsäljare eller Toros kundservice och ha produktens modell- och artikelnummer till hands om du har behov av service, Toro-originaldelar eller ytterligare information. Figur 1 visar var på produkten modell- och serienumren sitter. Skriv numren i det tomma utrymmet.
Important: Skanna rutkoden på serienummerdekalen (i förekommande fall) med en mobil enhet för att få tillgång till information om garanti, reservdelar och annat.

I den här bruksanvisningen anges potentiella risker och alla säkerhetsmeddelanden har markerats med en varningssymbol (Figur 2), som anger fara som kan leda till allvarliga personskador eller dödsfall om föreskrifterna inte följs.

Två ord används också i den här bruksanvisningen för att markera information. Viktigt anger speciell teknisk information och Observera anger allmän information som bör ges särskild uppmärksamhet.
Denna produkt uppfyller alla relevanta europeiska direktiv. Mer information finns i den separata produktspecifika överensstämmelseförklaringen.
Det är ett brott mot avsnitt 4442 eller 4443 i Kaliforniens Public Resource Code att använda eller köra motorn på skogs-, busk- eller grästäckt mark om motorn inte är utrustad med en gnistsläckare som är i fullgott skick, vilket anges i avsnitt 4442, eller utan att motorn är konstruerad, utrustad och underhållen för att förhindra brand.
Den bifogade bruksanvisningen till motorn tillhandahålls för information om den amerikanska miljömyndigheten EPA:s (US Environmental Protection Agency) och Kaliforniens lagstiftning om utsläppskontroll för emissionssystem, underhåll och garanti. Extra bruksanvisningar kan beställas från motortillverkaren.
KALIFORNIEN
Proposition 65 Varning
Avgaserna från dieselmotorer och vissa avgaskomponenter innehåller ämnen som av den amerikanska delstaten Kalifornien anses orsaka cancer, fosterskador och andra fortplantningsskador.
Batteripoler och kabelanslutningar med tillbehör innehåller bly och blyföreningar, kemikalier som den amerikanska delstaten Kalifornien anser kan orsaka cancer och fortplantningsskador. Tvätta händerna efter hantering.
Användning av produkten kan orsaka kemikalieexponering som av den amerikanska delstaten Kalifornien anses orsaka cancer, fosterskador och andra fortplantningsskador.
Maskinen har utformats i enlighet med SS-EN ISO 5395 (när du har slutfört monteringsförfarandet) och ANSI B71.4-2017.
Maskinen kan slita av händer och fötter och kasta omkring föremål.
Läs och se till att du har förstått innehållet i den här bruksanvisningen innan du startar motorn.
Var fullt koncentrerad på maskinen när du använder den. Delta inte i aktiviteter som kan distrahera dig, eftersom personskador eller skador på egendom då kan uppstå.
Håll händer och fötter på avstånd från maskinens rörliga delar.
Kör endast maskinen om skydd och andra säkerhetsanordningar sitter på plats och fungerar.
Håll barn, kringstående och husdjur på säkert avstånd från arbetsområdet. Låt aldrig barn använda maskinen.
Stäng av motorn, ta ut nyckeln och vänta tills alla rörliga delar har stannat innan du kliver ur förarsätet. Låt maskinen svalna innan du justerar, servar, rengör eller ställer den i förvaring.
Felaktigt bruk eller underhåll av maskinen kan leda till
personskador. För att minska risken för skador ska du alltid
följa säkerhetsanvisningarna och uppmärksamma varningssymbolen
. Symbolen betyder
Var försiktig, Varning eller Fara – anvisning om personsäkerhet.
Underlåtenhet att följa anvisningarna kan leda till personskador
eller dödsfall.
![]() |
Säkerhetsdekalerna och anvisningarna är fullt synliga för föraren och finns nära alla potentiella farozoner. Ersätt dekaler som har skadats eller saknas. |






















Note: Vänster och höger sida på maskinen är lika med förarens vänstra respektive högra sida vid normal körning.
Innan motorn startas för första gången ska följande vätskor kontrolleras:
Motoroljan
Kylvätska
Hydraulolja
Oljan i bakaxeln
Delar som behövs till detta steg:
| Lyftkedja | 7 |
| Kedjefäste | 7 |
| U-bult | 7 |
| Mutter | 14 |
| Skruv | 7 |
| Bricka | 7 |
| Mutter | 7 |
| Stor o-ring | 7 |
| Stöd | 1 |
Ta bort tippenheterna (om sådana finns) från lyftarm nr 1, 2 och 3 så att bärramarna inte är i vägen för klippenheterna.
Ta bort låsmuttern och distansbrickan som fäster svängarmen på lyftarm nr 2 (Figur 3). Ta bort svängarmen och fjädern från lyftarmen. Gör på samma sätt på lyftarm nr 1 och 3.

Note: Varken tippfästet med rulle eller tippstödsfästena behövs för DPA-klippenheter (Figur 3).
Lossa lyftkedjorna från klippenheterna, om monterade.
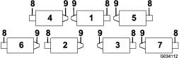
Montera ett kedjefäste på varje lyftarm med en U-bult och två muttrar. Placera fästena enligt följande:
Note: Se Figur 4 för att bestämma vilket lyftarmsnummer som beskrivs.

På lyftarm nr 1, 4 och 5 ska kedjefästena och U-bultarna placeras 38,1 cm bakom svängledens mittlinje (Figur 5).
På lyftarm nr 1 och 5 ska fästena roteras tio grader åt höger från det vertikala läget (Figur 5).
På lyftarm nr 4 ska fästet roteras tio grader åt vänster från det vertikala läget (Figur 5).

På lyftarm 2 och 3 ska fästena och U-bultarna placeras 38,1 cm bakom svängledens mittlinje (Figur 6).
Note: Rotera fästet 45 grader mot maskinens utsida.

På lyftarm nr 6 och 7 ska fästena och U-bultarna placeras 36,8 cm bakom svängledens mittlinje (Figur 7).
Note: Rotera fästet 10 grader mot maskinens utsida.

Dra åt alla U-bultarnas muttrar till 52–65 N·m.
Montera en lyftkedja på varje kedjefäste med en skruv, bricka och mutter och placera dem enligt Figur 8.

Om du behöver välta klippenheten för att få tillgång till underkniven eller cylindern, ska du lägga klippenhetens bakdel på stödet så att inte muttrarna på bakre delen av underknivstångens justerskruvar vilar mot arbetsytan (Figur 9).

Under de flesta förhållanden uppnås bästa spridning när det bakre skyddet är stängt (främre avlastning). Vid tunga eller våta förhållanden kan det bakre skyddet öppnas.
Öppna det bakre skyddet (Figur 10) genom att lossa huvudskruven som fäster skyddet till vänster sidoplåt, rotera skyddet till öppet läge och dra åt huvudskruven.

Alla klippenheter levereras med motvikten monterad på vänster sida av klippenheten. Använd följande diagram för att bestämma motvikternas och cylindermotorernas placering.
Note: Vissa traktorenheter har endast fem klippenheter.

Ta bort de två huvudskruvar som håller fast motvikten vid klippenhetens vänstra ände på klippenhet nr 2, 4 och 6.
Note: Ta bort motvikten (Figur 12).

Avlägsna plastpluggen från lagerhuset på klippenhetens högra ände (Figur 13).
Ta bort de från två huvudskruvarna från höger sidoplåt (Figur 13).

Montera motvikten på klippenhetens högra ände med de två skruvar som tidigare togs bort.
Montera cylindermotorns båda huvudskruvar på klippenhetens vänstra sidoplåt (Figur 13).
Figur 14 visar hydrauldrivmotorns placering för var och en av klippenheterna. Montera en motvikt på klippenhetens vänstra sida, om motorn monteras på en plats som gör att den hamnar på klippenhetens högra sida. Om motorn monteras på en plats som gör att den hamnar på klippenhetens vänstra sida, monterar du i stället en motvikt på klippenhetens högra sida.
Note: Motviktens huvudskruvar för montering kommer monterade på klippenheternas högra lagerhus. Huvudskruvarna på vänster lagerhus är avsedda att användas för att fästa hydraulmotorn.

Ta ut klippenheterna ur kartongerna. Montera och justera dem i enlighet med klippenheternas bruksanvisning.
Avlägsna skyddspluggarna från klippenhetens båda sidor.
Smörj och montera en stor o-ring i skåran på lagerhuset på klippenhetens båda ändar (Figur 15 och Figur 18).

Note: Smörj de inre kilspåren på klippenhetens cylinderaxlar med fett innan du monterar klippenhetsmotorerna eller motvikterna.
Montera en motvikt på lämplig ände på varje klippenhet med de medföljande huvudskruvarna (Figur 15).
Smörj klippenhetens cylinderlager noga innan de monteras på traktorenheten. Fett ska synas på de invändiga cylindertätningarna. Se klippenheternas bruksanvisning för information om infettningsförfarandet.
Sätt en tryckbricka på svängledens horisontella axel enligt (Figur 16).

För in svängledets horisontella axel i bärramens monteringsrör (Figur 16).
Fäst svängleden på bärramen med en tryckbricka, en planbricka och en huvudskruv med fläns (Figur 16).
För på en tryckbricka på svängledets vertikala axel (Figur 16).
För in svängledets vertikala axel i lyftarmens svängnav, om den har tagits bort (Figur 16). För svängledet på plats mellan de två centreringsstötdämparna av gummi på undersidan av lyftarmens styrplatta.
För in lynchpinnen i krysshålet på svängledets axel (Figur 16).
Ta bort muttern som säkrar gräsutjämningsfjäderns monteringsfäste på klippenhetens stabilisatorfäste (Figur 17). Montera tippkedjan på huvudskruven och fäst den med muttern som du tog bort tidigare.

Montera motorn på klippenhetens drivände och fäst den med två huvudskruvar (Figur 18).

Note: För in styrlåspinnen i svängledets monteringshål om ett fast klippläge önskas (Figur 16).
Haka på fjädervajern runt styrlåspinnens nederdel (Figur 16).
Gräsutjämningsfjädern överför vikt från den främre till den bakre valsen. Detta hjälper till att minska förekomsten av det speciella vågformade mönster i gräsmattan som kallas för ”ondulering” eller ”bobbing”.
Important: Justera fjädern med klippenheten monterad på traktorenheten, riktad rakt fram och nedsänkt till verkstadsgolvet.
Se till att hårnålssprinten sitter i det bakre hålet på fjäderstången (Figur 19).

Dra åt sexkantsmuttrarna på fjäderstångens främre ände tills fjäderns sammanpressade längd är 15,9 cm, se Figur 19.
Note: Minska fjäderns längd med 12,7 mm om du ska använda maskinen i ojämn terräng. Detta medför en något kortare kontakt med marken.
Note: Du måste ställa in gräsutjämningsinställningarna igen om klipphöjdsinställningen eller klippintensitetsinställningen ändras.
Traktorn ställs in på fabriken på ett sätt som lämpar sig för de flesta typer av fairwayklippning. I avsnittet Underhålla klippenheterna finns information om följande finjusteringar som man kan göra för att anpassa maskinen för särskilda tillämpningar:
Justera klippenheternas sänkningshastighet
Justerar sänkningshastigheten för klippenheterna.
Justera de yttre främre klippenheternas lyfthöjd
Justerar vändhöjden för de yttre främre klippenheterna för att öka avståndet till marken på fairways med nivåskillnader.
Justera de tre främre klippenheternas rörelse
Justerar de tre främre klippenheternas rörelse nedåt för att möjliggöra klippning på fairways med stora nivåskillnader.
Delar som behövs till detta steg:
| Kalciumklorid (köps separat) | 45 kg |
| Bakre viktsats, artikelnummer 104-1478 (köps separat) | 1 |
För att kraven i SS-EN ISO 5395 och ANSI B71.4-2017 ska uppfyllas måste bakhjulen förses med en kalciumkloridballast på 45 kg och den bakre viktsatsen monteras (artikelnr 104-1478).
Important: Om ett av däcken med kalciumklorid får punktering bör du flytta maskinen från gräsmattan så snabbt som möjligt. Blötlägg omedelbart det berörda området med vatten för att förhindra eventuell skada på gräset.
Delar som behövs till detta steg:
| Varningsdekal | 1 |
| CE-dekal | 1 |
| Dekal med uppgift om tillverkningsår | 1 |
På maskiner där CE-efterlevnad krävs fäster du dekalen med uppgift om tillverkningsår (artikelnr 133-5615) nära serienummerplåten, CE-dekalen (artikelnr 93-7252) nära motorhuvens lås och CE-varningsdekalen (artikelnr 115-2046) över standardvarningsdekalen (artikelnr 115-2045).
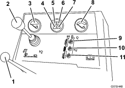
Gaspedalen (Figur 20) reglerar körning framåt och bakåt. Tryck på pedalens översta del för att köra maskinen framåt och på pedalens nedre del för att backa. Hastigheten står i proportion till hur mycket du trycker ned pedalen. Om du vill köra i maxhastighet för du gasreglaget till det SNABBA läget och trampar ned pedalen helt.
Du stannar maskinen genom att försiktigt lyfta foten från gaspedalen och låta pedalen återgå till mittläget.

Förinställ hastighetsbegränsaren för körning framåt (Figur 20) för att begränsa hur långt gaspedalen kan trampas ned vid körning framåt och för att bibehålla en jämn klipphastighet.
Den röda diagnoslampan (Figur 20), som finns på styrkolonnen, används för att förmedla flera olika meddelanden. När maskinen startas tänds lampan när glödstiften är aktiverade.
Om lampan blinkar under körningen kan det betyda något av följande:
Maskinen körs snabbare än det maximala hastighetsvärde som ursprungligen programmerades in i den elektroniska styrenheten.
Ett elfel har upptäckts (öppen eller kortsluten utgång.)
En hydraulläcka har upptäckts (endast om läckagedetektorn Turfdefender är installerad på maskinen).
En kommunikationsfel har upptäckts (endast om läckagedetektorn Turfdefender är installerad på maskinen).
Tändningslåset (Figur 20) har tre lägen: AV, På/FöRVäRMNING och START.
Hastighetsmätaren (Figur 20) visar hastigheten som maskinen färdas i.
Två bromspedaler (Figur 20) sköter individuella hjulbromsar och underlättar svängning, parkering och körning i backar. En låspinne kopplar ihop pedalerna vid parkeringsbromsning och transport.
Ett vred på konsolens vänstra sida aktiverar parkeringsbromsspärren (Figur 20). Koppla in parkeringsbromsen genom att koppla ihop pedalerna med låspinnen, trampa ned båda pedalerna och dra ut parkeringsbromsspärren. Parkeringsbromsen frigörs genom att båda pedalerna trampas ned tills parkeringsbromsspärren går tillbaka.
Justera skruven (Figur 20) för att begränsa hur långt bakåt du kan trycka gaspedalen för att begränsa hastigheten.
Med det här reglaget (Figur 21) kan du höja och sänka klippenheterna samt starta och stoppa cylindrarna när du aktiverar dem i klippläget. Du kan inte sänka klippenheterna när spaken för klippning/transport har satts i transportläget.
Bränslemätaren (Figur 21) visar hur mycket bränsle som finns kvar i bränsletanken.
Den här lampan (Figur 21) tänds om motorns oljetryck faller till en farligt låg nivå.

För reglaget (Figur 21) framåt för att öka motorvarvtalet, och bakåt för att minska det.
Lampan (Figur 21) tänds och motorn stängs av när kylvätsketemperaturen blir farligt hög.
När indikatorlampan (Figur 21) är tänd är det en indikation på att glödstiften är aktiverade.
Använd brytaren för inkoppling/urkoppling tillsammans med reglaget för höjning/sänkning för att styra klippenheterna (Figur 21).
Timmätaren (Figur 22) visar det sammanlagda antalet timmar som maskinen har varit i drift.

Slipningsregalgen (Figur 23) används tillsammans med reglagespaken för höjning och sänkning av klippenheterna vid slipning av klippenheterna. Se Slipa klippenheterna.

Med hjälp av sätesjusteringsspaken (Figur 25) kan du flytta sätet framåt och bakåt. Sätesjusteringsreglaget (Figur 25) justerar sätet efter din vikt. Dra spaken på sätets vänstra sida utåt om du vill flytta sätet framåt eller bakåt. Släpp spaken när du har flyttat sätet till önskat läge, så att sätet låses på plats. För att ställa in sätet efter din vikt vrider du på fjäderspänningsreglaget – medurs för att öka fjäderspänningen, och moturs för att minska fjäderspänningen.

Maskinen är utrustad med en diagnoslampa som visar om den elektroniska styrenheten fungerar korrekt. Den gröna diagnoslampan (Figur 26) sitter under kontrollpanelen, bredvid säkringsblocket. Styrenhetens diagnoslampa tänds när den elektroniska styrenheten fungerar korrekt och nyckeln är i läget På. Om lampan blinkar betyder det att styrenheten har upptäckt ett funktionsfel i elsystemet. Lampan slutar att blinka och återställs automatiskt när nyckeln vrids till läget AV.

När styrenhetens diagnoslampa blinkar betyder det att styrenheten har upptäckt något av följande problem:
Någon av utgångsbrytarna har kortslutits.
Någon av utgångsbrytarna har en öppen krets.
Avgör med hjälp av diagnosinstrumentet vilken utgång som inte fungerar. Se Kontrollera säkerhetsströmbrytarna.
Om diagnoslampan är släckt när tändningslåset är i det PåSLAGNA läget är den elektroniska styrenheten inte aktiv. Detta kan vara möjliga orsaker:
Loopbacken är inte ansluten.
Lampan har gått sönder.
Säkringar har gått.
Det finns ingen ström till batteriet.
Kontrollera elanslutningarna, ingångssäkringarna och diagnoslampans glödlampa för att avgöra vad som är fel. Se till att loopbacksanslutningen är säkrad till ledningsnätets kontaktdon.
Maskinen är utrustad med en elektronisk styrenhet som styr de flesta av maskinens funktioner. Denna enhet avgör vilken funktion som krävs för olika ingångsbrytare (t.ex. sätesbrytare, nyckelbrytare osv.) och slår på utgångsbrytarna för att aktivera elektromagneter eller reläer för den maskinfunktion som önskas.
För att den elektroniska styrenheten ska kunna styra maskinen på önskat sätt måste alla ingångsbrytare, utgångselektromagneter och utgångsreläer vara anslutna och fungera som de ska.
Diagnosinstrumentet är ett verktyg som hjälper föraren att kontrollera att maskinens elektronik fungerar korrekt.
Note: Delarnas mått och utseende kan ändras utan föregående meddelande.
| Klippbredd | 338 cm |
| Total maskinbredd (transport) | 226 cm |
| Total maskinbredd (drift) | 279 cm |
| Total maskinlängd | 305 cm |
| Höjd med vältskydd monterat | 213 cm |
| Vikt* | 1 792 kg |
| * Med klippenheter med fem knivar och fulla vätskenivåer. | |
Det finns ett urval av godkända Toro-redskap och -tillbehör som du kan använda för att förbättra och utöka maskinens kapacitet. Kontakta en auktoriserad serviceverkstad eller Toro-återförsäljare eller gå till www.Toro.com för att se en lista över alla godkända redskap och tillbehör.
Använd endast originalreservdelar och tillbehör från Toro för att garantera optimal prestanda och fortlöpande säkerhet för produkten. Det kan vara farligt att använda reservdelar och tillbehör från andra tillverkare och det kan göra produktgarantin ogiltig.
Låt aldrig barn eller någon som inte har fått utbildning använda eller utföra underhåll på maskinen. Lokala föreskrifter kan begränsa förarens ålder. Det är ägaren som ansvarar för att utbilda alla förare och mekaniker.
Lär dig hur du använder utrustningen på ett säkert sätt och bekanta dig med manöverorgan och säkerhetsskyltar.
Stäng alltid av motorn, ta ut nyckeln, vänta tills alla rörliga delar har stannat och låt maskinen svalna innan du justerar, servar, rengör eller ställer den i förvaring.
Lär dig att stanna maskinen och stänga av motorn snabbt.
Kör endast maskinen om skydd och andra säkerhetsanordningar sitter på plats och fungerar.
Före klippning ska du alltid kontrollera att klippenheterna är i gott fungerande skick.
Inspektera området där maskinen ska användas och ta bort föremål som maskinen kan slunga iväg.
Var ytterst försiktig när du hanterar bränsle. Det är brandfarligt och dess ångor är explosiva.
Släck alla cigaretter, cigarrer, pipor och allt annat som brinner.
Använd endast en godkänd bränsledunk.
Ta inte bort tanklocket och fyll inte på bränsle i bränsletanken medan motorn är igång eller fortfarande är varm.
Fyll inte på eller tappa ut bränsle från maskinen i ett slutet utrymme.
Förvara inte maskinen eller bränslebehållaren i närheten av en öppen låga, gnista eller tändlåga, t.ex. nära en varmvattenberedare eller någon annan utrustning.
Om du spiller ut bränsle ska du inte försöka starta motorn. Undvik att skapa några gnistor tills bränsleångorna har skingrats.
| Underhållsintervall | Underhållsförfarande |
|---|---|
| Varje användning eller dagligen |
|
Innan maskinen startas varje dag ska Varje användning/dagligen-procedurerna utföras som anges i .
Bränsletankskapacitet: 57 liter
Använd endast rent färskt diesel eller biodiesel med lågt (<500 ppm) eller mycket lågt (<15 ppm) svavelinnehåll. Minsta cetantal ska vara 40. Köp inte mer bränsle än vad som går åt inom 180 dagar, så är det garanterat färskt.
Använd diesel för sommarbruk (nr 2-D) vid temperaturer över -7 °C och diesel för vinterbruk (nr 1-D eller blandning av nr 1-D/2-D) under -7 °C. Användning av bränsle för vinterbruk vid lägre temperaturer ger lägre flampunkts- och flytpunktsegenskaper, vilket gör att maskinen startar lättare och att bränslefiltret inte sätts igen lika mycket.
Om diesel för sommarbruk används vid temperaturer över -7 °C bidrar det till att pumpen håller längre och har större effekt jämfört med bränsle för vinterbruk.
Important: Använd inte fotogen eller bensin istället för dieselbränsle. Motorn skadas om detta råd inte följs.
Biodiesel-klar
Maskinen kan också använda ett biodieselbränsle, upp till B20 (20 % biodiesel, 80 % petrodiesel). Petrodieselandelens svavelhalt ska vara låg eller mycket låg. Vidta följande säkerhetsåtgärder:
Bränslets biodieselandel måste uppfylla någon av specifikationerna ASTM D6751 eller SS-EN 14214.
Bränsleblandningens sammansättning ska uppfylla ASTM D975 eller SS-EN 590.
Målade ytor kan skadas av biodiesel.
Använd B5 (andel biodiesel är 5 %) eller blandningar med mindre biodieselandel vid kallt väder.
Kontrollera tätningar, slangar och packningar som kommer i kontakt med bränsle, eftersom de kan försämras över tiden.
Vid byte till biodiesel kan bränslefiltret sättas igen efter en tid.
Kontakta din återförsäljare om du vill ha mer information om biodiesel.
Parkera maskinen på ett plant underlag, sänk ned klippenheterna, stäng av motorn, koppla in parkeringsbromsen och ta ut nyckeln.
Gör rent runt tanklocket med hjälp av en ren trasa.
Ta bort locket från bränsletanken (Figur 27).

Fyll tanken med bränsle tills nivån ligger precis vid påfyllningsrörets underkant.
Sätt tillbaka tanklocket och dra åt ordentligt när du har fyllt på tanken.
Note: Fyll om möjligt på tanken varje gång maskinen har använts. Detta minimerar eventuell ansamling av kondens i bränsletanken.
Ägaren/operatören kan förebygga olyckor samt ansvarar för olyckor som kan ge upphov till personskador eller skador på egendom.
Använd lämpliga kläder, inklusive ögonskydd, långbyxor, rejäla och halkfria skor samt hörselskydd. Sätt upp långt hår och använd inte hängande smycken eller löst sittande kläder.
Kör inte maskinen om du är sjuk, trött eller påverkad av alkohol eller läkemedel.
Var fullt koncentrerad på maskinen när du använder den. Delta inte i aktiviteter som kan distrahera dig, eftersom personskador eller skador på egendom då kan uppstå.
Se till att alla drivenheter är i neutralläge, parkeringsbromsen är inkopplad och att du sitter i förarsätet innan du startar motorn.
Låt inte passagerare åka på maskinen och håll kringstående personer och husdjur på avstånd från maskinen under drift.
Använd endast maskinen om du har god sikt, så att du kan undvika gropar och dolda faror.
Undvik att klippa vått gräs. Försämrat grepp kan göra att maskinen glider.
Håll händer och fötter borta från klippenheterna.
Titta bakåt och nedåt innan du backar för att se till att vägen är fri.
Var försiktig när du närmar dig hörn med skymd sikt, buskage, träd eller andra objekt som kan försämra sikten.
Stoppa klippenheterna om du inte klipper.
Sakta ned och var försiktig när du svänger och korsar vägar och trottoarer med maskinen. Lämna alltid företräde.
Låt aldrig motorn gå i ett utrymme där avgaser inte kan komma ut.
Lämna aldrig en maskin som är i gång utan uppsikt.
Innan du lämnar förarplatsen (inklusive för att tömma gräsuppsamlarna eller för att rensa klippenheten) ska du göra följande:
Ställ maskinen på en plan yta.
Lossa klippenheterna och sänk ned redskapen.
Koppla in parkeringsbromsen.
Stäng av motorn och ta ut nyckeln.
Vänta tills alla rörliga delar har stannat.
Använd endast maskinen när sikten och väderförhållandena är goda. Använd inte maskinen när det finns risk för blixtnedslag.
Ta inte bort några vältskyddsdelar från maskinen.
Kontrollera att säkerhetsbältet är fastspänt och att du kan knäppa upp det snabbt i en nödsituation.
Använd alltid säkerhetsbältet.
Var mycket uppmärksam på hinder som kan finnas ovanför dig och vidrör dem inte.
Håll vältskyddet i säkert bruksskick genom att regelbundet inspektera det noga och kontrollera att det inte är skadat samt hålla alla fästelement åtdragna.
Byt ut alla skadade vältskyddsdelar. Reparera eller ändra dem inte.
Sluttningar är en betydande faktor vid olyckor som orsakas av att föraren förlorat kontrollen eller att maskinen välter, vilket kan innebära livsfara eller leda till allvarliga personskador. Du ansvarar för säker drift i sluttningar. Du måste vara extra försiktig när du kör maskinen i en sluttning.
Utvärdera förhållandena på platsen för att bedöma om sluttningen är säker för körning av maskinen, bland annat genom att undersöka hela arbetsplatsen. Använd alltid sunt förnuft och ett gott omdöme när du utför kontrollen.
Läs anvisningarna nedan innan du använder maskinen på en sluttning. Innan du använder maskinen ska du utvärdera förhållandena på arbetsplatsen för att fastställa om maskinen kan användas under sådana förhållanden. Förändringar i terrängen kan leda till att maskinens manövrering i sluttningar förändras.
Undvik att starta, stänga av eller svänga med maskinen i sluttningar. Undvik att göra plötsliga ändringar i hastighet eller riktning. Sväng långsamt och successivt.
Använd inte maskinen under förhållanden där det råder tvekan om dragkraft, styrning eller stabilitet.
Avlägsna eller märk ut hinder såsom diken, hål, fåror, gupp, stenar och andra dolda faror. Det kan finnas dolda hinder i högt gräs. Ojämn terräng kan göra att maskinen välter.
Observera att maskinen kan tappa drivkraft om maskinen körs på vått gräs, tvärs över sluttningar eller nedför en sluttning.
Var mycket försiktig när du använder maskinen nära stup, diken, flodbäddar, vattendrag eller andra faror. Maskinen kan välta plötsligt om ett hjul kör över en kant eller kanten ger med sig. Håll ett säkert avstånd mellan maskinen och riskfyllda områden.
Identifiera faror nere vid slutet av sluttningen. Klipp sluttningen med en handgräsklippare om det finns faror.
Håll om möjligt klippenheterna nedsänkta mot marken när du kör i sluttningar. Maskinen kan bli ostadig om klippenheterna höjs vid körning i sluttningar.
Sitt på sätet, håll foten borta från gaspedalen så att den är i NEUTRALLäGET, koppla in parkeringsbromsen, sätt motorhastighetsknappen i det LåNGSAMMA läget och se till så att strömbrytaren för inkoppling/urkoppling är i det URKOPPLADE läget.
Vrid nyckeln till På/FöRVäRMNINGSLäGET. En automatisk timer styr förvärmningen i cirka 6 sekunder.
Vrid nyckeln till STARTLäGET när glödstiftsindikatorn slocknar. Släpp nyckeln omedelbart när motorn startar och låt den gå tillbaka till KöRLäGET. Låt motorn bli varm (utan belastning) och flytta sedan gasreglaget till önskad position.
Försök inte starta motorn i mer än 15 sekunder. Släpp nyckeln när motorn startar. Vrid nyckeln till läget AV och sedan till läget På/FöRVäRMNING om ytterligare förvärmning krävs. Upprepa förfarandet vid behov.
För gasreglaget till TOMGåNGSLäGET, för drivningsbrytaren till det URKOPPLADE läget och vrid nyckeln till läget AV.
Note: Ta ut nyckeln för att undvika att maskinen startas oavsiktligt.
Important: Låt motorn gå på tomgång i fem minuter innan du stänger av den efter arbete under full belastning. Om detta inte görs kan det resultera i turboladdningsproblem.
Note: Sänk ned klippenheterna till marken. Detta lättar på trycket för lyftkretsen och eliminerar risken för att klippenheterna sänks ned till marken av misstag.
Parkera maskinen på ett plant underlag, sänk ned klippenheterna, stäng av motorn, koppla in parkeringsbromsen och ta ut nyckeln.
Se till att bränsletanken är minst halvfull.
Frigör och öppna motorhuven.
Öppna avluftarpluggen på bränslefiltret/vattenseparatorn (Figur 28).

Vrid nyckeln till läget På. Den elektriska bränslepumpen kommer att startas och då tvingas luften ut runt avluftarpluggen. Låt nyckeln vara i det PåSLAGNA läget tills ordentligt med bränsle flyter ut runt pluggen. Dra åt pluggen och vrid nyckeln till läget AV.
Öppna avluftarskruven på insprutningspumpen (Figur 29).

Vrid nyckeln till läget På. Den elektriska bränslepumpen kommer att påbörja sitt arbete och därigenom tvinga ut luft runt avluftarskruven. Låt nyckeln sitta i det PåSLAGNA läget tills ordentligt med bränsle flyter ut runt skruven. Dra åt skruven och vrid nyckeln till läget AV.
Note: Motorn ska i normala fall starta när du har följt ovanstående förfarande. Om motorn inte startar kan det dock finnas luft mellan insprutningspumpen och insprutarna. Mer information finns i Lufta insprutarna.
Syftet med säkerhetsbrytarna är att förhindra motorn från att starta om inte gaspedalen är i NEUTRALLäGET, brytaren för inkoppling/urkoppling är i det URKOPPLADE läget och reglaget för höjning/sänkning av klippenheterna är i NEUTRALLäGET. Motorn ska dessutom stanna om du trycker ned gaspedalen då du inte sitter på sätet eller om parkeringsbromsen är inkopplad.
Om säkerhetsbrytarna är frånkopplade eller skadade kan maskinen plötsligt gå igång, vilket kan leda till personskador.
Gör inga otillåtna ändringar på säkerhetsbrytarna.
Kontrollera säkerhetsbrytarnas funktion dagligen och byt ut eventuella skadade brytare innan maskinen körs.
| Underhållsintervall | Underhållsförfarande |
|---|---|
| Varje användning eller dagligen |
|
Ställ maskinen på ett plant underlag, sänk ned klippenheterna, stäng av motorn, koppla in parkeringsbromsen och ta ut nyckeln.
Öppna kontrollpanelskyddet. Lokalisera kablaget och loopbackanslutningen. Koppla försiktigt ur loopbackanslutningen från kablagekontakten (Figur 30).

Anslut diagnosinstrumentets kontakt till ledningsnätets kontakt (Figur 31). Se till att korrekt överläggsdekal placeras på diagnosinstrumentet.

Vrid nyckeln till det PåSLAGNA läget, men starta inte maskinen.
Note: Den röda texten på överläggsdekalen hänvisar till ingångsbrytare och den gröna texten hänvisar till utgångar.
Lampan för ”visade indata” i diagnosinstrumentets nedre, högra kolumn ska vara tänd. Tryck på vippknappen på diagnosinstrumentet för att ändra lampan till ”visade indata” om lampan för ”visade utdata” är tänd. Håll inte knappen intryckt.
Diagnosinstrumentet kommer att tända den lampa som förknippas med var och en av indatafunktionerna när relevant indatabrytare slås av.
Ändra varje brytare individuellt, från påslagen till avslagen (dvs. sitt på sätet, trampa ned gaspedalen osv.) och observera att relevant lampa på diagnosinstrumentet blinkar på och av när motsvarande brytare slås på och av. Upprepa proceduren för varje brytare vars läge kan ändras för hand.
Om en brytare är avslagen och relevant lampa inte tänds ska du kontrollera samtliga sladdar och anslutningar till brytaren och/eller kontrollera brytarna med en ohmmeter. Byt ut skadade brytare och reparera skadade sladdar.
Diagnosinstrumentet kan även upptäcka vilka utgångselektromagneter eller utgångsreläer som är påslagna. Detta är ett snabbt sätt att avgöra om en maskins funktionsfel är av elektrisk eller hydraulisk natur.
Ställ maskinen på ett plant underlag, sänk ned klippenheterna, stäng av motorn, koppla in parkeringsbromsen och ta ut nyckeln.
Öppna kontrollpanelskyddet. Lokalisera kablaget och kontakterna nära styrenheten. Koppla försiktigt ur loopbackanslutningen från kablagekontakten.
Anslut diagnosinstrumentets kontakt till kablagekontakten. Se till att korrekt överläggsdekal har placerats på diagnosinstrumentet.
Vrid nyckeln till det PåSLAGNA läget, men starta inte maskinen.
Note: Den röda texten på överläggsdekalen hänvisar till ingångsbrytare och den gröna texten hänvisar till utgångar.
Lampan för ”visade utdata” i diagnosinstrumentets nedre, högra kolumn ska vara tänd. Tryck på vippknappen på diagnosinstrumentet för att ändra lampan till ”visade utdata” om lampan för ”visade indata” är tänd.
Note: Du kan behöva växla mellan ”visade indata” och ”visade utdata” ett antal gånger för att utföra följande steg. Tryck på vippknappen en gång för att växla fram och tillbaka. Detta kan göras så ofta som behövs. Håll inte knappen intryckt.
Sitt på sätet och försök aktivera önskad funktion på maskinen. Relevanta utgångslampor bör tändas för att visa att den elektroniska styrenheten slår på funktionen. (Se Funktioner hos elektromagneterna i hydraulventilen för att försäkra dig om de specifika utgångslamporna.)
Note: Om någon utgångslampa blinkar indikerar detta ett elektriskt problem i samband med utdatafunktionen i fråga. Reparera/byt ut defekta elektriska delar omedelbart. Vrid AV tändningslåset och vrid sedan PÅ det igen och rensa controllerfelminnet för att återställa en blinkande lampa. Se Felminne och hämtning.
Om inga utgångslampor blinkar men rätt utgångslampor inte tänds ska du kontrollera att de ingångsbrytare som krävs befinner sig i rätt lägen för att funktionen ska fungera. Kontrollera att brytarna fungerar som de ska.
Om utgångslamporna är tända enligt specifikationerna men maskinen inte fungerar som den ska, tyder detta på att problemet inte är elektriskt. Reparera om det behövs.
Note: Med anledning av elektriska systembegränsningar blinkar inte alltid utdatalamporna för ”Start”, ”Förvärmning” och ”ETR/ALT”, trots att ett elektriskt problem kan föreligga för dessa funktioner. Kontrollera strömkretsen med en volt-/ohmmeter för att bekräfta att inga elektriska problem föreligger, om maskinens problem verkar ligga hos någon av dessa funktioner.
Om alla ingångsbrytare befinner sig i korrekt läge och fungerar korrekt, men utgångslamporna inte lyser som de ska, tyder detta på ett problem med den elektriska styrenheten. Kontakta en auktoriserad Toro-återförsäljare för att få hjälp om detta inträffar.
Om styrenheten upptäcker ett feli en av utgångselektromagneterna kommer maskinens diagnoslampa att blinka (cylinderdiagnoslampan på konsolen eller den gröna diagnoslampan under konsolen) och felet lagras i styrenhetens (ECU) minne. Felet kan sedan hämtas och visas med det handhållna diagnosinstrumentet eller en bärbar/stationär dator när som helst. Styrenheten lagrar endast ett fel åt gången och kommer inte att lagra något annat fel förrän det första felet har åtgärdats.
Så här hämtas lagrade fel (sitt inte på sätet)
Vrid nyckeln till läget AV.
Anslut det handhållna diagnosinstrumentet till önskad loopbackanslutning på styrenheten (använd relevant överlägg).
Flytta reglaget för höjning/sänkning av klippenheterna till det UPPHöJDA läget och håll kvar det där.
Vrid nyckeln till det PåSLAGNA läget och fortsätt att hålla ned reglaget för höjning/sänkning av klippenheterna i det UPPHöJDA läget tills den översta, vänstra lampan på diagnosinstrumentet tänds (ca 2 sekunder).
Släpp reglaget för höjning/sänkning av klippenheterna till mittläget.
Det handhållna verktyget återställer då felet som sparats i styrenhetens minne.
Important: Displayen visar åtta (8) enskilda poster, och felet visas i den åttonde posten. Varje post visas i 10 sekunder. Var noga med att ha diagnosinstrumentets display på ”Utgångar” för att kunna se felet. Problemkretsen kommer att blinka. Posterna kommer att upprepas tills nyckeln vrids till AV. Maskinen kommer inte att starta i det här läget.
Så här rensas felminnet (diagnosinstrumentet behövs ej)
Vrid nyckeln till läget AV.
Vrid slipningsbrytaren till främre eller bakre slipning.
Vrid cylinderkontrollbrytaren till inkopplat läge.
Flytta reglaget för höjning/sänkning av klippenheterna till det höjda läget och håll kvar.
Vrid nyckeln till PÅ och fortsätt att hålla reglaget för höjning/sänkning av klippenheterna i det UPPHöJDA läget tills cylinderkontrollampan börjar blinka (ca 2 sekunder).
Släpp reglaget för höjning/sänkning av klippenheterna och vrid nyckeln till läget AV. Minnet har nu rensats.
Vrid slipningsbrytaren till läget AV och aktivera brytaren till det URKOPPLADE läget.
Important: Låt inte diagnosinstrumentet vara anslutet till maskinen. Det är inte utformat att klara maskinens vardagsmiljö. Koppla ur diagnosinstrumentet från maskinen när du är färdig med det och anslut loopbacksanslutningen till ledningsnätets kontakt. Maskinen fungerar endast om loopbackanslutningen är monterad på kablaget. Förvara diagnosinstrumentet på en torr, säker plats inomhus – inte på maskinen.
Öva dig på att köra maskinen på ett öppet område innan du klipper gräs med den för första gången. Starta och stäng av motorn. Kör framåt och backa. Sänk och höj klippenheterna och koppla in och ur cylindrarna. När du har bekantat dig med maskinen övar du på att köra uppför och nedför sluttningar med olika hastigheter.
Om en varningslampa tänds under drift ska maskinen stannas omedelbart och problemet åtgärdas innan driften återupptas. Om maskinen körs med ett funktionsfel kan allvarliga skador uppstå.
Important: Den röda diagnoslampan på styrkolonnen indikerar att glödstiften är aktiverade. Starta inte motorn innan glödstiftscykeln är utförd.
Starta motorn och flytta gasen till det SNABBA läget så att motorn går med maxhastighet. Flytta strömbrytaren för inkoppling/urkoppling till det inkopplade läget och använd reglaget för höjning/sänkning av klippenheterna för att reglera klippenheterna (de främre klippenheterna är inställda på att sänkas före de bakre klippenheterna). Tryck gaspedalen framåt för att köra framåt och klippa gräset. Bibehåll en hastighet som inte leder till att cylinderkontrollampan tänds. Öka eller minska gradvis drivhastigheten för att bibehålla korrekt klippning.
Flytta strömbrytaren för inkoppling/urkoppling till det urkopplade läget (mittläget) på reglaget för höjning/sänkning av klippenheterna, lås samman bromspedalerna och höj klippenheterna till transportläget. Var försiktigt när du kör mellan föremål så att du inte skadar maskinen eller klippenheterna av misstag. Var extra försiktig när du kör maskinen på lutande underlag. Kör sakta och undvik tvära svängar i sluttningar, för att undvika att välta. Sänk ned klippenheterna om du ska köra nedför en sluttning för att få bättra kontroll över styrningen.
Stäng av motorn, ta ut nyckeln och vänta tills alla rörliga delar har stannat innan du kliver ur förarsätet. Låt maskinen svalna innan du justerar, servar, rengör eller ställer den i förvaring.
Ta bort gräs och skräp från klippenheterna, drivhjulen, ljuddämparna, kylgallren och motorrummet för att undvika eldsvåda. Torka upp eventuellt olje- eller bränslespill.
Stäng av bränsletillförseln på maskinen vid förvaring eller under transport.
Koppla ur redskapets drivning när du transporterar maskinen eller inte använder den.
Underhåll och rengör säkerhetsbälten vid behov.
Förvara inte maskinen eller bränslebehållaren i närheten av en öppen låga, gnista eller tändlåga, t.ex. nära en varmvattenberedare eller annan utrustning.
Använd ramper i fullbredd när du lastar maskinen på en släpvagn eller lastbil.
Bind fast maskinen så att den sitter säkert.
I nödfall kan du flytta maskinen genom att aktivera förbikopplingsventilen i hydraulpumpen med variabel slagvolym och sedan knuffa eller bogsera maskinen.
Important: Skjut eller bogsera inte maskinen snabbare än 3–4,8 km/h eftersom transmissionen kan skadas. Förbikopplingsventilen måste alltid vara öppen när maskinen knuffas eller bogseras.
Förbikopplingsventilen sitter på ovansidan av pumpen med variabel slagvolym (Figur 34). Vrid ventilen 90 grader åt valfritt håll för att öppna den så att olja kan avledas internt.
Note: Du kan nu långsamt flytta maskinen utan att skada transmissionen.

Stäng förbikopplingsventilen innan du startar motorn.
Important: Om motorn körs med öppen överströmningsventil leder det till överhettning av transmissionen.
Note: Använd ett åtdragningsmoment på högst 7–11 Nm för att stänga ventilen.
Använd listan nedan för att identifiera och beskriva elektromagneternas olika funktioner i hydraulgrenröret. Varje elektromagnet måste vara ansluten för att funktionen ska fungera.
| Elektromagnet | Funktion |
|---|---|
| MSV1 | Främre cylinderkrets |
| MSV2 | Bakre cylinderkrets |
| SV4 | Lyfter främre vingklippenheterna |
| SV3 | Lyfter främre mittklippenheten |
| SV5 | Lyfter bakre klippenheterna |
| SV1 | Trycksätter höj-/sänkningshydraulkretsen |
| SV2 | Riktning: PÅ=Höj, AV= Sänk |
| SV6 | Lyfter bakre vingklippenheten |
| SV7 | Bakre högra vingklippenheten |
| SV8 | Fasthållande av last |
Note: Vänster och höger sida på maskinen motsvarar förarens vänstra respektive högra sida vid normal körning.
Gör följande innan du justerar, rengör, utför underhåll på maskinen, eller när du lämnar den utan uppsikt:
Ställ maskinen på ett plant underlag.
Flytta gasreglaget till läget för låg tomgång.
Koppla ur klippenheterna.
Sänk klippenheterna.
Se till att drivningen är i neutralläge.
Koppla in parkeringsbromsen.
Stäng av motorn och ta ut nyckeln.
Vänta tills alla rörliga delar har stannat.
Låt maskinens komponenter svalna innan du utför något underhåll.
Utför om möjligt inget underhåll på maskinen medan motorn är igång. Håll dig på avstånd från rörliga delar.
Stötta upp maskinen eller dess komponenter med domkrafter när så behövs.
Lätta försiktigt på trycket i komponenter med lagrad energi.
Håll alla maskindelar i gott bruksskick och samtliga fästelement åtdragna.
Byt ut alla slitna eller skadade dekaler.
Använd endast originalreservdelar och tillbehör från Toro för att garantera en säker, optimal prestanda för maskinen. Det kan vara farligt att använda reservdelar från andra tillverkare och det kan göra produktgarantin ogiltig.
| Underhållsintervall | Underhållsförfarande |
|---|---|
| Efter de första 8 timmarna |
|
| Efter de första 50 timmarna |
|
| Efter de första 200 timmarna |
|
| Varje användning eller dagligen |
|
| Var 25:e timme |
|
| Var 50:e timme |
|
| Var 100:e timme |
|
| Var 150:e timme |
|
| Var 200:e timme |
|
| Var 400:e timme |
|
| Var 800:e timme |
|
| Var 1000:e timme |
|
| Var 2000:e timme |
|
| Vartannat år |
|
Kopiera sidan och använd den regelbundet.
| Kontrollpunkt | Vecka: | ||||||
|---|---|---|---|---|---|---|---|
| Mån. | Tis. | Ons. | Tors. | Fre. | Lör. | Sön. | |
| Kontrollera att säkerhetssystemet fungerar. | |||||||
| Kontrollera bromsens funktion. | |||||||
| Kontrollera motoroljenivån och bränslenivån. | |||||||
| Töm vatten-/bränsleseparatorn. | |||||||
| Kontrollera luftfiltrets igensättningsindikator. | |||||||
| Undersök om det finns skräp i kylaren eller gallret. | |||||||
| Kontrollera ovanliga motorljud.1 | |||||||
| Kontrollera ovanliga driftljud. | |||||||
| Kontrollera hydraulvätskenivån. | |||||||
| Kontrollera hydraulfiltrets indikator. 2 | |||||||
| Se till att det inte finns skador på hydraulslangarna. | |||||||
| Undersök om systemet har oljeläckor. | |||||||
| Kontrollera däcktrycket. | |||||||
| Kontrollera instrumentfunktionen. | |||||||
| Kontrollera justeringen av cylinder mot underkniv. | |||||||
| Kontrollera klipphöjdsinställningen. | |||||||
| Kontrollera om någon smörjnippel behöver smörjas. 3 | |||||||
| Bättra på skadad lack. | |||||||
|
1. Undersök glödstift och insprutarmunstycken om motorn är trögstartad eller om överdrivet mycket rök eller ojämn gång uppmärksammas. 2. Utför kontrollen med motorn igång och oljan vid driftstemperatur. 3. Omedelbart efter varje tvätt, oavsett intervallet i listan |
|||||||
| Kontrollen utförd av: | ||
| Artikel | Datum | Information |
| 1 | ||
| 2 | ||
| 3 | ||
| 4 | ||
| 5 | ||
| 6 | ||
| 7 | ||
| 8 | ||
Important: Mer information om underhållsrutiner finns i bruksanvisningen till motorn.
Note: Om du behöver ett el- eller hydraulschema för din maskin hittar du det på www.Toro.com.
| Underhållsintervall | Underhållsförfarande |
|---|---|
| Var 50:e timme |
|
Smörj alla smörjnipplar för lager och bussningar med fett nr 2 på litiumbas.
Smörjnipplarnas placering och antal är som följer:
Klippenhetens bärram och vridpunkt (2) (Figur 35)

Bakaxelns dragstång (2) (Figur 36)
Styrcylinders kulleder (2) (Figur 36)
Axeltappsbussningar (2) (Figur 36) – Den översta nippeln på axeltappen ska bara smörjas en gång om året (två pumpningar).

Främre lyftcylindrar (3) (Figur 37 och Figur 38)


Bakre lyftcylindertapp (2) (Figur 39)

Lyftarmstapp (3) (Figur 40)

Bakaxelns svängtapp (Figur 41)

Bakre lyftarmens svängtapp (2) (Figur 42)

Bromspedalaxel (1) (Figur 43)

Stäng av motorn innan du kontrollerar oljenivån eller fyller på olja i vevhuset.
Ändra inte varvtalshållarens inställning och övervarva inte motorn.
| Underhållsintervall | Underhållsförfarande |
|---|---|
| Var 400:e timme |
|
Undersök om luftrenarhuset har skador som skulle kunna orsaka en luftläcka. Byt ut den om den är skadad. Kontrollera hela intagssystemet och leta efter läckor, skador eller lösa slangklämmor.
Utför service på luftrenarfiltret bara när serviceindikatorn (Figur 44) anger att det krävs. Om du byter luftfiltret tidigare ökar det risken för att smuts kommer in i motorn när du har avlägsnat filtret.

Important: Se till att kåpan sitter som den ska och sluter tätt runt luftrenaren.
Dra ut spärrhaken och vrid luftrenarkåpan moturs (Figur 45).

Ta bort kåpan från luftrenarstommen. Använd lågtrycksluft (275 bar, ren och torr) innan du avlägsnar filtret för att ta bort stora ansamlingar skräp som packats mellan huvudfiltrets utsida och skålen. Undvik att använda högtrycksluft eftersom denna kan tvinga smutsen genom filtret och in i luftintagsröret.
Denna rengöringsprocess förhindrar att det kommer in skräp i luftintaget när huvudfiltret tas bort.
Ta bort och byt ut huvudfiltret (Figur 46).
Vi rekommenderar inte att du rengör det använda filtret eftersom det då finns risk för att filtret skadas. Undersök om det nya filtret har några transportskador genom att kontrollera filtrets förseglade ände och själva filtret. Använd inte ett skadat filter. Sätt i det nya filtret genom att trycka på dess yttre kant för att fästa det i skålen. Tryck inte mitt på filtret där det är böjligt.

Important: Försök aldrig att rengöra säkerhetsfiltret (Figur 47). Byt ut säkerhetsfiltret mot ett nytt var tredje gång huvudfiltret servas.

Rengör öppningen till smutsutblåsningen i den avtagbara kåpan. Avlägsna gummiutloppsventilen från kåpan, rengör håligheten och byt ut utloppsventilen.
Montera kåpan och placera gummiutloppsventilen i nedåtläge – mellan ca klockan 5 till klockan 7 sett från änden.
Nollställ indikatorn (Figur 44) om den är röd.
| Underhållsintervall | Underhållsförfarande |
|---|---|
| Varje användning eller dagligen |
|
Motorn levereras från fabriken med olja i vevhuset. Oljenivån måste dock kontrolleras innan och efter att motorn startas för första gången.
Använd högkvalitativ motorolja som uppfyller följande specifikationer:
Nödvändig API-klassificering: CH-4, CI-4 eller högre.
Rekommenderad olja: SAE 15W-40 (över −18 °C)
Alternativ olja: SAE 10W-30 eller 5W-30 (alla temperaturer)
Note: Toro Premium-motorolja finns tillgänglig att köpa från din återförsäljare med oljeviskositet på 15W-40 eller 10W-30. Artikelnummer hittar du i reservdelskatalogen.
Note: Det är bäst att kontrollera motoroljan när motorn är kall, innan den har startats för dagen. Om motorn redan har varit igång, ska du låta oljan rinna tillbaka ned till sumpen i minst 10 minuter innan du kontrollerar den. Fyll på olja tills nivån når upp till markeringen ”Full” på oljestickan om nivån ligger på eller under markeringen ”Add”. Fyll inte på för mycket i motorn. Du behöver inte fylla på olja om oljenivån ligger mellan fullmarkeringen och påfyllningsmärket.
Parkera maskinen på ett plant underlag, sänk ned klippenheterna, stäng av motorn, koppla in parkeringsbromsen och ta ut nyckeln.
Släpp upp motorhuvsspärren och öppna motorhuven (Figur 48).

Avlägsna oljestickan (Figur 49), torka av den, sätt tillbaka den i röret och dra ut den igen.
Kontrollera oljenivån på oljestickan. Oljenivån ska nå upp till markeringen Full på oljestickan.

Om oljenivån ligger under den säkra markeringen tar du av påfyllningslocket (Figur 50) och fyller på olja tills nivån når markeringen Full.
Important: Fyll inte på för mycket i motorn.

Sätt tillbaka påfyllningslocket och oljestickan.
Stäng huven och lås den med spärrarna.
| Underhållsintervall | Underhållsförfarande |
|---|---|
| Efter de första 50 timmarna |
|
| Var 150:e timme |
|
Vevhusvolym: 7,0 liter med filter
Oljan och filtret måste bytas ut för första gången efter 50 arbetstimmar. Därefter ska oljan och filtret bytas var 150:e arbetstimme.
Ta bort avtappningspluggen (Figur 51) och låt oljan rinna ner i ett kärl. Sätt tillbaka avtappningspluggen när oljan har slutat rinna.

Avlägsna oljefiltret (Figur 52). Stryk på ett tunt lager ren olja på den nya filterpackningen innan den skruvas på. Dra inte åt filtret för hårt.

Fyll på olja i vevhuset.
För gasreglaget framåt så att det stannar mot skåran i sätesbasen.
Lossa gasreglagekabelns kontaktdon på spaken vid insprutningspumpen (Figur 53).

Håll insprutningspumpspaken mot det höga tomgångsstoppet och dra åt kabelns kontaktdon.
Note: Kabelkontaktdonet måste kunna röra sig fritt när det är åtdraget.
Dra åt låsmuttern som används för att ställa in friktionen på gasreglaget, till ett åtdragningsmoment på 4–6 Nm. Den maximala kraft som krävs för att använda gasreglaget bör vara 80 N.
| Underhållsintervall | Underhållsförfarande |
|---|---|
| Vartannat år |
|
Parkera maskinen på en plan yta, sänk ned klippenheterna, lägg i parkeringsbromsen, stäng av motorn och ta ur nyckeln.
Töm och rengör bränsletanken vartannat år. Bränsletanken ska även tömmas och rengöras om bränslesystemet förorenas eller om maskinen ska ställas i förvar under en längre period. Använd rent bränsle för att spola ur tanken.

| Underhållsintervall | Underhållsförfarande |
|---|---|
| Var 400:e timme |
|
Kontrollera om bränsleledningarna eller anslutningarna har skadats eller försämrats på något annat sätt, eller om det finns lösa anslutningar.
| Underhållsintervall | Underhållsförfarande |
|---|---|
| Varje användning eller dagligen |
|
| Var 400:e timme |
|
Parkera maskinen på ett plant underlag, sänk ned klippenheterna, koppla in parkeringsbromsen, stäng av motorn och ta ut nyckeln.
Sätt en ren behållare under bränslefiltret.
Lossa avtappningspluggen längst ned på filterskålen och öppna ventilationsöppningen överst på behållaren.

Rengör området där filterskålen ska monteras.
Avlägsna filterskålen och rengör fästytan.
Smörj packningen på filterskålen med ren olja.
Montera filterskålen för hand tills packningen vidrör fästytan och vrid sedan ytterligare ett halvt varv.
Dra åt avtappningspluggen längst ned på filterskålen och stäng ventilationsöppningen överst på behållaren.
Note: Utför denna rutin endast om bränslesystemet har tappats på luft med den vanliga luftningsproceduren och motorn inte startar. Se Lufta bränslesystemet
Lossa röranslutningen till munstycke nr 1 och hållaren.

Flytta gasreglaget till det SNABBA läget.
Vrid nyckeln till läget KöR och kontrollera att bränsle kan flöda runt anslutningen. Vrid tändnyckeln till läget AV när bränsleflödet är jämnt.
Dra åt röranslutningen ordentligt.
Upprepa steg 1 till 4 på de återstående munstyckena.
Note: Du kan avlägsna fläkthöljet från maskinen för att underlätta rengöringen.
Montera den bakre panelen och fäst hakarna.
Important: Motorn får inte rengöras med vatten eftersom skador kan uppstå.
Koppla bort batteriet innan reparation utförs på maskinen. Lossa minuskabelanslutningen först och pluskabelanslutningen sist. Återanslut pluskabelanslutningen först och minuskabelanslutningen sist.
Ladda batteriet i ett öppet och välventilerat utrymme, på avstånd från gnistor och öppna lågor. Koppla ur laddaren innan batteriet ansluts eller kopplas bort. Använd skyddskläder och isolerade verktyg.
| Underhållsintervall | Underhållsförfarande |
|---|---|
| Var 25:e timme |
|
Batteriets elektrolytnivå måste underhållas ordentligt och batteriets ovansida ska hållas ren. Om maskinen förvaras i mycket hög temperatur kommer batteriet att laddas ur snabbare än om maskinen förvaras på en sval plats.
Batterielektrolyt innehåller svavelsyra som är ett dödligt gift och som orsakar allvarliga brännskador.
Drick inte elektrolyten och undvik kontakt med hud, ögon eller kläder. Använd skyddsglasögon för att skydda ögonen och gummihandskar för att skydda händerna.
Fyll på batteriet på en plats där du har tillgång till rent vatten och kan skölja av huden.
Ladda batteriet i ett välventilerat utrymme så att gaserna som produceras under laddningen kan avledas.
Eftersom gaserna är explosiva får batterierna inte utsättas för öppna lågor och elektriska gnistor. Rök inte i närheten av batteriet.
Inandning av gaserna kan framkalla illamående.
Koppla ur laddningsanordningen från eluttaget innan laddningskablarna ansluts till eller kopplas bort från batteriposterna.
Håll rätt elektrolytnivån genom att fylla på med destillerat eller avsaltat vatten. Elektrolytnivån i cellerna ska inte gå högre upp än undersidan av den delade ringen inuti varje cell. Sätt på påfyllningslocken så att ventilerna pekar bakåt (mot bränsletanken).
Håll batteriets ovansida ren genom att tvätta den med jämna mellanrum med en borste som doppats i ammoniak eller en bikarbonatlösning. Spola ovansidan med vatten efter rengöring. Ta inte bort påfyllningslocken under rengöring.
Batteriets kablar måste vara ordentligt åtdragna på kabelanslutningarna för att ge god elektrisk kontakt.
Om kabelanslutningarna har utsatts för korrosion lossar du kablarna. Minuskabeln (–) lossas först. Skrapa sedan klämmorna och kabelanslutningarna separat. Anslut kablarna. Pluskabeln (+) ansluts först. Bestryk sedan kabelanslutningarna med vaselin.
| Underhållsintervall | Underhållsförfarande |
|---|---|
| Varje användning eller dagligen |
|
Däcken levereras med förhöjt tryck. Lufta därför däcken en aning för att minska trycket. Lufttrycket i fram- och bakdäcken ska ligga mellan 103 och 138 bar.
Ett lågt däcktryck minskar maskinens stabilitet på lutande underlag. Det kan göra så att maskinen välter, vilket i sin tur kan leda till personskador eller dödsfall.
Däcken får inte vara för löst pumpade.
| Underhållsintervall | Underhållsförfarande |
|---|---|
| Efter de första 8 timmarna |
|
| Var 200:e timme |
|
Dra åt hjulmuttrarna och -skruvarna till 115–135 Nm.
Om hjulmuttrarna och -skruvarna inte dras åt ordentligt kan det leda till personskada.
Se till att upprätthålla rätt åtdragningsmoment för hjulmuttrarna och -skruvarna.
| Underhållsintervall | Underhållsförfarande |
|---|---|
| Var 400:e timme |
|
Kontrollera oljenivån var 400:e arbetstimme. Använd en högkvalitativ växelolja av typen SAE 85W-140 när du byter ut oljan.
Ställ maskinen på en plan yta och placera hjulen så att kontrollpluggen (Figur 59) är i klockan 12-läget och den andra är i klockan 3-läget.

Ta bort pluggen som sitter i läget klockan 3 (Figur 59). Oljenivån ska vara vid botten av kontrollplugghålet.
Om oljenivån är låg ska du ta bort pluggen som är i läget klockan 12 och fylla på med olja tills den rinner ut ur hålet som är i läget klockan 3.
Sätt i båda pluggarna.
Upprepa steg 1 till 4 på den andra planetväxeln.
| Underhållsintervall | Underhållsförfarande |
|---|---|
| Efter de första 200 timmarna |
|
| Var 800:e timme |
|
Byt olja för första gången efter 200 arbetstimmar. Därefter ska du byta oljan var 800:e arbetstimme Använd en högkvalitativ växelolja av typen SAE 85W-140 när du byter ut oljan.
När maskinen står på ett jämnt underlag placerar du ett hjul så att en av kontroll-/avtappningspluggarna befinner sig i det lägsta (klockan 6) läget (Figur 60).

Placera kärlet under planetnavet, ta bort pluggen och låt oljan rinna ner i kärlet.
Placera ett kärl under bromshuset, ta bort pluggen och låt oljan rinna ned i kärlet (Figur 61).

Sätt i pluggen i bromshuset när all olja har tappats av från båda ställena.
Rotera hjulet tills det öppna plugghålet i planetväxlen är i läget klockan 12.
Montera pluggen igen.
Upprepa proceduren på den motsatta planetväxeln/bromsen.
| Underhållsintervall | Underhållsförfarande |
|---|---|
| Var 400:e timme |
|
Bakaxeln är fylld med växelolja av typen SAE 85W-140 när den levereras från fabriken. Kontrollera oljenivån innan motorn startas för första gången och därefter var 400:e körtimme. Kapaciteten är 2,3 liter. Gör en visuell läckagekontroll varje dag.
Parkera maskinen på ett plant underlag, sänk ned klippenheterna, stäng av motorn, koppla in parkeringsbromsen och ta ut nyckeln.
Avlägsna en kontrollplugg (Figur 62) från axelns ena sida och se till att oljan når upp till botten av hålet. Ta bort påfyllningspluggen om nivån är låg (Figur 62), och tillsätt tillräckligt med olja så att nivån når botten av kontrollplugghålen.

| Underhållsintervall | Underhållsförfarande |
|---|---|
| Efter de första 200 timmarna |
|
| Var 800:e timme |
|
Byt till en början olja efter de första 200 timmarnas användning, och därefter var 800:e arbetstimme.
Parkera maskinen på ett plant underlag, sänk ned klippenheterna, stäng av motorn, koppla in parkeringsbromsen och ta ut nyckeln.
Rengör området runt de tre avtappningspluggarna: en på varje ände och en i mitten (Figur 63).

Avlägsna de tre oljekontrollpluggarna och huvudaxelns luftningslock, så att oljan kan rinna ut lättare.
Ta bort avtappningspluggarna så att oljan kan rinna ned i kärlen.
Montera pluggarna.
Avlägsna en kontrollplugg och fyll axeln med ungefär 2,3 liter växelolja av typen 85W-140, eller tills oljan nått upp till hålets botten.
Montera kontrollpluggen.
| Underhållsintervall | Underhållsförfarande |
|---|---|
| Var 800:e timme |
|
Kontrollera bakhjulens skränkning var 800:e arbetstimme eller årligen.
Mät avståndet från mitt till mitt (vid axelhöjd) framtill och baktill på styrhjulen. Det främre måttet ska vara 3 mm mindre än det bakre måttet.
Justera avståndet genom att avlägsna saxpinnen och muttern från någon av dragstångens kulleder. Avlägsna dragstångens kulled från stödet till axelhuset (Figur 64).
Lossa klämmorna på dragstängernas bägge ändar (Figur 64).

Vrid den lösgjorda kulleden inåt eller utåt ett helt varv. Dra åt klämman i den lösa änden på dragstången.
Vrid hela dragstångsenheten åt samma håll (inåt eller utåt) ett helt varv. Dra åt klämman vid den anslutna änden på dragstången.
Montera kulleden på stödet till axelhuset och dra åt muttern med fingrarna. Mät skränkningen.
Upprepa proceduren om så behövs.
Dra åt muttern och montera en ny saxpinne när justeringen är korrekt.
Maskinen får inte krypa när du släpper gaspedalen. Om den ändå kryper är en justering nödvändig.
Parkera maskinen på ett plant underlag, sänk ned klippenheterna, stäng av motorn, tryck ned endast den högra bromspedalen och koppla in parkeringsbromsen.
Hissa upp maskinens vänstra sida med pallbockar tills framhjulet och bakhjulet inte vidrör verkstadsgolvet. Stötta maskinen med domkrafter så att den inte kan falla ned av misstag.
Starta motorn och låt den gå på låg tomgångshastighet.
Justera kontramuttrarna på pumpstavsänden för att flytta pumpkontrollröret framåt för att eliminera krypning framåt, eller bakåt för att eliminera krypning bakåt (Figur 65).

Dra åt kontramuttrarna för att säkra justeringen när rotationen har upphört.
Stäng av motorn och släpp höger broms. Ta bort pallbockarna och sänk ned maskinen till verkstadsgolvet. Testkör maskinen och kontrollera att den inte kryper.
Motorns kylvätska kan orsaka förgiftning vid förtäring. Förvara den utom räckhåll för barn och husdjur.
Het kylvätska som sprutas ut under tryck kan orsaka allvarliga brännskador, och detsamma gäller om man vidrör den heta kylaren eller närliggande delar.
Låt motorn svalna i minst 15 minuter innan du öppnar kylarlocket.
Ta hjälp av en trasa för att öppna kylarlocket och öppna locket sakta så att ånga kan komma ut.
| Underhållsintervall | Underhållsförfarande |
|---|---|
| Varje användning eller dagligen |
|
Avlägsna eventuellt skräp från den bakre panelen, oljekylaren och kylaren dagligen (oftare vid smutsiga arbetsförhållanden).
Important: Spruta aldrig vatten på en het motor eftersom motorskador kan uppstå.
Parkera maskinen på ett plant underlag, sänk ned klippenheterna, stäng av motorn, koppla in parkeringsbromsen och ta ut nyckeln.
Öppna motorhuven.
Rengör motorområdet noga och ta bort allt skräp.
Stäng motorhuven.
Frigör och avlägsna den bakre panelen (Figur 66).

Rengör panelen ordentligt.
Skruva av vreden och vrid oljekylaren bakåt (Figur 67).

Rengör noga på båda sidor om oljekylaren och kylaren med tryckluft. Använd inte vatten.
Öppna motorhuven och blås ut skräp i riktning mot maskinens bakre del.
Vrid tillbaka oljekylaren till rätt läge och dra åt vreden.
| Underhållsintervall | Underhållsförfarande |
|---|---|
| Varje användning eller dagligen |
|
Kylsystemet rymmer 9,4 liter.
Rengör panelen, oljekylaren och kylarens framsida dagligen från skräp (oftare vid mycket dammiga och smutsiga förhållanden). Se Ta bort skräp.
Kylsystemet fylls med en blandning av hälften vatten och hälften permanent frostskyddsmedel med etylenglykol. Kontrollera kylvätskenivån i kylaren och expansionstanken varje dag innan motorn startas.
Ta försiktigt bort kylarlocket och expansionstankens lock (Figur 68).
Kontrollera kylvätskenivån i kylaren och expansionstanken (Figur 68).
Kylaren ska fyllas upp till påfyllningsrörets översta del och expansionstanken ska fyllas upp till ”Full”-markeringen.

Fyll expansionstanken upp till markeringen Full och kylaren upp till påfyllningsrörets översta del. Fyll inte på expansionstanken för mycket.
Note: Om luft har blivit kvar i systemet kan du ta bort avluftarpluggen (Figur 69) från ovansidan av kylarens sidotank för att släppa ut kvarbliven luft. Montera avluftarpluggen med PTFE-gängtätning.

Montera kylarlocket och expansionstankens lock.
Stäng motorhuven och säkra spärren.
| Underhållsintervall | Underhållsförfarande |
|---|---|
| Var 100:e timme |
|
| Vartannat år |
|
Kapacitet: 9,4 liter
Skydda kylsystemet med en blandning med hälften vatten och hälften permanent frostskyddsmedel med etylenglykol. Använd inte enbart vatten i kylsystemet.
Inspektera och dra åt slanganslutningarna var 100:e arbetstimme. Byt ut alla slitna slangar.
Töm och spola kylsystemet vartannat år. Fyll på frostskyddsmedel. Se Kontrollera kylsystemet.
Justera fotbromsarna om bromspedalens rörelseavstånd överstiger 2,5 cm eller om bromsarna inte fungerar effektivt. Rörelseavståndet är det avstånd bromspedalen förflyttar sig innan bromsmotståndet känns av.
Koppla ur låspinnen från bromspedalen så att båda pedalerna fungerar oberoende av varandra.
Dra åt bromsarna genom att lossa den främre muttern på bromskabelns gängade ände för att minska bromspedalernas spel (Figur 70). Dra sedan åt den bakre muttern för att flytta kabeln bakåt tills bromspedalerna har ett rörelseavstånd på 1,2–2,5 cm. Dra åt de främre muttrarna efter att bromsarna har justerats korrekt.

| Underhållsintervall | Underhållsförfarande |
|---|---|
| Var 100:e timme |
|
Kontrollera generatorremmens tillstånd och spänning efter var 100:e arbetstimme (Figur 71). Byt ut remmen efter behov. Så här kontrolleras spänningen:
Öppna motorhuven.
Kontrollera spänningen genom att trycka ned remmen till hälften mellan generatorn och vevaxelskivorna med en kraft på 97 N. Remmen ska böjas ned 1,1 cm. Fortsätt till steg 3 om nedsänkningen inte är korrekt. Om den är korrekt kan arbetet fortsättas.

Lossa den skruv som fäster staget vid motorn och den skruv som fäster generatorn vid staget.
För in en bändstång mellan generatorn och motorn och bänd upp generatorn.
När spännkraften är rätt drar du åt generatorn och fästskruvarna för att säkra justeringen.
Dra åt låsmuttern för att säkra justeringen.
Sök omedelbart läkare om du träffas av en stråle hydraulvätska och vätskan tränger in i huden. Vätska som trängt in i huden måste opereras bort inom några få timmar av en läkare.
Se till att alla hydrauloljeslangar och -ledningar är i gott skick och att alla hydraulanslutningar och -kopplingar är ordentligt åtdragna innan hydraulsystemet trycksätts.
Håll kropp och händer borta från småläckor eller munstycken som sprutar ut hydraulvätska under högtryck.
Använd en kartong- eller pappersbit för att hitta hydraulläckor.
Lätta på allt tryck i hydraulsystemet på ett säkert sätt innan något arbete utförs i hydraulsystemet.
| Underhållsintervall | Underhållsförfarande |
|---|---|
| Varje användning eller dagligen |
|
Ställ maskinen på ett plant underlag, sänk ned klippenheterna, stäng av motorn, koppla in parkeringsbromsen och ta ut nyckeln.
Gör rent omkring påfyllningsröret och hydraultanklocket (Figur 72). Skruva av tanklocket på påfyllningsröret.

Ta ut oljestickan ur påfyllningsröret och torka av den med en ren trasa. För in oljestickan i påfyllningsröret, och ta sedan ut den igen och kontrollera oljenivån. Nivån får inte vara längre än 6 mm ifrån markeringen på stickan.
Om nivån är låg fyller du på lämplig vätska så att den når upp till markeringen Full.
Sätt tillbaka oljestickan och locket på påfyllningsröret.
Tanken fylls med hydraulvätska av hög kvalitet på fabriken. Kontrollera hydraulvätskenivån innan motorn startas för första gången och därefter dagligen. Se Kontrollera hydraulvätskan.
Rekommenderad hydraulvätska: Toro PX-hydraulvätska med förlängd hållbarhet. Finns i spannar om 19 liter eller fat om 208 liter.
Note: Om den rekommenderade utbytesvätskan används behöver maskinens vätska och filter inte bytas ut lika ofta.
Alternativa hydraulvätskor: Om Toro PX-hydraulvätska med förlängd hållbarhet inte är tillgänglig kan du använda en annan vanlig, oljebaserad hydraulvätska med specifikationer som faller inom det angivna området för samtliga materialegenskaper nedan och som uppfyller branschstandarderna. Använd inte syntetisk vätska. Rådgör med din smörjmedelsdistributör för att hitta en lämplig produkt.
Note: Toro ansvarar inte för skador som uppstått till följd av att felaktiga vätskor använts. Använd därför endast produkter från ansedda tillverkare som ansvarar för sina rekommendationer.
| Materialegenskaper: | ||
| Viskositet, ASTM D445 | cSt vid 40 °C: 44 till 48 | |
| Viskositetsindex, ASTM D2270 | 140 eller högre | |
| Flytpunkt, ASTM D97 | –37 °C till –45 °C | |
| Branschspecifikationer: | Eaton Vickers 694 (I-286-S, M-2950-S/35VQ25 eller M-2952-S) | |
Note: Många hydraulvätskor är nästintill färglösa, vilket gör det svårt att upptäcka läckor. Det finns en rödfärgstillsats till hydraulvätskan i flaskor om 20 ml. En flaska räcker till 15–22 liter hydraulvätska. Beställ artikelnr 44-2500 från en auktoriserad Toro-återförsäljare.
Important: Toro Premium Synthetic Biodegradable Hydraulic Fluid är den enda syntetiska, biologiskt nedbrytbara hydraulvätskan som godkänts av Toro. Vätskan kan blandas med de elastomerer som används i Toros hydraulsystem och kan användas i många olika temperaturer. Vätskan kan blandas med traditionella mineraloljor, men för största möjliga biologiska nedbrytbarhet och prestanda bör hydraulsystemet sköljas noga så att inga traditionella oljor finns kvar. Du kan köpa oljan i spannar om 19 liter eller fat om 208 liter hos auktoriserade Toro-återförsäljare.
32 liter. Se Specifikation för hydraulvätskan
| Underhållsintervall | Underhållsförfarande |
|---|---|
| Var 800:e timme |
|
| Var 2000:e timme |
|
Kontakta en Toro-distributör om vätskan förorenas, eftersom systemet måste spolas. Förorenad hydraulvätska är mjölkaktig eller svart jämfört med ren vätska.
Parkera maskinen på ett plant underlag, sänk ned klippenheterna, stäng av motorn, koppla in parkeringsbromsen och ta ut nyckeln.
Öppna motorhuven.
Avlägsna avtappningspluggen från tankens botten (Figur 73) och låt hydraulvätskan rinna ner i avtappningskärl.

Fäst och dra åt pluggen när hydraulvätskan har slutat rinna.
Fyll tanken med hydraulvätska. Se Specifikation för hydraulvätskan och Hydraulvätskekapacitet.
Important: Använd endast specificerade hydrauloljor. Andra oljor kan orsaka skador på systemet.
Sätt tillbaka tanklocket. Starta motorn och använd samtliga hydraulreglage för att sprida hydrauloljan i hela systemet.
Kontrollera om det finns några läckor.
Stäng av motorn.
Kontrollera vätskenivån och fyll på tillräckligt så att nivån når upp till markeringen Full på oljestickan.
Important: Fyll inte på för mycket i tanken.
| Underhållsintervall | Underhållsförfarande |
|---|---|
| Var 800:e timme |
|
| Var 1000:e timme |
|
Hydraulsystemets filterhuvud är utrustat med en serviceintervallsindikator. Titta på indikatorn när motorn är igång – den bör befinna sig i det gröna området. Byt ut hydraulfiltren om indikatorn befinner sig i det röda området.
Använd ett filter från Toro (artikelnr 94-2621).
Important: Om något annat filter används kan garantin för några av komponenterna bli ogiltig.
Parkera maskinen på ett plant underlag, sänk ned klippenheterna, stäng av motorn, koppla in parkeringsbromsen och ta ut nyckeln.
Rengör runt området där filtret monteras. Ställ ett avtappningskärl under filtret och ta bort filtret (Figur 74).

Smörj den nya filterpackningen och fyll filtret med hydraulolja.
Kontrollera att området där filtret ska monteras är rent, skruva på filtret tills packningen ligger mot fästplattan och dra sedan åt filtret ett halvt varv.
Starta motorn och låt den gå i ca två minuter så att systemet luftas.
Stäng av motorn, ta ut nyckeln och kontrollera att det inte finns några läckor.
| Underhållsintervall | Underhållsförfarande |
|---|---|
| Varje användning eller dagligen |
|
Kontrollera hydraulledningarna och slangarna för att se om det finns tecken på läckor, vridna ledningar, lösa fäststöd, slitage, lösa beslag, väderslitage eller kemiskt slitage. Reparera alla skador innan du kör maskinen igen.
Kontrollportarna används för att kontrollera trycket i hydraulkretsarna. Kontakta en auktoriserad Toro-återförsäljare för att få hjälp.
Kontrollport A (Figur 75) används vid felsökning av lyftcylindrarnas hydraulkrets.

Kontrollport B (Figur 76) används vid felsökning av de främre klippenheternas hydraulkrets.
Kontrollport C (Figur 76) används vid felsökning av de bakre klippenheternas hydraulkrets.

Kontrollport D finns på den hydrostatiska transmissionens undersida (Figur 77) och används för att mäta transmissionens belastningstryck.
Kontrollport E används för att mäta trycket för körning framåt (Figur 77).
Kontrollport F används för att mäta trycket för körning bakåt (Figur 77).
Kontrollport G används för att mäta styrkretstrycket (Figur 77).

En sliten eller skadad kniv eller underkniv kan gå sönder, och den trasiga delen kan slungas ut mot dig eller någon kringstående, vilket kan leda till allvarliga personskador eller innebära livsfara.
Kontrollera med jämna mellanrum om klippenheterna är slitna eller skadade.
Var försiktig när du inspekterar klippenheterna. Linda in knivarna i något material eller ta på dig handskar, och var försiktig när du hanterar cylindrarna eller underknivarna. Cylindrarna och underknivarna får endast bytas ut eller slipas – de ska aldrig rätas ut eller svetsas.
Var försiktig när du roterar en cylinder i maskiner med flera klippenheter, så att inte cylindrarna i de övriga klippenheterna också börjar röra sig.
| Underhållsintervall | Underhållsförfarande |
|---|---|
| Varje användning eller dagligen |
|
Kontrollera kontakten mellan cylindern och underkniven även om klippkvaliteten tidigare har varit acceptabel. Det ska finnas lätt kontakt längs med hela cylinderns och underknivens längd (se avsnittet om att justera cylindern efter underkniven i bruksanvisningen för klippenheterna).
Note: Under slipning arbetar samtliga främre enheter tillsammans, och samtliga bakre enheter arbetar tillsammans.
Parkera maskinen på en plan yta, sänk ned klippenheterna, stäng av motorn, koppla in parkeringsbromsen och flytta strömbrytaren för inkoppling/urkoppling till det urkopplade läget.
Lossa och höj upp sätet för att frilägga reglagen.
Lokalisera cylinderhastighetsreglagen och slipningsreglagen (Figur 78). Vrid önskat/önskade slipningsreglage till slipningsläget och önskat/önskade cylinderhastighetsreglage till läge 1.

Note: Slipningshastigheten kan ökas genom att flytta cylinderhastighetsreglaget mot 13. För varje läge ökar hastigheten med ca 100 varv/min. Vänta i 30 sekunder efter att reglaget har ändrats för att låta systemet stabilisera sig vid den nya hastigheten.
Utför de första justeringarna av cylinder mot underkniv som behövs för slipning på samtliga klippenheter som ska slipas.
Starta motorn och låt den gå på tomgång.
Beroende på vilka cylindrar som skall slipas väljer du antingen det främre, det bakre eller båda slipningsreglagen.
Flytta strömbrytaren för inkoppling/urkoppling till det inkopplade läget. Flytta reglaget för höjning/sänkning av klippenheterna framåt för att påbörja slipningen på de cylindrar som ska slipas.
Stryk på slippasta med en långskaftad borste (Toro artikelnr. 29-9100). Använd aldrig en borste med kort skaft.
Om cylindrarna stannar eller går ojämnt under slipningen avslutar du slipningen genom att flytta reglagespaken för höjning/sänkning av klippenheterna bakåt. När cylindrarna har stannat flyttar du önskat/önskade cylinderhastighetsreglage ett läge närmare 13. Återuppta slipningen genom att flytta reglagespaken för höjning/sänkning av klippenheterna framåt.
Om du vill justera klippenheterna under slipningen ska du stänga av klippenheterna genom att flytta reglaget för höjning/sänkning av klippenheterna bakåt, flytta strömbrytaren för inkoppling/urkoppling till det urkopplade läget samt stänga av motorn. Upprepa steg 5 till 9 när justeringarna har avslutats.
När klippenheten är tillräckligt slipad bildas en grad på knivens främre kant. Ta försiktigt bort graden med hjälp av en fil, utan att göra snittytan slö.
Upprepa förfarandet på alla klippenheter som skall slipas.
När du är färdig med slipningen ställer du tillbaka slipningsreglagen till framåtläget, fäller ner stolen och tvättar bort all slippasta från klippenheterna. Justera avståndet mellan cylinder och underkniv vid behov.
Note: Om slipningsreglagen inte ställs tillbaka till framåtläget efter slipningen kommer klippenheterna inte att lyftas upp eller fungera som de ska.
Maskinen är inställd på fabriken för de flesta typer av fairwayklippning.
Följande justeringar kan utföras för att finjustera maskinen för dess uppgift:
Klippenheternas lyftkretsar är utrustade med justerbara ventiler för att säkerställa att klippenheterna sänks ned med önskat värde. Justera dem enligt följande:
Kör maskinen tills den har värmts upp till driftstemperatur.
Leta reda på ventilerna på lyftgrenrörsblocket. Se tabellen och Figur 79 för att justera valfria klippenheter.
| Ventil | Relaterad klippenhet |
| FC1 | nr 1 (främre mitt) |
| FC4 | nr 4 och nr 5 (främre sidor) |
| FC5 | nr 2 och nr 3 (bakre) |
| FC6 | nr 6 (vänster bak) |
| FC7 | nr 7 (höger bak) |

Lossa ventilernas låsmuttrar.
Använd en sexkantnyckel och vrid lämplig ventil medurs för att sänka klippenheternas sänkningshastighet.
Kontrollera justeringen för lyfthastigheten genom att höja och sänka klippenheterna flera gånger. Justera det vid behov.
Dra åt låsmuttern för att säkra justeringen.
Vändhöjden för de yttre främre klippenheterna (nr 4 och nr 5) och de bakre klippenheterna (nr 6 och nr 7) kan ökas för att ge ytterligare avstånd till marken på fairways med nivåskillnader.
Note: Tidsfördröjningen för RM CONFIG bör inte ändras från originalinställningen 0 när denna metod används för att justera vändhöjden.
Gör så här för att öka/justera klippenheternas vändhöjd:
Parkera maskinen på ett plant underlag, sänk ned klippenheterna, stäng av motorn, koppla in parkeringsbromsen och ta ut nyckeln.
Lossa vagnsskruvsmuttern som fäster lyftarmens brytarfäste på lyftarm nr 4, 6 eller 7 (Figur 80).

Flytta lyftbrytarfästet upp i skåran till önskat läge.
Ställ in avståndet mellan lyftarmsbrytaren och flaggan på lyftarmen till ca 1,6 mm.
Dra åt vagnsbultens mutter.
Det kan vara önskvärt att få de tre främre klippenheterna att röra sig ännu längre nedåt i områden med stora nivåskillnader. Om någon av de tre främre klippenheterna lyfts upp från marken när man klipper på en kulle, kan den främre bärramen sänkas ned genom att monteringsskruvarna tas bort och ramen till den nedersta uppsättningen hål i huvudramen positioneras (Figur 81). Kontakta en auktoriserad Toro-återförsäljare för att få hjälp.
Note: Om man flyttar bärramen nedåt minskar avståndet mellan klippenheterna och marken i vänd- och transportlägena, och lyftkedjans längd på klippenheten kan då behöva justeras.

Stäng av motorn, ta ut nyckeln och vänta tills alla rörliga delar har stannat innan du kliver ur förarsätet. Låt maskinen svalna innan du justerar, servar, rengör eller ställer den i förvaring.
Förvara inte maskinen eller bränslebehållaren i närheten av en öppen låga, gnista eller tändlåga, t.ex. nära en varmvattenberedare eller annan utrustning.
Parkera maskinen på ett plant underlag, sänk ned klippenheterna, koppla in parkeringsbromsen, stäng av motorn och ta ut nyckeln.
Rengör traktorenheten, klippenheterna och motorn ordentligt.
Kontrollera lufttrycket i däcken; se Kontrollera däcktrycket.
Kontrollera alla fästelement. Dra åt dem vid behov.
Smörj eller olja samtliga smörjnipplar och svängpunkter. Torka av överflödigt fett.
Sandpappra lätt och måla i områden där färgen har skrapats av, flagat eller rostat. Reparera eventuella bucklor i metallchassit.
Serva batteriet och kablarna på följande sätt. Se Säkerhet för elsystemetID000-448-328.
Ta bort batteriets kabelanslutningar från batteripolerna.
Rengör batteriet, kabelanslutningarna och polerna med en stålborste och bakpulverlösning.
Fetta in kabelanslutningarna och batteriposterna med smörjfett av typen Grafo 112X (skin-over) (Toro-artikelnr 505-47) eller vaselin för att förhindra korrosion.
Ladda långsamt upp batteriet i 24 timmar var 60:e dag för att förhindra att det blysulfateras.
Töm motoroljan från kärlet och sätt tillbaka avtappningspluggen.
Ta bort och kasta oljefiltret. Montera ett nytt oljefilter.
Fyll på motorn med angiven motorolja.
Starta motorn och kör den på tomgång i cirka två minuter.
Stäng av motorn och ta ut nyckeln.
Spola bränsletanken med färskt, rent bränsle.
Dra åt alla anslutningar i bränslesystemet.
Rengör och serva luftrenaren ordentligt.
Täta luftrenarens inlopp och avgasutloppet med väderbeständig tejp.
Kontrollera frostskyddsmedlet och fyll på med en 50/50 blandning av vatten och frostskyddsmedel med etylenglykol om så behövs, så att du klarar de förväntade lägsta temperaturerna i ditt område.