| Intervalo de assistência | Procedimento de manutenção |
|---|---|
| Em todas as utilizações ou diariamente |
|
Esta máquina é um cortador de relva com transporte de utilizador e cilindro de lâminas destinada a ser utilizada por operadores profissionais em aplicações comerciais. Foi principalmente concebido para o corte de relva em relvados bem mantidos. Se a máquina for utilizada para um fim diferente da sua utilização prevista, poderá pôr em perigo o utilizador e outras pessoas.
Leia estas informações cuidadosamente para saber como utilizar o produto, como efetuar a sua manutenção de forma adequada, evitar ferimentos pessoais e danos no produto. A utilização correta e segura do produto é da exclusiva responsabilidade do utilizador.
Visite www.Toro.com para mais informações, incluindo sugestões de segurança, materiais de formação, informações sobre acessórios, obter ajuda a localizar um representante ou para registar o seu produto.
Sempre que necessitar de assistência, peças genuínas Toro ou informações adicionais, entre em contacto com um representante de assistência autorizado ou com a assistência ao cliente Toro, indicando os números de série e modelo do produto. A Figura 1 mostra onde se encontram os números de série e modelo do produto. Escreva os números no espaço fornecido.
Important: Com o seu dispositivo móvel, pode ler o código QR (se equipado) no autocolante do número de série para aceder à garantia, peças e outras informações do produto.

Este manual identifica potenciais perigos e tem mensagens de segurança identificadas pelo símbolo de alerta de segurança (Figura 2), que sinaliza um perigo que pode provocar ferimentos graves ou mesmo a morte, se não respeitar as precauções recomendadas.

Este manual utiliza duas palavras para destacar informações. A palavra Importante chama a atenção para informações especiais de ordem mecânica e a palavra Nota sublinha informações gerais que requerem especial atenção.
Este produto cumpre todas as diretivas europeias relevantes. Para mais informações consulte a folha de Declaração de conformidade (DOC) em separado, específica do produto.
Utilizar ou operar o motor em qualquer terreno com floresta, arbustos ou relva é uma violação da secção 4442 ou 4443 do código de recursos públicos da Califórnia exceto se o motor estiver equipado com uma proteção contra chamas, como definido na secção 4442, mantido em boas condições ou o motor for construído equipado e mantido para a prevenção de fogo.
O Manual do proprietário do motor é fornecido para informações acerca do sistema de emissões, manutenção e garantia da US Environmental Protection Agency (EPA) e regulamento de controlo de emissões da Califórnia. A substituição pode ser solicitada através do fabricante do motor.
CALIFÓRNIA
Proposição 65 Aviso
É do conhecimento do Estado da Califórnia que os gases de escape a alguns dos componentes deste veículo contêm químicos que podem provocar cancro, defeitos congénitos ou outros problemas reprodutivos.
Os pólos, terminais e restantes acessórios da bateria contêm chumbo e derivados de chumbo; é do conhecimento do Estado da Califórnia que estes químicos podem provocar cancro e problemas reprodutivos. Lave as mãos após a utilização.
É do conhecimento do Estado da Califórnia que a utilização deste produto pode causar exposição a químicos que podem provocar cancro, defeitos congénitos ou outros problemas reprodutivos.
Esta máquina foi concebida de acordo com a EN ISO 5395: (quando efetua os procedimentos de configuração) e a ANSI B71.4-2017.
Este produto pode provocar a amputação de mãos e pés e a projeção de objetos.
Leia e compreenda o conteúdo deste Manual do utilizador antes de ligar o motor.
Tenha toda a atenção durante a operação da máquina. Não faça qualquer atividade que cause distrações; caso contrário, podem ocorrer ferimentos ou danos materiais.
Não coloque as mãos ou os pés perto de componentes em movimento da máquina.
Não opere a máquina sem que todos os resguardos e outros dispositivos protetores de segurança estejam instalados e a funcionar corretamente na máquina.
Mantenha as crianças, outras pessoas e animais afastados da área de funcionamento. Nunca permita que crianças utilizem a máquina.
Desligue o motor, retire a chave, espere até que todo o movimento pare antes de sair da posição de operação. Deixe a máquina arrefecer antes de a ajustar, lhe fazer a manutenção, limpar ou armazenar.
A utilização ou manutenção inadequada
desta máquina pode provocar ferimentos. De modo a reduzir o
risco de ferimentos, deverá respeitar estas instruções
de segurança e prestar sempre atenção ao símbolo
de alerta de segurança, que indica Cuidado, Aviso ou Perigo
– instrução de segurança pessoal.
O não
cumprimento destas instruções pode resultar em ferimentos
pessoais ou mesmo em morte.
![]() |
Os autocolantes de segurança e instruções estão facilmente visíveis para o operador e situam-se próximo das zonas de potencial perigo. Substitua todos os autocolantes danificados ou perdidos. |






















Note: Determine os lados direito e esquerdo da máquina a partir da posição normal de utilização.
Antes de ligar o motor pela primeira vez, verifique os seguintes níveis de fluidos:
Óleo do motor
Consulte Verificação do óleo do motor.
Líquido de arrefecimento do motor
Consulte Verificação do sistema de arrefecimento.
Óleo hidráulico
Consulte Verificação do fluido hidráulico.
Lubrificante do eixo traseiro
Peças necessárias para este passo:
| Corrente de elevação | 7 |
| Suporte da corrente | 7 |
| Cavilha em U | 7 |
| Porca | 14 |
| Parafuso | 7 |
| Anilha | 7 |
| Porca | 7 |
| Anel de retenção grande | 7 |
| Apoio | 1 |
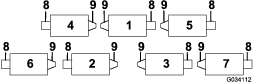
Remova as estruturas de inclinação (se instaladas) dos braços de elevação número 1, 2 e 3 para evitar interferências com estruturas de suporte da unidade de corte.
Remova a porca de bloqueio e a anilha que fixam a haste de articulação ao braço de elevação número 2 (Figura 3). Retire a haste de articulação e a mola do braço de elevação. Repita o procedimento para os braços de elevação número 1 e 3.

Note: O apoio da inclinação com cilindro e os suportes de apoio da inclinação não são necessários quando se trabalha com unidades de corte DPA (Figura 3).
Desligue as correntes de elevação das unidades de corte, se estiverem ligadas.
Monte um suporte da corrente em cada braço de elevação com uma cavilha em U e 2 porcas. Posicione os suportes da seguinte forma:
Note: Consulte Figura 4 para determinar qual é o número do braço de elevação descrito.

Nos braços de elevação número 1, 4 e 5, posicione os suportes da corrente e as cavilhas em U 38,1 cm atrás do centro da articulação (Figura 5).
Nos braços de elevação nº 1 e nº 5, os suportes devem ser rodados 10 graus para direita da vertical (Figura 5).
No braço de elevação nº 4, o suporte deve ser rodado 10 graus para esquerda da vertical (Figura 5).

Nos braços de elevação número 2 e 3, posicione os suportes e as cavilhas em U 38,1 cm atrás do centro da articulação (Figura 6).
Note: Rode os suportes 45 graus para o lado exterior da máquina.

Nos braços de elevação número 6 e 7, posicione os suportes e as cavilhas em U 36,8 cm atrás do centro da articulação (Figura 7).
Note: Rode os suportes 10 graus para o lado exterior da máquina.

Aperte todas as cavilhas em U com uma força de 52 a 65 N m.
Monte uma corrente de elevação em cada suporte da corrente com um parafuso, uma anilha e uma porca, posicionando como se mostra na Figura 8.

Se for necessário inclinar a unidade de corte para que a lâmina de corte e o cilindro fiquem expostos, coloque um apoio por baixo da unidade de corte para assegurar que as porcas nos parafusos de ajuste da extremidade traseira da barra de apoio não fiquem apoiadas sobre a superfície de trabalho (Figura 9).

Na maior parte das condições, obtém-se a melhor dispersão quando o resguardo traseiro está fechado (descarga frontal). Quando as condições são difíceis ou húmidas, o resguardo traseiro pode ser aberto.
Para abrir o resguardo traseiro (Figura 10), desaperte o parafuso que prende o resguardo à placa do lado esquerdo, rode o resguardo para a posição aberta e aperte o parafuso.

Todas as unidades de corte são expedidas com o contrapeso instalado na extremidade esquerda da unidade de corte. Utilize o seguinte diagrama para determinar a posição dos contrapesos e motores do cilindro.
Note: Algumas unidades de tração têm apenas 5 unidades de corte.

Nas unidades de corte número 2, 4 e 6, remova os 2 parafusos que prendem o contrapeso à extremidade esquerda da unidade de corte.
Note: Retire o contrapeso (Figura 12).

Na extremidade direita da unidade de corte, retire o tampão de plástico da caixa de rolamentos (Figura 13).
Retire os 2 parafusos da placa do lado direito (Figura 13).

Instale o contrapeso na extremidade direita da unidade de corte com os 2 parafusos previamente retirados.
Instale os 2 parafusos de montagem do motor do cilindro na placa do lado esquerdo da unidade de corte (Figura 13).
Figura 14 mostra a orientação do motor de transmissão hidráulica para cada uma das localizações da unidade de corte. Os locais que impliquem a montagem do motor no lado direito da unidade de corte necessitam da instalação de um contrapeso no lado esquerdo na unidade de corte. Os locais que impliquem a montagem do motor no lado esquerdo da unidade de corte necessitam da instalação de um contrapeso no lado direita da unidade de corte.
Note: Os parafusos para montagem do contrapeso encontram-se instalados na caixa de rolamentos direita das unidades de corte. Os parafusos da caixa de rolamentos esquerda devem ser utilizados para fixar o motor hidráulico.

Retire as unidades de corte das respetivas embalagens. Proceda à respetiva montagem e aos ajustes conforme indicado no Manual do utilizador da unidade de corte.
Retire os tampões protetores de cada extremidade da unidade de corte.
Lubrifique e instale um anel de retenção grande na ranhura da caixa de rolamentos em cada uma das extremidades da unidade de corte (Figura 15 e Figura 18).

Note: Antes de instalar os motores ou contrapesos da unidade de corte, lubrifique as estrias internas dos eixos do cilindro da unidade de corte com massa lubrificante.
Instale um contrapeso na extremidade adequada de cada unidade de corte com os parafusos fornecidos (Figura 15).
Lubrifique cuidadosamente os rolamentos dos cilindros da unidade de corte antes da respetiva instalação na unidade de corte. Deve aplicar massa lubrificante suficiente até ser visível nos vedantes interiores do cilindro. Para mais informações sobre o procedimento de lubrificação, consulte o Manual do utilizador da unidade de corte.
Introduza uma anilha de encosto no eixo horizontal da articulação como se mostra na (Figura 16).

Introduza o eixo horizontal da articulação no tubo de montagem da estrutura de suporte (Figura 16).
Fixe a articulação na estrutura de suporte com uma anilha de encosto, uma anilha de cabeça chata e um parafuso de cabeça flangeada (Figura 16).
Introduza uma anilha de encosto no eixo vertical da articulação (Figura 16).
Se tiver sido removido, introduza o eixo vertical da articulação no encaixe de eixo do braço de elevação (Figura 16). Posicione a articulação entre os dois amortecedores de centragem de borracha existentes no lado de baixo da placa de direção do braço de elevação.
Introduza o pino de sujeição no orifício cruzado existente no eixo da articulação (Figura 16).
Retire a porca que está a fixar o suporte de montagem da mola de compensação à ponta do estabilizador da unidade de corte (Figura 17). Instale a corrente de inclinação no parafuso e prenda-o com a porca que removeu previamente.

Monte o motor na extremidade de acionamento da unidade de corte e fixe-o com dois parafusos (Figura 18).

Note: Se posição da unidade de corte tiver de estar fixa, introduza o pino de bloqueio da direção no orifício de montagem da articulação (Figura 16).
Fixe o cabo da mola em volta da parte inferior do pino de bloqueio da direção (Figura 16).
A mola de compensação de relva transfere peso do cilindro dianteiro para o cilindro traseiro. Isto ajuda a reduzir o efeito ondulado na relva, também conhecido como ondulação ou “bobbing”.
Important: Faça ajustes na mola com a unidade de corte montada na unidade de tração, a apontar a direito para a frente e descida até ao nível do chão da oficina.
Certifique-se de que o pino de perno de gancho está instalado no orifício traseiro na haste da mola (Figura 19).

Aperte as porcas sextavadas na extremidade dianteira da haste da mola até que o comprimento da mola em compressão seja de 15,9 cm; consulte a Figura 19.
Note: Quando trabalhar em terrenos agrestes diminua o comprimento da mola em 12,7 mm. O acompanhamento do solo fica ligeiramente diminuído.
Note: Deve repor as definições da compensação da relva se a definição Altura de corte ou Agressividade do corte for alterada.
As máquinas são configuradas na fábrica de forma adequada para a maior parte das aplicações de corte de aplanação. Vários ajustes de afinação da máquina, para determinadas aplicações, estão incluídos na secção Manutenção da unidade de corte:
Ajuste do nível de abaixamento da unidade de corte
Ajusta a velocidade para baixar as unidades de corte.
Ajuste da altura de elevação das unidades de corte frontais exteriores
Ajusta a altura da viragem das unidades de corte frontais exteriores para permitir uma maior distância ao solo em terrenos muito acidentados.
Ajuste do curso das três unidades de corte frontais
Ajusta o curso descendente das três unidades de corte frontais para poder deslocar-se em terrenos muito acidentados.
Peças necessárias para este passo:
| Cloreto de cálcio (obtido separadamente) | 45 kg |
| Kit de pesos traseiros, peça nº 104–1478 (obtido separadamente) | 1 |
Para respeitar as normas EN ISO 5395 e ANSI B71.4-2017, adicione uma carga de 45 kg de cloreto de cálcio nas rodas traseiras e instale o kit de pesos traseiros (peça n.º 104-1478).
Important: Se uma roda com cloreto de cálcio tiver um furo, deve retirar a máquina do relvado o mais rapidamente possível. Para evitar danos na relva, molhe imediatamente a área afetada com água.
Peças necessárias para este passo:
| Autocolante de aviso | 1 |
| Autocolante CE | 1 |
| Autocolante do ano de fabrico | 1 |
Em máquinas que requeiram a conformidade CE, aplique o autocolante do ano de fabrico (peça n.º 115-5615) perto da placa do número de série, o autocolante CE (peça n.º 93-7252) perto do trinco do capot e o autocolante de aviso CE (peça n.º 115-2046) sobre o autocolante de aviso padrão (peça n.º 133-2045).
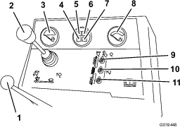
O pedal de tração (Figura 20) permite controlar o avanço e recuo da máquina. Pressione a zona superior do pedal para deslocar a máquina para a frente e a zona inferior do pedal para deslocar para trás. A velocidade é determinada pela pressão exercida sobre o pedal. Para obter a velocidade máxima, deverá pressionar completamente o pedal quando o regulador se encontrar na posição FAST (rápido).
Para parar a máquina, reduza a pressão exercida sobre o pedal, até que este volte à posição central.

Efetue o ajuste do limitador de velocidade para a frente (Figura 20) para limitar o curso do pedal de tração para a frente e manter uma velocidade de corte constante.
A luz de diagnóstico vermelha (Figura 20), localizada na coluna de direção, é utilizada para indicar várias mensagens diferentes. Ao ligar a máquina, a luz acende-se quando as velas de incandescência forem ativadas.
Se a luz piscar durante a operação, pode indicar uma das seguintes situações:
A máquina está a ser utilizada a uma velocidade superior à velocidade inicialmente programada no ECU.
Foi detetada uma avaria elétrica (saída aberta ou em curto circuito).
Foi detetada uma fuga hidráulica (apenas se o detetor de fugas de proteção da relva estiver instalado na máquina)
Foi detetado um erro de comunicação (apenas se o detetor de fugas de proteção da relva estiver instalado na máquina)
A ignição (Figura 20) tem três posições: DESLIGAR, LIGAR/PRé-AQUECIMENTO e ARRANQUE.
O velocímetro (Figura 20) indica a velocidade de deslocação da máquina.
Existem dois pedais de travão (Figura 20) para controlar individualmente a tração das rodas, para ajudar nas mudanças de direção, estacionamento, assim como para auxiliar uma melhor tração numa inclinação. Um pino de bloqueio liga os dois pedais, em caso de utilização do travão de estacionamento e em operações de transporte.
O botão que se encontra no lado esquerdo da consola permite ativar o bloqueio do travão de mão (Figura 20). Para engatar o travão de mão, deverá ligar os pedais com o pino de bloqueio, pressionar ambos os pedais e puxar o bloqueio do travão. Para libertar o travão de estacionamento, deverá pressionar os pedais até que o bloqueio do travão de estacionamento desengate.
Efetue o ajuste do parafuso (Figura 20) para limitar quanto pode carregar no pedal de tração em marcha atrás para limitar a velocidade.
Esta alavanca (Figura 21) sobe e desce as unidades de corte e aciona e bloqueia os cilindros quando os cilindros estão ativados para o modo de corte. Não pode baixar as unidades de corte quando a alavanca de corte/transporte está na posição de transporte.
O indicador de combustível (Figura 21) indica o nível de combustível no depósito.
Esta luz (Figura 21) indica uma pressão do óleo do motor demasiado baixa.

Mova a alavanca (Figura 21) para a frente para aumentar a velocidade do motor e para trás para a diminuir.
A luz (Figura 21) acende-se e o motor é desativado quando o líquido de arrefecimento atingir uma temperatura demasiado elevada.
Quando acesa (Figura 21), indica que as velas de incandescência se encontram ativadas.
Utilize o interruptor de ativação/desativação juntamente com a alavanca de controlo de subida/descida das unidades de corte para operar as unidades de corte (Figura 21).
O Contador de horas (Figura 22) permite-lhe visualizar o número total de horas de funcionamento da máquina.

Os manípulos de retificação (Figura 23) são utilizados juntamente com a alavanca de controlo de subida/descida das unidades de corte para operações de retificação das unidades de corte. Consulte Retificação das unidades de corte.

A alavanca de ajuste do banco (Figura 25) permite-lhe ajustar o banco para a frente e para trás. O manípulo de ajuste do peso (Figura 25) ajusta o banco ao seu peso. Para ajustar o banco para a frente e para trás, puxe a alavanca do lado esquerdo do banco para fora. Deslize o banco para a posição desejada e solte a alavanca para bloquear o banco na posição. Para ajustar o banco para o seu peso, rode o manípulo de tensionamento da mola - no sentido dos ponteiros do relógio para aumentar a tensão da mola, no sentido contrário para diminuir a tensão da mola.

A máquina está equipada com uma luz de diagnóstico que indica se o controlador eletrónico está a funcionar corretamente. A luz de diagnóstico verde (Figura 26) está localizada por baixo do painel de controlo, junto ao bloco de fusíveis. Quando o controlador eletrónico está a funcionar corretamente e a chave na ignição é colocada na posição LIGAR, a luz de diagnóstico do controlador acende-se. A luz pisca se o controlador detetar uma avaria no sistema elétrico. A luz para de piscar e é automaticamente reposta quando roda a chave para a posição DESLIGAR.

Quando a luz de diagnóstico do controlador pisca, foi detetado um dos seguintes problemas pelo controlador:
Uma das saídas entrou em curto-circuito.
Uma das saídas está aberta.
Utilizando o visor de diagnóstico, determine qual a saída com a avaria e consulte Verificação dos interruptores de segurança.
Se a luz de diagnóstico não estiver acesa quando a chave da ignição estiver na posição LIGAR, isto significa que o controlador eletrónico não está a funcionar. As causas possíveis incluem o seguinte:
O circuito não está ligado.
A lâmpada está fundida.
Os fusíveis estão queimados.
Não há carga na bateria.
Verifique as ligações elétricas, os fusíveis de entrada e a lâmpada da luz de diagnóstico para determinar a avaria. Certifique-se de que o conector do circuito está ligado ao conector de fios.
A máquina está equipada com um controlador eletrónico que controla a maior parte das funções da máquina. O controlador determina qual a função necessária para os diversos interruptores de entrada (ou seja, interruptor do banco, ignição, etc.) e ativa as saídas para acionar os solenóides ou relés para a função da máquina em questão.
Para que o controlador eletrónico controle a máquina como pretendido, cada um dos interruptores de entrada, solenóides de saída e relés têm que ser ligados e estar a funcionar corretamente.
O visor ACE de diagnóstico é uma ferramenta que ajuda o utilizador a verificar as funções elétricas da máquina.
Note: As especificações e o desenho do produto estão sujeitos a alterações sem aviso prévio.
| Largura de corte | 338 cm |
| Largura total—transporte | 226 cm |
| Largura total—operacional | 279 cm |
| Comprimento total | 305 cm |
| Altura com ROPS instalado | 213 cm |
| Peso* | 1792 kg |
| * Com unidades de corte de 5 lâminas e níveis máximos de fluidos. | |
Está disponível uma seleção de engates e acessórios aprovados pela Toro para utilização com a máquina, para melhorar e expandir as suas capacidades. Contacte o seu representante ou distribuidor de assistência autorizado ou vá a www.Toro.com para obter uma lista de todos os engates e acessórios aprovados.
Para se certificar do máximo desempenho e da continuação da certificação de segurança da máquina, utilize apenas acessórios e peças sobressalentes genuínos da Toro. Os acessórios e peças sobressalentes produzidos por outros fabricantes poderão tornar-se perigosos e a sua utilização pode anular a garantia do produto.
Nunca permita que crianças ou pessoal não qualificado utilizem ou procedam à assistência técnica da máquina. Os regulamentos locais podem determinar restrições relativamente à idade do operador. A formação de todos os operadores e mecânicos é da responsabilidade do proprietário.
Familiarize-se com o funcionamento seguro do equipamento, com os controlos do utilizador e com os sinais de segurança.
Desligue sempre o motor, retire a chave, aguarde que todas as peças móveis parem e deixe a máquina arrefecer antes de fazer qualquer ajuste, manutenção, limpeza ou de armazenar a máquina.
Saiba como parar a máquina e desligar o motor rapidamente.
Não opere a máquina sem que todos os resguardos e outros dispositivos protetores de segurança estejam instalados e a funcionar corretamente na máquina.
Antes do corte, inspecione sempre a máquina para assegurar que as unidades de corte estão em bom estado de funcionamento.
Inspecione a área onde vai utilizar a máquina e remova todos os objetos que a máquina possa projetar.
Tenha muito cuidado quando manusear combustível. Este combustível é inflamável e os seus vapores são explosivos.
Apague todos os cigarros, charutos, cachimbos e outras fontes de ignição.
Utilize apenas recipientes aprovados para combustível.
Não retire a tampa do depósito nem encha o depósito enquanto o motor se encontrar em funcionamento ou estiver quente.
Não adicione ou retire combustível num espaço fechado.
Nunca guarde a máquina ou o recipiente de combustível num local onde existam chamas abertas, faíscas ou luzes piloto, como junto de uma caldeira ou outros aparelhos.
Em caso de derrame de combustível, não tente ligar o motor; evite criar qualquer fonte de ignição até os vapores do combustível se terem dissipado.
| Intervalo de assistência | Procedimento de manutenção |
|---|---|
| Em todas as utilizações ou diariamente |
|
Antes de ligar a máquina, todos os dias, execute os procedimentos de cada utilização/diários indicados em .
Capacidade do depósito de combustível: 57 litros
Use apenas gasóleo limpo ou biodiesel com baixo conteúdo (<500 ppm) ou ultra baixo conteúdo (<15 ppm) de enxofre. A classificação mínima de cetano deve ser 40. Adquira combustível em quantidades que possam ser usadas no prazo de 180 dias para assegurar a pureza do combustível.
Utilize gasóleo de Verão (N.º 2-D) a temperaturas superiores a -7°C e gasóleo de inverno (N.º 1-D ou mistura N.º 1-D/2-D) abaixo de -7°C. A utilização de gasóleo de Inverno a temperaturas inferiores proporciona um ponto de inflamação mais baixo e caraterísticas de fluxo frio que facilitam o arranque e reduzem a obstrução do filtro de combustível.
A utilização de gasóleo de Verão acima de -7°C contribui para uma maior duração da bomba de combustível e maior potência quando comparado com o gasóleo de inverno.
Important: Não utilize querosene nem gasolina em vez de gasóleo. A não observação desta precaução danifica o motor.
Preparado para Biodiesel
Esta máquina também pode usar um combustível com mistura de biodiesel de até B20 (20% biodiesel, 80% petrodiesel). A parte de petrodiesel deve ter baixo teor ou ultra baixo teor de enxofre. Tome as seguintes precauções:
A parte de biodiesel do combustível tem de cumprir as especificações ASTM D6751 ou EN 14214.
A composição do gasóleo de mistura deve cumprir a ASTM D975 ou EN 590.
As superfícies pintadas podem ser danificadas pelas misturas de biodiesel.
Utilize misturas B5 (conteúdo de biodiesel de 5%) ou inferiores no tempo frio.
Verifique os vedantes, tubos e juntas em contacto com o combustível, uma vez que podem degradar-se ao longo do tempo.
Pode ocorrer obstrução do filtro durante algum tempo após mudar para misturas de biodiesel.
Contacte o distribuidor se desejar mais informações sobre o biodiesel.
Estacione a máquina numa superfície nivelada, desça as unidades de corte, desligue o motor, engate o travão de estacionamento e retire a chave da ignição.
Utilizando um pano limpo, limpe a zona em redor da tampa do depósito de combustível.
Retire a tampa do depósito de combustível (Figura 27).

Encha o depósito com combustível até que o nível atinja a parte inferior do tubo de enchimento.
Aperte novamente a tampa no depósito de combustível após o seu enchimento.
Note: Se for possível, encha o depósito de combustível após cada utilização. Isto minimiza uma eventual formação de condensação dentro do depósito de combustível.
O proprietário/operador pode prevenir e é responsável por acidentes que possam causar ferimentos pessoais ou danos materiais.
Utilize vestuário adequado, incluindo proteção visual, calças compridas, calçado resistente antiderrapante e proteções para os ouvidos. Prenda cabelo comprido e não utilize vestuário solto ou joias pendentes.
Nunca utilize a máquina se se sentir cansado, doente ou sob o efeito de álcool ou drogas.
Tenha toda a atenção durante a operação da máquina. Não faça qualquer atividade que cause distrações; caso contrário, podem ocorrer ferimentos ou danos materiais.
Antes de ligar o motor, certifique-se de que as transmissões estão em Ponto morto, o travão de estacionamento está engatado e coloque-se na posição de operação.
Nunca transporte passageiros na máquina e mantenha as pessoas e animais afastados da máquina durante o funcionamento.
Utilize a máquina apenas quando tiver boa visibilidade para evitar buracos ou outros perigos não visíveis.
Evite cortar relva molhada. Uma redução da tração poderá fazer com que a máquina derrape.
Mantenha as mãos e pés longe das unidades de corte.
Antes de recuar, olhe para trás e para baixo para ter a certeza de que o caminho está desimpedido.
Tome todas as precauções necessárias quando se aproximar de esquinas sem visibilidade, arbustos, árvores ou outros objetos que possam obstruir o seu campo de visão.
Pare as unidades de corte sempre que não estiver a cortar.
Abrande e tome as precauções necessárias quando virar e atravessar estradas e passeios com a máquina. Dê sempre prioridade.
Nunca ligue o motor numa área onde os gases de escape fiquem presos.
Nunca deixe a máquina em funcionamento sem vigilância.
Antes de sair da posição de operação (incluindo para esvaziar os depósitos de recolha ou desobstruir as unidades de corte), faça o seguinte:
Estacione a máquina numa superfície nivelada.
Desengate as unidades de corte e baixe os engates.
Engate o travão de estacionamento.
Desligue o motor e retire a chave.
Espere até todas as peças móveis pararem.
Opere a máquina apenas em condições de boa visibilidade e condições atmosféricas adequadas. Nunca opere a máquina quando existir a possibilidade de trovoadas.
Não retire nenhum dos componentes ROPS da máquina.
Certifique-se de que o cinto de segurança está preso e o pode tirar rapidamente em caso de emergência.
Use sempre o cinto de segurança.
Verifique cuidadosamente se existem obstruções suspensas e não entre em contacto com elas.
Mantenha o ROPS em boas condições de funcionamento inspecionando-o regularmente para verificar se há danos e mantenha apertadas todas as fixações.
Substitua todos os componentes danificados do ROPS. Não os repare ou modifique.
Os declives são um dos principais fatores que contribuem para a perda de controlo e acidentes de capotamento que podem resultar em ferimentos graves ou morte. Você é responsável pelo funcionamento seguro em declives. Operação da máquina em qualquer declive requer cuidado adicional.
Avalie as condições do local para determinar se o declive é seguro para o funcionamento da máquina, incluindo vigilância do local. Utilize sempre o bom senso e capacidade crítica ao efetuar esta avaliação.
Leia as instruções sobre declives, apresentadas em baixo, para utilizar a máquina em declives. Antes de usar a máquina reveja as condições do local para determinar se pode operar a máquina nas condições desse dia e desse local. As alterações no terreno podem dar origem a uma alteração da operação da máquina em declives.
Evite arrancar, parar ou virar em declives. Evite alterações súbitas na velocidade ou direção. Faça as curvas lenta e gradualmente.
Não utilize a máquina em condições nas quais a tração, a viragem ou a estabilidade possam ser postas em causa.
Remova ou assinale obstruções como valas, buracos, sulcos, lombas, pedras ou outros perigos escondidos. A relva alta pode esconder obstruções. O terreno desnivelado pode fazer capotar a máquina.
Esteja atento ao funcionamento da máquina em relva molhada, ao atravessar declives ou a descer – a máquina poderá perder tração.
Tenha uma especial atenção quando utilizar a máquina perto de declive acentuados, valas, margens, perigos junto à água ou outros. A máquina poderá capotar repentinamente se uma roda resvalar ou se o piso ceder. Estabeleça uma área de segurança entre a máquina e qualquer perigo.
Identifique os perigos na base do declive. Se houver perigos, corte o declive com uma máquina controlada por operador apeado.
Se possível, mantenha a(s) unidade(s) de corte descida(s) para o solo enquanto estiver a trabalhar em inclinações. Elevar as unidades de corte enquanto a máquina estiver a operar em declives pode causar instabilidade da máquina.
Sente-se no banco, levante o pé do pedal de tração de forma a ficar em PONTO MORTO, engate o travão de mão, coloque o interruptor de velocidade do motor na posição LENTO e certifique-se de que o interruptor de ativação/desativação está na posição de DESATIVAçãO.
Rode a chave da ignição para a posição LIGAR/PRé-AQUECIMENTO. Um temporizador automático controla o aquecimento prévio durante 6 segundos aproximadamente.
Quando a luz indicadora das velas apagar, rode a chave para a posição ARRANQUE. Liberte imediatamente a chave quando o motor arrancar, deixando-a regressar à posição FUNCIONAMENTO. Deixe o motor aquecer (sem carga) e depois desloque a alavanca do acelerador para a posição desejada.
O motor de arranque não deve funcionar durante mais de 15 segundos. Liberte a chave quando o motor entrar em funcionamento. Se for necessário repetir a operação de aquecimento prévio, rode a chave para a posição DESLIGAR e, em seguida, novamente para a posição LIGAR/PRé-AQUECIMENTO. Repita o processo, conforme necessário.
Desloque a alavanca do acelerador para a posição RALENTI, ponha o interruptor da transmissão do cilindro na posição DESENGATAR e rode a chave da ignição para DESLIGAR.
Note: Tire a chave para evitar arranques acidentais.
Important: Deixe o motor a funcionar ao ralenti durante 5 minutos antes de o desligar, depois de uma operação com a carga total. O não cumprimento deste procedimento pode provocar avarias ao nível do turbocompressor.
Note: Desça as unidades de corte. Isto alivia a pressão do circuito do elevador e elimina o risco das unidades de corte serem baixadas acidentalmente.
Estacione a máquina numa superfície nivelada, desça as unidades de corte, desligue o motor, engate o travão de estacionamento e retire a chave da ignição.
Certifique-se de que o depósito de combustível se encontra meio cheio.
Destranque e levante o capot.
Abra o tampão de ventilação do filtro de combustível/separador de água (Figura 28).

Rode a chave da ignição para a posição LIGAR. Este procedimento ativa a bomba de combustível elétrica, forçando a saída de ar em torno do tampão de ventilação. Mantenha a chave na posição LIGAR enquanto não sair um fluxo contínuo de combustível do tampão. Aperte o tampão e rode a chave para a posição DESLIGAR.
Desaperte o parafuso de purga que se encontra na bomba de injeção de combustível (Figura 29).

Rode a chave da ignição para a posição LIGAR. Este procedimento irá ativar a bomba de combustível elétrica, forçando a saída de ar através do parafuso de purga. Mantenha a chave na posição LIGAR até que saia um fluxo contínuo de combustível do parafuso. Aperte o parafuso e rode a chave para a posição DESLIGAR.
Note: Normalmente, o motor deve arrancar depois de seguir o procedimento anterior. No entanto, se o motor não arrancar, isso poderá significar que ainda existe ar entre a bomba de injeção e os injetores; consulte a Purgação de ar dos injetores.
O objetivo dos interruptores de segurança é evitar o arranque ou a ligação do motor, exceto nos casos em que o pedal de tração esteja na posição de PONTO MORTO, o interruptor de ativação/desativação esteja na posição de DESATIVAçãO e a alavanca de controlo de elevação/descida das unidades de corte esteja na posição de PONTO MORTO. Adicionalmente, o motor desliga quando se carregar no pedal de tração com o operador levantado do banco ou com o travão de estacionamento engatado.
A máquina poderá arrancar inesperadamente, se os interruptores de segurança se encontrarem desligados ou danificados, e provocar lesões pessoais.
Não desative os interruptores de bloqueio.
Verifique o funcionamento dos interruptores de bloqueio diariamente e substitua todos os interruptores danificados antes de utilizar a máquina.
| Intervalo de assistência | Procedimento de manutenção |
|---|---|
| Em todas as utilizações ou diariamente |
|
Estacione a máquina numa superfície nivelada, desça as unidades de corte, desligue o motor, engate o travão de estacionamento e retire a chave da ignição.
Abra a cobertura do painel de controlo. Localize os fios e o conector de circuito. Com cuidado, desligue o conector de circuito do conector dos fios (Figura 30).

Ligue o conector do visor ACE de diagnóstico ao conector de fios (Figura 31). Certifique-se de que o autocolante com o desenho correto está colocado no visor ACE de diagnóstico.

Rode a chave na ignição para a posição LIGAR, mas não ligue o motor.
Note: o texto a vermelho no autocolante refere-se aos interruptores de entrada e o texto a verde refere-se às saídas.
Acende-se o LED das “entradas apresentadas”, na coluna inferior direita do visor ACE de diagnóstico. Se o LED das “saídas apresentadas” se acender, carregue e solte o botão de comutação do visor ACE de diagnóstico para passar para as “entradas apresentadas”. Não mantenha o botão pressionado.
O visor ACE de diagnóstico acende o LED associado a cada uma das entradas quando esse interruptor de entrada é fechado.
Mude cada um dos interruptores de aberto para fechado (ou seja, sentado no banco, engatar pedal de tração, etc.) e verifique se o LED adequado se acende e apaga no visor ACE de diagnóstico. Repita esta operação em todos os operadores acessíveis.
Se o interruptor estiver fechado e o LED correspondente não se acender, verifique todos os fios e ligações e depois verifique todos os interruptores com um ohmímetro. Substitua todos os interruptores danificados e repare todos os fios danificados.
O visor ACE de diagnóstico também pode detetar quais os solenóides de saída ou relés que estão acionados. Esta é uma forma rápida de determinar se uma avaria da máquina é elétrica ou hidráulica.
Estacione a máquina numa superfície nivelada, desça as unidades de corte, desligue o motor, engate o travão de estacionamento e retire a chave da ignição.
Abra a cobertura do painel de controlo. Localize os fios e os conectores junto ao controlador. Com cuidado, desligue o conector de circuito do conector dos fios.
Ligue o conector do visor ACE de diagnóstico ao conector de fios. Certifique-se de que o autocolante com o desenho correto está colocado no visor ACE de diagnóstico.
Rode a chave na ignição para a posição LIGAR, mas não ligue o motor.
Note: o texto a vermelho no autocolante refere-se aos interruptores de entrada e o texto a verde refere-se às saídas.
Deve acender-se o LED das “saídas apresentadas”, na coluna inferior direita do visor ACE de diagnóstico. Se o LED das “entradas apresentadas” se acender, carregue no botão de comutação do visor ACE de diagnóstico para passar para as “saídas apresentadas.”
Note: Pode ser necessário alternar várias vezes entre as “entradas apresentadas” e as “saídas apresentadas” para executar o passo seguinte. Para alternar, carregue uma vez no botão. Pode repetir este procedimento as vezes necessárias. Não carregue no botão sem soltar.
Sente-se no banco e tente aceder à função pretendida da máquina. Os LED de saída adequados devem acender-se para indicar que o ECU está a ativar essa função. (Consulte a Funções de válvula de solenóide hidráulica para ter a certeza dos LED de saída especificados).
Note: se nenhum dos LED de saída se acender, significa que existe uma avaria elétrica nessa SAÍDA. Repare/substitua imediatamente as peças elétricas danificadas. Para repor um LED a piscar, rode a chave para "Desligar" e, em seguida, para "Ligar" e limpe a memória de falhas dos controladores; consulte Memória de avarias e recuperação.
Se nenhum LED de saída estiver a piscar, mas se o LED de saída correto não se acender, verifique se os interruptores de entrada correspondentes estão nas posições corretas para que essa função seja ativada. Verifique se as funções dos interruptores estão corretas.
Se os LEDs de saída estiverem acesos como especificado e a máquina não funcionar corretamente, isso significa que o problema não tem uma origem elétrica. Efetue as reparações necessárias.
Note: Devido a restrições do sistema elétrico, o LED de saída de “Start”, “Preheat” e “ETR/ALT” pode não se acender, apesar de poder haver uma avaria elétrica numa destas funções. Se achar que o problema da máquina se deve a uma destas funções, não se esqueça de verificar o circuito elétrico com um voltímetro/ohmímetro para se certificar de que nenhuma destas funções está avariada.
Se cada um dos interruptores de entrada estiver na posição correta e a funcionar corretamente e os respetivos LED de saída não se acenderem, indica um problema ao nível da ECU. Neste caso, solicite a assistência do distribuidor Toro autorizado.
Se o controlador detetar uma avaria num dos solenoides de saída, acende-se a lâmpada de diagnóstico da máquina (lâmpada de diagnóstico do cilindro na consola ou lâmpada de diagnóstico verde existente por baixo da consola) e guarda a avaria na memória do controlador (ECU). A avaria pode então ser recuperada e visualizada no ACE de diagnóstico ou num portátil/PC. O controlador guarda uma avaria de cada vez e não memoriza outra avaria diferente enquanto a primeira não for resolvida.
Recuperar as avarias memorizadas (não se sente no banco)
Rode a chave para a posição DESLIGAR.
Ligue a ferramenta de diagnóstico portátil ao conector do circuito do controlador (utilize o desenho adequado).
Mova a alavanca de controlo de elevação/descida das unidades de corte para a posição ELEVAR e mantenha-a aí.
Rode a chave para a posição LIGAR e continue a manter a alavanca de controlo de elevação/descida das unidades de corte na posição ELEVAR até que a luz de Ferramenta de diagnóstico acenda (aproximadamente dois segundos).
Liberte a alavanca de controlo de elevação/descida das unidades de corte para a posição central.
A ferramenta portátil reproduz agora a falha retida na memória do controlador.
Important: O visor mostra oito registos individuais com a avaria apresentada no 8º registo. Cada registo é apresentado durante 10 segundos. Não se esqueça de colocar o visor da ferramenta de diagnóstico nas saídas para ver a avaria. O circuito avariado começa a piscar. Os registos repetem-se até a chave ser desligada. A unidade não arranca neste modo.
Limpar a memória de avarias (ferramenta de diagnóstico não necessária)
Rode a chave para a posição DESLIGAR.
Coloque o seletor de retificação na posição Front ou Rear.
Coloque o interruptor de controlo dos cilindros na posição Enable.
Mova a alavanca de controlo de elevação/descida das unidades de corte para a posição Elevar e mantenha-a aí.
Rode a chave para a posição Ligar e continue a manter a alavanca de controlo de elevação/descida das unidades de corte na posição ELEVAR até que a lâmpada de controlo dos cilindros comece a piscar (aprox. dois segundos).
Liberte a alavanca de controlo de elevação/descida das unidades de corte e rode a chave para a posição DESLIGAR. A memória está agora limpa.
Rode o interruptor de retificação para a posição DESLIGAR e o interruptor Enable para a posição DISABLE.
Important: Não deixe o visor ACE de diagnóstico ligado à máquina. Não foi concebido para suportar o ambiente de utilização diária da máquina. Quando terminar de utilizar o ACE de diagnóstico, desligue-o da máquina e ligue o conector do circuito ao conector de fios. A máquina só funciona se o conector do circuito estiver instalado na cablagem. Guarde o ACE de diagnóstico num local seco e protegido no interior e não na máquina.
Antes de cortar a relva, treine a utilização da máquina num espaço aberto. Ligue e desligue o motor. Pratique a marcha para a frente e a marcha-atrás. Levante e baixe as unidades de corte e engate e desengate os cilindros. Quando se sentir à vontade com a máquina, pratique a subida e a descida de terrenos inclinados a diferentes velocidades.
Se se acender uma luz de advertência durante a operação, pare imediatamente a máquina e solucione o problema antes de continuar. Se continuar a utilizar a máquina com uma avaria pode danificar gravemente a máquina.
Important: A luz de diagnóstico vermelha, na coluna de direção, indica quando as velas de incandescência estão ativadas. Não ligue o motor até que o ciclo de incandescência esteja concluído.
Ligue o motor e coloque o acelerador na posição RáPIDOpara que o motor comece a trabalhar à velocidade máxima. Coloque o interruptor Enable/Disable na posição ENABLE e utilize a alavanca de controlo de subida/descida das unidades de corte (LOWER/RAISE) para as controlar (as unidades de corte dianteiras são baixadas antes das unidades de corte traseiras). Para avançar e cortar a relva, carregue no pedal de tração para a frente. Mantenha uma velocidade que não faça acender a luz de controlo dos cilindros. Aumente ou diminua gradualmente a velocidade de tração para manter a fixação correta.
Mova o interruptor Enable/Disable para a posição de desativação da alavanca de controlo de elevação/descida das unidades de corte (posição intermédia), bloqueie os pedais do travão e recolha as unidades de corte para a posição de transporte. Tenha cuidado ao conduzir por entre objetos para não danificar acidentalmente a máquina e as unidades de corte. Tome todas as precauções necessárias quando utilizar a máquina em declives. Conduza lentamente e evite mudanças de direção bruscas, de modo a prevenir qualquer capotamento. Baixe as unidades de corte quando descer terrenos inclinados para manter o controlo da direção.
Desligue o motor, retire a chave, espere até que todo o movimento pare antes de sair da posição de operação. Deixe a máquina arrefecer antes de a ajustar, lhe fazer a manutenção, limpar ou armazenar.
Elimine todos os vestígios de relva e detritos das unidades de corte, transmissões, abafadores, filtros de refrigeração e compartimento do motor, de modo a evitar qualquer risco de incêndio. Limpe as zonas que tenham óleo ou combustível derramado.
Desative o sistema de combustível durante o armazenamento ou transporte da máquina.
Desengate a transmissão para o engate sempre que estiver a transportar ou não estiver a utilizar a máquina.
Mantenha e limpe o(s) cinto(s) de segurança, como necessário.
Nunca guarde a máquina ou o recipiente de combustível num local onde existam chamas abertas, faíscas ou luzes piloto, como junto de uma caldeira ou outros aparelhos.
Utilize rampas de largura total para carregar máquina num atrelado ou camião.
Prenda bem a máquina.
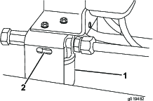
Em caso de emergência, a máquina pode ser deslocada, ativando a válvula de derivação na bomba hidráulica de deslocação variável e puxando ou rebocando a máquina.
Important: Não empurre nem reboque a máquina a uma velocidade superior a 3–4,8 km/h porque o sistema interno de transmissão pode sofrer danos. A válvula de derivação deve ser aberta sempre que empurrar ou rebocar a máquina.
A válvula de derivação está localizada sobre a bomba de deslocação variável (Figura 34). Rode a válvula 90°, em qualquer direção, para permitir a passagem do óleo internamente.
Note: Pode agora deslocar lentamente a máquina sem danificar a transmissão.

Feche a válvula de derivação antes de ligar o motor.
Important: Ligar o motor com a válvula de derivação aberta vai provocar o sobreaquecimento da transmissão.
Note: Não deverá exceder uma força de aperto de 7 a 11 N·m quando fechar a válvula.
Utilize a lista seguinte para identificar e descrever as diferentes funções dos solenóides no coletor hidráulico. Cada solenóide deve ser ativado de forma a que a função possa ocorrer.
| Solenóide | Função |
|---|---|
| MSV1 | Circuito do cilindro dianteiro |
| MSV2 | Circuito do cilindro traseiro |
| SV4 | Levante as unidades de corte dianteiras |
| SV3 | Levante as unidades de corte dianteiras centrais |
| SV5 | Levante as unidades de corte traseiras |
| SV1 | Pressurize o circuito hidráulico de elevação/abaixamento |
| SV2 | Direção: ON=Levantar, OFF= Baixar |
| SV 6 | Unidade de corte posterior esquerda |
| SV7 | Unidade de corte posterior direita |
| SV8 | Carga em espera |
Note: Determine os lados direito e esquerdo da máquina a partir da posição normal de utilização.
Antes de ajustar, limpar, efetuar manutenção ou abandonar a máquina, faça o seguinte:
Estacione a máquina numa superfície plana.
Desloque o interruptor do acelerador para a posição de ralenti baixo.
Desengate as unidades de corte.
Baixe as unidades de corte.
Certifique-se de que a tração está em Ponto morto.
Engate o travão de estacionamento.
Desligue o motor e retire a chave.
Espere até todas as peças móveis pararem.
Deixe os componentes da máquina arrefecerem antes de proceder à manutenção.
Se possível, não faça manutenção com o motor em funcionamento. Mantenha-se longe das peças móveis.
Utilize apoios para suportar a máquina ou os seus componentes sempre que necessário.
Cuidadosamente, liberte a pressão dos componentes com energia acumulada.
Mantenha todas as peças da máquina em boas condições de trabalho e as partes corretamente apertadas.
Substitua todos os autocolantes gastos ou danificados.
Para assegurar o desempenho seguro e ideal da máquina, utilize apenas peças sobressalentes originais da Toro. As peças sobressalentes produzidas por outros fabricantes poderão tornar-se perigosas e a sua utilização pode anular a garantia do produto.
| Intervalo de assistência | Procedimento de manutenção |
|---|---|
| Após as pimeiras 8 horas |
|
| Após as pimeiras 50 horas |
|
| Após as pimeiras 200 horas |
|
| Em todas as utilizações ou diariamente |
|
| A cada 25 horas |
|
| A cada 50 horas |
|
| A cada 100 horas |
|
| A cada 150 horas |
|
| A cada 200 horas |
|
| A cada 400 horas |
|
| A cada 800 horas |
|
| A cada 1000 horas |
|
| A cada 2000 horas |
|
| Cada 2 anos |
|
Copie esta página para uma utilização de rotina.
| Verificações de manutenção | Para a semana de: | ||||||
|---|---|---|---|---|---|---|---|
| 2ª | Ter. | Qua. | Qui. | Sex. | Sáb. | Dom. | |
| Verifique o funcionamento do sistema de segurança. | |||||||
| Verifique o funcionamento dos travões. | |||||||
| Verifique o óleo do motor e o nível do combustível. | |||||||
| Efetue a drenagem do separador de combustível/água. | |||||||
| Verifique o indicador de restrição do filtro de ar. | |||||||
| Verifique se existem detritos no radiador e no painel. | |||||||
| Procure ruídos estranhos no motor.1 | |||||||
| Verifique os ruídos estranhos de funcionamento. | |||||||
| Verificação do nível do fluido hidráulico. | |||||||
| Verifique o indicador do filtro hidráulico. 2 | |||||||
| Verifique se as mangueiras hidráulicas se encontram danificadas. | |||||||
| Verifique se há fuga de fluidos. | |||||||
| Verifique a pressão dos pneus. | |||||||
| Verifique o funcionamento do painel de instrumentos. | |||||||
| Verifique o ajuste do cilindro à lâmina de corte. | |||||||
| Verifique o ajuste da altura do corte. | |||||||
| Verifique todos os bocais de lubrificação. 3 | |||||||
| Retoque a pintura danificada. | |||||||
|
1. Em caso de arranque difícil, verifique as velas de incandescência e os injetores; poderá ainda verificar-se alguma produção excessiva de fumo ou um funcionamento irregular da máquina. 2. Verifique com o motor ligado e com o óleo à temperatura de funcionamento. 3. Imediatamente após cada lavagem, independentemente do intervalo previsto |
|||||||
| Inspeção executada por: | ||
| Item | Data | Informação |
| 1 | ||
| 2 | ||
| 3 | ||
| 4 | ||
| 5 | ||
| 6 | ||
| 7 | ||
| 8 | ||
Important: Para informações detalhadas sobre os procedimentos de manutenção adicionais, consulte o Manual do proprietário do motor.
Note: Para obter um esquema elétrico ou esquema hidráulico da máquina, visite www.Toro.com.
| Intervalo de assistência | Procedimento de manutenção |
|---|---|
| A cada 50 horas |
|
Lubrifique todos os bocais de lubrificação dos rolamentos e dos casquilhos com massa lubrificante N.º 2 para utilizações gerais, à base de lítio.
A localização dos bocais de lubrificação e as quantidades são as seguintes:
Estrutura de suporte e articulação da unidade de corte (2) (Figura 35)

Barra de ligação do eixo traseiro (2) (Figura 36)
Rótulas do cilindro de direção (2) (Figura 36)
Buchas do pino principal (2) (Figura 36) — A união superior do pino principal apenas deverá ser lubrificado uma vez por ano (2 bombas).

Cilindros de elevação frontais (3) (Figura 37 e Figura 38)


Articulação do cilindro de elevação traseiro (2) (Figura 39)

Articulação do braço de elevação (3) (Figura 40)

Articulação do eixo traseiro (Figura 41)

Articulações do braço de elevação traseiro (2) (Figura 42)

Eixo do pedal de travão (1) (Figura 43)

Desligue o motor antes de verificar ou adicionar óleo no cárter.
Não altere os valores do acelerador nem acelere o motor excessivamente.
| Intervalo de assistência | Procedimento de manutenção |
|---|---|
| A cada 400 horas |
|
Verifique se existe algum dano no corpo do filtro de ar que possa provocar uma fuga de ar. Substitua se estiver danificado. Verifique todo o sistema de admissão para ver se tem fugas, se está danificado ou se há braçadeiras de tubos soltas.
Faça a manutenção ao filtro de ar apenas quando o indicador de manutenção (Figura 44) o exigir. Mudar o filtro de ar antes de ser necessário apenas aumenta a possibilidade de entrar sujidade no motor quando retira o filtro.

Important: Certifique-se de que a cobertura está corretamente assente e veda com o corpo do filtro de ar.
Puxe o trinco para fora e rode a cobertura do filtro de ar no sentido contrário ao dos ponteiros do relógio (Figura 45).

Retire a cobertura do corpo do filtro de ar. Antes de remover o filtro, utilize ar de baixa pressão (2,76 bar, limpo e seco) para ajudar a retirar grandes acumulações de detritos que se encontram entre o lado de fora do filtro principal e o recipiente. Evite a utilização de ar de alta pressão, que pode forçar a entrada de sujidade no sistema de admissão através do filtro.
Este processo de limpeza evita que a sujidade migre para dentro da admissão quando se retira o filtro primário.
Retire e substitua o filtro primário (Figura 46).
Não se recomenda a limpeza do elemento usado devido a possibilidade de danos no meio do filtro. Inspecione o filtro novo para ver se sofreu danos durante o transporte, verificando a extremidade vedante do filtro e o corpo. Não utilize um elemento danificado. Insira um filtro novo aplicando pressão no anel exterior do elemento para o assentar no recipiente. Não pressione no centro flexível do filtro.

Important: Nunca tente limpar o filtro de segurança (Figura 47). Substitua o filtro de segurança após três operações de manutenção do filtro primário.

Limpe a porta de ejeção de sujidade que se encontra na tampa amovível. Retire a válvula de saída em borracha para fora da tampa, limpe a cavidade e volte a colocar a válvula de saída.
Instale a tampa orientando a válvula de saída de borracha para uma posição descendente – entre cerca de 5:00 a 7:00 quando vista da extremidade.
Reinicie o indicador (Figura 44) se este se apresentar vermelho.
| Intervalo de assistência | Procedimento de manutenção |
|---|---|
| Em todas as utilizações ou diariamente |
|
O motor já é enviado com óleo no cárter; no entanto, verifique o nível de óleo antes e depois de ligar o motor pela primeira vez.
Utilize óleo de motor de alta qualidade que satisfaça as seguintes especificações:
Nível de classificação API necessário: CH-4, CI-4 ou superior.
Óleo preferido: SAE 15W-40: acima de -18°C
Óleo alternativo: SAE 10W-30 ou 5W-30 (todas as temperaturas)
Note: O óleo Toro Premium Engine encontra-se disponível no seu distribuidor na viscosidade 15W-40 ou 10W-30. Consulte o catálogo das peças para saber quais são os números das peças.
Note: A melhor altura para verificar o nível de óleo do motor será quando o motor estiver frio antes do dia de trabalho começar. Se já tiver funcionado, espere 10 minutos até o óleo voltar para o reservatório e verifique depois. Se o nível de óleo estiver exatamente na marca ou abaixo da marca Adicionar na vareta, adicione óleo até o nível atingir a marca Cheio. Não encha muito o motor. Se o nível de óleo se encontrar entre as marcas Cheio e Adicionar, não é necessário adicionar óleo.
Estacione a máquina numa superfície nivelada, desça as unidades de corte, desligue o motor, engate o travão de estacionamento e retire a chave da ignição.
Desengate o trinco do capot e abra o capot (Figura 48).

Retire a vareta (Figura 49), limpe-a, coloque-a no tubo e volte a retirá-la em seguida.
Verifique o nível do óleo na vareta; o nível do óleo deve estar até à marca Cheio na vareta.

Se o nível de óleo se encontrar abaixo da zona de segurança, deverá retirar a tampa de enchimento (Figura 50) e adicionar óleo até que o nível atinja a marca Cheio.
Important: Não encha muito o motor.

Volte a montar a tampa e a vareta.
Feche o capot e fixe-o com os trincos.
| Intervalo de assistência | Procedimento de manutenção |
|---|---|
| Após as pimeiras 50 horas |
|
| A cada 150 horas |
|
Capacidade: cerca de 7,0 litros com o filtro
Inicialmente, deve mudar o óleo e o filtro após as primeiras 50 horas de funcionamento, e daí em diante, a cada 150 horas.
Retire o tampão de escoamento (Figura 51) e deixe o óleo escorrer para um recipiente adequado. Quando o óleo parar, volte a montar o tampão de escoamento.

Retire o filtro do óleo (Figura 52). Aplique uma leve camada de óleo limpo no vedante do filtro novo antes de o montar. Não aperte demasiado o filtro.

Adicione óleo ao cárter.
Ponha a alavanca do acelerador para a frente para que fique presa na ranhura da base do banco.
Desaperte o dispositivo de ligação do cabo do regulador na alavanca da bomba de injeção (Figura 53).

Mantenha a alavanca contra o bloqueio intermédio superior e aperte o cabo de ligação.
Note: depois de apertado, o cabo de ligação deve poder girar.
Aperte a porca, utilizada para afinar o dispositivo de fricção na alavanca do acelerador, com 4 a 6 N∙m. A força máxima necessária para operar a alavanca do acelerador deverá ser de 80 N.
| Intervalo de assistência | Procedimento de manutenção |
|---|---|
| Cada 2 anos |
|
Coloque a máquina numa superfície nivelada, baixe as unidades de corte até ao solo, engate o travão de estacionamento, desligue o motor e retire a chave da ignição.
Esvazie e limpe o depósito de combustível a cada 2 anos. Também deve drenar e lavar o depósito se o sistema de combustível ficar contaminado ou se tiver de guardar a máquina por um período de tempo prolongado. Utilize combustível limpo para lavar o depósito.

| Intervalo de assistência | Procedimento de manutenção |
|---|---|
| A cada 400 horas |
|
Verifique as tubagens de combustível e as ligações quanto a sinais de deterioração, danos ou ligações soltas.
| Intervalo de assistência | Procedimento de manutenção |
|---|---|
| Em todas as utilizações ou diariamente |
|
| A cada 400 horas |
|
Coloque a máquina numa superfície nivelada, baixe as unidades de corte até ao solo, engate o travão de estacionamento, desligue o motor e retire a chave da ignição.
Coloque um recipiente limpo debaixo do filtro de combustível.
Desenrosque o tampão de drenagem na parte inferior do recipiente do filtro e abra a ventilação da parte superior da montagem do recipiente.

Limpe a zona de montagem do recipiente do filtro.
Retire o recipiente do filtro e limpe a superfície de montagem.
Lubrifique a junta vedante do filtro com óleo limpo.
Monte o filtro manualmente até que a junta entre em contacto com a superfície de montagem, rodando em seguida o filtro mais 1/2 volta.
Aperte o tampão de drenagem na parte inferior do recipiente do filtro e feche a ventilação da parte superior da montagem do recipiente.
Note: Execute este procedimento quando o sistema de combustível tiver sido purgado de ar, utilizando os procedimentos de purga de ar normais, e se o motor ainda não funcionar; consulte Purgação do sistema de combustível.
Liberte a tubagem que se encontra ligada ao injetor nº 1 e à estrutura de suporte da bomba de injeção.

Desloque o regulador para a posição RáPIDO.
Rode a chave da ignição para a posição FUNCIONAMENTO e observe o fluxo de combustível em redor do conector. Rode a chave para a posição DESLIGAR quando vir um fluxo contínuo de combustível.
Aperte bem as ligações da tubagem.
Repita os passos 1 a 4 para os restantes bicos.
Note: Pode remover o resguardo da ventoinha da máquina para facilitar a limpeza.
Feche o filtro traseiro e fixe-o com os trincos.
Important: Não utilize água para limpar o motor, pois pode danificá-lo.
Desligue a bateria antes de reparar a máquina. Desligue o terminal negativo em primeiro lugar e o terminal positivo no final. Ligue o terminal positivo em primeiro lugar e o terminal negativo no final.
Carregue a bateria num espaço aberto e bem ventilado, longe de faíscas e chamas. Retire a ficha do carregador da tomada antes de o ligar ou desligar da bateria. Utilize roupas adequadas e ferramentas com isolamento.
| Intervalo de assistência | Procedimento de manutenção |
|---|---|
| A cada 25 horas |
|
O nível do eletrólito da bateria tem de ser verificado frequentemente e a zona superior da bateria tem de estar sempre limpa. Se guardar a máquina num local onde as temperaturas sejam muito elevadas, a bateria perde a sua carga mais rapidamente do que num ambiente mais fresco.
O eletrólito da bateria contém ácido sulfúrico, uma substância extremamente venenosa que pode provocar queimaduras graves.
Não beba eletrólito e evite qualquer contacto com a pele, olhos e vestuário. Use óculos de proteção para proteger os olhos e luvas de borracha para proteger as mãos.
Ateste a bateria apenas em locais onde exista água limpa para lavar as mãos.
Carregue a bateria num local bem ventilado para que os gases gerados durante o carregamento possam dissipar-se.
Como os gases são explosivos, mantenha chamas e faíscas longe da bateria; não fume.
A inalação de gases pode provocar náuseas.
Desligue o carregador da tomada elétrica antes de ligar ou desligar os cabos do carregador aos bornes da bateria.
O nível das células deverá ser mantido utilizando água destilada ou desmineralizada. Não encha as células acima do fundo do anel de separação no interior de cada uma das células. Coloque as tampas de enchimento com os ventiladores a apontar para trás (para o depósito de combustível).
Mantenha a zona superior da bateria limpa, lavando a periodicamente com uma escova molhada em amónia ou numa solução de bicarbonato de sódio. Após a sua limpeza, enxagúe a superfície superior da bateria com água. Não retire a tampa do tubo de enchimento durante a limpeza.
Os cabos da bateria deverão encontrar-se bem apertados, de modo a proporcionar um bom contacto elétrico.
Se verificar que existe corrosão nos terminais, desligue os cabos – o cabo negativo (-) em primeiro lugar – e raspe os contactos e os terminais separadamente. Ligue os cabos, o cabo positivo (+) em primeiro lugar e aplique vaselina nos terminais.
| Intervalo de assistência | Procedimento de manutenção |
|---|---|
| Em todas as utilizações ou diariamente |
|
Os pneus são colocados sob pressão excessiva aquando do seu envio. Portanto, deve libertar algum ar para reduzir a pressão. A pressão de ar correta nos pneus dianteiros e traseiros é de 1,03 a 1,38 bar.
Uma baixa pressão dos pneus reduz a estabilidade da máquina em terrenos inclinados. Tal pode mesmo levar a um capotamento, e a consequentes lesões ou morte.
Não encha de menos os pneus.
| Intervalo de assistência | Procedimento de manutenção |
|---|---|
| Após as pimeiras 8 horas |
|
| A cada 200 horas |
|
Aperte as porcas e os parafusos das rodas com 115 a 135 N·m.
A não observância de um binário de aperto adequado das porcas e parafusos das rodas pode dar origem a lesões.
Mantenha o binário de aperto adequado das porcas e parafusos das rodas.
| Intervalo de assistência | Procedimento de manutenção |
|---|---|
| A cada 400 horas |
|
Verifique o nível de óleo a cada 400 horas de funcionamento. Utilize lubrificante para engrenagens SAE 85W-140 de alta qualidade como substituição.
Com a máquina numa superfície nivelada, posicione a roda de forma a que 1 tampão de verificação (Figura 59) fique na posição das 12 horas e o outro na das 3 horas.

Retire o tampão da posição das 3 horas (Figura 59). O nível do óleo deve ficar ao nível do fundo do orifício do tampão de verificação.
Se o nível estiver baixo, retire o tampão da posição das 12 horas e adicione óleo até que comece a sair pelo furo da posição das 3 horas.
Instale ambos os tampões.
Repita os passos 1 a 4 na estrutura oposta.
| Intervalo de assistência | Procedimento de manutenção |
|---|---|
| Após as pimeiras 200 horas |
|
| A cada 800 horas |
|
Substitua o óleo, inicialmente, após 200 horas de funcionamento. Depois, mude a cada 800 horas. Utilize lubrificante para engrenagens SAE 85W-140 de alta qualidade como substituição.
Com a máquina numa superfície nivelada, posicione a roda de forma a que o tampão de verificação/escoamento se encontre na sua posição mais baixa (6 horas) (Figura 60).

Coloque o recipiente de escoamento por baixo do cubo da roda, retire o tampão e deixe o óleo escorrer para o recipiente.
Coloque o recipiente de escoamento por baixo da estrutura do travão, retire o tampão e deixe o óleo escorrer para o recipiente (Figura 61).

Quando terminar de drenar o óleo de ambos os locais, volte a colocar o tampão inferior na estrutura do travão.
Rode a roda até que o furo aberto fique na posição das 12 horas.
Volte a colocar o tampão.
Repita o procedimento para a transmissão/travões opostos.
| Intervalo de assistência | Procedimento de manutenção |
|---|---|
| A cada 400 horas |
|
O eixo traseiro é enviado de fábrica já com óleo lubrificante SAE 85W-140 aplicado. Verifique o nível do lubrificante antes de ligar o motor pela primeira vez e a cada 400 horas de funcionamento de aí em diante. A capacidade é de 2,3 litros. Efetue diariamente uma inspeção visual quanto a fugas.
Estacione a máquina numa superfície nivelada, desça as unidades de corte, desligue o motor, engate o travão de estacionamento e retire a chave da ignição.
Retire o tampão de verificação (Figura 62) de uma extremidade do eixo e certifique-se de que existe lubrificante até ao fundo do orifício. Se o nível estiver baixo, retire o tampão de enchimento (Figura 62) e adicione óleo suficiente para o nível de lubrificante subir até ao fundo dos orifícios do tampão de verificação.

| Intervalo de assistência | Procedimento de manutenção |
|---|---|
| Após as pimeiras 200 horas |
|
| A cada 800 horas |
|
Deverá mudar o óleo após as primeiras 200 horas de funcionamento; a partir daí o óleo deverá ser mudado a cada 800 horas de funcionamento.
Estacione a máquina numa superfície nivelada, desça as unidades de corte, desligue o motor, engate o travão de estacionamento e retire a chave da ignição.
Limpe a zona em redor dos 3 tampões de escoamento, 1 em cada extremidade e 1 no centro (Figura 63).

Retire os 3 tampões de verificação do nível de óleo e o tampão de ventilação do eixo principal para facilitar a drenagem do óleo.
Retire os tampões de escoamento e deixe o óleo escorrer para recipientes adequados.
Instale os tampões.
Retire um tampão de verificação e encha o eixo com cerca de 2,3 l de óleo de engrenagens 85W-140 ou até que o óleo chegue à parte de baixo do orifício.
Coloque o tampão de verificação.
| Intervalo de assistência | Procedimento de manutenção |
|---|---|
| A cada 800 horas |
|
Deverá verificar o alinhamento da roda traseira após cada 800 horas de funcionamento ou anualmente.
Meça a distância de centro a centro (à altura do eixo) na zona dianteira e traseira dos pneus da direção. A medição dianteira deve ser 3 mm inferior à medição traseira.
Para ajustar a distância, remova o contrapino e a porca de cada uma das rótulas da barra de ligação. Remova a rótula da barra de ligação do suporte do eixo (Figura 64).
Desaperte as abraçadeiras que estão em ambas as extremidades das barras de ligação (Figura 64).

Rode uma volta completa a rótula separada, para dentro ou para fora. Aperte a braçadeira na extremidade solta da barra de ligação.
Rode 1 volta completa todo o conjunto da barra de ligação na mesma direção (para dentro ou para fora). Aperte a braçadeira na extremidade unida da barra de ligação.
Instale a rótula no suporte do eixo e aperte bem a porca. Verifique o alinhamento, fazendo as devidas medições.
Repita o procedimento caso seja necessário.
Aperte a porca e instale um novo contrapino quando o ajuste estiver correto.
A máquina não pode deslizar quando soltar o pedal de tração. Se isso acontecer, tem de fazer um ajuste.
Estacione a máquina numa superfície nivelada, baixe as unidades de corte, desligue o motor, pressione apenas o pedal direito e engate o travão de mão.
Eleve o lado esquerdo da máquina até que o pneu dianteiro e traseiro estejam levantados. Utilize apoios de forma a evitar qualquer queda acidental.
Ligue o motor e deixe-o funcionar ao ralenti lento.
Ajuste as porcas de segurança na extremidade da barra da bomba para mover o tubo de controlo da bomba para a frente e eliminar o risco de deslizamentos para a frente, ou para trás para eliminar os deslizamentos para trás (Figura 65).

Quando as rodas pararem de rodar, aperte as porcas de segurança para fixar o ajuste.
Desligue o motor e solte o travão direito. Retire os apoios e baixe a máquina. Teste a máquina para ter a certeza de que não desliza.
Ingerir líquido de refrigeração do motor pode ser tóxico; Mantenha as crianças e os animais de estimação afastados.
O derrame de líquido de refrigeração quente pressurizado ou o contacto com o radiador quente e peças adjacentes pode provocar queimaduras graves.
Deixe sempre o motor arrefecer pelo menos 15 minutos antes de retirar a tampa do radiador.
Use um trapo quando abrir o tampão do radiador, fazendo-o lentamente para permitir a saída do vapor.
| Intervalo de assistência | Procedimento de manutenção |
|---|---|
| Em todas as utilizações ou diariamente |
|
Retire diariamente os detritos do painel traseiro, do dispositivo de arrefecimento do óleo e do radiador (com mais frequência em condições de muita sujidade).
Important: Nunca pulverize água para um motor quente porque pode danificá-lo.
Estacione a máquina numa superfície nivelada, desça as unidades de corte, desligue o motor, engate o travão de estacionamento e retire a chave da ignição.
Abertura do capot.
Limpe todos os detritos na área do motor.
Feche o capot.
Destranque e retire o painel traseiro (Figura 66).

Limpe bem o painel.
Desaparafuse os trincos e incline o dispositivo de arrefecimento de óleo para trás (Figura 67).

Limpe ambos os lados do refrigerador do óleo e a zona do radiador cuidadosamente com ar comprimido. Não utilize água.
Abra o capot e sopre os detritos para fora e para trás da máquina.
Desloque o arrefecedor do óleo para a posição inicial e prenda os trincos.
| Intervalo de assistência | Procedimento de manutenção |
|---|---|
| Em todas as utilizações ou diariamente |
|
A capacidade do sistema de refrigeração é de aproximadamente 9.4 litros.
Remova diariamente os detritos do painel, do arrefecedor do óleo e da parte da frente do radiador; efetue essa operação com maior frequência em condições de trabalho mais poeirentas ou de maior sujidade; consulte Remoção de detritos.
O sistema de arrefecimento está cheio com uma solução de 50/50 de água e anticongelante etileno glicol. Verifique o nível do líquido de arrefecimento existente no radiador e depósito de expansão no início de cada dia de trabalho, antes de ligar o motor.
Retire cuidadosamente a tampa do radiador e a tampa do depósito de expansão (Figura 68).
Verifique o nível de líquido de arrefecimento no radiador e no depósito de expansão (Figura 68).
O radiador deverá encontrar-se cheio de líquido até ao cimo do tubo de enchimento e o nível do líquido no depósito de expansão deverá atingir a marca de cheio.

Encha o depósito de expansão até à marca Cheio e o radiador até ao cimo do tubo de enchimento. Não encha demasiado o depósito de expansão.
Note: Se existir ar no sistema, retire o tampão de ventilação (Figura 69) localizado na parte de cima do depósito do radiador para que o ar saia. Instale o tampão de ventilação utilizando vedante PTFE.

Instale as tampas no radiador e no depósito de expansão.
Feche o capot e fixe-o com os trincos.
| Intervalo de assistência | Procedimento de manutenção |
|---|---|
| A cada 100 horas |
|
| Cada 2 anos |
|
Capacidade: 9,4 litros
Proteja o sistema de arrefecimento com uma solução a 50/50 de água e anticongelante etilenoglicol. Não utilize apenas água no sistema de arrefecimento.
A cada 100 horas de funcionamento, inspecione e aperte as ligações da tubagem. Substitua as tubagens deterioradas.
De 2 em 2 anos, drene e efetue a lavagem do sistema de arrefecimento. Adicione anticongelante; consulte Verificação do sistema de arrefecimento.
Ajuste os travões de serviço se o pedal do travão apresentar uma folga superior a 2,5 cm ou quando os travões não funcionarem de forma eficaz. Folga é a distância percorrida pelo pedal antes de se verificar qualquer resistência ao movimento.
Desengate o pino de bloqueio dos pedais dos travões, de forma a que ambos os pedais possam funcionar de forma independente.
Para reduzir a folga dos pedais dos travões, aperte os travões desapertando a porca dianteira que se encontra na extremidade roscada do cabo dos travões (Figura 70). Aperte a porca traseira para deslocar o cabo para trás até que os pedais dos travões apresentem uma folga de 1,2 a 2,5 cm. Aperte as porcas dianteiras depois de os travões estarem corretamente ajustados.

| Intervalo de assistência | Procedimento de manutenção |
|---|---|
| A cada 100 horas |
|
Verifique o estado e tensão da correia do alternador a cada 100 horas de funcionamento (Figura 71). Se necessário, substitua a correia. Verifique as tensões do seguinte modo:
Abertura do capot.
Verifique a pressão calcando a correia até ficar entre o alternador e as polias da alavanca do cárter, utilizando uma força de 97 N. A correia deverá fletir-se 1,1 cm. Se o desvio for incorreto salte para o passo 3. Se estiver correta, continue a operação.

Desaperte a porca que fixa a braçadeira ao motor e a porca que fixa o alternador à braçadeira.
Insira uma barra de apoio entre o alternador e o motor e use-a como alavanca no alternador.
Quando tiver alcançado a tensão pretendida, aperte o alternador e fixe as abraçadeiras para manter o ajuste.
Aperte a porca de bloqueio para manter o ajuste.
Em caso de penetração do fluido na pele, consulte imediatamente um médico. O fluido penetrado deve ser removido cirurgicamente dentro de algumas horas por um médico.
Certifique-se de que todas as tubagens e mangueiras do óleo hidráulico se encontram bem apertadas e em bom estado de conservação antes de colocar o sistema sob pressão.
Mantenha os seus corpo e mãos longe de fugas ou bicos que projetem fluido hidráulico sob pressão.
Utilize um pedaço de cartão ou papel para detetar fugas do fluido hidráulico.
Alivie com segurança toda a pressão do sistema hidráulico antes de executar qualquer trabalho neste sistema.
| Intervalo de assistência | Procedimento de manutenção |
|---|---|
| Em todas as utilizações ou diariamente |
|
Estacione a máquina numa superfície nivelada, desça as unidades de corte, desligue o motor, engate o travão de estacionamento e retire a chave da ignição.
Limpe a zona em redor do tubo de enchimento e da tampa do depósito hidráulico (Figura 72). Retire a tampa do tubo de enchimento.

Retire a vareta do tubo de enchimento e limpe-a com um pano limpo. Introduza a vareta no tubo de enchimento, retire-a e verifique o nível do fluido. O nível de fluido deverá encontrar-se a cerca de 6 mm da marca na vareta.
Se o nível estiver baixo, junte fluido suficiente para elevar o nível até à marca de cheio.
Volte a colocar a tampa e a vareta no tubo de enchimento.
O reservatório é enchido na fábrica com fluido hidráulico de qualidade superior. Verifique o nível de fluido hidráulico antes de ligar o motor pela primeira vez e diariamente a partir daí; consulte Verificação do fluido hidráulico.
Fluido hidráulico recomendado: Fluido hidráulico Toro PX Extended Life; disponível em recipientes de 19 litros ou tambores de 208 litros.
Note: Uma máquina que utilize o fluido de substituição recomendado requer substituições de fluido e filtro menos frequentes.
Fluidos hidráulicos alternativos: Se o fluido hidráulico Toro PX Extended Life não estiver disponível, pode utilizar outro fluido hidráulico convencional à base de petróleo que possua especificações abrangidas pelo intervalo indicado para todas as propriedades dos materiais seguintes e que cumpra as normas da indústria. Não utilize fluido sintético. Consulte o seu distribuidor de lubrificantes para identificar um produto satisfatório.
Note: A Toro não assume a responsabilidade por danos causados devido ao uso de substitutos inadequados, pelo que recomendamos a utilização exclusiva de produtos de fabricantes com boa reputação no mercado.
| Propriedades do material: | ||
| Viscosidade, ASTM D445 | cSt a 40°C 44 até 48 | |
| Índice de viscosidade ASTM D2270 | 140 ou superior | |
| Ponto de escoamento, ASTM D97 | -37°C a -45°C | |
| Especificações industriais: | Eaton Vickers 694 (I-286-S, M-2950-S/35VQ25 ou M-2952-S) | |
Note: A maioria dos fluidos são incolores, o que dificulta a deteção de fugas. Encontra-se à sua disposição um aditivo vermelho para o fluido hidráulico, em recipientes de 20 ml. Um recipiente é suficiente para 15 a 22 litros de fluido hidráulico. Poderá encomendar a peça N.º 44-2500 ao seu distribuidor Toro.
Important: Toro Premium Synthetic Biodegradable Hydraulic Fluid é o único fluido sintético biodegradável aprovado pela Toro. Este fluido é compatível com os elastómeros utilizados nos sistemas hidráulicos da Toro e é adequado a uma vasta gama de condições térmicas. Este fluido é compatível com óleos minerais convencionais, mas para um desempenho e biodegradabilidade máximos, deve remover totalmente o fluido convencional do sistema hidráulico. O óleo está disponível em recipientes de 19 litros ou tambores de 208 litros junto do seu distribuidor autorizado Toro.
32 litros; consulte a Especificações do fluido hidráulico
| Intervalo de assistência | Procedimento de manutenção |
|---|---|
| A cada 800 horas |
|
| A cada 2000 horas |
|
Se o fluido tiver sido contaminado, deverá entrar em contacto com um distribuidor Toro para lavar o sistema hidráulico. O fluido hidráulico contaminado tem uma aparência leitosa ou negra quando comparado com fluido limpo.
Estacione a máquina numa superfície nivelada, desça as unidades de corte, desligue o motor, engate o travão de estacionamento e retire a chave da ignição.
Abertura do capot.
Retire o tampão de escoamento da parte inferior do reservatório (Figura 73) e deixe o fluido hidráulico escorrer para o recipiente.

Instale e aperte o tampão quando o fluido deixar de escorrer.
Encha o depósito hidráulico com o fluido hidráulico, consulte a Especificações do fluido hidráulico e a Capacidade do fluido hidráulico.
Important: Utilize apenas os fluidos hidráulicos especificados. A utilização de outros fluidos poderá danificar o sistema.
Em seguida, volte a montar a tampa do reservatório. Ligue o motor e utilize todos os comandos hidráulicos, de modo a distribuir o fluido hidráulico por todo o sistema.
Verifique se existem fugas.
Desligue o motor.
Verifique o nível de fluido e adicione suficiente para elevar o nível até à marca Cheio na vareta.
Important: Não encha muito o depósito.
| Intervalo de assistência | Procedimento de manutenção |
|---|---|
| A cada 800 horas |
|
| A cada 1000 horas |
|
A cabeça do filtro do sistema hidráulico encontra-se equipada com um indicador do intervalo de assistência. Com o motor ligado, consulte o indicador - deve estar na zona verde. Quando o indicador estiver na zona vermelha, substitua o elemento do filtro.
Utilize o filtro sobressalente Toro (peça nº 94-2621).
Important: A utilização de outro filtro poderá anular a garantia de alguns componentes.
Estacione a máquina numa superfície nivelada, desça as unidades de corte, desligue o motor, engate o travão de estacionamento e retire a chave da ignição.
Limpe a zona em torno da montagem do filtro. Coloque um recipiente de escoamento debaixo do filtro e retire o filtro (Figura 74).

Lubrifique a junta vedante do novo filtro e encha o filtro com fluido hidráulico.
Certifique-se de que a zona de montagem do filtro se encontra limpa. Enrosque o filtro até que a junta vedante entre em contacto com a chapa de montagem. Em seguida aperte o filtro 1/2 volta.
Ligue o motor e deixe funcionar a máquina durante dois minutos para eliminar o ar do sistema.
Desligue o motor e retire a chave da ignição. Verifique se há fugas.
| Intervalo de assistência | Procedimento de manutenção |
|---|---|
| Em todas as utilizações ou diariamente |
|
Verifique as tubagens e as uniões hidráulicas, prestando especial atenção a fugas, tubagens dobradas, suportes soltos, desgaste, juntas soltas e danos provocados pelas condições atmosféricas ou por agentes químicos. Efetue todas as reparações necessárias antes de utilizar a máquina.
As portas de teste são utilizadas para testar a pressão nos circuitos hidráulicos. Contacte o seu distribuidor Toro autorizado para obter ajuda.
A porta de teste A (Figura 75) é utilizada para ajudar na resolução de problemas no circuito hidráulico dos cilindros de elevação.

A porta de teste B (Figura 76) é utilizada para ajudar na resolução de problemas no circuito hidráulico das unidades de corte frontais.
A porta de teste C (Figura 76) é utilizada para ajudar na resolução de problemas no circuito hidráulico das unidades de corte traseiras.

A porta de teste D encontra-se localizada no fundo da transmissão hidrostática (Figura 77) e é utilizada para medir a pressão de carga da transmissão.
A porta de teste E é utilizada para medir a pressão da tração em frente (Figura 77).
A porta de teste F é utilizada para medir a pressão da tração em marcha-atrás (Figura 77).
A porta de teste G é utilizada para medir a pressão do circuito da direção (Figura 77).

Uma lâmina ou lâmina de corte desgastada ou danificada pode partir-se, podendo levar à projeção de um fragmento contra o utilizador ou alguém que esteja por perto e provocar lesões graves ou até mesmo a morte.
Inspecione periodicamente as unidades de corte para verificar se apresentam sinais de desgaste excessivo ou outros danos.
Tome todas as precauções necessárias quando efetuar a verificação das unidades de corte. Envolva as lâminas ou utilize luvas e tome todas as precauções necessárias quando efetuar a manutenção dos cilindros e das lâminas. Substitua ou retifique os cilindros ou lâminas de corte; não os endireite nem solde.
Em máquinas com múltiplas unidades de corte, tenha atenção quando rodar um cilindro; pode provocar a rotação dos restantes.
| Intervalo de assistência | Procedimento de manutenção |
|---|---|
| Em todas as utilizações ou diariamente |
|
Verifique o contacto entre a lâmina de corte e o cilindro, mesmo que a qualidade de corte tenha sido considerada anteriormente aceitável. Tem de existir um contacto ligeiro entre a lâmina de corte e o cilindro, em todo o comprimento dos mesmos; consulte a secção sobre o ajuste do cilindro à lâmina de corte, no Manual do utilizador da unidade de corte.
Note: durante a retificação, todas as unidades dianteiras funcionam em conjunto; as unidades traseiras também funcionam em conjunto.
Estacione a máquina numa superfície plana, baixe as unidades de corte, desligue o motor, engate o travão de mão e coloque o interruptor de ativação/desativação na posição de desativação.
Desbloqueie e levante o banco para expor os controlos.
Localize os manípulos seletores de velocidade dos cilindros e os manípulos de retificação (Figura 78). Rode os manípulos (ou manípulo) de retificação desejados para a posição de retificação e os manípulos (ou manípulo) seletores de velocidade dos cilindros que pretende para a posição 1.

Note: A velocidade de retificação pode ser aumentada movendo o seletor da velocidade do cilindro para 13. Cada posição aumenta a velocidade aproximadamente 100 rpm. Depois de mudar o seletor, aguarde 30 segundos para que o sistema estabilize na nova velocidade.
Faça os ajustes iniciais do cilindro à lâmina de corte, adequados à retificação em todas as unidades de corte que quer retificar.
Ligue o motor e faça-o funcionar ao ralenti.
Selecione o manípulo de retificação dianteiro, traseiro ou ambos para determinar quais os cilindros que vão ser retificados.
Desloque o interruptor de ativação/desativação para a posição Ativar. Desloque para a frente a alavanca de controlo de subida/descida das unidades de corte, para iniciar a retificação nos respetivos cilindros.
Aplique o produto de retificação com uma escova de cabo comprido (peça Toro; nº 29-9100). Nunca utilize uma escova de cabo curto.
Se os cilindros deixarem de funcionar ou funcionarem de forma irregular durante a retificação, interrompa esta operação deslocando para trás a alavanca de controlo de subida/descida das unidades de corte. Quando os cilindros pararem, mova os manípulos (ou manípulo) seletores de velocidade dos cilindros que pretende uma posição mais perto de 13. Retome a retificação, deslocando para a frente a alavanca de controlo de subida/descida das unidades de corte.
Para ajustar as unidades de corte durante a retificação, pare as unidades de corte, deslocando a alavanca de controlo de subida/descida das unidades de corte para trás; coloque o interruptor de ativação/desativação na posição Desativar e desligue o motor. Depois de concluir os ajustes, repita os passos 5 a 9.
Quando a unidade de corte estiver devidamente afiada, o fio de corte dianteiro da lâmina vai-se tornando irregular. Com uma lima, elimine cuidadosamente essa irregularidade, sem desgastar o fio de corte.
Repita este procedimento para todas as unidades de corte a retificar.
Quando tiver concluído a operação de retificação, volte a colocar os manípulos de retificação na posição de fluxo frontal, baixe o banco e lave todo o composto das unidades de corte. Ajuste o contacto do cilindro da unidade de corte com as lâminas, conforme necessário.
Note: Se os manípulos de retificação não voltarem à posição de fluxo frontal após a retificação, as unidades de corte não se elevam ou deixam de funcionar devidamente.
A máquina está configurada de fábrica para a maioria das aplicações de corte.
Estão disponíveis os seguintes ajustes para a melhor adaptação da máquina à aplicação a que se destina:
Os circuitos de elevação da unidade de corte estão equipados com válvulas ajustáveis para garantir o abaixamento das unidades de corte até à posição desejada. Ajuste-as da seguinte forma:
Deixe a máquina trabalhar até aquecer à temperatura de funcionamento.
Localize as válvulas no manípulo de elevação para ajustar a(s) unidade(s) de corte desejada(s). Consulte o gráfico e a Figura 79.
| Válvula | Unidade de corte afetada |
| FC1 | n.º 1 (frontal central) |
| FC4 | n.º 4 e n.º 5 (frontais laterais) |
| FC 5 | n.º 2 e n.º 3 (traseira) |
| FC6 | n.º 6 (posterior esquerda) |
| FC7 | n.º 7 (posterior direita) |

Desaperte as porcas das válvulas.
Utilizando uma chave sextavada, rode a válvula adequada no sentido horário para reduzir a taxa de descida das unidades de corte.
Verifique o ajuste do nível de elevação levantando e baixando as unidades de corte várias vezes. Ajuste consoante necessário.
Aperte a porca de bloqueio para manter o ajuste.
Pode aumentar a altura de viragem das unidades de corte frontais exteriores (n.º 4 e n.º 5) e unidades de corte traseiras (n.º 6 e n.º 77) para oferecer folga adicional ao solo em fairways com contorno.
Note: O desfasamento RM CONFIG não deve ser alterado da sua definição de origem (0) quando recorrer a este método para ajustar a altura de viragem.
Para aumentar/ajustar a altura de viragem das unidades de corte, proceda da seguinte maneira:
Estacione a máquina numa superfície nivelada, desça as unidades de corte, desligue o motor, engate o travão de estacionamento e retire a chave da ignição.
Desaperte a porca do parafuso de carroçaria que está a fixar o suporte do interruptor do braço de elevação aos braços de elevação n.ºs 4, 6 ou 7 (Figura 80).

Desloque o suporte do interruptor de elevação para cima até à posição pretendida.
Defina a distância entre o interruptor do braço de elevação e a bandeira existente no braço de elevação para aproximadamente 1,6 mm.
Aperte a porca do parafuso de carroçaria.
Em terrenos muito acidentados, pode ser necessário um curso descendente adicional das três unidades de corte frontais. Se alguma das três unidades de corte frontais se levantar do piso ao subir uma superfície inclinada, pode baixar a estrutura de suporte frontal retirando os parafusos de montagem e reposicionando a estrutura no conjunto de orifícios mais baixo da estrutura principal (Figura 81). Contacte o seu distribuidor Toro autorizado para obter ajuda.
Note: Ao baixar a estrutura de suporte vai diminuir a distância entre as unidades de corte e o solo em posições de viragem e transporte e pode implicar o ajuste do comprimento da corrente de elevação na unidade de corte.

Desligue o motor, retire a chave, espere até que todo o movimento pare antes de sair da posição de operação. Deixe a máquina arrefecer antes de a ajustar, lhe fazer a manutenção, limpar ou armazenar.
Nunca guarde a máquina ou o recipiente de combustível num local onde existam chamas abertas, faíscas ou luzes piloto, como junto de uma caldeira ou outros aparelhos.
Coloque a máquina numa superfície nivelada, baixe as unidades de corte até ao solo, engate o travão de estacionamento, desligue o motor e retire a chave da ignição.
Limpe bem a unidade de tração, unidades de corte e motor.
Verifique a pressão dos pneus; consulte a Verificação da pressão dos pneus.
Verifique todos os dispositivos de fixação para ver se estão soltos; aperte-os conforme necessário.
Lubrifique todos os bocais de lubrificação e pontos de articulação. Limpe a massa lubrificante em excesso.
Lixe e retoque todas as zonas riscadas, estaladas ou enferrujadas. Efetue a reparação de todas as mossas existentes no corpo metálico.
Efetue a manutenção da bateria e dos cabos da seguinte forma; consulte Segurança do sistema elétricoID000-448-328:
Retire os terminais dos polos da bateria.
Limpe a bateria, terminais e polos com uma escova de arame e uma solução de bicarbonato de sódio.
Cubra os terminais do cabo e os pólos da bateria com lubrificante Grafo 112X (peça Toro n.º 505-47) ou vaselina para evitar qualquer corrosão.
Carregue a bateria lentamente durante 24 horas, de 2 em 2 meses, para evitar a sulfatização do chumbo da bateria.
Esvazie o óleo do motor do cárter e monte o tampão de escoamento.
Retire o filtro do óleo. Coloque um novo filtro de óleo.
Encha o motor com o óleo de motor especificado.
Ligue o motor e faça-o funcionar a uma velocidade de ralenti durante cerca de 2 minutos.
Desligue o motor e retire a chave.
Lave o depósito de combustível com combustível novo e limpo.
Aperte todas as juntas do sistema de combustível.
Limpe e efetue a manutenção da estrutura do filtro de ar.
Vede a entrada do filtro de ar e a saída de gases com fita impermeável.
Verifique os níveis do líquido anticongelante e adicione uma solução de 50/50 de água e anticongelante etileno-glicol, adequada à temperatura mínima prevista para a zona.