| Onderhoudsinterval | Onderhoudsprocedure |
|---|---|
| Bij elk gebruik of dagelijks |
|
Deze machine is een zitmaaier met messenkooien bedoeld voor gebruik door professionele bestuurders in commerciële toepassingen. De machine is voornamelijk ontworpen voor het maaien van gras op goed onderhouden gazons. Dit product gebruiken voor andere doeleinden dan het bedoelde gebruik kan gevaarlijk zijn voor u of voor omstanders.
Lees deze informatie zorgvuldig door, zodat u weet hoe u de machine op de juiste wijze moet gebruiken en onderhouden en om schade aan de machine en letsel te voorkomen. U bent verantwoordelijk voor het juiste en veilige gebruik van de machine.
Ga naar www.Toro.com voor meer informatie, inclusief veiligheidstips, instructiemateriaal, informatie over accessoires, hulp bij het vinden van een dealer of om uw product te registreren.
Als u service, originele Toro onderdelen of aanvullende informatie nodig hebt, kunt u contact opnemen met een erkende servicedealer of met de klantenservice van Toro. U dient hierbij altijd het modelnummer en het serienummer van het product te vermelden. De locatie van het plaatje met het modelnummer en het serienummer van het product is aangegeven op Figuur 1. U kunt de nummers noteren in de ruimte hieronder.
Important: U kunt met uw mobiel apparaat de QR-code (indien aanwezig) op het plaatje met het serienummer scannen om toegang te krijgen tot de garantie, onderdelen en andere productinformatie.

Deze handleiding wijst u op mogelijke gevaren en bevat veiligheidswaarschuwingen die u kunt herkennen aan het waarschuwingspictogram (Figuur 2), dat wijst op een gevaar dat ernstig letsel of de dood kan veroorzaken indien u nalaat de voorgeschreven maatregelen te treffen.

Er worden in deze handleiding twee woorden gebruikt om uw aandacht op bijzondere informatie te vestigen. Belangrijk attendeert u op bijzondere technische informatie en Opmerking duidt algemene informatie aan die bijzondere aandacht verdient.
Dit product voldoet aan alle relevante Europese richtlijnen. Zie voor details de aparte productspecifieke conformiteitsverklaring.
Als de machine zonder goed werkende vonkenvanger of goed onderhouden brandveilige motor wordt gebruikt in een bosgebied of op een met dicht struikgewas of gras begroeid terrein, handelt de bestuurder in strijd met de bepalingen van sectie 4442 of 4443 van de Wet op de Openbare Hulpbronnen (Public Resources Code) van de Staat Californië.
De bijgevoegde Gebruikershandleiding van de motor biedt informatie over het Amerikaanse Environmental Protection Agency (EPA) en het Californische controlesysteem voor emissies, onderhoud en garantie. U kunt vervangingsonderdelen bestellen via de fabrikant van de motor.
CALIFORNIË
Proposition 65 Waarschuwing
De uitlaatgassen van de dieselmotor van dit product bevatten bestanddelen waarvan bekend is dat ze kanker, geboorteafwijkingen of andere schade aan de voortplantingsorganen kunnen veroorzaken.
Accuklemmen, accupolen en dergelijke onderdelen bevatten lood en loodverbindingen. Van deze stoffen is bekend dat ze kanker en schade aan de voortplantingsorganen veroorzaken. Was altijd uw handen nadat u met deze onderdelen in aanraking bent geweest.
Gebruik van dit product kan leiden tot blootstelling aan chemische stoffen waarvan de Staat Californië weet dat ze kanker, geboorteafwijkingen en andere schade aan het voortplantingssysteem veroorzaken.
Deze machine is ontworpen in overeenstemming met de EN-norm ISO 5395 (als u de instellingsprocedures voltooit) en B71.4-2017 van het ANSI (American National Standards Institute).
Dit product kan handen of voeten afsnijden en voorwerpen uitwerpen.
Lees deze Gebruikershandleiding en zorg ervoor dat u deze begrijpt voordat u de motor start.
Geef uw volledige aandacht als u de machine gebruikt. Zorg ervoor dat u met niets anders bezig bent waardoor u kunt worden afgeleid, anders kunnen er letsels ontstaan of kan eigendom worden beschadigd.
Houd handen en voeten uit de buurt van de bewegende onderdelen van de machine.
Gebruik de machine niet als er schermen of andere beveiligingsmiddelen ontbreken of als deze niet naar behoren werken.
Laat geen kinderen, omstanders of huisdieren het werkgebied betreden. Laat kinderen nooit de machine bedienen.
Zet de motor af, verwijder het contactsleuteltje en wacht totdat alle bewegende onderdelen tot stilstand zijn gekomen voordat u de bestuurderspositie verlaat. Laat de machine afkoelen voordat u deze afstelt, reinigt, stalt of er onderhoudswerkzaamheden aan verricht.
Onjuist gebruik of onderhoud van deze machine kan letsel tot
gevolg hebben. Om het risico op letsel te verkleinen, dient u zich
aan de volgende veiligheidsinstructies te houden en altijd op het
veiligheidssymbool
te letten, dat betekent Voorzichtig,
Waarschuwing of Gevaar – instructie voor persoonlijke veiligheid.
Niet-naleving van deze instructies kan leiden tot lichamelijk of dodelijk
letsel.
![]() |
Veiligheidsstickers en veiligheidsinstructies zijn gemakkelijk zichtbaar voor de bestuurder en bevinden zich bij plaatsen waar gevaar kan ontstaan. Vervang alle beschadigde of verdwenen stickers. |






















Note: Bepaal vanuit de normale bedieningspositie de linker- en rechterzijde van de machine.
Controleer het peil van de volgende vloeistoffen voordat de motor voor het eerst wordt gestart:
Motorolie
Motorkoelvloeistof
Hydraulische vloeistof
Smeerolie van achteras
Benodigde onderdelen voor deze stap:
| Hefketting | 7 |
| Kettingbeugel | 7 |
| U-bout | 7 |
| Moer | 14 |
| Schroef | 7 |
| Ring | 7 |
| Moer | 7 |
| Grote O-ring | 7 |
| Kickstandaard | 1 |
Indien aanwezig, verwijder de kippers van hefarm 1, 2 en 3, om te voorkomen dat deze in aanraking komen met de draagframes van de maai-eenheden.
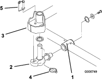
Verwijder de borgmoer en onderlegring waarmee de draaistang is bevestigd op hefarm 2 (Figuur 3). Verwijder de draaistang en de veer van de hefarm. Herhaal deze stappen voor hefarm 1 en 3.

Note: De beugel van de kipper met rol en de beugels van de steun van de kipper zijn niet vereist als de DPA-maai-eenheden worden gebruikt (Figuur 3).
Maak de hefkettingen los van de maai-eenheden als zij zijn bevestigd.
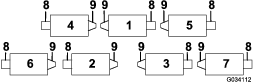
Monteer een kettingbeugel op elke hefarm met een U-bout en 2 moeren. De beugels worden als volgt afgesteld:
Note: Zie Figuur 4 om het nummer van de hefarm te bepalen, zoals wordt omschreven.

Op hefarm 1, 4 en 5: plaats de kettingbeugels en U-bouten op 38,1 cm achter de hartlijn van het scharniergewricht (Figuur 5).
Op hefarm 1 en 5 moeten de beugels 10 graden naar rechts worden gedraaid t.o.v. de loodlijn (Figuur 5).
Op hefarm 4 moet de beugel 10 graden naar links worden gedraaid t.o.v. de loodlijn (Figuur 5).

Op hefarm 2 en 3: plaats de kettingbeugels en U-bouten op 38,1 cm achter de hartlijn van het scharniergewricht (Figuur 6).
Note: Draai de beugels 45 graden naar de buitenkant van de machine.

Op hefarm 6 en 7: plaats de kettingbeugels en U-bouten op 36,8 cm achter de hartlijn van het scharniergewricht (Figuur 7).
Note: Draai de beugels 10 graden naar de buitenkant van de machine.

Draai de U-bouten vast met een torsie van 52 tot 65 N·m.
Monteer een hefketting op elke kettingbeugel met een schroef, een ring en een moer in de positie die wordt getoond in Figuur 8.

Als de maai-eenheid moet worden gekanteld om bij het ondermes/messenkooi te kunnen komen, moet u de achterkant van de maai-eenheid ondersteunen met de kick-standaard zodat de moeren op het achtereind van de stelschroeven van de snijbalk niet op het werkvlak rusten (Figuur 9).

In de meeste gevallen wordt het maaisel het beste verspreid als het achterscherm dicht zit (vooruitworp). Bij zware of natte omstandigheden kan het achterscherm worden geopend.
Om het achterscherm te openen (Figuur 10), maakt u de inbusbout los waarmee het scherm is bevestigd aan de linkerkant van de zijplaat. Daarna draait u het scherm open en zet u de inbusbout weer vast.

Alle maai-eenheden worden geleverd met het contragewicht gemonteerd aan het linker uiteinde van de maai-eenheid. U kunt de plaats van de contragewichten en messenkooimotoren bepalen met de onderstaande tekening.
Note: Sommige tractie-eenheden hebben maar 5 maai-eenheden.

Op maai-eenheid 2, 4 en 6: verwijder de 2 inbusbouten waarmee het contragewicht is bevestigd op het linker uiteinde van de maai-eenheid.
Note: Verwijder het contragewicht (Figuur 12).

Verwijder de kunststofplug op het rechter uiteinde van de maai-eenheid uit de lagerbehuizing (Figuur 13).
Verwijder de 2 inbusbouten van de rechter zijplaat (Figuur 13).

Monteer het contragewicht op het rechter uiteinde van de maai-eenheid met de 2 bouten die u eerder verwijderde.
Plaats de 2 inbusbouten voor de bevestiging van de motor van de messenkooi losjes op de linker zijplaat van de maai-eenheid (Figuur 13).
In Figuur 14 ziet u de oriëntatie van de hydraulische aandrijfmotor voor elke locatie van de maai-eenheden. Indien de motor moet worden bevestigd aan een punt op het rechter uiteinde van de maai-eenheid, moet u een contragewicht monteren aan het linker uiteinde van de maai-eenheid. Indien de motor moet worden bevestigd aan het linker uiteinde, moet u een contragewicht monteren aan het rechter uiteinde van de maai-eenheid.
Note: De montage-inbusbouten van het contragewicht zijn bij levering gemonteerd op het rechter lagerhuis van de maai-eenheden. De inbusbouten op het linker lagerhuis moeten worden gebruikt om de hydraulische motor vast te zetten.

Haal de maai-eenheden uit de dozen. U moet de maai-eenheden monteren en afstellen volgens de Gebruikershandleiding.
Verwijder de beschermpluggen op beide uiteinden van de maai-eenheid.
Smeer vet op een grote O-ring en plaats deze in de sleuf in de lagerbehuizing op elk uiteinde van de maai-eenheid (Figuur 15 en Figuur 18).

Note: Voordat u motoren of contragewichten op de maai-eenheid monteert, moet u de inwendige gleuven van de assen van de messenkooien van de maai-eenheid smeren.
Monteer een contragewicht op het toepasselijke uiteinde van elke maai-eenheid met de bijgeleverde inbusbouten (Figuur 15).
Zorg ervoor dat de lagers van de messenkooi van de maai-eenheid grondig zijn gesmeerd voordat u deze monteert op de tractie-eenheid. Het vet moet zichtbaar zijn bij de afdichtingen van de messenkooi aan de binnenkant; zie Gebruikershandleiding voor de maai-eenheden voor smeerprocedures.
Plaats een drukring op de horizontale as van het scharniergewricht zoals in (Figuur 16).

Steek de horizontale as van het scharniergewricht in de bevestigingsbuis van het draagframe (Figuur 16).
Bevestig het scharniergewricht aan het draagframe met een drukring, een platte ring en een inbusbout met flenskop (Figuur 16).
Plaats een drukring op de verticale as van het scharnierpunt (Figuur 16.
Als de verticale as van het scharniergewricht is verwijderd, plaats u dit in de naaf van het draaipunt van de hefarm (Figuur 16). Plaats scharniergewricht tussen de twee rubberen centreerblokjes in de onderkant van de stuurplaat van de hefarm.
Steek de lynchpen in het kruisgat in de as van het scharniergewricht (Figuur 16).
Verwijder de moer waarmee de bevestigingsbeugel van de gazoncompensatieveer is bevestigd aan de lip van de stabilisator van de maai-eenheid (Figuur 17). Monteer de stabilisatieketting op de inbusbout en bevestig deze met de moer die u eerder hebt verwijderd.

Monteer de motor op het uiteinde van de aandrijving van de maai-eenheid en zet deze vast met 2 inbusbouten (Figuur 18).

Note: Als de maai-eenheid moet worden vastgezet, steekt u de borgpen in de montage-opening van het scharniergewricht (Figuur 16).
Bevestig de veerdraad rond de onderkant van de borgpen (Figuur 16).
De gazoncompensatieveer zorgt ervoor dat het gewicht van de voorste naar de achterste rol wordt verplaatst. Dit voorkomt dat er een golfpatroon in de grasmat ontstaat, ook wel bekend als 'bobbing'.
Important: Stel de veer af als de maai-eenheid is gemonteerd aan de tractie-eenheid, recht naar voren wijst en is neergelaten op de vloer van de werkplaats.
Monteer de borgpen in de achterste opening in de veerstang (Figuur 19).

Draai de zeskantige moeren op het voorste uiteinde van de veerstang vast totdat de lengte van de samengedrukte veer 15,9 cm bedraagt; zie (Figuur 19).
Note: Als u werkt op oneffen terrein, moet de veer 12,7 mm langer zijn. De machine zal het grondoppervlak iets beter volgen.
Note: De compensatie-instelling moet bijgesteld worden als de instelling van de maaihoogte of de aggressiviteit van het maaien worden veranderd.
De machines zijn in de fabriek afgesteld voor de meeste maaiwerkzaamheden die moeten worden verricht op een fairway. In het gedeelte Onderhoud van maai-eenheid vindt u de volgende opties om de machine af te stellen voor specifieke werkzaamheden:
Afstelling van de snelheid waarmee de maai-eenheden worden neergelaten
Hiermee regelt u de snelheid waarmee de maai-eenheden worden neergelaten.
Afstelling van de hefhoogte van de buitenste maai-eenheden vooraan
Hiermee regelt u draaihoogte van de buitenste maai-eenheden vooraan om afstand tot de grond op geaccidenteerde fairway's te vergroten.
De speling van de drie voorste maai-eenheden instellen
Hiermee regelt u de neerwaartse speling van de drie voorste maai-eenheden op sterk geaccidenteerde terrein.
Benodigde onderdelen voor deze stap:
| Calciumchloride (apart verkrijgbaar) | 45 kg |
| Achtergewichtset, onderdeelnummer 104-1478 (apart verkrijgbaar)) | 1 |
Om te voldoen aan EN ISO 5395 en ANSI B71.4-2017, moeten de achterwielen worden verzwaard met 45 kg calciumchloride en moet de achtergewichtset worden gemonteerd (onderdeelnummer 104-1478).
Important: Als een band die is verzwaard met calciumchloride lek raakt, moet u de machine zo snel mogelijk van het gazon verwijderen. Om mogelijke schade aan het gazon te voorkomen, moet u het desbetreffende deel van het gazon onmiddellijk doordrenken met water.
Benodigde onderdelen voor deze stap:
| Waarschuwingssticker | 1 |
| CE-sticker | 1 |
| Sticker met productiejaar | 1 |
Op machines die dienen te voldoen aan de EU-voorschriften, moet u de sticker met het productiejaar (onderdeelnr. 113-5615) aanbrengen dicht bij het plaatje met het serienummer, de CE-sticker (onderdeelnr. 93-7252) dicht bij de motorkapvergrendeling en de CE-waarschuwingssticker (onderdeelnr. 115-2046) over de standaard waarschuwingssticker (onderdeelnr. 115-2045).
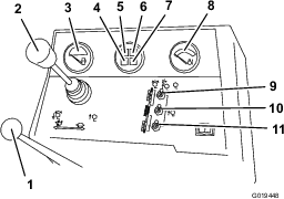
Het tractiepedaal (Figuur 20) regelt de beweging vooruit en achteruit. Om vooruit te rijden, moet u de bovenkant van het pedaal intrappen en om achteruit te rijden de onderkant van het pedaal. De rijsnelheid wordt bepaald door de mate waarin u het pedaal intrapt. Voor de maximale rijsnelheid trapt u het pedaal volledig in terwijl de gashendel op SNEL staat.
Om de machine te stoppen, laat u het tractiepedaal opkomen en weer terugkeren in de middelste stand.

Door de snelheidsbegrenzer Vooruit (Figuur 20) in te stellen, kunt u de afstand begrenzen die het tractiepedaal kan worden ingetrapt om voorwaarts bij een constante snelheid te blijven maaien.
Het rode diagnoselampje (Figuur 20), dat zich op de stuurkolom bevindt, dient om verschillende boodschappen door te geven. Wanneer u de machine start, licht het lampje op als de gloeibougies in werking zijn.
Als het lampje tijdens het maaien knippert, kan dit duiden op een van de volgende situaties:
de machine wordt gebruikt bij een hogere snelheid dan de maximum snelheid die oorspronkelijk is geprogrammeerd in de ECU.
er is een elektrische storing ontdekt (open kring of kortsluiting).
er is een lek in het hydraulische systeem ontdekt (uitsluitend als een Turfdefender lekdetector is gemonteerd op de machine)
er is een communicatiefout ontdekt (uitsluitend als een Turfdefender lekdetector is gemonteerd op de machine)
De contactschakelaar (Figuur 20) heeft 3 standen: UIT, AAN/VOORVERWARMEN en START.
De snelheidsmeter (Figuur 20) geeft de rijsnelheid van de machine aan.
Twee rempedalen (Figuur 20) bedienen de afzonderlijke remmen op de wielen ter ondersteuning van het draaien, voor het parkeren en ten behoeve van een betere tractie bij het rijden op hellingen. Een borgpen koppelt de pedalen als parkeerrem en voor transport.
Een knop links van het bedieningspaneel activeert de vergrendeling van de parkeerrem (Figuur 20). Om de parkeerrem in werking te stellen, koppelt u de pedalen met de borgpen, trapt u beide pedalen in en trekt u de vergrendeling voor de parkeerrem uit. Om de parkeerrem vrij te zetten, trapt u beide pedalen in totdat de vergrendeling van de parkeerrem wordt ingetrokken.
Door aan de schroef van de snelheidsbegrenzer (Figuur 20) te draaien, kunt u de afstand begrenzen waarmee u het tractiepedaal kunt intrappen als u achteruitrijdt.
Met deze hendel (Figuur 21) kunt u de maai-eenheden omhoog en omlaag brengen om te maaien en de messenkooien starten en tot stilstand brengen als u de messenkooien in de maaistand zet. U kunt de maai-eenheden niet neerlaten als de maai-/hefhendel in de transportstand staat.
De brandstofmeter (Figuur 21) geeft aan hoeveel brandstof er in de tank zit.
Dit lampje (Figuur 21) licht op indien de motoroliedruk gevaarlijk laag is.

Zet de hendel (Figuur 21) naar voren om het motortoerental te verhogen en naar achteren om het toerental te verlagen.
Het lampje (Figuur 21) gaat branden en de motor slaat af als de koelvloeistof een gevaarlijk hoge temperatuur bereikt.
Als het indicatielampje (Figuur 21) gaat branden, geeft dit aan dat de gloeibougies ingeschakeld zijn.
Gebruik de activerings-/blokkeringsschakelaars in combinatie met de maai-/hefhendel om de maai-eenheden te bedienen (Figuur 21).
De urenteller (Figuur 22) geeft aan hoeveel uren de machine in totaal in bedrijf is geweest.

De wetknoppen (Figuur 23) worden gebruikt in combinatie met de maai-/hefhendel om de maai-eenheden te wetten. Zie Maai-eenheden wetten.

Met de instelhendel van de bestuurdersstoel (Figuur 25) kunt u de stoel naar voren en naar achteren schuiven. Met de instelknop van de bestuurdersstoel (Figuur 25) kunt u de stoel aan uw gewicht aanpassen. Om de stoel naar voren en naar achteren te schuiven, moet u de hendel aan de linkerkant van de stoel naar buiten trekken. Schuif de stoel in de gewenste positie en laat daarna de hendel los om de stoel in deze positie te vergrendelen. Om de stoel aan te passen aan uw gewicht, draait u de veerbelaste knop naar rechts om de veerspanning te vergroten en naar links om de veerspanning te verminderen.

De machine is uitgerust met een diagnoselampje dat aangeeft dat het elektronische besturingssysteem correct functioneert. Het groene diagnoselampje (Figuur 26) bevindt zich onder het bedieningspaneel naast de zekeringhouder. Als het elektronische besturingssysteem correct functioneert en het contactsleuteltje op AAN staat, zal het diagnoselampje van besturingssysteem branden. Het lampje gaat knipperen als het besturingssysteem een elektrische storing ontdekt. Het lampje stopt met knipperen en wordt automatisch opnieuw ingesteld als u het sleuteltje naar de stand UIT draait.

Als het diagnoselampje van besturingssysteem knippert, heeft het besturingssysteem een van de volgende problemen ontdekt:
Kortsluiting in een van de outputs.
Een open kring.
Met behulp van het diagnostische display kunt u vaststellen welke output slecht functioneert, zie De interlockschakelaars controleren.
Als het diagnoselampje niet brandt wanneer het contactsleuteltje op AAN staat, betekent dit dat het elektronische besturingssysteem niet werkt. Mogelijke oorzaken zijn onder andere:
Kringloop is niet aangesloten.
Het lampje is doorgebrand.
Zekeringen zijn doorgebrand.
Er is geen accuspanning.
Controleer de elektrische aansluitingen, ingangszekeringen en het peertje van het diagnoselampje om het defect vast te stellen. Controleer of de kringloopstekker is bevestigd aan de stekker van de kabelboom.
De machine is uitgerust met een elektronisch besturingssysteem dat de meeste functies van de machine regelt. Het besturingssysteem bepaalt welke functie nodig is voor de verschillende inputschakelaars (d.w.z. stoelschakelaar, contactschakelaar, enz.) en schakelt de outputs in om de solenoïdes of relais voor de vereiste functie van de machine te bekrachtigen.
Om ervoor te zorgen dat het elektronische besturingssysteem de machine bestuurt zoals wordt vereist, moeten de solenoïdes en relais van de outputs zijn aangesloten en correct functioneren.
Met behulp van het display van de Diagnostische ACE kan de gebruiker de elektrische functies van de machine controleren.
Note: Specificaties en ontwerp kunnen zonder voorafgaande kennisgeving worden gewijzigd.
| Maaibreedte | 338 cm |
| Totale breedte - transport | 226 cm |
| Totale breedte - gebruik | 279 cm |
| Totale lengte | 305 cm |
| Hoogte met rolbeugel | 213 cm |
| Gewicht* | 1792 kg |
| * Met maai-eenheden met vijf messen en maximale vloeistofniveaus. | |
Een selectie van door Toro goedgekeurde werktuigen en accessoires is verkrijgbaar voor gebruik met de machine om de mogelijkheden daarvan te verbeteren en uit te breiden. Neem contact op met een erkende servicedealer of een erkende Toro distributeur, of bezoek www.Toro.com voor een lijst van alle goedgekeurde werktuigen en accessoires.
Om de beste prestaties te verkrijgen en er zeker van te zijn dat de machine altijd veilig kan worden gebruikt, moet u ter vervanging uitsluitend originele Toro onderdelen en accessoires gebruiken. Gebruik ter vervanging nooit onderdelen en accessoires van andere fabrikanten, omdat dit gevaarlijk kan zijn. Dit kan ertoe leiden dat de garantie op het product komt te vervallen.
Laat kinderen of personen die geen instructie hebben ontvangen, de machine nooit gebruiken of onderhoudswerkzaamheden daaraan verrichten. Plaatselijke voorschriften kunnen nadere eisen stellen aan de leeftijd van degene die met de machine werkt. De eigenaar is verantwoordelijk voor de instructie van alle bestuurders en technici.
Zorg ervoor dat u vertrouwd raakt met de bedieningsorganen en de veiligheidssymbolen, en weet hoe u de machine veilig kunt gebruiken.
Zet altijd de motor af, verwijder het sleuteltje, wacht totdat alle bewegende onderdelen tot stilstand zijn gekomen en laat de machine afkoelen voordat u ze afstelt, schoonmaakt, stalt of er onderhoudswerkzaamheden aan verricht.
Zorg ervoor dat u weet hoe u de machine en de motor snel kunt stoppen.
Gebruik de machine niet als er schermen of andere beveiligingsmiddelen ontbreken of als deze niet naar behoren werken.
Controleer voordat u begint te maaien altijd de machine om zeker te zijn dat de maai-eenheden in goede staat zijn.
Inspecteer het terrein waarop u de machine gaat gebruiken en verwijder voorwerpen die de machine kan uitwerpen.
Wees uiterst voorzichtig bij het omgaan met brandstof. Brandstof is ontvlambaar en de dampen kunnen tot ontploffing komen.
Doof alle sigaretten, sigaren, pijpen en andere ontstekingsbronnen.
Gebruik uitsluitend een goedgekeurd vat of blik voor de brandstof.
Wanneer de motor loopt of heet is, mag u de brandstofdop niet verwijderen of geen brandstof toevoegen.
Geen brandstof bijvullen of aftappen in een afgesloten ruimte.
Bewaar de machine en het brandstofvat niet op plaatsen waar open vlammen, vonken of waakvlammen (bv. van een boiler of een ander toestel) aanwezig kunnen zijn.
Probeer de motor niet te starten als u brandstof hebt gemorst; voorkom elke vorm van open vuur of vonken totdat de brandstofdampen volledig zijn verdwenen.
| Onderhoudsinterval | Onderhoudsprocedure |
|---|---|
| Bij elk gebruik of dagelijks |
|
Voer elke dag, voordat u de machine start, de dagelijkse procedures uit beschreven in .
Inhoud brandstoftank: 57 liter
Gebruik uitsluitend schone, verse dieselbrandstof of biodiesel met een laag (<500 ppm) of ultralaag (<15 ppm) zwavelgehalte. Het cetaangetal moet minimaal 40 zijn. Koop brandstof in hoeveelheden die binnen 180 dagen kunnen worden gebruikt zodat u altijd verse brandstof heeft.
Gebruik zomerdieselbrandstof (nr. 2-D) bij temperaturen boven -7 °C en winterdieselbrandstof (nr. 1-D of nr. 1-D/2-D-mengsel) bij temperaturen beneden -7 °C. Gebruik van winterdieselbrandstof bij lage temperaturen biedt een lager vlampunt en een lager stolpunt. Dit vergemakkelijkt het starten en vermindert de kans dat de filters verstopt raken.
Gebruik van zomerdieselbrandstof bij temperaturen boven -7 °C zal bijdragen aan een langere levensduur van de pomp dan bij gebruik van winterdieselbrandstof.
Important: Gebruik geen kerosine of benzine in plaats van dieselbrandstof. Als u deze waarschuwing niet in acht neemt, kan dit leiden tot beschadiging van de motor.
Geschikt voor biodiesel
Deze machine kan ook gebruik maken van een dieselmengsel tot maximaal B20 (20% biodiesel, 80% petrodiesel). Het deel petrodiesel moet een laag of ultralaag zwavelgehalte hebben. Neem de volgende voorzorgsmaatregelen in acht:
Her deel biodiesel van de brandstof moet voldoen aan de specificatie ASTM D6751 of EN 14214.
Het dieselmengsel moet beantwoorden aan ASTM D975 of EN 590.
Gelakte oppervlakken kunnen worden beschadigd door biodiesel.
Gebruik B5 (biodieselinhoud 5%) of mengsels met een lager percentage in koud weer.
Controleer afdichtingen, slangen en pakkingen, die in contact met brandstof komen, omdat zij in de loop der tijd hierdoor kunnen worden aangetast.
De kans bestaat dat een brandstoffilter na verloop van tijd verstopt raakt, nadat u bent overgestapt op een biodieselmengsel.
Neem contact op met uw leverancier als u informatie over biodiesel wenst.
Parkeer de machine op een horizontaal oppervlak, laat de maai-eenheden neer, zet de motor af, stel de parkeerrem in werking en verwijder het sleuteltje.
Maak de omgeving van de dop van de brandstoftank schoon. Gebruik hiervoor een schone doek.
Verwijder de dop van de brandstoftank (Figuur 27).

Vul de tank met brandstof tot aan de onderkant van de vulbuis.
Draai de tankdop na het vullen stevig vast.
Note: Vul de brandstoftank na elk gebruik indien dit mogelijk is. Dit beperkt mogelijke condensvorming in de brandstoftank tot een minimum.
De eigenaar/gebruiker is verantwoordelijk voor ongelukken die persoonlijk letsel of materiële schade kunnen veroorzaken, en hij dient zulke ongelukken te voorkomen.
Draag geschikte kleding en uitrusting, zoals oogbescherming, een lange broek, stevige schoenen met een gripvaste zool en gehoorbescherming. Draag lang haar niet los en draag geen losse kleding of juwelen.
Gebruik de machine niet als u ziek, moe of onder de invloed van alcohol of drugs bent.
Geef uw volledige aandacht als u de machine gebruikt. Zorg ervoor dat u met niets anders bezig bent waardoor u kunt worden afgeleid, anders kunnen er letsels ontstaan of kan eigendom worden beschadigd.
Voordat u de motor start: zorg dat alle aandrijvingen in de neutraalstand staan, de parkeerrem in werking is gesteld en u zich in de bestuurderspositie bevindt.
Vervoer geen passagiers op de machine en houd omstanders en huisdieren weg van de machine terwijl deze wordt gebruikt.
Gebruik de machine uitsluitend bij een goede zichtbaarheid zodat u kuilen en verborgen gevaren kunt vermijden.
Gebruik de machine niet op nat gras. Als de wielen hun grip verliezen, kan de machine gaan glijden.
Houd uw handen en voeten uit de buurt van de maai-eenheden.
Kijk achterom en omlaag voordat u achteruitrijdt om er zeker van te zijn dat de weg vrij is.
Wees voorzichtig bij het naderen van blinde hoeken, struiken, bomen, en andere objecten die uw zicht kunnen belemmeren.
Schakel de maai-eenheden uit wanneer u niet maait.
Verminder uw snelheid en wees voorzichtig als u een bocht maakt of wegen en voetpaden oversteekt met de machine. Verleen altijd voorrang.
Laat de motor nooit lopen in een ruimte waar uitlaatgassen zich kunnen verzamelen.
Als u de machine verlaat, laat deze dan niet draaien.
Doe het volgende voordat u de bestuurderspositie verlaat (inclusief het legen van de grasvangers of deblokkeren van de maai-eenheden):
Parkeer de machine op een horizontaal oppervlak.
Schakel de maai-eenheden uit en laat de werktuigen zakken.
Stel de parkeerrem in werking.
Zet de motor af en haal het sleuteltje uit het contact.
Wacht totdat alle bewegende onderdelen tot stilstand zijn gekomen.
Gebruik de machine uitsluitend als het zicht goed is en bij geschikte weersomstandigheden. Gebruik de machine niet als er kans op bliksem is.
Verwijder geen onderdelen van de rolbeugel van de machine.
Zorg dat u de veiligheidsgordel draagt en deze in een noodgeval snel kunt losmaken.
Doe altijd de veiligheidsgordel om.
Controleer aandachtig of er obstakels zijn waar u onderdoor moet rijden, en zorg dat u ze niet raakt.
Houd de rolbeugel in deugdelijke staat door deze regelmatig grondig te controleren op beschadiging, en zorg dat alle bevestigingsmateriaal stevig is vastgedraaid.
Vervang alle beschadigde onderdelen van de rolbeugel. U mag deze niet repareren of aanpassen.
Het maaien op hellingen is een belangrijke factor bij ongelukken waarbij de controle over de machine wordt verloren of deze omkantelt. Dit kan ernstig of dodelijk letsel veroorzaken. U bent verantwoordelijk voor een veilig gebruik van de machine op hellingen. Gebruik van de machine op hellingen vereist altijd extra voorzichtigheid.
Onderzoek de toestand van het werkgebied om te bepalen of de machine veilig kan worden gebruikt op de helling. Gebruik altijd uw gezond verstand en uw beoordelingsvermogen wanneer u dit onderzoek uitvoert.
Neem de onderstaande instructies door voor gebruik van de machine op hellingen. Beoordeel de omstandigheden van het terrein alvorens de machine te gebruiken om na te gaan of u de machine op een bepaalde dag op dit terrein kunt gebruiken. Veranderingen in het terrein kunnen tot gevolg hebben dat de machine anders reageert op hellingen.
Vermijd starten, stoppen of bochten maken op hellingen. Vermijd plotse veranderingen van snelheid of richting. Draai langzaam en geleidelijk.
Gebruik een machine nooit in omstandigheden waarbij u twijfelt over tractie, sturen of stabiliteit.
Verwijder of markeer obstakels zoals greppels, putten, geulen, hobbels, stenen en andere verborgen gevaren. In hoog gras zijn obstakels niet altijd zichtbaar. De machine kan omslaan op oneffenheden in het terrein.
Denk eraan dat de machine tractie kan verliezen doordat u bergafwaarts, op nat gras of dwars op een helling maait.
Rij zeer voorzichtig als u de machine gebruikt in de buurt van steile hellingen, greppels, dijken, waterhindernissen en andere gevaarlijke punten. De machine kan plotseling omslaan als een wiel over de rand komt, of als de rand instort. Zorg voor een veilige afstand tussen de machine en een gevarenzone.
Spoor gevaren onderaan de helling op. Indien er gevaren zijn, maait u de helling met een loopmaaimachine.
Laat de maai-eenheden indien mogelijk neer op de grond wanneer u werkt op hellingen. Als u de maai-eenheden omhoog brengt op hellingen, kan de machine onstabiel worden.
Neem plaats op de bestuurdersstoel. Haal uw voet van het tractiepedaal zodat deze in de NEUTRAALSTAND komt. Stel de parkeerrem in werking, zet de toerentalschakelaar op TRAAG en controleer of de Activerings-/blokkeringsschakelaar op BLOKKEREN is gezet.
Draai de sleutel op AAN/VOORGLOEIEN. Een automatische tijdschakelaar zorgt ervoor dat de motor 6 seconden wordt voorgegloeid.
Als het indicatielampje van de gloeibougie dooft, draait u het sleuteltje op START. Laat het sleuteltje direct los als de motor start en laat het weer terugkeren naar LOPEN. Laat de motor (zonder belasting) warm worden en zet vervolgens de gashendel in de gewenste stand.
Laat de motor bij het starten langer dan 15 seconden draaien. Laat het sleuteltje los zodra de motor start. Als de motor nogmaals moet worden voorgegloeid, draait u het sleuteltje eerst op UIT en vervolgens op AAN/VOORGLOEIEN. Herhaal deze procedure indien nodig.
Beweeg de gashendel naar de stand STATIONAIR, verplaats de schakelaar voor de messenkooien naar de stand UITSCHAKELEN en draai het contactsleuteltje naar de stand UIT.
Note: Verwijder het sleuteltje om te voorkomen dat de motor per ongeluk start.
Important: Laat de motor 5 minuten stationair lopen voordat u deze afzet of nadat de machine volledig belast is gebruikt. Indien u dit nalaat, kunnen er problemen met de turbocompressor ontstaan.
Note: Laat de maai-eenheden neer op de grond. Dit ontlast het hefcircuit van druk en voorkomt dat de maai-eenheden per ongeluk worden neergelaten op de grond.
Parkeer de machine op een horizontaal oppervlak, laat de maai-eenheden neer, zet de motor af, stel de parkeerrem in werking en verwijder het sleuteltje.
Zorg ervoor dat de brandstoftank minstens half vol is.
Ontgrendel en open de motorkap.
Open de ontluchtingsplug op het brandstoffilter/waterafscheider (Figuur 28).

Draai het sleuteltje naar de stand AAN. De elektrische brandstofpomp begint te werken. Hierbij komt er lucht bij de ontluchtingsplug naar buiten. Laat het sleuteltje op AAN staan totdat er een volle straal brandstof bij de plug naar buiten komt. Zet de plug weer vast en draai het sleuteltje naar de stand UIT.
Draai de ontluchtschroef op de brandstofinjectiepomp open (Figuur 29).

Draai het sleuteltje naar de stand AAN. De elektrische brandstofpomp begint te werken. Hierbij komt er lucht bij de ontluchtschroef naar buiten. Laat het sleuteltje op AAN staan totdat er een volle straal brandstof bij de schroef naar buiten komt. Zet de ontluchtschroef weer vast en draai het sleuteltje naar de stand UIT.
Note: Normaal gesproken zal de motor starten nadat u de volgende procedure hebt gevolgd. Indien de motor echter niet start, kan er lucht tussen de injectiepomp en de injectors zitten; zie Injectors ontluchten.
De interlockschakelaars zijn bedoeld om aanslaan of starten van de motor alleen mogelijk te maken als het tractiepedaal in de NEUTRAALSTAND is, de activerings-/blokkeringsschakelaar op BLOKKEREN is gezet en de maai-/hefhendel in de NEUTRAALSTAND staat. Daarnaast moet de motor afslaan als u het tractiepedaal intrapt terwijl u niet op de stoel zit of als de parkeerrem in werking is gesteld.
Niet-aangesloten of beschadigde interlockschakelaars kunnen onverwachte gevolgen hebben op de werking van de machine. Dit kan lichamelijk letsel veroorzaken.
Laat de interlockschakelaars ongemoeid.
Controleer elke dag de werking van de interlockschakelaars en vervang beschadigde schakelaars voordat u de machine weer in gebruik neemt.
| Onderhoudsinterval | Onderhoudsprocedure |
|---|---|
| Bij elk gebruik of dagelijks |
|
Parkeer de machine op een horizontaal oppervlak, laat de maai-eenheden neer, zet de motor af, stel de parkeerrem in werking en verwijder het sleuteltje.
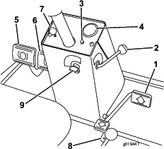
Open het deksel van het bedieningspaneel. Zoek de kabelboom en de kringloopstekker. Trek de kringloopstekker voorzichtig uit de stekker van de kabelboom (Figuur 30).

Bevestig de stekker van de Diagnostische ACE aan de stekker van de kabelboom (Figuur 31). Controleer of de juiste overlay-sticker op het display van de Diagnostische ACE is geplaatst.

Draai het sleuteltje naar de stand AAN maar start de machine niet.
Note: De rode tekst op de overlay-sticker heeft betrekking op de inputschakelaars en de groene tekst op de outputs.
De LED ‘inputs getoond’ op de kolom rechtsonder op de Diagnostische ACE moet oplichten. Als de LED ‘outputs getoond’ oplicht, moet u de tuimelschakelaar op de Diagnostische ACE indrukken en loslaten om de LED ‘inputs getoond’ te laten oplichten. Houd de knop niet ingedrukt.
De Diagnostische ACE zal de LED laten oplichten die hoort bij de inputschakelaar die wordt gesloten.
Laat elke schakelaar afzonderlijk van de open naar de gesloten stand gaan (d.w.z. neem plaats op de stoel, trap het tractiepedaal in, enz.) en controleer of de juiste LED op de Diagnostische ACE gaat knipperen als de corresponderende schakelaar wordt gesloten. Herhaal deze procedure bij elke schakelaar die met de hand van de open in de gesloten stand kan worden gezet.
Als de schakelaar wordt gesloten zonder dat de bijbehorende LED gaat branden, moet u alle kabels en aansluitingen naar de schakelaar controleren en/of de schakelaar doormeten met een weerstandsmeter. Vervang beschadigde schakelaars en repareer kapotte kabels.
De Diagnostische ACE kan ook ontdekken welke solenoïdes of relais van de outputs zijn ingeschakeld. Dit is een snelle manier om vast stellen of het om een storing in het elektrische of het hydraulische systeem van de machine gaat.
Parkeer de machine op een horizontaal oppervlak, laat de maai-eenheden neer, zet de motor af, stel de parkeerrem in werking en verwijder het sleuteltje.
Open het deksel van het bedieningspaneel. Zoek de kabelboom en de kabelstekkers bij het besturingssysteem. Trek de kringloopstekker voorzichtig uit de stekker van de kabelboom.
Bevestig de stekker van de Diagnostische ACE aan de stekker van de kabelboom. Controleer of de juiste overlay-sticker op het display van de Diagnostische ACE is geplaatst.
Draai het sleuteltje naar de stand AAN maar start de machine niet.
Note: De rode tekst op de overlay-sticker heeft betrekking op de inputschakelaars en de groene tekst op de outputs.
De LED 'outputs getoond' op de kolom rechtsonder op de Diagnostische ACE moet oplichten. Als de LED 'inputs getoond' oplicht, moet u de tuimelschakelaar op de Diagnostische ACE indrukken om de LED 'outputs getoond' te laten oplichten.
Note: Het kan noodzakelijk zijn de LEDs ‘inputs getoond’ en ‘outputs getoond’ enige malen beurtelings te laten oplichten om de volgende stap uit te voeren. Om de LEDs beurtelings te laten oplichten, drukt u de tuimelschakelaar nog een keer in. Dit kunt u zo vaak doen als nodig is. Houd de knop niet ingedrukt.
Neem plaats op de stoel en probeer de gewenste functie van de machine. Als de juiste output-LEDs gaan branden, duidt dit erop dat de ECU die functie inschakelt. (Zie Functies van de hydraulische solenoïdeklep om zeker te zijn van de gespecificeerde output-LEDs.)
Note: Als een output-LED knippert, betekent dit dat er elektrische problemen met die OUTPUT zijn. U moet defecte elektrische onderdelen onmiddellijk repareren of vervangen Om een knipperende LED terug te stellen, draait u het contactsleuteltje op ‘Uit’ en daarna weer op ‘Aan’ en maakt u het foutengeheugen van het besturingssysteem leeg; zie Fouten opslaan en terughalen.
Als er geen output-LEDs knipperen, maar de juiste output-LEDs niet branden, moet u controleren of de vereiste inputschakelaars in de stand zijn gezet die nodig is om deze functie in te schakelen. Controleer of de schakelaar correct functioneert.
Als de output-LEDs branden zoals is gespecificeerd, maar de machine niet naar behoren werkt, duidt dit op een defect dat niet van elektrische aard is. Indien nodig repareren.
Note: Als gevolg van een belemmering in het elektrische systeem kan het voorkomen dat de output-LEDs voor ‘Start’, ‘Voorgloeien’ en ‘ETR/ALT’ niet gaan knipperen zelfs als deze functies te kampen hebben met elektrische problemen. Als de storing van de machine verband houdt met een van deze functies, moet u het elektrische circuit doormeten met een spannings-/weerstandsmeter om te controleren of deze functies niet te kampen hebben met elektrische problemen.
Als een inputschakelaar in de juiste stand staat en naar behoren functioneert, maar de output-LEDs niet correct branden, duidt dit op een probleem in de ECU. In dit geval dient u contact op te nemen met uw erkende Toro verdeler voor hulp.
Als het besturingssysteem (ECU) een fout op een van de output-solenoïdes ontdekt, gaat het diagnoselampje van de machine knipperen (het diagnoselampje van de messenkooien op het bedieningspaneel of het groene diagnoselampje onder het bedieningspaneel) en wordt de fout opgeslagen in het geheugen van het besturingssysteem. De fout kan te allen tijde worden teruggehaald en bekeken met het ACE-handdiagnosetoestel of een laptop/pc. De ECU zal telkens 1 fout opslaan en pas een andere fout opslaan als de eerste fout is verwijderd uit het geheugen.
Opgeslagen fouten terughalen (niet op de stoel zitten)
Draai het sleuteltje naar de stand UIT.
Sluit het diagnosetoestel aan op de gewenste kringloopstekker (gebruik de juiste overlay).
Zet de maai-/hefhendel naar de stand OPHEFFEN en houd hem daar.
Draai het contactsleuteltje op AAN en houd de maai-/hefhendel in de stand OPHEFFEN totdat het lampje linksboven op het diagnosetoestel gaat branden (ongeveer 2 seconden).
Zet de maai-/hefhendel naar de middelste stand.
Het diagnosetoestel zal nu de fout weergeven die is opgeslagen in het geheugen van de ECU.
Important: Het display zal acht (8) afzonderlijke rapporten tonen en de fout wordt weergegeven in het achtste rapport. Elk rapport verschijnt 10 seconden op het display. Zorg ervoor dat het display van het diagnosetoestel op Outputs staat zodat u de fout kunt zien. Het Probleem-circuit blijft knipperen. De verslagen worden opnieuw getoond totdat het sleuteltje op Uit wordt gedraaid. De machine zal niet starten in deze modus.
Het foutengeheugen leegmaken (diagnosetoestel niet vereist)
Draai het sleuteltje naar de stand UIT.
Zet de wetschakelaar op Voor of Achter Wetten.
Zet de schakelaar van de messenkooien op Activeren.
Zet de maai-/hefhendel naar de stand Opheffen en houd hem daar.
Draai het sleuteltje op Aan en houd de maai-/hefhendel in de stand OPHEFFEN totdat het controlelampje van de messenkooien gaat knipperen (ongeveer 2 seconden).
Laat de maai-/hefhendel los en draai het sleuteltje op UIT. Het geheugen is nu leeggemaakt.
Zet de wetschakelaar op UIT en de activeringsschakelaar op BLOKKEREN.
Important: Laat het display van de Diagnostische ACE niet op de machine zitten. Het display is niet bestand tegen de omstandigheden waarin de machine elke dag wordt gebruikt. Als u de Diagnostische ACE niet meer nodig hebt, moet u deze losmaken van de machine en de kringloopstekker weer bevestigen aan de stekker van de kabelboom. De machine werkt niet als de kringloopstekker niet op de kabelboom zit. Bewaar de Diagnostische ACE binnen op een droge, veilige plek, niet op de machine.
Voordat u gaat maaien, moet u zich op een open terrein oefenen in het gebruik van de machine. De motor starten en uitschakelen. Rij de machine vooruit en achteruit. Laat de maai-eenheden neer en hef ze op en schakel de messenkooien in en uit. Als u zich vertrouwd voelt met de machine, moet u zich oefenen in het helling opwaarts en afwaarts rijden bij verschillende snelheden.
Als een waarschuwingslampje tijdens het gebruik gaat branden, moet u de machine onmiddellijk stoppen en het probleem verhelpen voordat u verder gaat met maaien. Als de machine defect is, kan ze ernstige schade oplopen als ze wordt gebruikt.
Important: Het rode diagnoselampje op de stuurkolom brandt als de gloeibougies in werking zijn. Start de motor niet tot de voorgloeicyclus is voltooid.
Start de motor en zet de gashendel op SNEL zodat de motor op het maximale toerental draait. Zet de activerings/blokkeringsschakelaar op Activeren en gebruik de maai-/hefhendel om de maai-eenheden op te heffen en neer te laten (de voorste maai-eenheden zijn zo ingesteld dat zij eerder naar beneden komen dan de achterste maai-eenheden). Om vooruit te rijden en het gras te maaien, moet u de tractiepedaal naar voren intrappen. Rij met een snelheid waarbij het controlelampje van de messenkooien niet gaat branden. Verhoog of verminder langzaam de tractiesnelheid om een goede maaikwaliteit te behouden.
Zet de activerings-/blokkeringsschakelaar op maai-/hefhendel Blokkeren (middelste stand), zet de rempedalen aan elkaar vast en hef de maai-eenheden op in de transportstand. Wees voorzichtig als u tussen objecten rijdt zodat u de machine of de maai-eenheden niet per ongeluk beschadigt. Wees extra voorzichtig wanneer u de machine op hellingen gebruikt. Rij langzaam en maak geen scherpe bochten om omkantelen te voorkomen. Om beter in balans te kunnen blijven tijdens het sturen, moeten de maai-eenheden zijn neergelaten tijdens het afdalen.
Zet de motor af, verwijder het contactsleuteltje en wacht totdat alle bewegende onderdelen tot stilstand zijn gekomen voordat u de bestuurderspositie verlaat. Laat de machine afkoelen voordat u deze afstelt, reinigt, stalt of er onderhoudswerkzaamheden aan verricht.
Verwijder gras en vuil van de maai-eenheden, de aandrijvingen, de geluiddempers, de koelschermen en het motorcompartiment om brand te voorkomen. Veeg gemorste olie en brandstof op.
Zorg ervoor dat de brandstofafsluitklep is gesloten als u de machine stalt of transporteert.
Schakel de aandrijving van het werktuig uit als u de machine transporteert of niet gebruikt.
Onderhoud en reinig de veiligheidsgordel(s) indien nodig.
Sla de machine en de brandstofhouder niet op op plaatsen waar open vlammen, vonken of waakvlammen (b.v. van een boiler of andere toestellen) aanwezig kunnen zijn.
Gebruik een oprijplaat van volledige breedte bij het laden van de machine op een aanhanger of vrachtwagen.
Maak de machine stevig vast.
In noodgevallen kan u de machine bewegen door de omloopklep in de regelbare hydraulische pomp in werking te stellen en de machine te duwen of te slepen.
Important: U mag de machine niet sneller dan 3–4,8 km per uur duwen of slepen omdat anders de transmissie kan worden beschadigd. De omloopklep moet open zijn als u de machine duwt of sleept.
De omloopklep bevindt zich op de regelbare pomp (Figuur 34). Draai de klep 90° in een van beide richtingen om deze te openen en de olie inwendig om te laten leiden.
Note: U kunt nu de machine langzaam voortbewegen zonder dat de transmissie wordt beschadigd.

Sluit de omloopklep voordat u de motor start.
Important: Als u de motor laat lopen met een geopende omloopklep, zal de transmissie oververhit raken.
Note: Sluit de klep met een torsie van maximaal 7 tot 11 N∙m.
Raadpleeg onderstaande lijst voor een beschrijving van de verschillende functies van de solenoïdes in het verdeelstuk van het hydraulische systeem. Elke solenoïde moet worden geactiveerd om een functie in te schakelen.
| Solenoïde | Functie |
|---|---|
| MSV1 | Circuit van voorste messenkooi |
| MSV2 | Circuit van achterste messenkooi |
| SV4 | Buitenste maai-eenheden vooraan opheffen |
| SV3 | Middelste maai-eenheid vooraan opheffen |
| SV5 | Achterste maai-eenheden opheffen |
| SV1 | Druk zetten op hydraulische circuit voor opheffen/neerlaten |
| SV2 | Richting: AAN = Opheffen, UIT = Neerlaten |
| SV6 | Zijmaai-eenheid linksachter |
| SV7 | Zijmaai-eenheid rechtsachter |
| SV8 | Lading vasthouden |
Note: Bepaal vanuit de normale bedieningspositie de linker- en rechterzijde van de machine.
Doe het volgende voordat u de machine afstelt, schoonmaakt, verlaat of er onderhoudswerkzaamheden aan verricht:
Parkeer de machine op een horizontaal oppervlak.
Zet de gashendel op stationair – laag.
Schakel de maai-eenheden uit.
Breng de maai-eenheden omlaag.
Zorg dat de tractie in neutraal staat.
Stel de parkeerrem in werking.
Zet de motor af en haal het sleuteltje uit het contact.
Wacht totdat alle bewegende onderdelen tot stilstand zijn gekomen.
Laat de onderdelen van de machine afkoelen voordat u onderhoudswerkzaamheden uitvoert.
Voer indien mogelijk geen onderhoudswerkzaamheden uit als de motor draait. Blijf uit de buurt van bewegende onderdelen.
Plaats de machine of onderdelen ervan op assteunen indien dit nodig is.
Haal voorzichtig de druk van onderdelen met opgeslagen energie.
Zorg ervoor dat alle onderdelen van de machine in goede staat verkeren en al het bevestigingsmateriaal stevig vastzit.
Vervang versleten of beschadigde stickers.
Om veilige en optimale prestaties van de machine te verkrijgen, moet u ter vervanging alleen originele Toro onderdelen gebruiken. Gebruik ter vervanging nooit onderdelen van andere fabrikanten, omdat dit gevaarlijk kan zijn en de productgarantie hierdoor kan vervallen.
| Onderhoudsinterval | Onderhoudsprocedure |
|---|---|
| Na de eerste 8 bedrijfsuren |
|
| Na de eerste 50 bedrijfsuren |
|
| Na de eerste 200 bedrijfsuren |
|
| Bij elk gebruik of dagelijks |
|
| Om de 25 bedrijfsuren |
|
| Om de 50 bedrijfsuren |
|
| Om de 100 bedrijfsuren |
|
| Om de 150 bedrijfsuren |
|
| Om de 200 bedrijfsuren |
|
| Om de 400 bedrijfsuren |
|
| Om de 800 bedrijfsuren |
|
| Om de 1000 bedrijfsuren |
|
| Om de 2000 bedrijfsuren |
|
| Om de 2 jaar |
|
Gelieve deze pagina te kopiëren ten behoeve van gebruik bij routinecontroles.
| Gecontroleerde item | Voor week van: | ||||||
|---|---|---|---|---|---|---|---|
| Ma. | Di. | Wo. | Do. | Vr. | Za. | Zo. | |
| Werking van interlockschakelaars controleren. | |||||||
| Werking van de remmen controleren. | |||||||
| Het peil van de motorolie en de brandstof controleren. | |||||||
| Brandstoffilter/waterafscheider aftappen. | |||||||
| Controleer de blokkage-indicator van het luchtfilter. | |||||||
| Radiator en scherm controleren op rommel. | |||||||
| Controleren of motor ongewone geluiden maakt.1 | |||||||
| Controleren op ongewone geluiden tijdens het gebruik. | |||||||
| Controleer het peil van de hydraulische vloeistof. | |||||||
| Controleer de indicator van het hydraulische filter. 2 | |||||||
| Hydraulische slangen en leidingen op schade controleren. | |||||||
| Controleren op lekkages. | |||||||
| Controleer de bandenspanning. | |||||||
| Werking van instrumenten controleren. | |||||||
| Afstelling van contact tussen snijplaat en messenkooi controleren. | |||||||
| Maaihoogte-instelling controleren. | |||||||
| Controleren of de smeernippels moeten worden gesmeerd.3 | |||||||
| Beschadigde lak bijwerken. | |||||||
|
1. Controleer de gloeibougie en de spuitstukken van de injector als de motor moeilijk start, buitensporig veel rook afgeeft of ongelijkmatig loopt. 2. Controleren met draaiende motor en met de olie op bedrijfstemperatuur. 3. Onmiddellijk na elke wasbeurt, ongeacht de voorgeschreven interval |
|||||||
| Controle uitgevoerd door: | ||
| Item | Datum | Informatie |
| 1 | ||
| 2 | ||
| 3 | ||
| 4 | ||
| 5 | ||
| 6 | ||
| 7 | ||
| 8 | ||
Important: Raadpleeg de gebruikershandleiding van de motor voor verdere onderhoudsprocedures.
Note: Om een elektrisch of hydraulisch schema van uw machine te verkrijgen, kunt u terecht op www.Toro.com.
| Onderhoudsinterval | Onderhoudsprocedure |
|---|---|
| Om de 50 bedrijfsuren |
|
Smeer alle nippels van de lagers en lagerbussen met nr. 2 smeervet op lithiumbasis.
De smeerpunten en de hoeveelheden zijn:
Draagframe van maai-eenheid en draaipunt (2 van elk) (Figuur 35)

Trekstang van achteras (2) (Figuur 36)
Kogelverbindingen van stuurcilinder (2) (Figuur 36)
Lagerbussen koppelpen (2) (Figuur 36) - De bovenste nippel op de koppelpen hoeft slechts één keer per jaar te worden gesmeerd (twee keer pompen).

Voorste hefcilinders (3) (Figuur 37 en Figuur 38)


Draaipunten van achterste hefcilinder (2) (Figuur 39)

Draaipunten van hefarmen (3) (Figuur 40)

Draaipunt van achteras (Figuur 41)

Draaipunten van achterste hefarm (2) (Figuur 42)

As van rempedaal (1) (Figuur 43)

U moet de motor afzetten voordat u het oliepeil controleert of het carter bijvult met olie.
Verander de snelheid van de toerenregelaar niet en laat de motor het maximale toerental niet overschrijden.
| Onderhoudsinterval | Onderhoudsprocedure |
|---|---|
| Om de 400 bedrijfsuren |
|
Controleer de luchtfilterbehuizing op schade die een luchtlek kan veroorzaken. Vervang deze in geval van beschadiging. Controleer het gehele luchtinlaatsysteem op lekken, beschadiging of losse slangklemmen.
Geef het luchtfilter uitsluitend een onderhoudsbeurt als de onderhoudsindicator (Figuur 44) dit aangeeft. Als u het luchtfilter vervangt voordat dit nodig is, wordt alleen maar de kans vergroot dat er vuil in de motor komt als u het filter verwijdert.

Important: Zorg ervoor dat het deksel goed vastzit en de luchtfilterbehuizing helemaal afsluit.
Trek de vergrendeling naar buiten en draai het luchtfilterdeksel linksom (Figuur 45).

Verwijder het deksel van de luchtfilterbehuizing. Voordat u het filter weghaalt, moet u met schone en droge perslucht onder lage druk (2,75 bar) grote hoeveelheden aangekoekt vuil verwijderen dat tussen de buitenkant van het voorfilter en de filterbus zit. Gebruik geen perslucht onder hoge druk, omdat hierdoor vuil via the filter in het inlaatkanaal kan worden geblazen.
Deze reiniging voorkomt dat er vuil in de inlaat terechtkomt als het voorfilter wordt verwijderd.
Verwijder en vervang het voorfilter (Figuur 46).
Het wordt afgeraden het gebruikte element te reinigen omdat dit kan leiden tot beschadiging van de filtermedia. Inspecteer het nieuwe filter op transportschade en controleer het uiteinde van het filter (dit moet goed aansluiten) en de filterbehuizing. Een beschadigd element mag niet worden gebruikt. Plaats het nieuwe filter door de buitenring van het element aan te drukken om dit vast te zetten in de filterbus. Druk niet op het flexibele middendeel van het filter.

Important: Probeer nooit een veiligheidsfilter te reinigen (Figuur 47). Plaats steeds een nieuw veiligheidsfilter als het voorfilter drie onderhoudsbeurten heeft gehad.

Reinig de opening van de vuiluitlaat die zich in het afneembare deksel bevindt. Verwijder de rubberen uitlaatklep van het deksel, maak de holte schoon en plaats de klep terug.
Monteer het deksel met de rubberen uitlaatklep naar beneden gericht – in een stand tussen ongeveer 5:00 tot 7:00 uur, gezien vanaf het uiteinde.
Stel de indicator (Figuur 44) opnieuw in als deze rood is.
| Onderhoudsinterval | Onderhoudsprocedure |
|---|---|
| Bij elk gebruik of dagelijks |
|
Het carter van de motor is in de fabriek gevuld met olie; u moet het oliepeil echter controleren voordat en nadat de motor voor de eerste keer is gestart.
Gebruik hoogwaardige motorolie die moet voldoen aan de volgende specificaties:
Vereiste onderhoudsclassificatie van API: CH-4, CI-4 of hoger.
Aanbevolen olie: SAE 15W-40: boven -18°C
Alternatieve olie: SAE 10W-30 of 5W-30 (voor alle temperaturen)
Note: Toro Premium motorolie is verkrijgbaar bij uw dealer met een viscositeit van 15W-40 of 10W-30. Raadpleeg de Onderdelencatalogus voor de onderdeelnummers.
Note: De beste tijd om de motorolie te controleren is wanneer de motor koud is voordat deze is gestart voor de dag. Als hij al heeft gedraaid, moet u de olie eerst terug laten lopen gedurende tenminste 10 minuten voordat u controleert. Als het olieniveau op of onder de bijvul-markering (Add) op de peilstok staat, vul dan olie bij om het olieniveau bij de vol-markering (Full) te brengen. Giet de motor niet te vol. Als het olieniveau zich tussen de twee markeringen bevindt, hoeft er geen olie te worden bijgevuld.
Parkeer de machine op een horizontaal oppervlak, laat de maai-eenheden neer, zet de motor af, stel de parkeerrem in werking en verwijder het sleuteltje.
Maak de motorkapvergrendeling los en open de motorkap (Figuur 48).

Verwijder de peilstok (Figuur 49), veeg deze schoon en plaats de peilstok weer in de buis. Haal de peilstok er weer uit.
Controleer het oliepeil op de peilstok; het oliepeil moet tot aan de Vol-markering op de peilstok staan.

Als het oliepeil zich onder de veilige zone bevindt, verwijdert u de vuldop (Figuur 50) en vult u bij met olie totdat het oliepeil de vol-markering bereikt.
Important: Giet de motor niet te vol.

Plaats de vuldop en de peilstok terug.
Sluit de motorkap en zet deze vast met de vergrendelingen.
| Onderhoudsinterval | Onderhoudsprocedure |
|---|---|
| Na de eerste 50 bedrijfsuren |
|
| Om de 150 bedrijfsuren |
|
Inhoud: 7,0 liter met filter
Ververs de olie en vervang het filter na de eerste 50 bedrijfsuren, daarna moet u om de 150 bedrijfsuren de olie verversen en het oliefilter vervangen.
Verwijder de aftapplug (Figuur 51) en laat de olie in een opvangbak lopen. Als er geen olie meer naar buiten stroomt, plaatst u de aftapplug terug.

Verwijder het oliefilter (Figuur 52). Smeer een dun laagje schone olie op de nieuwe filterpakking voordat u deze vastschroeft. Draai het filter niet te vast.

Het carter met olie vullen.
Zet de gashendel naar voren zodat deze tegen de sleuf van de stoelbasis aan komt.
Maak de klem van de gaskabel op de hefboomarm van de injectiepomp los (Figuur 53).

Houd de hefboomarm van de injectiepomp tegen de regelschroef voor het hoog stationair toerental en zet de kabelklem vast.
Note: Als de kabelklem is vastgezet, moet deze onbelemmerd kunnen ronddraaien.
Draai de borgmoer waarmee de frictieregelaar op de gashendel wordt vastgezet, vast met 4 tot 6 Nm. De kracht die nodig is om de gashendel te bedienen, mag maximaal 80 N zijn.
| Onderhoudsinterval | Onderhoudsprocedure |
|---|---|
| Om de 2 jaar |
|
Plaats de machine op een horizontaal oppervlak, laat de maai-eenheden zakken, stel de parkeerrem in werking, zet de motor af en verwijder het sleuteltje.
De brandstoftank moet om de 2 jaar worden afgetapt en gereinigd. Ook moet de tank worden afgetapt en gereinigd als het brandstofsysteem vervuild raakt of wanneer de machine voor langere tijd gestald gaat worden. Gebruik schone brandstof om de tank uit te spoelen.

| Onderhoudsinterval | Onderhoudsprocedure |
|---|---|
| Om de 400 bedrijfsuren |
|
De leidingen en aansluitingen controleren op slijtage, beschadigingen of loszittende verbindingen
| Onderhoudsinterval | Onderhoudsprocedure |
|---|---|
| Bij elk gebruik of dagelijks |
|
| Om de 400 bedrijfsuren |
|
Plaats de machine op een horizontaal oppervlak, laat de maai-eenheden zakken, stel de parkeerrem in werking, zet de motor af en verwijder het sleuteltje.
Plaats een schone opvangbak onder het brandstoffilter.
Zet de aftapplug onderaan de filterbus los en open de klep bovenaan de bevestigingsbeugel van de bus.

Reinig de omgeving van de plaats waar de filterbus wordt gemonteerd.
Verwijder de filterbus en reinig de plaats waar deze wordt gemonteerd.
Smeer schone olie op de pakking van de filterbus.
Monteer de filterbus met de hand totdat de pakking contact maakt en draai deze vervolgens nog een halve slag verder.
Zet de aftapplug onderaan de filterbus vast en sluit de klep bovenaan de bevestigingsbeugel van de bus.
Note: Voer deze procedure uitsluitend uit als het brandstofsysteem is ontlucht met behulp van de normale ontluchtingsprocedures en de motor niet start; zie Het Brandstofsysteem ontluchten.
Draai de leidingconnector naar spuitmond nr. 1 en de houder los.

Zet de gashendel op SNEL.
Draai het contactsleuteltje op LOPEN en bekijk hoe de brandstof om de connector stroomt. Draai het sleuteltje op UIT wanneer u een ononderbroken straal brandstof ziet.
Draai de leidingconnector goed vast.
Herhaal stappen 1 tot en met 4 bij de andere mondstukken.
Note: U kunt het ventilatorscherm van de machine verwijderen zodat u de machine gemakkelijker kunt reinigen.
Monteer het achterscherm en maak de sluitingen vast.
Important: U mag de motor niet reinigen met water, omdat hierdoor schade kan ontstaan.
Koppel de accu af voordat u reparaties aan de machine verricht. Maak eerst de minpool van de accu los en daarna de pluspool. Bevestig eerst de pluspool van de accu en daarna de minpool.
Laad de accu op in een open, goed geventileerde ruimte, uit de buurt van vonken en open vuur. Haal de oplader uit het stopcontact voordat u de accu aan- of loskoppelt. Draag beschermende kleding en gebruik geïsoleerd gereedschap.
| Onderhoudsinterval | Onderhoudsprocedure |
|---|---|
| Om de 25 bedrijfsuren |
|
Het accuzuur moet op het juiste peil worden gehouden en de bovenkant van de accu moet schoon blijven. Indien de machine wordt opgeslagen in een zeer hete omgeving, zal de accu sneller ontladen dan wanneer de machine in een koele omgeving wordt opgeslagen.
Accuzuur bevat zwavelzuur; dit is een dodelijk gif dat ernstige brandwonden veroorzaakt.
U mag accuzuur nooit inslikken en moet elk contact met huid, ogen of kleding vermijden. Draag een veiligheidsbril en rubberhandschoenen om uw ogen en handen te beschermen.
Vul de accu alleen bij op plaatsen waar schoon water aanwezig is om indien nodig uw huid af te spoelen.
Laad de accu op in een goed geventileerde ruimte zodat de gassen die vrijkomen tijdens het opladen kunnen verdwijnen.
Omdat de gassen explosief zijn, moet u ervoor zorgen dat er geen vonken of vlammen vlakbij de accu komen. Niet roken.
Als de gassen worden ingeademd, kan dit misselijkheid tot gevolg hebben.
Haal de lader uit het stopcontact voordat u de accuklemmen op de accupolen bevestigd of deze losmaakt.
U kunt het peil in de cellen bijhouden met gedestilleerd of gedemineraliseerd water. Vul de cellen niet hoger dan de onderkant van de sleufring in elke cel. Plaats de vuldoppen terug zodat de ventielen naar achteren wijzen (in de richting van de brandstoftank).
Houd de bovenkant van de accu schoon door deze af en toe te reinigen met een borstel die in een oplossing van ammoniak of natriumbicarbonaat is gedompeld. Spoel de bovenkant na het reinigen af met water. Verwijder nooit de vuldoppen bij het reinigen.
De accukabels moeten stevig op de accupolen zitten zodat ze goed contact maken.
Als er op de accupolen corrosie ontstaat, moet u de kabels losmaken, de min (–) kabel eerst, en de klemmen en polen afzonderlijk schoonkrabben. Zet de kabels vast, de plus (+) kabel eerst, en smeer de accupolen in met vaseline.
| Onderhoudsinterval | Onderhoudsprocedure |
|---|---|
| Bij elk gebruik of dagelijks |
|
De banden worden in de fabriek opzettelijk te hard opgepompt. U moet daarom voor gebruik wat lucht laten ontsnappen om de luchtdruk te verminderen. De voor- en achterbanden moeten een spanning hebben van 1,03 tot 1,38 bar.
Een te lage bandenspanning vermindert de stabiliteit van de machine op hellingen. Hierdoor kan de machine omkantelen, waardoor lichamelijk of dodelijk letsel kan ontstaan.
Pomp de banden niet te zacht op.
| Onderhoudsinterval | Onderhoudsprocedure |
|---|---|
| Na de eerste 8 bedrijfsuren |
|
| Om de 200 bedrijfsuren |
|
Haal de wielmoeren en -bouten aan met 115 tot 135 Nm.
Als de wielmoeren en -bouten niet steeds de juiste torsie hebben, kan dit leiden tot lichamelijk letsel.
Zorg dat de wielmoeren en -bouten met de juiste torsie zijn aangedraaid.
| Onderhoudsinterval | Onderhoudsprocedure |
|---|---|
| Om de 400 bedrijfsuren |
|
Controleer het oliepeil om de 400 uren. Gebruik hoogwaardige SAE 85W-140 tandwielolie om de olie te verversen.
Plaats de machine op een egale ondergrond en zet het wiel zodanig dat 1 controleplug (Figuur 59) zich bovenaan bevindt, en de andere rechts.

Verwijder de rechtse controleplug (Figuur 59). Het oliepeil zou tot de onderkant van de opening van de controleplug moeten reiken.
Als het peil te laag is, verwijder dan de bovenste plug en voeg olie toe tot deze uit de opening aan de rechterkant begint te vloeien.
Monteer de beide pluggen.
Herhaal stap 1 tot 4 bij het tegenover gelegen planeetwiel.
| Onderhoudsinterval | Onderhoudsprocedure |
|---|---|
| Na de eerste 200 bedrijfsuren |
|
| Om de 800 bedrijfsuren |
|
Vervang de olie voor het eerst na 200 uur. Vervang de olie vervolgens om de 800 uur. Gebruik hoogwaardige SAE 85W-140 tandwielolie om de olie te verversen.
Zet de machine op een egale ondergrond en draai een wiel zo dat een van de controle-/aftappluggen helemaal onderaan staat (Figuur 60).

Plaats een opvangbak onder de naaf van het planeetwiel, verwijder de plug en laat de olie in de bak lopen.
Plaats een opvangbak onder de remkast, verwijder de aftapplug en laat de olie in de bak lopen (Figuur 61).

Als alle olie op de beide plaatsen is afgetapt, plaatst u de plug weer in de remkast.
Draai het wiel tot de open plugopening in het planeetwiel zich helemaal bovenaan bevindt.
Plaats de plug.
Herhaal dit bij de planeetwielaandrijving/remsysteem aan de andere kant.
| Onderhoudsinterval | Onderhoudsprocedure |
|---|---|
| Om de 400 bedrijfsuren |
|
De achteras is in de fabriek gevuld met SAE 85-140 tandwielolie. U moet het peil controleren voordat u de motor voor de eerste keer start, en daarna om de 400 bedrijfsuren. De capaciteit bedraagt 2,3 liter. Controleer elke dag op lekkage.
Parkeer de machine op een horizontaal oppervlak, laat de maai-eenheden neer, zet de motor af, stel de parkeerrem in werking en verwijder het sleuteltje.
Verwijder een controleplug (Figuur 62) van een uiteinde van de as en controleer of het tandwielsmeer tot aan de onderkant van de opening komt. Indien het peil te laag staat, verwijdert u de vulplug (Figuur 62) en vult u voldoende olie bij totdat het peil de onderkant van de openingen van de controleplug bereikt.

| Onderhoudsinterval | Onderhoudsprocedure |
|---|---|
| Na de eerste 200 bedrijfsuren |
|
| Om de 800 bedrijfsuren |
|
Ververs de olie na de eerste 200 bedrijfsuren en daarna om de 800 bedrijfsuren.
Parkeer de machine op een horizontaal oppervlak, laat de maai-eenheden neer, zet de motor af, stel de parkeerrem in werking en verwijder het sleuteltje.
Reinig de omgeving van de 3 aftappluggen: 1 aan elke kant en 1 in het midden (Figuur 63).

Verwijder de 3 controlepluggen voor het oliepeil en de ontluchtingsdop op de hoofdas zodat de olie gemakkelijk kan weglopen.
Verwijder de aftappluggen zodat de olie in de opvangbakken kan lopen.
Plaats de pluggen.
Verwijder een controleplug en vul de as met ongeveer 2,3 liter 85W-140 tandwielkastolie, of totdat de olie de onderkant van de opening bereikt.
Plaats de controleplug terug.
| Onderhoudsinterval | Onderhoudsprocedure |
|---|---|
| Om de 800 bedrijfsuren |
|
Om de 800 bedrijfsuren of jaarlijks moet het toespoor van de achterwielen worden gecontroleerd.
Meet de afstand hart-op-hart van het toespoor (ter hoogte van de assen) aan de voorzijde en de achterzijde van de stuurwielen. De afstand aan de voorzijde moet 3 mm korter zijn dan de afmeting aan de achterzijde.
Om de afstand aan te passen, moet u de borgpen en moer van één van de kogelverbindingen van de trekstang verwijderen. Verwijder de kogelverbinding van de trekstang uit de steun van de asbehuizing (Figuur 64).
Draai de klemmen aan beide uiteinden van de trekstangen los (Figuur 64).

Draai de losgezette kogelverbinding 1 hele slag naar binnen of naar buiten. Zet de klem vast op het losse uiteinde van de trekstang.
Draai de complete trekstang 1 hele slag in dezelfde richting (naar binnen of naar buiten). Zet de klem vast op het aangesloten uiteinde van de trekstang.
Plaats de kogelverbinding in de steun van de asbehuizing en draai de moer met de hand vast. Meet het toespoor.
Herhaal deze procedure indien nodig.
Draai de moer vast en monteer een nieuwe pen als de afstelling correct is.
De machine mag niet kruipen als u het tractiepedaal loslaat. Als de machine kruipt, is afstelling vereist
Parkeer de machine op een horizontaal vlak, laat de maai-eenheden neer, zet de motor af, trap enkel het rechter rempedaal in en stel de parkeerrem in werking.
Krik de linkerkant van de machine omhoog totdat het voorwiel en het achterwiel vrijkomen van de vloer van de werkplaats. Zorg ervoor dat de machine steunt op de rustpunten van de krik om te voorkomen dat de machine per ongeluk valt.
Start de motor en laat deze laagstationair lopen.
Draai aan de contramoeren op het uiteinde van de pompstang en beweeg de bedieningshendel van de pomp naar voren als de machine voorwaarts kruipt, of naar achteren als de machine achterwaarts kruipt, totdat de machine niet meer kruipt (Figuur 65).

Als de wielen niet meer draaien, draait u de contramoeren vast om de afstelling te borgen.
Zet de motor af en zet de rechterrem vrij. Haal de assteunen weg en laat de machine neer op de grond. Maak een proefrit met de machine om er zeker van te zijn dat deze niet kruipt.
Motorkoelvloeistof inslikken kan vergiftiging veroorzaken; buiten het bereik van kinderen en huisdieren houden.
Als u hete, onder druk staande koelvloeistof over u heen krijgt of in aanraking komt met een hete radiateur of omliggende delen, kunt u ernstige brandwonden oplopen.
Laat de motor altijd minstens 15 minuten afkoelen voordat u de radiateurdop losdraait.
Gebruik een doek als u de radiateurdop verwijdert en draai de dop langzaam open om de stoom te laten ontsnappen.
| Onderhoudsinterval | Onderhoudsprocedure |
|---|---|
| Bij elk gebruik of dagelijks |
|
Verwijder dagelijks het vuil van het achterste scherm, de oliekoeler en de radiateur (vaker bij vuile omstandigheden).
Important: Spuit nooit water op een hete motor, omdat hierdoor schade kan ontstaan.
Parkeer de machine op een horizontaal oppervlak, laat de maai-eenheden neer, zet de motor af, stel de parkeerrem in werking en verwijder het sleuteltje.
De motorkap openen.
Verwijder grondig al het vuil dat zich rond het motorgedeelte bevindt.
Sluit de motorkap.
Ontgrendel en verwijder het achterste scherm (Figuur 66).

Maak het scherm grondig schoon.
Draai de knoppen los en kantel de oliekoeler naar achteren (Figuur 67).

Reinig beide zijden van de oliekoeler en de omgeving van de radiateur grondig met perslucht. U mag geen water gebruiken.
Open de kap en blaas het vuil eruit naar de achterkant van de machine.
Kantel de oliekoeler weer in de juiste stand en draai de knoppen vast.
| Onderhoudsinterval | Onderhoudsprocedure |
|---|---|
| Bij elk gebruik of dagelijks |
|
De inhoud van het koelsysteem is 9.4 liter.
Verwijder dagelijks het vuil van het scherm, de oliekoeler en de voorkant van de radiateur (vaker reinigen bij extreem stoffige en vuile omstandigheden); zie Vuil verwijderen.
Het koelsysteem bevat een mengsel met een 50/50 verhouding van water en permanente ethyleenglycol-antivries. Controleer elke dag vóór het starten van de motor het koelvloeistofpeil in de radiateur en de expansietank.
Verwijder voorzichtig de doppen van de radiateur en de expansietank (Figuur 68).
Controleer het koelvloeistofpeil in de radiateur en de expansietank (Figuur 68).
De radiateur moet worden gevuld tot de bovenkant van de vulbuis en de expansietank tot de VOL-markering.

Vul de expansietank tot de Vol-markering en de radiateur tot de bovenkant van de vulbuis. Vul de expansietank niet te vol.
Note: Als er lucht is ingesloten in het systeem, moet u de ontluchtingsplug (Figuur 69) verwijderen uit de bovenkant van het vloeistofreservoir van de radiateur, om de lucht te laten ontsnappen. Monteer de ontluchtingsplug met PTFE-schroefdraadborgmiddel.

Plaats de doppen van de radiateur en de expansietank.
Sluit de motorkap en zet de vergrendelingen vast.
| Onderhoudsinterval | Onderhoudsprocedure |
|---|---|
| Om de 100 bedrijfsuren |
|
| Om de 2 jaar |
|
Inhoud: 9,4 liter
Vul het koelsysteem altijd met een oplossing die half uit water, half uit permanente ethyleenglycol-antivries bestaat. Gebruik niet alleen water in het koelsysteem.
Om de 100 bedrijfsuren moet u de aansluitingen van de slangen controleren en aandraaien. Vervang versleten of beschadigde slangen.
Het koelsysteem moet u om de 2 jaar aftappen en schoonspoelen. Voeg antivriesmiddel bij; zie Het koelsysteem controleren.
Stel de serviceremmen af als de rempedalen meer dan 2,5 cm "speling" hebben of als de remmen niet naar behoren functioneren. Met speling wordt de afstand bedoeld die het rempedaal aflegt als het wordt ingetrapt voordat er remweerstand wordt gevoeld.
Maak de borgpen van de rempedalen los zodat beide pedalen onafhankelijk van elkaar kunnen functioneren.
Om de speling op de rempedalen te verkleinen, draait u de remmen vast. Draai hiervoor de voorste moer op het draadeinde van de remkabel los (Figuur 70). Draai vervolgens de achterste moer vast om de kabel naar achteren te halen totdat de rempedalen 1,2 tot 2,5 cm speling hebben. Draai de voorste moeren aan nadat de remmen correct zijn afgesteld.

| Onderhoudsinterval | Onderhoudsprocedure |
|---|---|
| Om de 100 bedrijfsuren |
|
Controleer om de 100 bedrijfsuren de conditie en de spanning van de riem van de wisselstroomdynamo (Figuur 71). Indien nodig moet u de riem vervangen. U controleert de spanning als volgt:
De motorkap openen.
Controleer de spanning door de riem midden tussen poelies van de wisselstroomdynamo en de krukas in te drukken met een kracht van 97 N. De riem moet een speling van 1,1 cm hebben. Als de speling niet correct is, gaat u verder met stap 3. Indien de speling correct is, gaat u verder met uw werkzaamheden.

Draai de bout los waarmee de beugel is bevestigd aan de motor en draai de bout los waarmee de wisselstroomdynamo is bevestigd aan de beugel.
Plaats een rolkoevoet tussen de wisselstroomdynamo en de motor en wrik de wisselstroomdynamo los.
Als de juiste spanning is verkregen, draait u de wisselstroomdynamo en de bouten van de beugel vast om de afstelling te borgen.
Draai de borgmoer vast om de afstelling te borgen.
Waarschuw onmiddellijk een arts als er hydraulische vloeistof is geïnjecteerd in de huid. Geïnjecteerde vloeistof moet binnen enkele uren operatief worden verwijderd door een arts.
Controleer of alle hydraulische slangen en leidingen in goede staat verkeren en alle hydraulische aansluitingen en fittings stevig vastzitten voordat u druk zet op het hydraulische systeem.
Houd lichaam en handen uit de buurt van kleine lekgaten of spuitmonden waaruit onder hoge druk hydraulische vloeistof ontsnapt.
U kunt lekken in het hydraulische systeem opsporen met behulp van karton of papier.
Hef alle druk in het hydraulische systeem op veilige wijze op, voordat u werkzaamheden gaat verrichten aan het hydraulische systeem.
| Onderhoudsinterval | Onderhoudsprocedure |
|---|---|
| Bij elk gebruik of dagelijks |
|
Parkeer de machine op een horizontaal oppervlak, laat de maai-eenheden neer, zet de motor af, stel de parkeerrem in werking en verwijder het sleuteltje.
Reinig de omgeving van de vulbuis en de dop van de hydraulische tank (Figuur 72). Verwijder de dop van de vulbuis.

Verwijder de peilstok uit de vulbuis en veeg deze af met een schone doek. Steek de peilstok in de vulbuis. Verwijder hem daarna en controleer het vloeistofpeil. Het vloeistofpeil dient binnen 6 mm van de markering op de peilstok te staan.
Als het peil te laag is, vult u genoeg vloeistof bij totdat het peil de Vol-markering bereikt.
Plaats de peilstok en de dop op de vulbuis.
Het reservoir is in de fabriek gevuld met hoogwaardige hydraulische vloeistof. Controleer het peil van de hydraulische vloeistof voordat u de motor voor het eerst start, en vervolgens dagelijks; zie Hydraulische vloeistof controleren.
Aanbevolen hydraulische vloeistof: Toro PX Extended Life hydraulische vloeistof; verkrijgbaar in emmers van 19 liter of vaten van 208 liter.
Note: Een machine die de aanbevolen vloeistof om bij te vullen gebruikt moet minder vaak bijgevuld worden en de filter moet minder vaak worden vervangen.
Andere hydraulische vloeistoffen: Als de Toro PX Extended Life hydraulische vloeistof niet verkrijgbaar is, kunt u een andere conventionele, petroleumgebaseerde hydraulische vloeistof gebruiken die aan de volgende materiaaleigenschappen en de industrienormen voldoet. Gebruik geen synthetische vloeistof. Vraag uw smeermiddelenleverancier naar een geschikt product.
Note: Toro aanvaardt geen enkele aansprakelijkheid voor schade die wordt veroorzaakt door gebruik van verkeerde vervangende vloeistoffen. Gebruik daarom uitsluitend producten van gerenommeerde fabrikanten die garant staan voor de door hen aanbevolen vloeistoffen.
| Materiaaleigenschappen: | ||
| Viscositeit, ASTM D445 | cSt bij 40 °C 44 tot 48 | |
| Viscositeitsindex ASTM D2270 | 140 of hoger | |
| Stolpunt, ASTM D97 | -37 °C tot -45 °C | |
| Industriespecificaties: | Eaton Vickers 694 (I-286-S, M-2950-S/35VQ25 of M-2952-S) | |
Note: Veel hydraulische vloeistoffen zijn bijna kleurloos, zodat het moeilijk is lekkages op te sporen. Er is een rode kleurstof leverbaar voor de hydraulische vloeistof, in flesjes van 20 ml. Een flesje is voldoende voor 15 tot 22 liter hydraulische vloeistof. U kunt deze kleurstof bestellen bij een erkende Toro dealer, onderdeelnr. 44-2500.
Important: Toro Premium synthetische, biologisch afbreekbare hydraulische vloeistof is de enige biologisch afbreekbare vloeistof die door Toro is goedgekeurd. Deze vloeistof is compatibel met de elastomeren die worden gebruikt in hydraulische systemen van Toro, en is geschikt voor een groot aantal temperatuursomstandigheden. Deze vloeistof is compatibel met gangbare minerale olie, maar met het oog op maximale biologische afbreekbaarheid en goede prestaties moet het hydraulische systeem grondig met gewone vloeistof worden gespoeld. De vloeistof is leverbaar in emmers van 19 l en van 208 l door uw erkende Toro distributeur.
32 liter; zie Specificaties hydraulische vloeistof
| Onderhoudsinterval | Onderhoudsprocedure |
|---|---|
| Om de 800 bedrijfsuren |
|
| Om de 2000 bedrijfsuren |
|
Als de vloeistof verontreinigd raakt, neem dan contact op met een Toro-verdeler om het hydraulische systeem te spoelen. Verontreinigde hydraulische vloeistof ziet er in vergelijking met schone vloeistof melkachtig of zwart uit.
Parkeer de machine op een horizontaal oppervlak, laat de maai-eenheden neer, zet de motor af, stel de parkeerrem in werking en verwijder het sleuteltje.
De motorkap openen.
Verwijder de aftapplug uit de onderkant van het reservoir (Figuur 73) en laat de hydraulische vloeistof in een opvangbak lopen.

Plaats de aftapplug terug wanneer er geen hydraulische vloeistof meer naar buiten stroomt, en zet de plug vast.
Vul het reservoir met hydraulische vloeistof; zie Specificaties hydraulische vloeistof en Inhoud van hydraulisch systeem.
Important: Gebruik uitsluitend de gespecificeerde hydraulische vloeistoffen. Andere vloeistoffen kunnen schade aan het systeem veroorzaken.
Plaats de dop weer op het reservoir. Start de motor en gebruik alle hydraulische bedieningsorganen om de hydraulische vloeistof door het hele systeem te verspreiden.
Controleer op lekkages.
Zet de motor af.
Controleer het peil van de vloeistof en vul voldoende vloeistof bij totdat het peil de Vol-markering op de peilstok bereikt.
Important: Laat het reservoir niet te vol worden.
| Onderhoudsinterval | Onderhoudsprocedure |
|---|---|
| Om de 800 bedrijfsuren |
|
| Om de 1000 bedrijfsuren |
|
De kop van het hydraulische filter is voorzien van een onderhoudsintervalindicator. Laat de motor lopen en kijk op de indicator; deze moet in de groene zone staan. Als de indicator in de rode zone staat, moet het filterelement worden vervangen.
Als u het filter vervangt, moet u een Toro oliefilter (onderdeelnr. 94-2621) monteren.
Important: Als een ander filter wordt gebruikt, kan de garantie van bepaalde onderdelen komen te vervallen.
Parkeer de machine op een horizontaal oppervlak, laat de maai-eenheden neer, zet de motor af, stel de parkeerrem in werking en verwijder het sleuteltje.
Reinig de omgeving van de plaats waar het filter wordt gemonteerd. Plaats een opvangbak onder het filter en verwijder het filter (Figuur 74).

Smeer de nieuwe filterpakking en vul het filter met hydraulische vloeistof.
Controleer of de plaats waar het filter wordt gemonteerd schoon is. Draai het filter totdat de pakking contact maakt met de bevestigingsplaat. Draai het filter vervolgens met 1/2 slag vast.
Start de motor en laat deze ongeveer 2 minuten lopen om lucht uit het systeem te verwijderen.
Zet de motor af, verwijder het sleuteltje en controleer op lekkage.
| Onderhoudsinterval | Onderhoudsprocedure |
|---|---|
| Bij elk gebruik of dagelijks |
|
De hydraulische leidingen en slangen controleren op lekkages, kinken, loszittende steunen, slijtage, loszittende aansluitingen, slijtage door weersinvloeden en de inwerking van chemicaliën. Voer alle noodzakelijke reparaties uit voordat u de machine weer in gebruik neemt.
De testpoorten worden gebruikt om de druk in de hydraulische circuits te testen. Neem contact op met uw erkende Toro distributeur als u hulp nodig heeft.
Testpoort A (Figuur 75) wordt gebruikt om problemen met het hydraulische circuit voor de hefcilinders te verhelpen.

Testpoort B (Figuur 76) wordt gebruikt om problemen met het hydraulische circuit voor de voorste maai-eenheden te verhelpen.
Testpoort C (Figuur 76) wordt gebruikt om problemen met het hydraulische circuit voor de achterste maai-eenheden te verhelpen.

Testpoort D bevindt zich op de onderkant van de hydrostatische transmissie (Figuur 77) en wordt gebruikt om de laaddruk van de transmissie te meten.
Testpoort E wordt gebruikt om de druk in de tractie in de vooruit-stand te meten (Figuur 77).
Testpoort E wordt gebruikt om de druk in de tractie in de vooruit-stand te meten (Figuur 77).
Testpoort G wordt gebruikt om de druk in de druk in het besturingscircuit te meten (Figuur 77).

Versleten of beschadigde messen of ondermessen kunnen breken en een stuk ervan kan naar u of naar omstanders worden uitgeworpen en zo ernstig lichamelijk of dodelijk letsel toebrengen.
Controleer op gezette tijden de maai-eenheden op overmatige slijtage of beschadigingen.
Wees voorzichtig als u de maai-eenheden controleert. Omwikkel de maaimessen of draag handschoenen en wees voorzichtig als u onderhoudswerkzaamheden aan de messenkooien en ondermessen verricht. De maaimessen en ondermessen mogen alleen worden vervangen of geslepen; probeer ze nooit te rechten of eraan te lassen.
Let op bij machines met meerdere maai-eenheden: als u één messenkooi draait, kunnen andere messenkooien ook in beweging komen.
| Onderhoudsinterval | Onderhoudsprocedure |
|---|---|
| Bij elk gebruik of dagelijks |
|
Controleer de afstelling van het contact tussen het ondermes en de messenkooi, ook als deze eerder acceptabel was. Er moet over de volle lengte een licht contact tussen de messenkooi en het ondermes zijn (zie Contact tussen snijplaat en messenkooi afstellen in de Gebruikershandleiding van de maai-eenheid).
Note: Tijdens het wetten zijn de voorste maai-eenheden en de achterste maai-eenheden tegelijk in werking.
Parkeer de machine op een horizontaal oppervlak, laat de maai-eenheden neer, zet de motor af, stel de parkeerrem in werking en zet de activerings-/blokkeringsschakelaar op Blokkeren.
Ontgrendel de stoel en til deze omhoog zodat u bij de bedieningsorganen kunt komen.
Ga naar de keuzeknoppen voor het toerental van de messenkooien en de wetknoppen (Figuur 78). Draai de gewenste wetknop(pen) in de wetstand en de gewenste keuzeknop(pen) voor het toerental van de messenkooien in stand 1.

Note: U kunt het toerental voor het wetten verhogen door de keuzeknop voor het toerental van de messenkooien richting 13 te draaien. Bij elke stand zal het toerental ongeveer 100 tpm toenemen. Nadat u de keuzeknop op een andere stand heeft gezet, moet u 30 seconden wachten totdat het systeem is ingesteld op het nieuwe toerental.
Stel het contact tussen de messenkooi en het ondermes af en zorg ervoor dat dit geschikt is voor het wetten bij alle maai-eenheden.
Start de motor en laat deze op een stationair toerental lopen.
Kies met de voorste, achterste of beide wetknoppen de messenkooien die worden gewet.
Zet de activerings-/blokkeringsschakelaar op Activeren. Zet de maai-/hefhendel naar voren om te beginnen met wetten.
Breng de wetpasta aan met een borstel met een lange steel (Toro onderdeelnr. 29-9100). Gebruik nooit een borstel met een korte steel.
Als de messenkooien blijven vastzitten of instabiel worden tijdens het wetten, moet u stoppen met wetten door de maai-/hefhendel naar achteren te bewegen. Als de messenkooien tot stilstand zijn gekomen, draait u de keuzeknop(pen) voor het gewenste toerental een stand dichter naar 13. U gaat verder met wetten door de maai-/hefhendel naar voren te bewegen.
Als u de maai-eenheden tijdens het wetten wilt afstellen, schakelt u de maai-eenheden uit door de maai-/hefhendel naar achteren te bewegen; zet de activerings-/blokkeringsschakelaar op Blokkeren en zet de motor af. Na de afstelling herhaalt u stappen5 tot en met 9.
Als een maaimes correct is geslepen, zal er op de voorste snijrand van het mes een braam ontstaan. Verwijder deze braam voorzichtig met een vijl en zorg ervoor dat snijrand hierbij niet bot wordt.
Herhaal deze procedure bij alle maai-eenheden die worden gewet.
Als u klaar bent met wetten, moet u de wetknoppen weer in de voorwaartse stand zetten, de stoel laten zakken en alle wetpasta van de maai-eenheden wassen. Stel indien nodig het contact tussen de messenkooi en het ondermes af.
Note: Als u de wetknoppen na het wetten niet in de voorwaartse stand zet, zullen de maai-eenheden niet omhoog komen of naar behoren werken.
De machine is in de fabriek afgesteld voor de meeste maaiwerkzaamheden die moeten worden verricht op een fairway.
Met de volgende opties kunt u de machine afstellen voor specifieke werkzaamheden:
De hefcircuits van de maai-eenheid zijn voorzien van afstelbare kleppen om de maai-eenheden in de gewenste mate neer te laten. Stel ze als volgt af:
Laat de machine draaien tot ze opgewarmd is tot de bedrijfstemperatuur.
Ga naar de kleppen op het hefverdeelstuk om de gewenste maai-eenheid (of de maai-eenheden) af te stellen; zie tabel en Figuur 79.
| Klep | Betreffende maai-eenheid |
| FC1 | Nr. 1 (middelste maai-eenheid vooraan) |
| FC4 | Nr. 4 en 5 (buitenste maai-eenheden vooraan) |
| FC5 | Nr. 2 en 3 (achterste maai-eenheden) |
| FC6 | Nr. 6 (achterste maai-eenheid links) |
| FC7 | Nr. 7 (achterste maai-eenheid rechts) |

Draai de borgmoeren op de kleppen los.
Draai de gepaste klep rechtsom om de snelheid waarmee de maai-eenheden worden neergelaten, te verminderen. Gebruik hiervoor een inbussleutel.
Controleer de afstelling door de maai-eenheden verschillende malen op te heffen en neer te laten. Indien nodig afstellen.
Draai de borgmoer vast om de afstelling te borgen.
U kunt de draaihoogte van de buitenste maai-eenheden vooraan (nr. 4 en 5) en achterste maai-eenheden (nr. 6 en 7) verhogen om de afstand tot de grond op geaccidenteerde fairway’s te vergroten.
Note: De RM CONFIG tijdvertraging moet gelijk blijven aan de oorspronkelijke instelling op 0 als deze methode wordt gebruikt om de draaihoogte in te stellen.
Om de draaihoogte van de maai-eenheden te verhogen/in te stellen, gaat u als volgt te werk:
Parkeer de machine op een horizontaal oppervlak, laat de maai-eenheden neer, zet de motor af, stel de parkeerrem in werking en verwijder het sleuteltje.
Draai de moer op de rijtuigschroef los waarmee de beugel van de schakelaar van de hefarm is bevestigd aan hefarm nr. 4, 6 of 7 (Figuur 80).

Zet de beugel van de schakelaar van de hefarm in de sleuf omhoog in de gewenste positie.
Zorg ervoor dat de afstand tussen de schakelaar van de hefarm en de flag op de hefarm ongeveer 1,6 mm bedraagt.
Draai de moer van de slotschroef vast.
Het kan wenselijk zijn de neerwaartse speling van de drie voorste maai-eenheden op sterk geaccidenteerde terrein extra bij te stellen. Als een van drie voorste maai-eenheden van de grond komt als u over een helling heen rijdt, kunt u het voorste draagframe lager zetten. Daarvoor moet u de bevestigingsbouten verwijderen en het frame in de onderste openingen in het hoofdframe plaatsen (Figuur 81). Neem contact op met uw erkende Toro distributeur als u hulp nodig heeft.
Note: Als u het draagframe lager zet, wordt de afstand tussen de maai-eenheden en grond bij het draaien en in de transportstand kleiner en moet u misschien de lengte van de hefketting op de maai-eenheid verstellen.

Zet de motor af, verwijder het contactsleuteltje en wacht totdat alle bewegende onderdelen tot stilstand zijn gekomen voordat u de bestuurderspositie verlaat. Laat de machine afkoelen voordat u deze afstelt, reinigt, stalt of er onderhoudswerkzaamheden aan verricht.
Sla de machine en de brandstofhouder niet op op plaatsen waar open vlammen, vonken of waakvlammen (b.v. van een boiler of andere toestellen) aanwezig kunnen zijn.
Plaats de machine op een horizontaal oppervlak, laat de maai-eenheden zakken, stel de parkeerrem in werking, zet de motor af en verwijder het sleuteltje.
Reinig de tractie-eenheid, de maai-eenheden en de motor grondig.
Controleer de bandenspanning; zie De bandenspanning controleren.
Controleer of alle bevestigingsmiddelen vastzitten; zet ze vast indien nodig.
Smeer alle smeer- en draaipunten met vet of olie. Neem overtollig vet op.
Plaatsen waar de lak is bekrast, beschadigd of geroest, moeten licht geschuurd en bijgewerkt worden. Eventuele deuken in de metalen carrosserie uitdeuken.
Verricht de volgende onderhoudswerkzaamheden aan de accu en de kabels; zie Veiligheid van het elektrisch systeemID000-448-328:
Haal de accuklemmen los van de accupolen.
Reinig de accu, de klemmen en de polen met behulp van een staalborstel en een oplossing van zuiveringszout (natriumbicarbonaat).
Smeer een dun laagje Grafo 112X-vet (Toro onderdeelnr. 505-47) of petrolatum op de kabelklemmen en de accupolen om corrosie te voorkomen.
Laad de accu om de 60 dagen 24 uur lang op om loodsulfatie van de accu te voorkomen.
Tap de motorolie af uit het carter en plaats de aftapplug.
Verwijder het oliefilter en gooi het weg. Plaats een nieuw oliefilter.
Vul de motor met de opgegeven motorolie.
Start de motor en laat deze ongeveer twee minuten stationair lopen.
Zet de motor af en haal het sleuteltje uit het contact.
Spoel de brandstoftank met verse, schone brandstof.
Zet alle onderdelen van het brandstofsysteem weer goed vast.
Zorg ervoor dat het luchtfilter grondig wordt gereinigd en een onderhoudsbeurt krijgt.
Plak de luchtfilterinlaat en de uitlaat af met weerbestendige tape.
Controleer de antivriesbescherming en vul het systeem bij met een oplossing die half uit water, half uit ethyleenglycol bestaat. Vul zoveel bij als nodig is met het oog op de plaatselijk te verwachten minimumtemperatuur.