| Huoltoväli | Huoltotoimenpide |
|---|---|
| Aina ennen käyttöä tai päivittäin |
|
Tämä kone on ajettava kelateräleikkuri, joka on tarkoitettu ammattimaiseen kaupalliseen käyttöön. Se on tarkoitettu pääasiassa viheralueiden ruohonleikkuuseen. Tuotteen käyttäminen muuhun kuin sen aiottuun käyttötarkoitukseen voi olla vaarallista käyttäjälle ja sivullisille.
Lue nämä tiedot huolellisesti, jotta oppisit käyttämään ja huoltamaan laitetta asianmukaisesti sekä välttämään tapaturmia ja tuotevaurioita. Olet itse vastuussa tuotteen asianmukaisesta ja turvallisesta käytöstä.
Osoitteessa www.Toro.com on lisätietoja, jos tarvitset esimerkiksi turvallisuuteen liittyviä vinkkejä, käyttökoulutukseen liittyviä materiaaleja, tietoja lisävarusteista tai lähimmästä jälleenmyyjästä tai jos haluat rekisteröidä tuotteesi.
Aina kun tarvitset huoltoa, alkuperäisiä Toro-varaosia tai lisätietoja, ota yhteys valtuutettuun huoltoliikkeeseen tai Toron asiakaspalveluun. Ota tällöin tuotteen malli- ja sarjanumerot valmiiksi esiin. Kuva 1 näyttää laitteen malli ja sarjanumeron sijainnin. Kirjoita numerot annettuun tilaan.
Important: Skannaamalla sarjanumerokilvessä olevan QR-koodin (jos varusteena) mobiililaitteella saat tuotetietoja sekä takuu- ja varaosatietoja.

Tässä käyttöoppaassa esiintyvä varoitusmerkintä (Kuva 2) ilmaisee vaaratilannetta, josta saattaa olla seurauksena vakava tapaturma tai jopa kuolema, jos suositellut varotoimenpiteet laiminlyödään.

Tässä käyttöoppaassa käytetään kahta termiä tietojen korostamiseksi. Tärkeää kiinnittää huomiota mekaanisiin erikoistietoihin ja Huomautus korostaa erityishuomion ansaitsevia yleistietoja.
Tämä tuote on asiaankuuluvien eurooppalaisten direktiivien mukainen. Lisätietoja on erillisessä tuotekohtaisessa vaatimustenmukaisuusvakuutuksessa.
Kalifornian lain (California Public Resource Code) pykälät 4442 ja 4443 kieltävät tämän moottorin käytön metsä-, pensaikko- tai ruohopeitteisillä mailla, jos moottoria ei ole varustettu pykälässä 4442 mainitulla hyvässä käyttökunnossa pidetyllä kipinänsammuttimella tai jos moottoria ei ole suojattu, varustettu ja huollettu palovaaran ehkäisemiseksi.
Mukana toimitettavassa moottorin käyttöoppaassa on USA:n ympäristönsuojeluelimen EPA:n (Environmental Protection Agency) ja Kalifornian päästöjen hallintaa koskevien määräysten päästöjärjestelmiä, kunnossapitoa ja takuuta koskevia tietoja. Käyttöoppaita voi tilata moottorin valmistajalta.
KALIFORNIA
Lakiesityksen 65 mukainen varoitus
Dieselmoottorin tuottamat pakokaasut ja jotkin niiden aineosat sisältävät kemikaaleja, jotka Kalifornian osavaltion tietojen mukaan aiheuttavat syöpää, synnynnäisiä epämuodostumia tai muuta lisääntymiseen liittyvää haittaa.
Akun liitännät, navat ja niihin liittyvät lisävarusteet sisältävät lyijyä ja lyijy-yhdisteitä, joiden tiedetään aiheuttavan syöpää ja haittaavan lisääntymistä. Pese kädet, kun olet käsitellyt näitä osia.
Tämän tuotteen käyttäminen voi altistaa kemikaaleille, jotka Kalifornian osavaltion tietojen mukaan aiheuttavat syöpää, synnynnäisiä epämuodostumia tai muuta lisääntymiseen liittyvää haittaa.
Tämä kone on suunniteltu standardin EN ISO 5395 mukaisesti (kun asetustoimet on suoritettu) ja standardin ANSI B71.4-2017 mukaisesti.
Tämä tuote voi katkaista jalan tai käden sekä singota esineitä.
Lue ja sisäistä tämän käyttöoppaan sisältö ennen moottorin käynnistämistä.
Koneen käyttö vaatii käyttäjän täyden huomion. Jos käyttäjän huomio keskittyy muualle, saattaa seurata henkilö- tai omaisuusvahinko.
Älä laita käsiä tai jalkoja koneen liikkuvien osien lähelle.
Älä käytä konetta ilman paikallaan olevia ja asianmukaisesti toimivia suojuksia ja muita suojalaitteita.
Älä päästä lapsia, sivullisia tai lemmikkieläimiä käyttöalueelle. Älä anna lasten käyttää konetta.
Sammuta moottori, irrota avain ja odota, että kaikki liikkuvat osat pysähtyvät, ennen kuin poistut käyttäjän paikalta. Anna koneen jäähtyä ennen säätöä, huoltoa, puhdistusta tai varastointia.
Laitteen asiaton käyttö tai huolto voi aiheuttaa tapaturman.
Vähennä loukkaantumisriskiä noudattamalla näitä
turvallisuusohjeita ja huomioimalla aina varoitusmerkki
, joka tarkoittaa
varoitusta, vaaraa tai hengenvaaraa – henkilöturvallisuusohjeet.
Ohjeiden laiminlyönti saattaa johtaa henkilövahinkoon tai
kuolemaan.
![]() |
Turva- ja ohjetarrat on sijoitettu hyvin näkyville paikoille mahdollisten vaara-alueiden lähettyville. Korvaa vioittuneet tai kadonneet tarrat uusilla. |






















Note: Koneen vasen ja oikea puoli määritellään normaalista käyttöasennosta käsin.
Tarkista seuraavat nestemäärät ennen moottorin ensimmäistä käynnistyskertaa:
Moottoriöljy
Katso kohta Moottorin öljypinnan tarkistus.
Moottorin jäähdytysneste
Katso kohta Jäähdytysjärjestelmän tarkistus.
Hydrauliöljy
Katso kohta Hydraulinesteen tarkistus.
Taka-akselin voiteluaine
Katso kohta Taka-akselin voiteluaineen tarkistus.
Vaiheeseen tarvittavat osat:
| Nostoketju | 7 |
| Ketjukiinnike | 7 |
| U-pultti | 7 |
| Mutteri | 14 |
| Ruuvi | 7 |
| Aluslaatta | 7 |
| Mutteri | 7 |
| Suuri O-rengas | 7 |
| Tukiteline | 1 |
Irrota kippiyksiköt (jos on) nostovarsista 1, 2 ja 3, jotta ne eivät ota kiinni leikkuuyksikön kannattimiin.
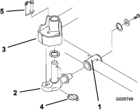
Irrota lukkomutteri ja aluslaatta, joilla kääntötanko on kiinnitetty nostovarteen 2 (Kuva 3). Irrota kääntötanko ja jousi nostovarresta. Tee sama nostovarsille 1 ja 3.

Note: Kipin kannaketta ja rullaa sekä kipin tukikannakkeita ei tarvita käytettäessä DPA-leikkuuyksiköitä (Kuva 3).
Irrota nostoketjut leikkuuyksiköistä, jos ne on kiinnitetty.
Asenna ketjukiinnike kuhunkin nostovarteen U-pultilla ja kahdella mutterilla. Sijoita kiinnikkeet seuraavasti:
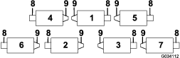
Note: Nostovarsien numerot; katso Kuva 4.

Nostovarsissa 1, 4 ja 5 ketjukiinnikkeet ja U-pultit on sijoitettava 38,1 cm kielekkeen keskilinjan taakse (Kuva 5).
Nostovarsissa 1 ja 5 kiinnikkeitä on käännettävä 10 astetta pystysuunnasta oikealle (Kuva 5).
Nostovarressa 4 kiinnikettä on käännettävä 10 astetta pystysuunnasta vasemmalle (Kuva 5).

Nostovarsissa 2 ja 3 kiinnikkeet ja U-pultit on sijoitettava 38,1 cm kielekkeen keskilinjan taakse (Kuva 6).
Note: Käännä kiinnikkeitä 45 astetta koneen ulkopuolta kohti.

Nostovarsissa 6 ja 7 kiinnikkeet ja U-pultit on sijoitettava 36,8 cm kielekkeen keskilinjan taakse (Kuva 7.
Note: Käännä kiinnikkeitä 10 astetta koneen ulkopuolta kohti.

Kiristä kaikki U-pulttien mutterit momenttiin 52–65 N∙m.
Asenna nostoketju jokaiseen ketjukiinnikkeeseen ruuvilla, aluslaatalla ja mutterilla kuvan mukaisesti (Kuva 8).

Jos leikkuuyksikköä on kallistettava kiinteän terän / kelan esiin saamiseksi, nosta leikkuuyksikön takaosa tukitelineen varaan siten, että runkopalkin säätöruuvien takaosan mutterit eivät nojaa työpintaan (Kuva 9).

Useimmissa olosuhteissa paras levitys saadaan, kun takasuojus on kiinni (eteen heitto). Raskaissa tai märissä olosuhteissa takasuojusta voidaan pitää auki.
Takasuojus (Kuva 10) avataan löysäämällä kantaruuvi, jolla suojus on kiinni vasemmanpuoleisessa sivulevyssä, kiertämällä suojus auki ja kiristämällä kantaruuvi.

Kaikkien toimitettujen leikkuuyksiköiden vasempaan päähän on asennettu vastapaino. Määritä seuraavan kaavion avulla vastapainojen ja kelamoottorien sijainti.
Note: Joissain ajoyksiköissä on vain viisi leikkuuyksikköä.

Irrota leikkuuyksiköistä 2, 4 ja 6 kaksi kantaruuvia, joilla vastapaino on kiinnitetty leikkuuyksikön vasempaan päähän.
Note: Irrota vastapaino (Kuva 12).

Irrota muovitulppa leikkuuyksikön oikeassa päässä olevasta laakeripesästä (Kuva 13).
Irrota kaksi kantaruuvia oikeasta sivulevystä (Kuva 13).

Asenna vastapaino leikkuuyksikön oikeaan päähän kahdella aiemmin irrotetulla ruuvilla.
Asenna kelamoottorin kaksi asennuskantaruuvia löyhästi leikkuuyksikön vasempaan sivulevyyn (Kuva 13).
Kuva 14 näyttää hydraulisen käyttömoottorin suunnan jokaisen leikkuuyksikön kohdalla. Kohdissa, joissa moottori on asennettava leikkuuyksikön oikeanpuoleiseen päähän, leikkuuyksikön vasempaan päähän on asennettava vastapaino. Kohdissa, joissa moottori on asennettava vasempaan päähän, leikkuuyksikön oikeanpuoleiseen päähän on asennettava vastapaino.
Note: Vastapainojen asennuskantaruuvit toimitetaan asennettuina leikkuuyksikköjen oikeanpuoleiseen laakeripesään. Vasemmassa laakeripesässä olevat kantaruuvit on tarkoitettu hydraulimoottorin kiinnittämiseen.

Ota leikkuuyksiköt pois pahvilaatikoista. Kokoa ja säädä ne leikkuuyksikön käyttöoppaan ohjeiden mukaisesti.
Poista suojatulpat leikkuuyksikön kummastakin päästä.
Voitele ja asenna suuri O-rengas laakeripesän uraan leikkuuyksikön kummassakin päässä (Kuva 15 & Kuva 18).

Note: Ennen leikkuuyksikön moottorien tai vastapainojen asentamista leikkuuyksikköjen kelan akselien sisäiset urat on voideltava rasvalla.
Asenna vastapaino oikeaan päähän kussakin leikkuuyksikössä mukana toimitetuilla kantaruuveilla (Kuva 15).
Voitele leikkuuyksikön kelalaakerit huolellisesti ennen asentamista ajoyksikköön. Voiteluaineen pitäisi näkyä selvästi kelan sisemmässä tiivisteessä. Katso voiteluohjeet leikkuuyksikön käyttöoppaasta.
Työnnä painealuslaatta kielekkeen vaakatappiin kuvan mukaisesti (Kuva 16).

Asenna kielekkeen vaakatappi kannattimen asennusputkeen (Kuva 16).
Kiinnitä kieleke kannattimeen painealuslaatalla, litteällä aluslaatalla ja laippakantaruuvilla (Kuva 16).
Työnnä painealuslaatta kielekkeen pystytappiin (Kuva 16).
Jos kielekkeen pystytappi on irti, asenna se nostovarren keskiöön (Kuva 16). Ohjaa kieleke paikalleen kahden keskityskumin väliin nostovarren ohjauslevyn alle.
Aseta lukitussokka kielekkeen tapin reikään (Kuva 16).
Irrota mutteri, jolla nurmentasausjousen asennuskannake on kiinni leikkuuyksikön vakainkorvakkeessa (Kuva 17). Asenna kipin ketju kantaruuviin ja kiinnitä se paikalleen aikaisemmin irrotetulla mutterilla.

Asenna moottori leikkuuyksikön käyttöpäähän ja kiinnitä kahdella kantaruuvilla (Kuva 18).

Note: Jos leikkuuyksikkö halutaan asentaa kiinteästi, asenna ohjauksen lukitustappi kielekkeen asennusreikään (Kuva 16).
Pujota jousilanka ohjauksen lukitustapin alaosan ympärille (Kuva 16).
Nurmentasausjousi siirtää painoa eturullalta takarullalle. Näin voidaan vähentää aaltokuvioita nurmessa.
Important: Tee jousen säädöt leikkuuyksikön ollessa asennettuna ajoyksikköön, osoittaessa suoraan eteenpäin ja laskettuna työpajan lattialle.
Varmista, että sokka on asennettuna tangon taimmaiseen aukkoon (Kuva 19).

Kiristä tangon etupään kuusiomuttereita, kunnes jousen pituus puristettuna on 15,9 cm. Katso Kuva 19.
Note: Vähennä jousen pituudesta 12,7 mm epätasaisessa maastossa käyttöä varten. Maapinnan muotojen myötäily vähenee hieman.
Note: Nurmentasausasetukset on nollattava, jos leikkuukorkeus- tai aggressiivisuusasetusta muutetaan.
Ajoneuvo on säädetty tehtaalla useimpiin väylien leikkuutarkoituksiin sopivaksi. Kohdassa Leikkuuyksikön huoltaminen on ohjeita siihen, miten laite voidaan säätää tarkasti tiettyyn käyttötarkoitukseen sopivaksi:
Leikkuuyksikön laskunopeuden säätö
Säätää leikkuuyksiköiden laskunopeutta.
Ulompien etuleikkuuyksiköiden nostokorkeuden säätö
Säätää ulompien etuleikkuuyksiköiden kääntymiskorkeutta, jolloin saadaan lisää maavaraa kumpuilevilla väylillä.
Kolmen etuleikkuuyksikön liikeradan säätö
Säätää kolmen etuleikkuuyksikön liikerataa alaspäin kumpuilevia väyliä varten.
Vaiheeseen tarvittavat osat:
| Kalsiumkloridi (hankittava erikseen) | 45 kg |
| Takapainosarja, osanumero 104-1478 (hankittava erikseen) | 1 |
Jotta ajoneuvo täyttäisi EN ISO 5395 -standardin ja ANSI B71.4-2017 -standardin vaatimukset, lisää 45 kg kalsiumkloridipainolastia takapyöriin ja asenna takapainosarja (osanumero 104-1478).
Important: Jos kalsiumkloridia sisältävä rengas puhkeaa, siirrä kone nurmialueelta mahdollisimman pian. Jotta nurmi ei vahingoittuisi, kastele kohteena oleva alue vedellä läpimäräksi.
Vaiheeseen tarvittavat osat:
| Varoitustarra | 1 |
| CE-tarra | 1 |
| Valmistusvuoden tarra | 1 |
Koneissa, joiden on täytettävä CE-vaatimukset, valmistusvuoden tarra (osanro 133-5615) on asennettava lähelle sarjanumerokilpeä, CE-tarra (osanro 93-7252) lähelle konepellin lukkoa ja CE-varoitustarra (osanro 115-2046) tavallisen varoitustarran (osanro 115-2045) päälle.
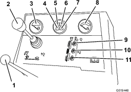
Ajopoljin (Kuva 20) ohjaa käyttöä eteen- ja taaksepäin. Polkimen yläosaa painamalla kone liikkuu eteenpäin ja polkimen alaosaa painamalla taaksepäin. Ajonopeus määräytyy sen mukaan, kuinka pitkälle poljinta painetaan. Jos haluat maksiminopeuden, säädä kaasu NOPEA-asentoon ja paina poljin pohjaan.
Kun haluat pysäyttää koneen, nosta jalkaa ajopolkimelta ja anna polkimen palautua keskiasentoon.

Ajonopeuden rajoitinta säätämällä (Kuva 20) rajoitetaan sitä, kuinka syvälle ajopoljinta voidaan painaa eteenpäin ajettaessa. Näin leikkuunopeus on helpompi pitää tasaisena.
Ohjauspylväässä sijaitseva punainen vianmääritysvalo (Kuva 20) ilmaisee erilaisia viestejä. Konetta käynnistettäessä valo syttyy, kun hehkutulpat ovat toiminnassa.
Jos valo vilkkuu käytön aikana, se voi olla merkkinä jostain seuraavista:
Koneen käyttönopeus ylittää elektroniseen ohjausyksikköön alun perin ohjelmoidun enimmäisnopeuden.
On havaittu sähkövika (katkosvika tai oikosulku).
On havaittu hydraulinestevuoto (vain, jos koneeseen on asennettu TurfDefender-vuodonilmaisin).
On havaittu yhteysvirhe (vain, jos koneeseen on asennettu TurfDefender-vuodonilmaisin).
Avainkytkimessä (Kuva 20) on kolme asentoa: PYSäYTYS, KäYNNISSä/ESILäMMITYS ja KäYNNISTYS.
Nopeusmittari (Kuva 20) näyttää koneen ajonopeuden.
Kaksi jarrupoljinta (Kuva 20) kahta erillistä pyöräjarrua varten. Niiden avulla voidaan helpottaa kääntymistä ja pysäköintiä sekä parantaa rinteensuuntaista pitoa. Polkimet voidaan lukita yhteen lukitustapilla seisontajarrukäyttöä ja kuljetusta varten.
Seisontajarrun salpa kytketään kojetaulun vasemmalla puolella sijaitsevalla nupilla (Kuva 20). Kun haluat kytkeä seisontajarrun, yhdistä polkimet lukitustapilla, paina molemmat polkimet alas ja vedä seisontajarrun salpa ulos. Kun haluat vapauttaa seisontajarrun, paina molempia polkimia, kunnes seisontajarrun salpa palautuu.
Ruuvia säätämällä (Kuva 20) rajoitetaan sitä, kuinka syvälle ajopoljinta voidaan painaa taaksepäin ajettaessa.
Tällä vivulla (Kuva 21) nostetaan ja lasketaan leikkuuyksikköjä. Sillä myös käynnistetään ja pysäytetään kelat, kun kelat ovat käytössä ja leikkuutilassa. Leikkuuyksiköitä ei voida laskea, kun leikkuunohjaus-/kuljetusvipu on kuljetusasennossa.
Polttoainemittarista (Kuva 21) näkyy, paljonko säiliössä on polttoainetta.
Tämä varoitusvalo (Kuva 21) ilmoittaa, että moottorin öljynpaine on liian alhainen.

Työnnä vipua (Kuva 21) eteenpäin, kun haluat lisätä nopeutta, ja vähennä nopeutta vetämällä vipua taaksepäin.
Valo (Kuva 21) syttyy ja moottori sammuu, kun jäähdytysnesteen lämpötila nousee liian korkeaksi.
Kun merkkivalo (Kuva 21) palaa, hehkutulpat ovat käytössä.
Käytössä / pois käytöstä -kytkimellä käytetään leikkuuyksiköitä yhdessä leikkuunohjausvivun kanssa (Kuva 21).
Tuntilaskuri (Kuva 22) näyttää koneen kokonaiskäyttötunnit.

Läppäysnuppeja (Kuva 23) käytetään yhdessä leikkuunohjausvivun kanssa leikkuuyksiköiden läppäykseen. Katso kohta Leikkuuyksiköiden läppäys.

Istuimen säätövivun (Kuva 25) avulla istuinta voidaan säätää eteen- ja taaksepäin. Istuimen säätimellä (Kuva 25) istuin voidaan säätää oman painon mukaan. Istuinta säädetään eteen- ja taaksepäin vetämällä istuinyksikön vasemmalla puolella olevaa vipua ulospäin. Kun istuin on siirretty haluttuun kohtaan, istuin lukitaan kyseiseen asentoon vapauttamalla vipu. Istuin säädetään oman painon mukaan kääntämällä jousen kiristysnuppia. Jousi kiristyy, kun nuppia käännetään myötäpäivään, ja löystyy, kun nuppia käännetään vastapäivään.

Koneessa on vianmääritysvalo, joka osoittaa, että elektroninen säädin toimii oikein. Vihreä vianmääritysvalo (Kuva 26) sijaitsee ohjauspaneelin alla sulakerasian vieressä. Jos elektroninen säädin toimii oikein, säätimen vianmääritysvalo syttyy, kun avain käännetään KäYNNISSä-asentoon. Valo vilkkuu, jos ohjain havaitsee vian sähköjärjestelmässä. Valon vilkkuminen lakkaa ja nollautuu automaattisesti, kun avain käännetään PYSäYTYS-asentoon.

Jos säätimen vianmääritysvalo vilkkuu, säädin on havainnut jonkin seuraavista ongelmista:
Jossakin ulostulossa on ollut oikosulku.
Jossakin ulostulossa on katkosvika.
Määritä vianmääritysnäytön perusteella, missä ulostulossa vika on. Katso kohta Turvakytkinten tarkastus.
Jos vianmääritysvalo ei pala, kun virta-avain on KäYNNISSä-asennossa, elektroninen säädin ei toimi. Mahdollisia syitä ovat seuraavat:
Paluuliitintä ei ole kytketty.
Valo on palanut.
Sulakkeet ovat palaneet.
Akussa ei ole virtaa.
Määritä vian syy tarkistamalla sähköliitännät, sisääntulon sulakkeet ja vianmääritysvalon lamppu. Varmista, että paluuliitin on varmasti kiinni johdinsarjan liittimessä.
Koneessa on elektroninen säädin, joka säätelee useimpia koneen toimintoja. Säädin määrittää, mikä toiminto käynnistyy eri kytkimistä (esim. istuinkytkin ja virtalukko) ja käynnistää ulostulot, jolloin solenoidit ja releet käynnistävät halutun toiminnon.
Jotta elektroninen säädin voisi ohjata konetta halutulla tavalla, sisääntulon kytkinten sekä ulostulon solenoidien ja releiden on oltava kytkettyinä ja niiden on toimittava oikein.
ACE-vianmääritysjärjestelmän näyttö on työkalu, jonka avulla käyttäjä voi tarkistaa, että koneen sähkötoiminnot toimivat oikein.
Note: Ominaisuuksia ja rakennetta voidaan muuttaa ilmoittamatta.
| Leikkuuleveys | 338 cm |
| Kokonaisleveys, kuljetus | 226 cm |
| Kokonaisleveys, käyttö | 279 cm |
| Kokonaispituus | 305 cm |
| Korkeus ROPS-kaatumissuojausjärjestelmä asennettuna | 213 cm |
| Paino* | 1 792 kg |
| * Paino sisältää 5-teräisen leikkuuyksikön ja täydet nestemäärät. | |
Koneeseen on saatavana valikoima Toron hyväksymiä lisälaitteita ja -varusteita, joiden avulla voidaan parantaa ja laajentaa sen ominaisuuksia. Ota yhteys valtuutettuun huoltoliikkeeseen tai valtuutettuun Toro-jälleenmyyjään tai siirry osoitteeseen www.Toro.com, jossa on luettelo hyväksytyistä lisälaitteista ja -varusteista.
Käytä vain aitoja Toro-varaosia ja -lisävarusteita, jotta kone toimisi parhaalla mahdollisella tavalla ja sen turvasertifiointi pysyisi voimassa. Muiden valmistajien varaosat ja lisävarusteet voivat osoittautua vaarallisiksi, ja niiden käyttö voi johtaa tuotteen takuun raukeamiseen.
Älä anna lasten tai kouluttamattomien henkilöiden käyttää tai huoltaa laitetta. Paikalliset säännökset saattavat asettaa rajoituksia käyttäjän iälle. Omistaja vastaa käyttäjien ja mekaanikkojen koulutuksesta.
Tutustu laitteen turvallisen käytön ohjeisiin, ohjauslaitteisiin ja turvamerkintöihin.
Sammuta moottori, irrota virta-avain, odota, kunnes kaikki liikkuvat osat ovat pysähtyneet, ja anna koneen jäähtyä aina ennen sen säätöä, huoltoa, puhdistusta tai varastointia.
Selvitä, kuinka koneen saa pysäytettyä ja moottorin sammutettua nopeasti.
Älä käytä konetta ilman paikallaan olevia ja asianmukaisesti toimivia suojuksia ja muita suojalaitteita.
Tarkasta aina ennen leikkaamista, että leikkuuyksiköt ovat hyvässä käyttökunnossa.
Tarkasta koneen käyttöalue ja poista siltä kaikki esineet, joita kone voi singota.
Käsittele polttoainetta erittäin varovasti. Se on tulenarkaa, ja höyryt räjähtävät herkästi.
Sammuta savukkeet, sikarit, piiput ja muut sytytyslähteet.
Käytä vain hyväksyttyä polttoaineastiaa.
Älä irrota polttoainesäiliön korkkia tai täytä polttoainesäiliötä moottorin ollessa käynnissä tai kuuma.
Älä lisää tai tyhjennä polttoainetta suljetussa tilassa.
Älä säilytä konetta tai polttoainesäiliötä tilassa, jossa on avotuli, kipinöitä tai varmistusliekki (esimerkiksi vedenlämmitin tai muu vastaava laite).
Jos polttoainetta roiskuu, älä yritä käynnistää moottoria. Vältä luomasta minkäänlaisia kipinälähteitä, ennen kuin polttoainehöyryt ovat hälvenneet.
| Huoltoväli | Huoltotoimenpide |
|---|---|
| Aina ennen käyttöä tai päivittäin |
|
Suorita kohdan osassa ”Ennen jokaista käyttökertaa tai päivittäin” mainitut toimet ennen koneen käynnistystä päivittäin.
Polttoainesäiliön tilavuus: 57 litraa
Käytä vain puhdasta, tuoretta dieselpolttoainetta tai biodieseliä, joiden rikkipitoisuus on alhainen (<500 ppm) tai erittäin alhainen (<15 ppm). Setaaniluvun on oltava vähintään 40. Jotta polttoaine olisi tuoretta, osta sitä vain 180 päivän tarpeeseen.
Käytä kesälaatuista dieselpolttoainetta (nro 2-D) yli –7 °C:n lämpötiloissa ja talvilaatuista dieselpolttoainetta (nro 1-D tai nro 1-D/2-D-seosta) alle –7 °C:n lämpötiloissa. Talvilaatuisen polttoaineen leimahduspiste on alhaisempi, ja sen kylmävirtausominaisuudet helpottavat käynnistystä ja vähentävät polttoainesuodattimen tukkeutumista.
Kesälaatuisen polttoaineen käyttö lämpötilan ollessa yli –7 °C pidentää polttoainepumpun käyttöikää ja antaa talvilaatuista polttoainetta enemmän tehoa.
Important: Dieselpolttoaineen sijasta ei saa käyttää paloöljyä tai bensiiniä. Väärän polttoaineen käyttö rikkoo moottorin.
Biodieselille sopiva
Tässä laitteessa voidaan käyttää myös polttoaineseosta, jossa on enintään 20 % biodieseliä (B20). Seoksen petrodieselosuuden rikkipitoisuuden on oltava alhainen tai erittäin alhainen. Noudata seuraavia varo-ohjeita:
Polttoaineen biodieselosuuden on oltava ASTM D6751:n tai EN14214:n mukainen.
Polttoaineseoksen koostumuksen on oltava ASTM D975:n tai EN590:n mukainen.
Biodieselseokset voivat vahingoittaa maalattuja pintoja.
Käytä kylmällä säällä korkeintaan B5-seosta (biodieselpitoisuus 5 %).
Tarkkaile polttoaineen kanssa kosketuksiin joutuvia tiivisteitä ja letkuja, sillä ne voivat haurastua ajan mittaan.
Polttoainesuodattimeen voi muodostua tukoksia jonkin aikaa biodieselseosten käytön aloittamisen jälkeen.
Lisätietoja biodieselistä saa jälleenmyyjältä.
Pysäköi kone tasaiselle alustalle, laske leikkuuyksiköt alas, sammuta moottori, kytke seisontajarru ja irrota virta-avain.
Puhdista polttoainesäiliön korkin ympäristö puhtaalla liinalla.
Irrota polttoainesäiliön korkki (Kuva 27).

Lisää polttoainetta polttoainesäiliöön, kunnes pinta on täyttökaulan alareunan tasalla.
Aseta polttoainesäiliön korkki tiukasti paikalleen, kun olet täyttänyt säiliön.
Note: Täytä polttoainesäiliö aina käytön jälkeen, jos mahdollista. Tämä estää kosteutta tiivistymästä polttoainesäiliön sisälle.
Omistaja ja käyttäjä voivat estää loukkaantumisia tai omaisuusvahinkoja aiheuttavat tapaturmat ja ovat siksi vastuussa niistä.
Pukeudu asianmukaisesti. Käytä silmäsuojaimia, pitkiä housuja, tukevia liukastumisen estäviä kenkiä ja kuulosuojaimia. Sido pitkät hiukset. Älä käytä löysiä vaatteita tai riippuvia koruja.
Älä käytä konetta sairaana, väsyneenä tai alkoholin tai huumaavien aineiden vaikutuksen alaisena.
Koneen käyttö vaatii käyttäjän täyden huomion. Jos käyttäjän huomio keskittyy muualle, saattaa seurata henkilö- tai omaisuusvahinko.
Varmista ennen moottorin käynnistämistä, että kaikki käytöt ovat vapaalla ja että seisontajarru on kytketty. Käynnistä moottori ollessasi käyttäjän paikalla.
Älä kuljeta matkustajia koneessa ja pidä sivulliset ja lemmikit poissa koneen luota käytön aikana.
Käytä konetta vain, kun näkyvyys on hyvä, jotta vältät kuopat ja piilevät vaarat.
Vältä märän ruohon leikkuuta. Heikentynyt pito voi aiheuttaa koneen luisumisen.
Pidä kädet ja jalat etäällä leikkuuyksiköistä.
Varmista ennen peruuttamista, että reitti on vapaa, katsomalla taakse ja alas.
Ole varovainen lähestyessäsi kulmia, joissa on huono näkyvyys, pensaita, puita tai muita näköesteitä.
Pysäytä leikkuuyksiköt aina, kun et leikkaa ruohoa.
Hidasta ja ole varovainen kääntyessäsi koneella ja ylittäessäsi teitä ja jalkakäytäviä. Anna muille aina etuajo-oikeus.
Älä koskaan käytä moottoria tilassa, johon voi kertyä pakokaasuja.
Älä jätä käynnissä olevaa konetta ilman valvontaa.
Ennen käyttäjän paikalta poistumista (mukaan lukien ruohonkeräimien puhdistus tai leikkuuyksiköiden tukoksen poistaminen):
Pysäköi kone tasaiselle maalle.
Vapauta leikkuuyksiköt ja laske lisälaitteet alas.
Kytke seisontajarru.
Sammuta moottori ja irrota virta-avain.
Odota, kunnes kaikki liikkuvat osat ovat pysähtyneet.
Käytä laitetta vain, kun näkyvyys on hyvä ja kun sääolosuhteet ovat hyvät. Älä käytä konetta ukonilman aikana.
Älä irrota mitään kaatumissuojausjärjestelmän osia koneesta.
Varmista, että turvavyö on kiinnitetty ja nopeasti avattavissa hätätilanteessa.
Käytä aina turvavyötä.
Tarkista vapaa alikulkukorkeus ja varo osumasta esteisiin.
Pidä kaatumissuojausjärjestelmä turvallisessa käyttökunnossa tarkistamalla se vaurioiden varalta säännöllisesti ja pitämällä kaikki kiinnittimet tiukalla.
Vaihda kaikki vaurioituneet kaatumissuojausjärjestelmän osat. Älä korjaa tai muuta niitä.
Rinteissä on huomattava koneen hallinnan menettämisen ja kaatumisen vaara. Tällaiset onnettomuudet voivat aiheuttaa vakavan tapaturman tai kuoleman. Käyttäjä on vastuussa turvallisesta käytöstä rinteissä. Koneen käyttö rinteissä edellyttää erityistä huolellisuutta.
Käyttäjän on arvioitava leikkuupaikan olosuhteet ja tarkastettava käyttöpaikka ja määritettävä niiden perusteella, onko rinne turvallinen koneen käyttöön. Tämä tarkastus on tehtävä huolellisesti ja harkiten.
Kun käytät konetta rinteissä, tarkista alla olevat ohjeet. Ennen kuin aloitat koneen käytön, tarkista työskentelyalueen olosuhteet ja arvioi, voitko käyttää konetta kyseisellä paikalla ja vallitsevissa olosuhteissa. Maaston muutokset voivat vaikuttaa koneen käyttöön rinteissä.
Vältä koneen käynnistämistä, pysäyttämistä tai kääntämistä rinteissä. Vältä nopeuden tai suunnan äkillistä muuttamista. Käänny hitaasti ja vähän kerrallaan.
Älä käytä konetta olosuhteissa, joissa pito, ohjaus tai vakaus ovat kyseenalaisia.
Poista tai merkitse esteet, kuten ojat, kuopat, urat, töyssyt, kivet tai muut piilevät vaarat. Korkea ruoho voi peittää esteet. Maaston epätasaisuudet voivat kaataa koneen.
Huomaa, että koneen käyttö märässä ruohossa, poikittain rinteissä tai alamäessä saattaa johtaa koneen pidon menettämiseen.
Käytä konetta erityisen varovasti pudotusten, ojien, vallien, vesiesteiden tai muiden vaarojen lähellä. Kone voi kaatua yllättäen, jos pyörä menee reunan yli tai jos reuna sortuu. Määritä suoja-alue koneen ja mahdollisen vaaran välille.
Tunnista vaarat rinteen juurella. Jos vaaroja on, leikkaa rinne kävellen ohjattavalla ruohonleikkurilla.
Jos mahdollista, pidä koneen leikkuuyksiköt laskettuina alas, kun käytät konetta rinteissä. Leikkuuyksiköiden nostaminen rinteissä käytön aikana voi heikentää koneen vakautta.
Istu istuimella, pidä jalka pois ajopolkimelta, jolloin poljin on VAPAALLA, kytke seisontajarru, aseta moottorin nopeuskytkin HIDAS-asentoon ja varmista, että Käytössä / pois käytöstä -kytkin on POIS KäYTöSTä -asennossa.
Käännä avain KäYNNISSä/ESILäMMITYS-asentoon. Automaattiajastin esilämmittää noin kuuden sekunnin ajan.
Kun hehkutulppien merkkivalo sammuu, käännä virta-avain KäYNNISTYS-asentoon. Vapauta virta-avain heti moottorin käynnistyttyä ja anna sen palata KäYNNISSä-asentoon. Anna moottorin lämmetä (ilman kuormaa) ja siirrä sitten kaasuvipu haluttuun asentoon.
Käynnistä moottoria korkeintaan 15 sekunnin ajan. Vapauta avain, kun moottori käynnistyy. Jos moottoria on esilämmitettävä lisää, käännä avain PYSäYTYS-asentoon ja sitten KäYNNISSä/ESILäMMITYS-asentoon. Toista vaiheet tarvittaessa.
Siirrä kaasuvipu JOUTOKäYNTI-asentoon, aseta kelan käyttökytkin VAPAUTETTU-asentoon ja käännä avain PYSäYTYS-asentoon.
Note: Poista virta-avain, jotta moottori ei käynnisty tahattomasti.
Important: Kun konetta on käytetty täydellä kuormalla, anna moottorin käydä joutokäynnillä viisi minuuttia, ennen kuin sammutat sen. Muutoin turboahtimeen voi tulla vikoja.
Note: Laske leikkuuyksiköt maahan. Tällä tavalla vapautuu painetta nostopiiristä, eivätkä leikkuuyksiköt pääse vahingossa laskeutumaan maahan.
Pysäköi kone tasaiselle alustalle, laske leikkuuyksiköt alas, sammuta moottori, kytke seisontajarru ja irrota virta-avain.
Varmista, että polttoainesäiliö on ainakin puolillaan.
Irrota salpa ja nosta konepelti.
Avaa polttoainesuodattimen/vedenerottimen ilmanpoistotulppa (Kuva 28).

Käännä avain KäYNNISSä-asentoon. Sähkötoiminen polttoainepumppu käynnistyy, jolloin se työntää ilmaa ilmanpoistotulpan kautta ulos. Anna avaimen olla KäYNNISSä-asennossa, kunnes tulpan ympäriltä tulee yhtenäinen polttoainevirta. Kiristä tulppa ja käännä avain PYSäYTYS-asentoon.
Avaa polttoainepumpussa oleva ilmausruuvi (Kuva 29).

Käännä avain KäYNNISSä-asentoon. Sähkötoiminen polttoainepumppu käynnistyy, jolloin se työntää ilmaa ulos ilmausruuvin kautta. Anna avaimen olla KäYNNISSä-asennossa, kunnes ruuvin ympäriltä tulee yhtenäinen polttoainevirta. Kiristä ruuvi ja käännä avain PYSäYTYS-asentoon.
Note: Moottori käynnistyy yleensä normaalisti edellä mainittujen toimenpiteiden jälkeen. Jos moottori ei käynnisty, ilmaa on voinut jäädä ruiskutuspumpun ja ruiskuttimien väliin. Katso kohta Ruiskuttimien ilmaus.
Turvakytkinten tarkoituksena on estää moottorin käynnistyminen, jos ajopoljin ei ole VAPAALLA, Käytössä / pois käytöstä -kytkin POIS KäYTöSTä -asennossa ja leikkuunohjausvipu VAPAALLA. Lisäksi moottorin pitää sammua, jos ajopoljinta painetaan, kun kuljettaja ei ole istuimella, tai jos seisontajarru on kytkettynä.
Jos turvakytkimet ovat irronneet tai vaurioituneet, kone saattaa toimia odottamattomalla tavalla ja aiheuttaa henkilövahinkoja.
Älä kajoa turvakytkimiin.
Tarkista turvakytkimien toimivuus päivittäin ja vaihda mahdolliset vaurioituneet kytkimet ennen koneen käyttämistä.
| Huoltoväli | Huoltotoimenpide |
|---|---|
| Aina ennen käyttöä tai päivittäin |
|
Pysäköi kone tasaiselle alustalle, laske leikkuuyksiköt alas, sammuta moottori, kytke seisontajarru ja irrota virta-avain.
Avaa ohjauspaneelin suojus. Etsi johdinsarja ja paluuliitin. Irrota paluuliitin varovasti johdinsarjan liittimestä (Kuva 30).

Kytke ACE-vianmääritysjärjestelmän näyttö johdinsarjan liittimeen (Kuva 31). Varmista, että ACE-vianmääritysjärjestelmän näytössä on oikea tarra.

Käännä avain KäYNNISSä-asentoon, mutta älä käynnistä konetta.
Note: Tarran punainen teksti viittaa sisääntulon kytkimiin ja vihreä teksti ulostuloihin.
ACE-vianmääritysjärjestelmän oikeassa alasarakkeessa olevan ”inputs displayed” -merkkivalon pitäisi palaa. Jos outputs displayed -merkkivalo palaa, paina ACE-vianmääritysjärjestelmän vaihtokytkintä ja vapauta se, jolloin merkkivaloksi vaihtuu inputs displayed. Älä pidä kytkintä painettuna.
ACE-vianmääritysjärjestelmässä palaa kunkin sisääntulon merkkivalo silloin, kun tämän sisääntulon kytkin suljetaan.
Sulje vuorotellen jokainen kytkin (eli istu istuimella, kytke ajopoljin jne.) ja varmista, että oikea merkkivalo syttyy ja sammuu ACE-vianmääritysjärjestelmässä, kun vastaava kytkin suljetaan. Tee sama jokaisella kytkimellä, joka voidaan sulkea käsin.
Jos kytkin suljetaan ja vastaava merkkivalo ei syty, tarkista kaikki kytkimen johdot ja kytkennät ja/tai tarkista kytkimet ohmimittarilla. Vaihda kaikki vialliset kytkimet ja korjaa kaikki vialliset johdotukset.
ACE-vianmääritysjärjestelmä voi myös selvittää, mitkä ulostulon solenoidit ja releet ovat käytössä. Näin voidaan nopeasti määrittää, onko koneen vika sähköjärjestelmässä vai hydraulijärjestelmässä.
Pysäköi kone tasaiselle alustalle, laske leikkuuyksiköt alas, sammuta moottori, kytke seisontajarru ja irrota virta-avain.
Avaa ohjauspaneelin suojus. Etsi johdinsarja ja säätimen lähellä olevat liittimet. Irrota paluuliitin varovasti johdinsarjan liittimestä.
Kytke ACE-vianmääritysjärjestelmä johdinsarjan liittimeen. Varmista, että ACE-vianmääritysjärjestelmässä on oikea tarra.
Käännä avain KäYNNISSä-asentoon, mutta älä käynnistä konetta.
Note: Tarran punainen teksti viittaa sisääntulon kytkimiin ja vihreä teksti ulostuloihin.
ACE-vianmääritysjärjestelmän oikeassa alasarakkeessa olevan ”outputs displayed” -merkkivalon pitäisi palaa. Jos inputs displayed -merkkivalo palaa, paina ACE-vianmääritysjärjestelmän vaihtokytkintä, jolloin merkkivaloksi vaihtuu outputs displayed.
Note: Seuraavassa vaiheessa ”inputs displayed”- ja ”outputs displayed” -merkkivalojen välillä voidaan joutua vaihtamaan useita kertoja. Merkkivalojen välillä vaihdetaan painamalla vaihtokytkintä kerran. Vaihtokytkintä voidaan painaa niin usein kuin halutaan. Älä pidä kytkintä painettuna.
Istu istuimella ja yritä käyttää haluamaasi koneen toimintoa. Vastaavien ulostulojen merkkivalojen pitäisi syttyä merkiksi siitä, että elektroninen ohjausyksikkö käynnistää kyseisen toiminnon. (Varmista oikeat ulostulojen merkkivalot. Katso kohta Hydraulisolenoidiventtiilin toiminnot.)
Note: Jos jonkin ulostulon merkkivalo vilkkuu, se on merkki sähköjärjestelmän ongelmasta kyseisessä ULOSTULOSSA. Korjaa tai vaihda vialliset sähköosat välittömästi. Vilkkuva merkkivalo nollataan kääntämällä virta-avain Pysäytys-asentoon ja sitten takaisin Käynnissä-asentoon ja tyhjentämällä säätimen vikamuisti. Katso Vikamuisti ja tietojen hakeminen.
Jos yksikään ulostulon merkkivalo ei vilku, mutta oikeat ulostulon merkkivalot eivät syty, varmista, että kyseisen toiminnon vaatimat sisääntulokytkimet ovat oikeissa asennoissa. Varmista, että kytkimet toimivat oikein.
Jos ulostulon merkkivalot palavat oikein, mutta kone ei toimi oikein, vika on muualla kuin sähköjärjestelmässä. Suorita tarvittavat korjaukset.
Note: Sähköjärjestelmän rajoitusten takia ulostulon merkkivalot Start (käynnistys), Preheat (esilämmitys) ja ETR/ALT eivät välttämättä vilku, vaikka näissä toiminnoissa olisi sähköjärjestelmään liittyvä vika. Jos koneen vika vaikuttaa olevan jossain näistä toiminnoista, tarkista virtapiiri voltti-/ohmimittarilla ja varmista, ettei näissä toiminnoissa ole sähköjärjestelmään liittyvää vikaa.
Jos jokainen sisääntulon kytkin on oikeassa asennossa ja toimii oikein, mutta ulostulon merkkivalot eivät pala oikein, vika on elektronisessa ohjausyksikössä. Ota tällöin yhteys valtuutettuun Toro-jälleenmyyjään.
Jos ohjausyksikkö havaitsee vian jossain ulostulosolenoideista, koneen vianmäärityslamppu (kelan vianmäärityslamppu konsolissa tai vihreä vianmäärityslamppu konsolin alla) vilkkuu, ja vika tallentuu elektronisen ohjausyksikön muistiin. Vian tiedot voidaan hakea tarkasteltavaksi pienikokoisella ACE-vianmääritystyökalulla tai tietokoneella milloin vain. Ohjausyksikköön tallentuu yksi vika kerrallaan. Uusi vika voi tallentua vasta, kun ensimmäinen vika on tyhjennetty muistista.
Tallennettujen vikojen hakeminen (kuljettajan on oltava pois istuimelta)
Käännä avain PYSäYTYS-asentoon.
Kytke pienikokoinen vianmääritystyökalu haluttuun paluuliittimeen ohjausyksikössä (käytä oikeaa näyttöä).
Siirrä leikkuunohjausvipu NOSTOASENTOON ja pidä sitä paikallaan.
Käännä avain KäYNNISSä-asentoon ja pidä leikkuunohjausvipua NOSTOASENNOSSA, kunnes vasemmalla ylhäällä oleva vianmääritystyökalun merkkivalo syttyy (noin kaksi sekuntia).
Vapauta leikkuunohjausvipu keskiasentoon.
Pienikokoinen vianmääritystyökalu toistaa nyt ohjaimen muistissa olevan vian.
Important: Näytössä näkyy kahdeksan eri tietoa. Vika on kahdeksas näytetty tieto. Jokainen tieto näkyy näytössä 10 sekunnin ajan. Varmista, että vianmääritystyökalun näyttö on ulostuloissa, jotta vika näkyy. Piiri, jossa ongelma on, alkaa vilkkua. Tietojen näyttö jatkuu, kunnes virta katkaistaan avaimella. Kone ei käynnisty tässä tilassa.
Vikamuistin tyhjennys (vianmääritystyökalua ei tarvita)
Käännä avain PYSäYTYS-asentoon.
Käännä läppäyskytkin joko Etu- tai Taka-asentoon.
Käännä kelan käyttökytkin Käytössä-asentoon.
Siirrä leikkuunohjausvipu nostoasentoon ja pidä sitä paikallaan.
Käännä avain Käynnissä-asentoon ja pidä leikkuunohjausvipu edelleen NOSTOASENNOSSA, kunnes kelan käyttövalo alkaa vilkkua (noin kaksi sekuntia).
Vapauta leikkuunohjausvipu ja käännä avain PYSäYTYS-asentoon. Muisti on nyt tyhjennetty.
Käännä läppäyskytkin POIS-asentoon ja käyttöönottokytkin POIS KäYTöSTä -asentoon.
Important: Älä jätä ACE-vianmääritysjärjestelmän näyttöä kytketyksi koneeseen. Sitä ei ole suunniteltu kestämään koneen normaalia käyttöympäristöä. Kun ACE-vianmääritysjärjestelmää ei enää tarvita, irrota se koneesta ja kytke paluuliitin johdinsarjan liittimeen. Kone ei toimi, jos paluuliitin ei ole kytkettynä johdinsarjaan. Säilytä ACE-vianmääritysjärjestelmä kuivassa ja suojaisassa paikassa sisätiloissa (ei koneessa).
Ennen kuin alat leikata ruohoa, harjoittele koneen käyttöä avoimessa tilassa. Käynnistä ja sammuta moottori. Aja eteenpäin ja taaksepäin. Nosta ja laske leikkuuyksiköt ja kytke ja vapauta kelat. Kun tunnet olevasi riittävän perehtynyt koneeseen, harjoittele ajamista ylös ja alas rinteissä eri nopeuksilla.
Jos varoitusvalo syttyy käytön aikana, pysäytä kone välittömästi ja korjaa ongelma ennen käytön jatkamista. Jos konetta käytetään viallisena, seurauksena saattaa olla vakavia vaurioita.
Important: Ohjauspylväässä oleva punainen vianmäärityksen valo ilmoittaa, kun hehkutulpat ovat käytössä. Älä käynnistä moottoria, ennen kuin hehkutus on päättynyt.
Käynnistä moottori ja siirrä kaasu NOPEA-asentoon, jotta moottori käy enimmäisnopeudella. Siirrä Käytössä / pois käytöstä -kytkin Käytössä-asentoon ja ohjaa leikkuuyksikköjä leikkuunohjausvivulla (etuleikkuuyksiköt on ajastettu laskeutumaan ennen takaleikkuuyksikköjä). Kun haluat liikkua eteenpäin ja leikata nurmea, paina ajopoljinta eteenpäin. Pidä ajonopeus sellaisena, että kelan merkkivalo ei syty. Nosta tai laske ajonopeutta vähitellen, jotta leikkaus pysyy oikeanlaisena.
Siirrä Käytössä / pois käytöstä -kytkin leikkuunohjausvivun pois käytöstä -asentoon (keskiasentoon), lukitse jarrupolkimet yhteen ja nosta leikkuuyksiköt kuljetusasentoon. Ole varovainen, ettet vahingoita konetta tai leikkuuyksiköitä ajaessasi kapeista väleistä. Käytä konetta rinteissä erityisen varovasti. Aja hitaasti ja vältä jyrkkiä käännöksiä rinteissä, jotta kone ei kaadu. Laske leikkuuyksiköt alamäkeen ajettaessa. Tällöin ohjattavuus paranee.
Sammuta moottori, irrota avain ja odota, että kaikki liikkuvat osat pysähtyvät, ennen kuin poistut käyttäjän paikalta. Anna koneen jäähtyä ennen säätöä, huoltoa, puhdistusta tai varastointia.
Vähennä tulipalon vaaraa poistamalla ruoho ja leikkuujäte leikkuuyksiköistä, käyttöpyöristä, äänenvaimentimista, jäähdytyssäleiköistä ja moottoritilasta. Puhdista öljy- ja polttoaineroiskeet.
Sulje polttoaineen sulkuventtiili koneen varastoinnin tai kuljetuksen ajaksi.
Kytke lisälaitteen käyttö pois aina, kun kuljetat konetta tai kun sitä ei käytetä.
Huolla ja puhdista turvavyöt tarpeen mukaan.
Älä säilytä konetta tai polttoainesäiliötä tilassa, jossa on avotuli, kipinöitä tai varmistusliekki (esimerkiksi vedenlämmitin tai muu vastaava laite).
Käytä täysleveää ramppia lastatessasi konetta perävaunuun tai lavalle.
Kiinnitä kone tiukasti.
Hätätilanteessa konetta voidaan liikuttaa avaamalla hydraulisessa säätötilavuuspumpussa oleva ohitusventtiili ja työntämällä tai hinaamalla konetta sen jälkeen.
Important: Konetta ei saa työntää tai hinata yli 3–4,8 km/h:n nopeudella, jotta vaihteisto ei vaurioidu. Ohitusventtiilin on oltava auki aina, kun konetta työnnetään tai hinataan.
Ohitusventtiili sijaitsee säätötilavuuspumpun yläosassa (Kuva 34). Käännä venttiiliä 90° kumpaan suuntaan tahansa, jolloin venttiili avautuu ja öljyn ohivirtaus alkaa.
Note: Konetta voidaan nyt siirtää hitaasti vaihteistoa vaurioittamatta.

Sulje ohitusventtiili ennen moottorin käynnistämistä.
Important: Jos moottoria käytetään ohitusventtiilin ollessa auki, vaihteisto ylikuumenee.
Note: Käytä venttiilin sulkemiseen voimaa korkeintaan 7–11 N·m.
Alla olevassa luettelossa on hydrauliputkiston solenoidien eri toimintojen tunniste ja kuvaus. Kunkin solenoidin on saatava virtaa, jotta toiminto toimisi.
| Solenoidi | Toiminto |
|---|---|
| MSV1 | Etukelapiiri |
| MSV2 | Takakelapiiri |
| SV4 | Etuleikkuuyksikköjen (laidat) nosto |
| SV3 | Etuleikkuuyksikön (keski) nosto |
| SV5 | Takaleikkuuyksikköjen nosto |
| SV1 | Noston/laskun hydraulipiirin paineistaminen |
| SV2 | Suunta: ON = nosto, OFF = lasku |
| SV6 | Taempi vasen sivuleikkuuyksikkö |
| SV7 | Taempi oikea sivuleikkuuyksikkö |
| SV8 | Kuorman pito |
Note: Koneen vasen ja oikea puoli määritellään normaalista käyttöasennosta käsin.
Tee ennen koneen säätämistä, puhdistamista tai huoltoa ja ennen koneelta poistumista seuraavat toimenpiteet:
Pysäköi kone tasaiselle alustalle.
Siirrä kaasun säätökytkin Alhainen joutokäyntinopeus -asentoon.
Vapauta leikkuuyksiköt.
Laske leikkuuyksiköt.
Varmista, että veto on vapaalla.
Kytke seisontajarru.
Sammuta moottori ja irrota virta-avain.
Odota, kunnes kaikki liikkuvat osat ovat pysähtyneet.
Anna koneen osien jäähtyä ennen huollon suorittamista.
Jos mahdollista, älä huolla konetta moottorin ollessa käynnissä. Pysy etäällä liikkuvista osista.
Tue kone tai sen osat tarvittaessa pukkien avulla.
Vapauta paine huolellisesti osista, joihin on varastoitunut energiaa.
Pidä kaikki koneen osat hyvässä kunnossa ja kaikki kiinnitystarvikkeet tiukalla.
Vaihda kaikki kuluneet tai vaurioituneet tarrat.
Käytä vain Toro-alkuperäisvaraosia, jotta kone toimii turvallisesti ja parhaalla mahdollisella tavalla. Muiden valmistajien varaosat voivat osoittautua vaarallisiksi, ja niiden käyttö voi johtaa tuotteen takuun raukeamiseen.
| Huoltoväli | Huoltotoimenpide |
|---|---|
| 8 ensimmäisen käyttötunnin jälkeen |
|
| 50 ensimmäisen käyttötunnin jälkeen |
|
| 200 ensimmäisen käyttötunnin jälkeen |
|
| Aina ennen käyttöä tai päivittäin |
|
| 25 käyttötunnin välein |
|
| 50 käyttötunnin välein |
|
| 100 käyttötunnin välein |
|
| 150 käyttötunnin välein |
|
| 200 käyttötunnin välein |
|
| 400 käyttötunnin välein |
|
| 800 käyttötunnin välein |
|
| 1000 käyttötunnin välein |
|
| 2000 käyttötunnin välein |
|
| Kahden vuoden välein |
|
Ota tästä sivusta kopioita.
| Tarkistettavat kohdat | Viikolle: | ||||||
|---|---|---|---|---|---|---|---|
| Ma | Ti | Ke | To | Pe | La | Su | |
| Tarkista turvajärjestelmän toiminta. | |||||||
| Tarkista jarrujen toiminta. | |||||||
| Tarkista moottorin öljypinta ja polttoainemäärä. | |||||||
| Tyhjennä veden/polttoaineen erotin. | |||||||
| Tarkista ilmansuodattimen rajoitinilmaisin. | |||||||
| Tarkista, ettei jäähdyttimessä ja säleikössä ole roskia. | |||||||
| Kuuntele, kuuluuko moottorista epätavallisia käyntiääniä.1 | |||||||
| Tarkista, kuuluuko käytön aikana epätavallisia ääniä. | |||||||
| Tarkista hydraulinesteen määrä. | |||||||
| Tarkista hydraulisuodattimen ilmaisin. 2 | |||||||
| Tarkista, ettei hydrauliletkuissa ole vaurioita. | |||||||
| Tarkista nestevuodot. | |||||||
| Tarkista rengaspaine. | |||||||
| Tarkista mittareiden toiminta. | |||||||
| Tarkista kelan ja kiinteän terän kohdistus. | |||||||
| Tarkista leikkuukorkeussäätö. | |||||||
| Tarkista kaikkien rasvanippojen voitelu. 3 | |||||||
| Korjaa maalipinnan vauriot. | |||||||
|
1. Tarkista hehkutulppa ja ruiskutussuuttimet, jos käynnistys on hidas, kone savuttaa liikaa tai käyntiääni on karkea. 2. Tarkista moottorin käydessä ja öljyn ollessa käyttölämpötilassa. 3. Välittömästi jokaisen pesun jälkeen luettelon mukaisesta huoltovälistä riippumatta. |
|||||||
| Tarkastuksen suoritti: | ||
| Vika | Päivämäärä | Huomio |
| 1 | ||
| 2 | ||
| 3 | ||
| 4 | ||
| 5 | ||
| 6 | ||
| 7 | ||
| 8 | ||
Important: Lisää huoltotoimenpiteitä on moottorin käyttöoppaassa.
Note: Koneen kytkentäkaavio ja hydraulikaavio ovat saatavissa osoitteesta www.Toro.com.
| Huoltoväli | Huoltotoimenpide |
|---|---|
| 50 käyttötunnin välein |
|
Voitele kaikki laakereiden ja holkkien rasvanipat litiumpohjaisella yleisrasvalla nro 2.
Rasvanippojen sijainnit ja määrät ovat seuraavat:
Leikkuuyksikön kannatin ja tappi (2) (Kuva 35)

Taka-akselin raidetanko (2) (Kuva 36)
Ohjaussylinterin pallonivelet (2) (Kuva 36)
Olkatapin holkit (2) (Kuva 36). Olkatapin yläliitos voidellaan vain kerran vuodessa (kaksi pumppausta).

Etunostosylinterit (3) (Kuva 37 ja Kuva 38)


Takanostosylinterin tappi (2) (Kuva 39)

Nostovarren tappi (3) (Kuva 40)

Taka-akselin tappi (Kuva 41)

Takanostovarren tappi (2) (Kuva 42)

Jarrupolkimen varsi (1) (Kuva 43)

Moottori on sammutettava ennen öljyn tarkistusta tai lisäystä kampikammioon.
Älä muuta kierrosnopeussäätimen nopeutta tai käytä moottoria ylikierroksilla.
| Huoltoväli | Huoltotoimenpide |
|---|---|
| 400 käyttötunnin välein |
|
Tarkista, ettei ilmanpuhdistimen rungossa ole vaurioita, jotka voivat aiheuttaa ilmavuodon. Vaihda se, jos se on vaurioitunut. Tarkista, että ilmanottojärjestelmässä ei ole vuotoja, vaurioita tai löysiä letkunkiristimiä.
Huolla ilmanpuhdistimen suodatin vain silloin, kun huoltoilmaisin (Kuva 44) edellyttää sitä. Ilmansuodattimen tarpeeton vaihtaminen kasvattaa mahdollisuutta, että moottoriin pääsee likaa suodattimen irrotuksen yhteydessä.

Important: Tarkista, että suojus on asetettu oikein ja että se on tiiviisti ilmanpuhdistimen rungon ympärillä.
Vedä lukitsinta ulospäin ja kierrä ilmanpuhdistimen suojusta vastapäivään (Kuva 45).

Irrota ilmanpuhdistimen rungon suojus. Ennen kuin irrotat suodattimen, poista pääsuodattimen ja kotelon väliin kertyneet roskat matalapaineisella (2,75 bar, puhdas ja kuiva) ilmalla. Älä käytä korkeapaineista ilmaa, sillä se voi työntää lian suodattimen läpi ilmanottokanavaan.
Puhdistaminen estää lian joutumisen ilmanottoon pääsuodattimen irrottamisen yhteydessä.
Irrota ja vaihda pääsuodatin (Kuva 46).
Älä puhdista käytettyä elementtiä, sillä elementin materiaali saattaa vaurioitua. Tarkasta, että uudessa suodattimessa ei ole kuljetusvaurioita tarkastamalla suodattimen tiivistetty pää ja runko. Älä käytä viallista elementtiä. Työnnä uusi suodatin paikoilleen puristamalla samalla elementin ulkokehää, jotta se asettuu koteloon. Älä paina suodattimen joustavaa keskikohtaa.

Important: Älä koskaan yritä puhdistaa varosuodatinta (Kuva 47). Vaihda varosuodatin joka kolmannella pääsuodattimen huoltokerralla.

Puhdista irrotettavassa suojuksessa oleva lianpoistoaukko. Irrota kuminen poistoventtiili suojuksesta, puhdista ontelo ja asenna poistoventtiili takaisin.
Asenna suojus siten, että kuminen poistoventtiili osoittaa alaspäin, eli noin kello viiden ja kello seitsemän välille päästä katsottuna.
Palauta ilmaisin (Kuva 44), jos se näyttää punaista.
| Huoltoväli | Huoltotoimenpide |
|---|---|
| Aina ennen käyttöä tai päivittäin |
|
Moottorin kampikammiossa on toimitettaessa öljyä, mutta öljymäärä on joka tapauksessa tarkistettava sekä ennen ensimmäistä käynnistystä että sen jälkeen.
Käytä seuraavien määritysten mukaista korkealaatuista moottoriöljyä:
Vaadittu API-luokitus: CH-4, CI-4 tai korkeampi.
Suositus: SAE 15W-40: yli –18 °C
Vaihtoehto: SAE 10W-30 tai 5W-30 (kaikki lämpötilat)
Note: Toro Premium -moottoriöljyä on saatavana jälleenmyyjältä (viskositeetti 15W-40 tai 10W-30). Lisätietoja osanumeroista on osaluettelossa.
Note: Paras aika tarkistaa moottoriöljy on moottorin ollessa viileä ennen päivän ensimmäistä käynnistystä. Jos moottori on ollut käynnissä, anna öljyn valua takaisin öljypohjaan ainakin 10 minuutin ajan ennen tarkistusta. Jos öljyn taso on mittatikun Add-merkinnän kohdalla tai sen alapuolella, lisää öljyä mittatikun Full-merkintään saakka. Älä täytä moottoria liian täyteen. Jos öljyn pinta on mittatikun Full- ja Add-merkintöjen välissä, öljyä ei tarvitse lisätä.
Pysäköi kone tasaiselle alustalle, laske leikkuuyksiköt alas, sammuta moottori, kytke seisontajarru ja irrota virta-avain.
Vapauta konepellin salpa ja avaa konepelti (Kuva 48).

Poista mittatikku (Kuva 49), pyyhi se puhtaaksi, työnnä takaisin ja vedä uudestaan ulos.
Tarkista öljymäärä mittatikusta. Öljyn pinnan on ulotuttava mittatikun Full-merkkiin saakka.

Jos öljyn pinta jää oikean alueen alle, irrota täyttöaukon korkki (Kuva 50) ja lisää öljyä, kunnes pinta yltää Full-merkkiin saakka.
Important: Älä täytä moottoria liian täyteen.

Asenna öljyntäyttökorkki ja työnnä mittatikku paikoilleen.
Sulje konepelti ja salpaa se kiinni.
| Huoltoväli | Huoltotoimenpide |
|---|---|
| 50 ensimmäisen käyttötunnin jälkeen |
|
| 150 käyttötunnin välein |
|
Tilavuus: 7,0 litraa suodattimen kanssa
Vaihda öljy ja öljynsuodatin ensimmäisen kerran 50 käyttötunnin jälkeen, sen jälkeen öljy ja suodatin 150 käyttötunnin välein.
Irrota öljyn tyhjennystulppa (Kuva 51) ja anna öljyn valua tyhjennysastiaan. Kun öljyä ei enää valu, asenna tyhjennystulppa takaisin.

Irrota öljynsuodatin (Kuva 52). Levitä ohut kerros puhdasta öljyä uuden suodattimen tiivisteeseen ennen asennusta. Älä kiristä suodatinta liikaa.

Lisää öljyä kampikammioon.
Aseta kaasuvipu eteenpäin siten, että se pysähtyy istuimen jalustassa olevaan uraan.
Löysää kaasuvaijerin liitintä polttoainepumpun vipuvarressa (Kuva 53).

Löysää kaasuvaijerin liitintä polttoainepumpun vipuvarressa.
Note: Kun se on kiristetty, kaapelin liittimen on päästävä kääntymään vapaasti.
Kiristä kitkalaitteen kaasuvipuun kiinnittävä lukkomutteri momenttiin 4–6 N·m. Kaasuvivun käyttöön tarvittava voima saa olla enintään 80 N.
| Huoltoväli | Huoltotoimenpide |
|---|---|
| Kahden vuoden välein |
|
Pysäköi kone tasaiselle alustalle, laske leikkuuyksiköt alas, kytke seisontajarru, sammuta moottori ja irrota avain.
Tyhjennä ja puhdista polttoainesäiliö kahden vuoden välein. Tyhjennä ja puhdista säiliö myös, jos polttoainejärjestelmä likaantuu tai jos kone on tarkoitus varastoida pitkäksi aikaa. Huuhtele säiliö puhtaalla polttoaineella.

| Huoltoväli | Huoltotoimenpide |
|---|---|
| 400 käyttötunnin välein |
|
Tarkasta, että letkuissa ja liitännöissä ei ole kulumia, vaurioita tai löysiä liitäntöjä.
| Huoltoväli | Huoltotoimenpide |
|---|---|
| Aina ennen käyttöä tai päivittäin |
|
| 400 käyttötunnin välein |
|
Pysäköi kone tasaiselle alustalle, laske leikkuuyksiköt alas, kytke seisontajarru, sammuta moottori ja irrota virta-avain.
Aseta puhdas astia polttoainesuodattimen alle.
Löysää suodatinkotelon pohjassa olevaa tyhjennystulppaa ja avaa kotelon päällä oleva ilmareikä.

Puhdista suodatinkotelon kiinnityskohdan ympäristö.
Irrota suodatinkotelo ja puhdista asennuspinta.
Voitele suodatinkotelon tiiviste puhtaalla öljyllä.
Asenna suodatinkotelo käsin, kunnes tiiviste koskettaa asennuspintaa. Kierrä sitten vielä puoli kierrosta.
Kiristä suodatinkotelon pohjassa oleva tyhjennystulppa ja sulje kotelon päällä oleva ilmareikä.
Note: Suorita tämä toimenpide vain, kun ilma on tyhjennetty polttoainejärjestelmästä normaalin esitäyttömenetelmän avulla, eikä moottori käynnisty. Katso kohta Polttoainejärjestelmän ilmaus.
Löysää ruiskutussuuttimen nro 1 ja pidikejärjestelmän putkiliitäntää.

Siirrä kaasuvipu NOPEA-asentoon.
Käännä avain KäYNNISSä-asentoon ja tarkkaile polttoaineen virtausta liitännässä. Käännä avain PYSäYTYS-asentoon, kun polttoainevirta on tasainen.
Kiristä putkiliitin kunnolla.
Toista vaiheet 1–4 jäljellä olevien suuttimien kohdalla.
Note: Puhdistusta voi helpottaa irrottamalla tuulettimen suojuksen koneesta.
Asenna takasäleikkö ja sulje salvat.
Important: Älä puhdista moottoria vedellä, sillä moottori saattaa vaurioitua.
Irrota akun kytkennät ennen kuin korjaat konetta. Irrota ensin miinusnavan akkukenkä ja vasta sitten plusnavan akkukenkä. Kytke ensin plusnavan akkukenkä ja vasta sitten miinusnavan akkukenkä.
Lataa akku avoimessa tilassa, jossa on hyvä ilmanvaihto, kaukana kipinöistä ja avotulesta. Irrota laturin virtajohto ennen kuin kytket laturin akkuun tai irrotat sen akusta. Käytä suojavaatetusta ja eristettyjä työkaluja.
| Huoltoväli | Huoltotoimenpide |
|---|---|
| 25 käyttötunnin välein |
|
Akkunesteen määrää on seurattava säännöllisesti ja akun päällys on pidettävä puhtaana. Jos kone varastoidaan erityisen lämpimään paikkaan, akku tyhjenee nopeammin kuin viileässä.
Akkuneste sisältää rikkihappoa, joka on tappava myrkky ja aiheuttaa vakavia syöpymiä.
Älä juo akkunestettä äläkä anna sen päästä kosketuksiin ihon, silmien tai vaatteiden kanssa. Käytä suojalaseja ja kumikäsineitä.
Akku on täytettävä paikassa, jossa on aina saatavilla puhdasta vettä ihon huuhtelua varten.
Lataa akku hyvin ilmastoidussa paikassa, jotta latauksen aikana syntyvät kaasut pääsevät haihtumaan.
Koska kaasut ovat räjähdysherkkiä, pidä avotuli ja sähkökipinät poissa akun lähettyviltä. Älä tupakoi.
Kaasujen hengittäminen saattaa aiheuttaa pahoinvointia.
Irrota laturi virtalähteestä ennen kuin kytket tai irrotat laturin johtimet akun navoista.
Pidä akkunesteen pinta kennojen tasolla tislatulla vedellä tai vedellä, josta on poistettu suolat. Älä täytä kennoja joka kennon sisällä olevan rengasliittimen yli. Asenna täyttöaukkojen korkit niin, että tuuletusaukot osoittavat taakse (polttoainesäiliötä kohti).
Pidä akun yläosa puhtaana pesemällä se ajoittain ammoniakkiin tai ruokasoodaliuokseen kastetulla harjalla. Huuhtele yläosan pinta vedellä puhdistuksen jälkeen. Älä irrota akun täyttöaukkojen korkkeja puhdistuksen ajaksi.
Akun kaapeleiden on oltava tiukasti kiinni akun navoissa, jotta sähkökytkentä toimii hyvin.
Jos navat ruostuvat, irrota kaapelit miinuskaapeli (–) ensin ja raaputa liittimiä ja napoja erikseen. Kytke kaapelit – pluskaapeli (+) ensin – ja levitä napojen päälle vaseliinia.
| Huoltoväli | Huoltotoimenpide |
|---|---|
| Aina ennen käyttöä tai päivittäin |
|
Renkaat on ylitäytetty kuljetusta varten. Vapauta siksi renkaista hieman ilmaa, jotta paine laskee. Etu- ja takarenkaiden oikea ilmanpaine on 1,03–1,38 bar.
Alhainen rengaspaine vähentää koneen vakautta rinteessä. Sen seurauksena kone voi kaatua, mikä voi johtaa tapaturmaan tai kuolemaan.
Älä käytä liian alhaisia rengaspaineita.
| Huoltoväli | Huoltotoimenpide |
|---|---|
| 8 ensimmäisen käyttötunnin jälkeen |
|
| 200 käyttötunnin välein |
|
Kiristä pyöränmutterit ja -pultit momenttiin 115–135 N·m.
Pyöränmuttereiden ja -pulttien väärä kireys saattaa johtaa henkilövahinkoihin.
Pidä pyöränmuttereiden ja -pulttien kireys oikeana.
| Huoltoväli | Huoltotoimenpide |
|---|---|
| 400 käyttötunnin välein |
|
Tarkista öljymäärä 400 käyttötunnin välein. Lisää tarvittaessa korkealaatuista SAE 85W-140 -vaihteistoöljyä.
Tarkista, että kone on tasaisella alustalla. Aseta pyörä siten, että toinen tarkistustulppa on kello 12:n asennossa ja toinen tulppa kello kolmen asennossa (Kuva 59).

Irrota kello 3 asennossa oleva tulppa (Kuva 59). Öljyn pinnan tulee ulottua tarkistustulpan aukon alareunaan saakka.
Jos öljyn pinta on matalalla, irrota kello 12:n asennossa oleva tulppa ja lisää öljyä, kunnes sitä alkaa virrata ulos kello kolmen asennossa olevasta aukosta.
Asenna molemmat tulpat.
Toista vaiheet 1–4 vastakkaisessa planeettapyörästössä.
| Huoltoväli | Huoltotoimenpide |
|---|---|
| 200 ensimmäisen käyttötunnin jälkeen |
|
| 800 käyttötunnin välein |
|
Vaihda öljy ensimmäisen kerran 200 käyttötunnin jälkeen. Vaihda öljy sen jälkeen 800 käyttötunnin välein. Lisää tarvittaessa korkealaatuista SAE 85W-140 -vaihteistoöljyä.
Tarkista, että kone on tasaisella alustalla. Aseta pyörä siten, että yksi tarkistus-/tyhjennystulpista on alimmassa (kello 6) asennossa (Kuva 60).

Aseta tyhjennysastia planeettapyörän navan alle, irrota tulppa ja valuta öljy.
Aseta tyhjennysastia jarrurummun alle, irrota tyhjennystulppa ja valuta öljy (Kuva 61).

Kun kaikki öljy on valunut molemmista paikoista, asenna tulppa jarrurumpuun.
Käännä pyörää niin, että planeettapyörästön avoin tulpan aukko on kello 12:n asennossa.
Asenna tulppa.
Toista menettely vastakkaisella planeettapyörästö-/jarrukokoonpanolla.
| Huoltoväli | Huoltotoimenpide |
|---|---|
| 400 käyttötunnin välein |
|
Taka-akseli toimitetaan tehtaalta SAE 85W-140 -vaihteistoöljyllä täytettynä. Tarkista määrä ennen moottorin ensimmäistä käynnistystä ja sen jälkeen 400 käyttötunnin välein. Tilavuus on 2,3 litraa. Tarkista järjestelmä silmämääräisesti päivittäin vuotojen varalta.
Pysäköi kone tasaiselle alustalle, laske leikkuuyksiköt alas, sammuta moottori, kytke seisontajarru ja irrota virta-avain.
Irrota tarkistustulppa (Kuva 62) akselin toisesta päästä ja varmista, että voiteluaineen pinta on aukon alareunan tasolla. Jos voiteluainetta on liian vähän, irrota täyttötulppa (Kuva 62) ja lisää riittävästi öljyä, jotta pinta nousee tarkistustulppien aukkojen alareunan tasolle.

| Huoltoväli | Huoltotoimenpide |
|---|---|
| 200 ensimmäisen käyttötunnin jälkeen |
|
| 800 käyttötunnin välein |
|
Vaihda öljy 200 ensimmäisen käyttötunnin jälkeen ja sitten aina 800 käyttötunnin välein.
Pysäköi kone tasaiselle alustalle, laske leikkuuyksiköt alas, sammuta moottori, kytke seisontajarru ja irrota virta-avain.
Puhdista alue kolmen tyhjennystulpan ympäriltä, yksi kummassakin päässä ja yksi keskellä (Kuva 63).

Irrota kolme öljyn tarkistustulppaa ja pääakselin huohottimen kansi, jotta öljy valuu paremmin.
Irrota tyhjennystulpat, jotta öljy pääsee virtaamaan astioihin.
Asenna tulpat.
Irrota tarkistustulppa ja lisää akseliin noin 2,3 litraa 85W-140-vaihteistoöljyä siten, että öljyn pinta ulottuu aukon alareunaan saakka.
Asenna tarkistustulppa paikalleen.
| Huoltoväli | Huoltotoimenpide |
|---|---|
| 800 käyttötunnin välein |
|
Tarkista takapyörien aurauskulmat 800 käyttötunnin välein tai kerran vuodessa.
Mittaa keskeltä keskelle -etäisyys (akselikorkeudella) ohjaavien pyörien etu- ja takapuolella. Etupuolen mitan on oltava 3 mm pienempi kuin takapuolen mitan.
Jos haluat säätää etäisyyttä, irrota sokka ja mutteri raidetangon jommastakummasta pallonivelestä. Irrota raidetangon pallonivel akselikotelon tuesta (Kuva 64).
Löysää raidetankojen molemmissa päissä olevat kiristimet (Kuva 64).

Käännä irrotettua palloniveltä sisään- tai ulospäin yhden kokonaisen kierroksen verran. Kiristä raidetangon irrotetun pään kiristin.
Käännä koko raidetankokokoonpanoa samaan suuntaan (sisään- tai ulospäin) yhden kokonaisen kierroksen verran. Kiristä raidetangon kiinnitetyn pään kiristin.
Asenna pallonivel akselikotelon tukeen ja kiristä mutteri sormitiukkuuteen. Mittaa aurauskulma.
Toista toimenpiteet tarvittaessa.
Kiristä mutteri ja asenna uusi sokka, kun säätö on oikea.
Kone ei saa liikkua eteenpäin, kun ajopoljin vapautetaan. Jos kone liikkuu eteenpäin, vaihteistoa on säädettävä.
Pysäköi kone tasaiselle alustalle, laske leikkuuyksiköt, sammuta moottori, paina vain oikeanpuoleista jarrupoljinta ja kytke seisontajarru.
Nosta koneen vasenta puolta ylös, kunnes etu- ja takarengas nousevat irti maasta. Tue kone pukeilla, jotta se ei pääse kaatumaan.
Käynnistä moottori joutokäynnille.
Säädä pumpputangon päässä olevia vastamuttereita ja siirrä pumpun ohjausputkea eteenpäin, kun haluat poistaa turhan liikkeen eteenpäin, tai taaksepäin, jos haluat poistaa turhan liikkeen taaksepäin (Kuva 65).

Kun pyörän pyörintä lakkaa, kiinnitä säätö kiristämällä vastamutterit.
Sammuta moottori ja vapauta oikeanpuoleinen jarru. Poista pukit ja laske kone maahan. Varmista koeajon avulla, että kone ei enää ryömi eteenpäin pysähdyttäessä.
Jäähdytysneste on myrkyllistä. Pidä poissa lasten ja lemmikkieläinten ulottuvilta.
Paineella suihkuava kuuma jäähdytysneste, kuuma jäähdytin ja sitä ympäröivät osat voivat aiheuttaa vakavia palovammoja.
Anna moottorin jäähtyä ainakin 15 minuuttia ennen jäähdyttimen korkin irrottamista.
Käytä korkkia käsitellessäsi liinaa ja aukaise korkki hitaasti, jotta paine pääsee pois.
| Huoltoväli | Huoltotoimenpide |
|---|---|
| Aina ennen käyttöä tai päivittäin |
|
Poista roskat takasäleiköstä, öljynjäähdyttimestä ja jäähdyttimestä päivittäin. Puhdista useammin likaisissa olosuhteissa.
Important: Älä suihkuta vettä kuumalle moottorille, sillä moottori saattaa vaurioitua.
Pysäköi kone tasaiselle alustalle, laske leikkuuyksiköt alas, sammuta moottori, kytke seisontajarru ja irrota virta-avain.
Avaa konepelti.
Puhdista moottoritila huolellisesti roskista.
Sulje konepelti.
Vapauta ja irrota takasäleikkö (Kuva 66).

Puhdista säleikkö huolellisesti.
Avaa nupit ja kallista öljynjäähdytintä taaksepäin (Kuva 67).

Puhdista öljynjäähdyttimen ja jäähdyttimen molemmat sivut perusteellisesti paineilmalla. Älä käytä vettä.
Avaa konepelti ja puhalla roskat pois koneen takaosaan päin.
Käännä öljynjäähdytin takaisin paikoilleen ja kiristä nupit.
| Huoltoväli | Huoltotoimenpide |
|---|---|
| Aina ennen käyttöä tai päivittäin |
|
Jäähdytysjärjestelmän tilavuus on 9,4 litraa.
Poista roskat säleiköstä, öljynjäähdyttimestä ja jäähdyttimen etuosasta päivittäin (tai useammin, jos olosuhteet ovat erittäin pölyiset ja likaiset). Katso kohta Roskien poisto.
Jäähdytysjärjestelmä on täytetty veden ja pysyvän etyleeniglykolipakkasnesteen seoksella (seossuhde 50:50). Tarkista jäähdyttimen ja paisuntasäiliön jäähdytysnesteen määrä jokaisen päivän alussa ennen moottorin käynnistämistä.
Irrota varovasti jäähdyttimen korkki ja paisuntasäiliön korkki (Kuva 68).
Tarkista jäähdyttimen ja paisuntasäiliön jäähdytysnesteen määrä (Kuva 68).
Jäähdytysnestettä on oltava täyttökaulan yläreunaan saakka ja paisuntasäiliön Full-merkkiin saakka.

Täytä paisuntasäiliö Full-merkkiin saakka ja jäähdytin täyttökaulan yläreunaan saakka. Älä täytä paisuntasäiliötä liian täyteen.
Note: Jos järjestelmään jää ilmaa, irrota ilmanpoistotulppa (Kuva 69) jäähdyttimen sivusäiliön yläosasta, jolloin järjestelmään jäänyt ilma pääsee poistumaan. Asenna ilmanpoistotulppa käyttämällä PTFE-kierretiivistettä.

Asenna jäähdyttimen korkki ja paisuntasäiliön korkki.
Sulje konepelti ja kiinnitä salvat.
| Huoltoväli | Huoltotoimenpide |
|---|---|
| 100 käyttötunnin välein |
|
| Kahden vuoden välein |
|
Tilavuus: 9,4 litraa
Suojaa jäähdytysjärjestelmä aina veden ja etyleeniglykolikestopakkasnesteen seoksella (seossuhde 50/50). Älä käytä jäähdytysjärjestelmässä pelkkää vettä.
Tarkista ja kiristä letkuliitännät 100 käyttötunnin välein. Vaihda kaikki kuluneet letkut.
Tyhjennä ja huuhtele jäähdytysjärjestelmä kahden vuoden välein. Lisää pakkasnestettä. Katso kohta Jäähdytysjärjestelmän tarkistus.
Säädä ajojarruja, jos jarrupolkimen vapaaliike on yli 2,5 cm tai kun jarrut eivät toimi tehokkaasti. Vapaaliike on etäisyys, jonka jarrupoljin liikkuu, ennen kuin tunnet jarruvastuksen.
Vapauta lukitustappi jarrupolkimista, jotta molemmat polkimet toimivat itsenäisesti toisiinsa nähden.
Jarrupolkimien vapaaliikkeen määrä pienenee, kun jarruja kiristetään löysäämällä jarruvaijerin kierteisessä päässä olevaa etumaista mutteria (Kuva 70). Siirrä sitten kaapelia taaksepäin kiristämällä taaempaa mutteria, kunnes jarrupolkimien vapaaliike on 1,2–2,5 cm. Kiristä etummaiset mutterit, kun jarrut on säädetty oikein.

| Huoltoväli | Huoltotoimenpide |
|---|---|
| 100 käyttötunnin välein |
|
Tarkista laturin hihnan kunto ja kireys 100 käyttötunnin välein (Kuva 71). Vaihda hihna tarvittaessa. Tarkista kireys seuraavasti:
Avaa konepelti.
Tarkista kireys painamalla hihnaa laturin ja kampiakselin hihnapyörien puolivälistä 97 N:n voimalla. Hihnan tulee painua 1,1 cm. Jos taipuma on väärä, siirry vaiheeseen 3. Jos se on oikea, jatka toimintaa.

Löysää pulttia, joka kiinnittää kannattimen moottoriin, ja pulttia, joka kiinnittää laturin kannattimeen.
Aseta vääntörauta laturin ja moottorin väliin ja väännä laturia.
Kun kireys on oikea, kiristä laturin ja kannattimen pultit.
Lukitse säätö kiristämällä lukkomutteri.
Jos nestettä pääsee ihon alle, hakeudu välittömästi lääkäriin. Lääkärin on poistettava neste kirurgisesti muutaman tunnin sisällä.
Varmista, että kaikki hydrauliletkut ja -putket ovat hyvässä kunnossa ja että kaikki hydrauliputkien liitokset ja kiinnitykset ovat tiukalla, ennen kuin lisäät hydraulijärjestelmän painetta.
Pidä keho ja kädet kaukana vuotavista rei’istä ja suuttimista, joista suihkuaa korkeapaineista hydraulinestettä.
Etsi hydraulinestevuotoja pahvin tai paperin avulla.
Poista paine varovasti hydraulijärjestelmästä, ennen kuin huollat järjestelmää.
| Huoltoväli | Huoltotoimenpide |
|---|---|
| Aina ennen käyttöä tai päivittäin |
|
Pysäköi kone tasaiselle alustalle, laske leikkuuyksiköt alas, sammuta moottori, kytke seisontajarru ja irrota virta-avain.
Puhdista hydraulinestesäiliön täyttökaulaa ja korkkia ympäröivä alue (Kuva 72). Irrota korkki täyttökaulasta.

Vedä mittatikku ulos täyttökaulasta ja pyyhi tikku puhtaalla liinalla. Työnnä mittatikku täyttökaulaan, vedä se taas ulos ja tarkista nesteen pinta. Nesteen pinta saa poiketa mittatikun merkistä korkeintaan 6 mm.
Jos nestettä on liian vähän, lisää nestettä riittävästi, jotta pinta nousee full-merkkiin saakka.
Työnnä mittatikku takaisin paikoilleen ja sulje täyttökaulan korkki.
Säiliö on täytetty tehtaalla korkealaatuisella hydraulinesteellä. Tarkista hydraulinesteen taso ennen moottorin ensimmäistä käynnistystä ja sen jälkeen päivittäin. Katso kohta Hydraulinesteen tarkistus.
Suositeltu hydraulineste: Toro PX Extended Life Hydraulic Fluid (saatavana 19 litran astioissa tai 208 litran tynnyreissä).
Note: Kun koneessa käytetään suositeltua nestettä, neste ja suodatin voidaan vaihtaa harvemmin.
Vaihtoehtoiset hydraulinesteet: Jos Toro PX Extended Life Hydraulic Fluid -nestettä ei ole saatavana, voidaan käyttää muita tavallisia, öljypohjaisia hydraulinesteitä, jotka täyttävät kaikki jäljempänä luetellut vaatimukset (ominaisuudet ja standardit). Älä käytä synteettistä nestettä. Pyydä voiteluaineiden jälleenmyyjältä neuvoja sopivan tuotteen valitsemiseen.
Note: Toro ei vastaa vääränlaisten nesteiden käytöstä aiheutuneista vaurioista, joten käytä vain sellaisten tunnettujen valmistajien tuotteita, joiden luokituksiin voi luottaa.
| Ominaisuudet: | ||
| Viskositeetti, ASTM D445 | cSt / 40 °C 44–48 | |
| Viskositeetti-indeksi, ASTM D2270 | 140 tai korkeampi | |
| Jähmepiste, ASTM D97 | –37 °C...–45 °C | |
| Standardit: | Eaton Vickers 694 (I-286-S, M-2950-S/35VQ25 tai M-2952-S) | |
Note: Monet hydraulinesteet ovat lähes värittömiä, mikä vaikeuttaa vuotojen toteamista. Hydraulinesteelle tarkoitettua punaista värilisäainetta on saatavana 20 ml:n pulloissa. Yksi pullo riittää 15–22 litralle hydraulinestettä. Tilaa valtuutetulta Toro-jälleenmyyjältäsi, osanro 44-2500.
Important: Toro Premium Synthetic Biodegradable Hydraulic Fluid on ainoa Toron hyväksymä luonnossa hajoava synteettinen neste. Neste on yhteensopiva Toro-hydraulijärjestelmissä käytettyjen elastomeerien kanssa, ja sitä voidaan käyttää useissa lämpötiloissa. Neste on yhteensopiva perinteisten mineraaliöljyjen kanssa, mutta paras mahdollinen luonnossa hajoavuus ja suorituskyky saavutetaan huuhtelemalla perinteinen neste perusteellisesti pois hydraulijärjestelmästä. Öljyä on saatavana 19 litran astioissa tai 208 litran tynnyreissä valtuutetulta Toro-jälleenmyyjältä.
32 l. Katso kohta Hydraulinesteen laatuvaatimukset
| Huoltoväli | Huoltotoimenpide |
|---|---|
| 800 käyttötunnin välein |
|
| 2000 käyttötunnin välein |
|
Jos neste saastuu, ota yhteys Toro-jälleenmyyjään, sillä hydraulijärjestelmä on huuhdeltava. Saastunut hydraulineste näyttää maitomaiselta tai mustalta puhtaaseen öljyyn verrattuna.
Pysäköi kone tasaiselle alustalle, laske leikkuuyksiköt alas, sammuta moottori, kytke seisontajarru ja irrota virta-avain.
Avaa konepelti.
Irrota tyhjennystulppa säiliön pohjasta (Kuva 73) ja valuta hydraulineste tyhjennysastiaan.

Kun hydraulinestettä ei enää valu, aseta tulppa takaisin paikalleen ja kiristä se.
Täytä säiliö hydraulinesteellä. Katso kohdat Hydraulinesteen laatuvaatimukset ja Hydraulinestetilavuus.
Important: Käytä vain ohjeissa mainittuja hydraulinesteitä. Muut nesteet saattavat vahingoittaa järjestelmää.
Asenna säiliön korkki. Käynnistä moottori ja käytä kaikkia hydraulisia laitteita, jotta hydraulineste leviää koko järjestelmään.
Tarkista vuodot.
Sammuta moottori.
Tarkista nesteen määrä ja lisää nestettä mittatikun Full-merkkiin asti.
Important: Älä ylitäytä säiliötä.
| Huoltoväli | Huoltotoimenpide |
|---|---|
| 800 käyttötunnin välein |
|
| 1000 käyttötunnin välein |
|
Hydraulijärjestelmän suodatinpäässä on huoltovälin ilmaisin. Katso ilmaisinta moottorin käydessä. Sen on oltava vihreällä alueella. Jos ilmaisin on punaisella alueella, vaihda suodatinelementti.
Käytä Toron vaihtosuodatinta (osanro 94-2621).
Important: Muiden suodattimien käyttö saattaa mitätöidä joidenkin osien takuun.
Pysäköi kone tasaiselle alustalle, laske leikkuuyksiköt alas, sammuta moottori, kytke seisontajarru ja irrota virta-avain.
Puhdista suodattimen kiinnitysalueen ympäristö. Aseta tyhjennysastia suodattimen alle ja irrota suodatin (Kuva 74).

Voitele uuden suodattimen tiiviste ja täytä suodatin hydraulinesteellä.
Varmista, että suodattimen asennuskohta on puhdas. Kierrä suodatinta paikalleen, kunnes tiiviste koskettaa kiinnityslevyä. Kiristä sitten suodatin kääntämällä puoli kierrosta.
Käynnistä moottori ja anna sen käydä noin kaksi minuuttia, jotta kaikki ilma purkautuu järjestelmästä.
Sammuta moottori, irrota avain ja tarkista, että järjestelmässä ei ole vuotoja.
| Huoltoväli | Huoltotoimenpide |
|---|---|
| Aina ennen käyttöä tai päivittäin |
|
Tarkista, että hydrauliletkuissa ja putkissa ei ole vuotoja, kulumia, säävahinkoja tai kemiallisia vaurioita ja että letkut eivät ole kiertyneet tai kiinnitykset tai liitännät löystyneet. Suorita kaikki tarvittavat korjaukset ennen koneen käyttöä.
Testiporttien avulla testataan hydraulipiirien paine. Neuvoja saa valtuutetulta Toro-jälleenmyyjältä.
Testiporttia A (Kuva 75) käytetään apuna nostosylinterien hydraulipiirin vianetsinnässä.

Testiporttia B (Kuva 76) käytetään apuna etuleikkuuyksiköiden hydraulipiirin vianetsinnässä.
Testiporttia C (Kuva 76) käytetään apuna takaleikkuuyksiköiden hydraulipiirin vianetsinnässä.

Testiportti D sijaitsee hydrostaattisen vaihteiston alaosassa (Kuva 77), ja sitä käytetään vaihteiston syöttöpaineen mittaamiseen.
Testiporttia E käytetään eteenpäin ajon paineen mittaamiseen (Kuva 77).
Testiporttia F käytetään taaksepäin ajon paineen mittaamiseen (Kuva 77).
Testiporttia G käytetään ohjauspiirin paineen mittaamiseen (Kuva 77).

Kulunut tai vaurioitunut terä tai kiinteä terä voi rikkoutua ja pala voi sinkoutua käyttäjää tai ohikulkijaa päin, mikä voi aiheuttaa vakavan henkilövahingon tai kuoleman.
Leikkuuyksiköt on tarkistettava säännöllisesti liiallisen kulumisen ja vaurioiden varalta.
Ole varovainen, kun tarkastat leikkuuyksiköitä. Kiedo terien ympärille esimerkiksi kangas tai käytä käsineitä ja noudata varovaisuutta keloja ja kiinteitä teriä huoltaessasi. Kelat ja kiinteät terät saa ainoastaan vaihtaa tai teroittaa. Niitä ei saa suoristaa eikä hitsata.
Ole varovainen käsitellessäsi monen leikkuuyksikön koneita, sillä yhden kelan kääntäminen saattaa kääntää myös muiden leikkuuyksiköiden keloja.
| Huoltoväli | Huoltotoimenpide |
|---|---|
| Aina ennen käyttöä tai päivittäin |
|
Tarkista kelan ja kiinteän terän kosketus, vaikka leikkuujälki olisikin ollut tyydyttävä. Kelan ja kiinteän terän tulee koskettaa toisiaan kevyesti koko pituudeltaan. Katso lisätietoja leikkuuyksikön käyttöoppaan kohdasta Kelan kohdistaminen kiinteään terään.
Note: Läppäyksen aikana etuyksiköt toimivat yhdessä ja takayksiköt toimivat yhdessä.
Pysäköi kone tasaiselle alustalle, laske leikkuuyksiköt, sammuta moottori, kytke seisontajarru ja siirrä Käytössä / pois käytöstä -kytkin Pois käytöstä -asentoon.
Irrota salpa ja nosta istuin, jotta pääset käsiksi ohjaimiin.
Etsi kelan nopeuden valitsinnupit ja läppäysnupit (Kuva 78). Kierrä haluttu läppäysnuppi tai -nupit läppäysasentoon ja haluttu kelan nopeuden valitsinnuppi tai -nupit asentoon 1.

Note: Läppäysnopeutta voidaan nostaa siirtämällä kelan nopeuden valitsinnuppia kohti asentoa 13. Jokainen asento lisää nopeutta noin 100 kierr./min. Odota valinnan muuttamisen jälkeen puoli minuuttia, jotta järjestelmä ehtii vakiinnuttaa uuden nopeuden.
Tee kaikille läpättäville leikkuuyksikölle asianmukaiset kelan ja kiinteän terän kohdistukset läppäystä varten.
Käynnistä moottori ja anna sen käydä joutokäyntiä.
Määritä läpättävät kelat valitsemalla joko etu- tai takaläppäysnuppi tai molemmat.
Siirrä Käytössä / pois käytöstä -kytkin Käytössä-asentoon. Aloita määritettyjen kelojen läppäys siirtämällä leikkuunohjausvipua eteenpäin.
Levitä läppäysainetta pitkävartisella harjalla (Toro-osanro 29-9100). Älä käytä lyhytvartista harjaa.
Jos kelat pysähtyvät tai oikuttelevat läppäyksen aikana, lopeta läppäys siirtämällä leikkuunohjausvipua taaksepäin. Kun kelat ovat pysähtyneet, siirrä haluttujen kelojen nopeusvalitsimia askelen asetuksen 13 suuntaan. Jatka läppäystä siirtämällä leikkuunohjausvipua eteenpäin.
Jos haluat säätää leikkuuyksikköjä läppäyksen aikana, pysäytä ne siirtämällä leikkuunohjausvipua taaksepäin, siirrä Käytössä / pois käytöstä -kytkin Pois käytöstä -asentoon ja sammuta moottori. Kun säädöt on tehty, toista vaiheet 5–9.
Kun leikkuuyksikkö on tarpeeksi terävä, terän etusärmään muodostuu jäystettä. Poista jäyste varovasti viilalla tylsyttämättä terää.
Toista kaikilla läpättävillä leikkuuyksiköillä.
Kun olet suorittanut läppäyksen loppuun, palauta läppäysnupit eteenpäin-asentoon, laske istuin ja pese kaikki läppäysaine leikkuuyksiköistä. Säädä kelan ja kiinteän terän kosketus tarpeen mukaan.
Note: Jos läppäysnuppeja ei palauteta eteenpäin-asentoon läppäyksen jälkeen, leikkuuyksiköt eivät nouse eivätkä toimi oikein.
Laite on säädetty tehtaalla useimpiin väylienleikkuutarkoituksiin soveltuvaksi.
Konetta voidaan hienosäätää seuraavilla asetuksilla:
Leikkuuyksikön nostopiireissä on säädettävät venttiilit, joiden ansiosta leikkuuyksiköt laskeutuvat halutulla nopeudella. Säädä niitä seuraavasti:
Käytä konetta, kunnes se lämpenee käyttölämpötilaan.
Säädä haluttuja leikkuuyksiköitä vastaavilla noston asennuslohkon venttiileillä. Katso taulukko ja Kuva 79.
| Venttiili | Vastaava leikkuuyksikkö |
| FC1 | 1 (keski-etuyksikkö) |
| FC4 | 4 ja 5 (sivu-etuyksiköt) |
| FC5 | 2 ja 3 (takayksiköt) |
| FC6 | 6 (vasen takayksikkö) |
| FC7 | 7 (oikea takayksikkö) |

Löysää venttiilien lukkomuttereita.
Hidasta leikkuuyksiköiden laskunopeutta kiertämällä vastaavaa venttiiliä myötäpäivään kuusiokulma-avaimella.
Tarkista nostonopeuden säätö nostamalla ja laskemalla leikkuuyksiköitä useita kertoja. Säädä tarvittaessa.
Lukitse säätö kiristämällä lukkomutteri.
Ulompien etuleikkuuyksiköiden (yksiköt 4 ja 5) ja takaleikkuuyksiköiden (yksiköt 6 ja 7) kääntymiskorkeutta voidaan kasvattaa, jolloin saadaan lisää maavaraa kumpuilevilla väylillä.
Note: RM CONFIG -viiveen alkuperäistä asetusta (0) ei saa muuttaa, kun kääntymiskorkeutta säädetään tällä menetelmällä.
Kasvata/säädä leikkuuyksikköjen kääntymiskorkeutta seuraavasti:
Pysäköi kone tasaiselle alustalle, laske leikkuuyksiköt alas, sammuta moottori, kytke seisontajarru ja irrota virta-avain.
Löysää lukkopultin mutteria, jolla nostovarren kytkimen kannatin on kiinni nostovarsissa 4, 6 tai 7 (Kuva 80).

Siirrä nostokytkimen kannatinta ylöspäin haluttuun asentoon.
Määritä nostovarren kytkimen ja nostovarren merkitsimen väliseksi etäisyydeksi noin 1,6 mm.
Kiristä lukkopultin mutteri.
Erittäin kumpuilevissa paikoissa voi olla tarpeen kasvattaa kolmen etuleikkuuyksikön liikerataa alaspäin. Jos jokin kolmesta etuleikkuuyksiköstä nousee maasta mäkeä noustaessa, etukannatinta voi laskea irrottamalla kiinnityspultit ja asentamalla kannattimen päärungon alimmaisiin reikiin (Kuva 81). Neuvoja saa valtuutetulta Toro-jälleenmyyjältä.
Note: Kannattimen laskeminen pienentää leikkuuyksikköjen maavaraa kääntymis- ja kuljetusasennoissa. Leikkuuyksikön nostoketjun pituutta joudutaan ehkä säätämään.

Sammuta moottori, irrota avain ja odota, että kaikki liikkuvat osat pysähtyvät, ennen kuin poistut käyttäjän paikalta. Anna koneen jäähtyä ennen säätöä, huoltoa, puhdistusta tai varastointia.
Älä säilytä konetta tai polttoainesäiliötä tilassa, jossa on avotuli, kipinöitä tai varmistusliekki (esimerkiksi vedenlämmitin tai muu vastaava laite).
Pysäköi kone tasaiselle alustalle, laske leikkuuyksiköt alas, kytke seisontajarru, sammuta moottori ja irrota virta-avain.
Puhdista ajoyksikkö, leikkuuyksiköt ja moottori huolellisesti.
Tarkista rengaspaineet. Katso Rengaspaineen tarkistus.
Tarkista, että kiinnikkeet eivät ole löysällä, ja kiristä ne tarvittaessa.
Rasvaa tai öljyä kaikki rasvanipat ja nivelet. Pyyhi pois ylimääräinen voiteluaine.
Hio varovasti ja maalaa korjausmaalilla maalipinnat, jotka ovat naarmuuntuneet, lohkeilleet tai ruostuneet. Korjaa kaikki metallirungossa olevat kolhut.
Huolla akku ja kaapelit seuraavasti. Katso kohta Sähköjärjestelmän turvallinen käyttöID000-448-328.
Irrota akkuliittimet akun navoista.
Puhdista akku, liittimet ja navat teräsharjalla ja ruokasoodaliuoksella.
Voitele kaapeliliittimet ja akun navat Grafo 112X -suojarasvalla (Toron osanro 505-47) tai vaseliinilla ruostumisen ehkäisemiseksi.
Lataa akkua hitaasti 60 päivän välein 24 tunnin ajan, jotta akkuun ei muodostu lyijysulfaattia.
Tyhjennä moottoriöljy öljypohjasta ja aseta tyhjennystulppa paikalleen.
Irrota ja hävitä öljynsuodatin. Asenna uusi öljynsuodatin.
Lisää moottoriin määrityksen mukaista moottoriöljyä.
Käynnistä moottori ja käytä sitä joutokäynnillä parin minuutin ajan.
Sammuta moottori ja irrota virta-avain.
Huuhtele polttoainesäiliö tuoreella ja puhtaalla polttoaineella.
Varmista kaikki polttoainejärjestelmän liitännät.
Puhdista ja huolla ilmanpuhdistinjärjestelmä perusteellisesti.
Tiivistä ilmanpuhdistimen imuaukko sekä pakoaukko säänkestävällä teipillä.
Tarkista pakkassuojaus ja lisää veden ja etyleeniglykolin seosta (50/50) alueella odotettavissa olevan alimman lämpötilan mukaan.