| Périodicité d'entretien | Procédure d'entretien |
|---|---|
| À chaque utilisation ou une fois par jour |
|
Cette machine est une tondeuse autoportée à cylindre prévue pour les utilisateurs professionnels employés à des applications commerciales. Elle est principalement conçue pour tondre les pelouses régulièrement entretenues. L'utilisation de ce produit à d'autres fins que celle qui est prévue peut être dangereuse pour vous-même et pour les personnes à proximité.
Lisez attentivement cette notice pour apprendre comment utiliser et entretenir correctement votre produit, et éviter ainsi de l'endommager ou de vous blesser. Vous êtes responsable de l'utilisation sûre et correcte du produit.
Pour plus d’informations, y compris des conseils de sécurité, des documents de formation, des renseignements concernant un accessoire, pour obtenir l'adresse d'un concessionnaire ou pour enregistrer votre produit, rendez-vous sur www.Toro.com.
Pour obtenir des prestations de service, des pièces Toro d'origine ou des renseignements complémentaires, munissez-vous des numéros de modèle et de série du produit et contactez un concessionnaire-réparateur agréé ou le service client Toro. La Figure 1 indique l'emplacement des numéros de modèle et de série sur le produit. Inscrivez les numéros dans l'espace réservé à cet effet.
Important: Avec votre appareil mobile, vous pouvez scanner le code QR (selon l'équipement) sur l'autocollant du numéro de série pour accéder aux renseignements sur la garantie, les pièces et autres informations produit.

Les mises en garde de ce manuel soulignent des dangers potentiels et sont signalées par le symbole de sécurité (Figure 2), qui indique un danger pouvant entraîner des blessures graves ou mortelles si les précautions recommandées ne sont pas respectées.

Ce manuel utilise deux termes pour faire passer des renseignements essentiels. Important, pour attirer l'attention sur des renseignements mécaniques spécifiques et Remarque, pour insister sur des renseignements d'ordre général méritant une attention particulière.
Ce produit est conforme à toutes les directives européennes pertinentes. Pour plus de renseignements, consultez la Déclaration de conformité spécifique du produit fournie séparément.
Vous commettez une infraction à la section 4442 ou 4443 du Code des ressources publiques de Californie si vous utilisez cette machine dans une zone boisée, broussailleuse ou recouverte d'herbe à moins d'équiper le moteur d'un pare-étincelles, tel que défini à la section 4442, maintenu en bon état de marche, ou à moins de construire, équiper et entretenir le moteur de manière à prévenir les incendies.
Le Manuel du propriétaire du moteur ci-joint est fourni à titre informatif concernant la réglementation de l'Agence américaine pour la protection de l'environnement (EPA) et la réglementation antipollution de l'état de Californie relative aux systèmes antipollution, à leur entretien et à leur garantie. Vous pouvez vous en procurer un nouvel exemplaire en vous adressant au constructeur du moteur.
CALIFORNIE
Proposition 65 - Avertissement
L'état de Californie considère les gaz d'échappement des moteurs diesel et certains de leurs composants comme susceptibles de provoquer des cancers, des malformations congénitales et autres troubles de la reproduction.
Les bornes de la batterie et accessoires connexes contiennent du plomb et des composés de plomb. L'état de Californie considère ces substances chimiques comme susceptibles de provoquer des cancers et des troubles de la reproduction. Lavez-vous les mains après avoir manipulé la batterie.
L'utilisation de ce produit peut entraîner une exposition à des substances chimiques considérées pas l'état de Californie comme capables de provoquer des cancers, des anomalies congénitales ou d'autres troubles de la reproduction.
Cette machine est conçue en conformité avec la norme EN ISO 5395 (lorsque vous réalisez les procédures d’installation) et la norme ANSI B71.4-2017.
Ce produit peut sectionner les mains ou les pieds et projeter des objets.
Vous devez lire et comprendre le contenu de ce Manuel de l'utilisateur avant de démarrer le moteur.
Accordez toute votre attention à l'utilisation de la machine. Ne faites rien d’autre qui puisse vous distraire, au risque de causer des dommages corporels ou matériels.
N'approchez pas les mains ou les pieds des composants mobiles de la machine.
N'utilisez pas la machine s'il manque des capots ou d'autres dispositifs de protection, ou s'ils sont défectueux.
N'admettez jamais d'enfants, d’animaux, ni qui que ce soit dans le périmètre de travail. N'autorisez jamais les enfants à utiliser la machine.
Avant de quitter la position d'utilisation, coupez le moteur, enlevez la clé et attendez l'arrêt complet de tout mouvement. Laissez refroidir la machine avant tout réglage, entretien, nettoyage ou remisage.
L'usage ou l'entretien incorrect de cette machine
peut occasionner des accidents. Pour réduire les risques d'accidents
et de blessures, respectez les consignes de sécurité
qui suivent. Tenez toujours compte des mises en garde signalées
par le symbole de sécurité (
) et la mention
Prudence, Attention ou Danger. Le non respect de ces instructions
peut entraîner des blessures graves ou mortelles.
![]() |
Des autocollants de sécurité et des instructions bien visibles par l'opérateur sont placés près de tous les endroits potentiellement dangereux. Remplacez tout autocollant endommagé ou manquant. |






















Note: Les côtés gauche et droit de la machine sont déterminés d'après la position d'utilisation normale.
Avant de mettre le moteur en marche pour la première fois, contrôlez les niveaux suivants :
Huile moteur
Liquide de refroidissement moteur
Huile hydraulique
Lubrifiant de pont arrière
Pièces nécessaires pour cette opération:
| Chaîne de levage | 7 |
| Support de chaîne | 7 |
| Étrier fileté | 7 |
| Écrou | 14 |
| Vis | 7 |
| Rondelle | 7 |
| Écrou | 7 |
| Grand joint torique | 7 |
| Béquille | 1 |
Retirez les dispositifs de basculement (s'ils sont présents) des bras de levage nº 1, 2 et 3 pour ne pas gêner les bâtis porteurs des unités de coupe.
Enlevez le contre-écrou et la rondelle qui fixent la tige de pivot au bras de levage nº 2 (Figure 3). Enlevez la tige de pivot et le ressort du bras de levage. Répétez la procédure pour les bras de levage nº 1 et 3.

Note: Le support avec galet et les autres supports du dispositif de basculement ne sont pas nécessaires pour utiliser les unités de coupe DPA (Figure 3).
Détachez les chaînes de levage des unités de coupe, le cas échéant.
Montez un support de chaîne sur chaque bras de levage à l'aide d'un étrier fileté et de 2 écrous. Positionnez les supports comme suit :
Note: Reportez-vous à la Figure 4 pour déterminer le numéro du bras de levage qui est décrit.

Sur les bras de levage nº 1, 4 et 5, positionnez les supports de chaînes et les étriers filetés à 38 cm derrière l'axe du pivot (Figure 5).
Sur les bras de levage nº 1 et 5, tournez les supports vers la droite de 10 degrés par rapport à la verticale (Figure 5).
Sur le bras de levage nº 4, tournez les supports vers la gauche de 10 degrés par rapport à la verticale (Figure 5).

Sur les bras de levage nº 2 et 3, positionnez les supports et les étriers filetés à 38 cm derrière l'axe du pivot (Figure 6).
Note: Tournez les supports de 45 degrés vers l'extérieur de la machine.

Sur les bras de levage nº 6 et 7, positionnez les supports et les étriers filetés à 37 cm derrière l'axe du pivot (Figure 7).
Note: Tournez les supports de 10 degrés vers l'extérieur de la machine.

Serrez tous les étriers filetés à un couple de 52 à 65 N·m.
Montez une chaîne de levage sur chaque support de chaîne avec une vis, une rondelle et un écrou, en positionnant l'ensemble comme montré à la Figure 8

Chaque fois que l'unité de coupe doit être basculée pour exposer la contre-lame et le cylindre, utilisez la béquille pour soutenir l'arrière de l'unité et empêcher ainsi les écrous situés à l'arrière des vis de réglage de la barre d'appui de reposer sur la surface de travail (Figure 9).

Dans la plupart des conditions, la dispersion optimale de l'herbe est obtenue quand le déflecteur arrière est fermé (éjection avant). Lorsque l'herbe est lourde ou humide, le déflecteur arrière peut être ouvert.
Pour ouvrir le déflecteur arrière (Figure 10), desserrez la vis qui le fixe à la plaque latérale gauche, pivotez le déflecteur en position ouverte et resserrez la vis.

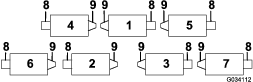
Toutes les unités de coupe sont livrées avec le contrepoids monté sur le côté gauche. Reportez-vous au diagramme ci-dessous pour déterminer la position des contrepoids et des moteurs de cylindres.
Note: Certains groupes de déplacement n'ont que 5 unités de coupe.

Sur les unités de coupe nº 2, 4 et 6, enlevez les 2 vis qui fixent le contrepoids à l'extrémité gauche de l'unité de coupe.
Note: Déposez le contrepoids (Figure 12).

A l'extrémité droite de l'unité de coupe, retirez l'obturateur en plastique du logement de roulements (Figure 13).
Enlevez les 2 vis de la plaque latérale droite (Figure 13).

Montez le contrepoids à l'extrémité droite de l'unité de coupe à l'aide des 2 vis retirées précédemment.
Vissez légèrement les 2 vis de fixation du moteur de cylindre sur la plaque latérale gauche de l'unité de coupe (Figure 13).
La Figure 14 montre l'orientation du moteur d'entraînement hydraulique aux emplacements de chaque unité de coupe. Aux emplacements exigeant de monter le moteur sur le côté droit de l'unité de coupe, montez un contrepoids sur le côté gauche. Aux emplacements exigeant de monter le moteur sur le côté gauche, montez un contrepoids sur le côté droit de l'unité de coupe.
Note: À la livraison, les vis de fixation des contrepoids sont installées sur le logement de roulement droit des unités de coupe. Les vis du logement de roulement gauche doivent être utilisées pour fixer le moteur hydraulique.

Sortez les unités de coupe des cartons d'expédition. Assemblez et réglez chacune d'entre elles comme expliqué dans le Manuel de l'utilisateur des unités de coupe.
Retirez les capuchons de protection à chaque extrémité de l'unité de coupe.
Lubrifiez et montez un grand joint torique dans la rainure du logement de roulement à chaque extrémité de l'unité de coupe (Figure 15 et Figure 18).

Note: Avant de monter les moteurs des unités de coupe ou les contrepoids, lubrifiez les cannelures internes des arbres des cylindres avec de la graisse.
Fixez un contrepoids sur l'extrémité appropriée de chaque unité de coupe au moyen des vis fournies (Figure 15).
Graissez soigneusement les roulements des cylindres des unités de coupe avant de les monter sur le groupe de déplacement. La graisse doit apparaître sur les joints des cylindres intérieurs voir le Manuel de l'utilisateur des unités de coupe pour la procédure de graissage.
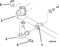
Insérez une rondelle de butée sur l'axe horizontal du pivot comme montré à la Figure 16.

Insérez l'axe horizontal du pivot dans le tube de montage du bâti porteur (Figure 16).
Fixez le pivot au bâti porteur avec une rondelle de butée, une rondelle plate et une vis à embase (Figure 16).
Insérez une rondelle de butée sur l'axe vertical du pivot (Figure 16).
S'il a été déposé, insérez l'axe vertical du pivot dans le moyeu de pivot du bras de levage (Figure 16). Guidez le pivot en position, entre les deux amortisseurs de centrage en caoutchouc, dans le dessous de la plaque de direction du bras de levage.
Insérez la goupille à anneau dans le trou transversal de l'axe de pivot (Figure 16).
Retirez l'écrou qui fixe le support du ressort de compensation à la languette du stabilisateur de l'unité de coupe (Figure 17). Installez la chaîne de basculement sur la vis et fixez-la en place avec l'écrou retiré précédemment.

Montez le moteur du côté entraînement de l'unité de coupe et fixez-le avec 2 vis (Figure 18).

Note: Si la position d'unité de coupe fixe est requise, insérez la goupille de blocage de direction dans le trou de fixation du pivot (Figure 16).
Accrochez le ressort autour du bas de la goupille de blocage de direction (Figure 16).
Le ressort de compensation transfère le poids du rouleau avant au rouleau arrière. Cela évite la formation d'ondulations à la surface de la pelouse.
Important: Effectuez le réglage des ressorts quand l'unité de coupe est montée sur le groupe de déplacement, dirigée droit devant et abaissée au sol.
Vérifiez que la goupille fendue est insérée dans le trou de la tige de ressort (Figure 19).

Serrez les écrous hexagonaux à l'extrémité avant de la tige de ressort jusqu'à ce que la longueur du ressort comprimé soit égale à 16 cm ; voir Figure 19.
Note: Si vous travaillez sur un terrain accidenté, réduisez la longueur du ressort de 12,7 mm. Le suivi des contours du terrain sera légèrement diminué.
Note: Vous devez réinitialiser le réglage de compensation si la hauteur de coupe ou l'agressivité de coupe est modifiée.
Le tracteur est réglé en usine pour la plupart des applications de tonte de fairways. Plusieurs réglages de précision pour des applications spécifiques sont mentionnés dans la section Entretien des unités de coupe, comme suit :
Réglage de la vitesse d'abaissement des unités de coupe
Permet de régler la vitesse à laquelle les unités de coupe s'abaissent.
Réglage de la hauteur de levage des unités de coupe extérieures avant
Permet de régler la hauteur de rotation des unités de coupe extérieures avant pour augmenter la garde sur les fairways ondulés.
Réglage de la course des trois unités de coupe avant
Permet de régler la course descendante des trois unités de coupe avant sur les fairways très ondulés.
Pièces nécessaires pour cette opération:
| Chlorure de calcium (à se procurer séparément) | 45 kg |
| Kit masse arrière (réf. 104–1478) (à se procurer séparément) | 1 |
Pour répondre aux normes EN ISO 5395 et ANSI B71.4-2017, lestez les roues arrière de 45 kg de chlorure de calcium et montez le kit masses arrière (réf. 104-1478).
Important: En cas de crevaison d'un pneu contenant du chlorure de calcium, conduisez la machine hors de la surface gazonnée le plus rapidement possible. Détrempez immédiatement la zone contaminée avec de l'eau pour éviter d'endommager l'herbe.
Pièces nécessaires pour cette opération:
| Autocollant de sécurité | 1 |
| Autocollant CE | 1 |
| Autocollant de l'année de production | 1 |
Sur les modèles exigeant la conformité CE, apposez l'autocollant de l'année de production (réf. 133-5615) près de la plaque du numéro de série, l'autocollant CE (réf. 93-7252) près du loquet du capot et l'autocollant de sécurité CE (réf. 115-2046) sur l'autocollant de sécurité standard (réf. 133-2045).
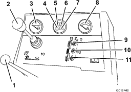
La pédale de déplacement (Figure 20) commande le déplacement en marche avant et arrière. Appuyez sur le haut de la pédale pour avancer et sur le bas pour faire marche arrière. La vitesse de déplacement varie selon que la pédale est plus ou moins enfoncée. Pour vous déplacer à la vitesse maximale, appuyez à fond sur la pédale après avoir placé la commande d'accélérateur en position HAUT RéGIME.
Pour immobiliser la machine, relâchez la pédale de déplacement et laissez-la revenir à la position centrale.

Préréglez le limiteur de vitesse en marche avant (Figure 20) pour limiter la course de la pédale de déplacement en marche avant et maintenir une vitesse de travail constante.
Le voyant de diagnostic rouge (Figure 20), situé derrière la tour de direction, fournit plusieurs indications. Lors du démarrage du moteur, le voyant s'allume quand les bougies de préchauffage sont activées.
S'il clignote pendant l'utilisation de la machine, cela peut signifier que :
La machine fonctionne plus rapidement que la vitesse maximale programmée dans l'ECU.
Une anomalie électrique a été détectée (circuit ouvert ou court-circuit).
Une fuite hydraulique a été détectée (uniquement si la machine est équipée du détecteur de fuite Turfdefender).
Une erreur de communication a été détectée (uniquement si la machine est équipée du détecteur de fuite Turfdefender).
Le commutateur d'allumage (Figure 20) a 3 positions : ARRêT, CONTACT/PRéCHAUFFAGE et DéMARRAGE.
Le compteur (Figure 20) indique la vitesse de déplacement de la machine.
Deux pédales (Figure 20) commandent les freins de roues individuels pour faciliter le braquage, le stationnement et l'adhérence à flanc de pente. Une goupille de verrouillage relie les pédales entre elles pour permettre de serrer le frein de stationnement et pour déplacer la machine d'un point à un autre.
Le bouton situé à gauche de la console actionne le verrou du frein de stationnement (Figure 20). Pour serrer le frein de stationnement, reliez les pédales de frein ensemble à l'aide de la goupille de blocage, appuyez sur les deux pédales et tirez sur le verrou du frein de stationnement. Pour desserrer le frein de stationnement, appuyez sur les deux pédales jusqu'à ce que le verrou se rétracte.
Réglez la vis (Figure 20) pour limiter la course de la pédale de déplacement en marche arrière et limiter ainsi la vitesse.
Ce levier (Figure 21) lève et abaisse les unités de coupe et démarre/arrête également les cylindres lorsque vous les activez en mode tonte. Vous ne pouvez pas abaisser les unités de coupe lorsque le levier de tonte/transport est en position transport.
La jauge de carburant (Figure 21) indique le niveau de carburant dans le réservoir.
Ce témoin (Figure 21) signale une baisse de pression dangereuse de l'huile moteur.

Déplacez la commande (Figure 21) en avant pour augmenter le régime moteur et en arrière pour le diminuer.
Ce témoin (Figure 21) s'allume et le moteur s'arrête automatiquement si la température du liquide de refroidissement devient excessivement élevée.
Le témoin (Figure 21) s'allume pour indiquer que les bougies de préchauffage sont activées.
Utilisez le commutateur d'activation/désactivation conjointement avec le levier multifonction pour actionner les têtes de coupe (Figure 21).
Le compteur horaire (Figure 22) indique le nombre d'heures de fonctionnement de la machine.

Les boutons de rodage (Figure 23) sont utilisés conjointement avec le levier multifonction pour roder les lames des unités de coupe. Voir Rodage des unités de coupe.

Le levier de réglage (Figure 25) vous permet de régler la position du siège en avant et en arrière. Le bouton de réglage du siège (Figure 25) vous permet d'ajuster le siège en fonction de votre poids. Pour déplacer le siège en avant et en arrière, tirez le levier situé du côté gauche du siège vers l'extérieur. Lorsque le siège est à la position voulue, relâchez le levier pour bloquer le siège. Pour régler le siège en fonction de votre poids, tournez le bouton de tension du ressort dans le sens horaire pour augmenter la tension et dans le sens antihoraire pour la réduire.

La machine est équipée d'un voyant de diagnostic qui indique si le contrôleur électronique fonctionne correctement. Il est situé sous le panneau de commande, près de la boîte à fusibles (Figure 26). Le voyant s'allume quand le contrôleur électronique fonctionne correctement et que la clé est tournée à la position CONTACT. Il se met à clignoter si le contrôleur détecte une anomalie de fonctionnement dans le système électrique. Le voyant cesse de clignoter et s'éteint automatiquement quand vous tournez la clé à la positionARRêT.

Lorsque le voyant de diagnostic clignote, cela signifie que le contrôleur a détecté l'un des problèmes suivants :
Une des sorties est en court-circuit.
Une des sorties est en circuit ouvert.
En vous aidant de l'affichage de diagnostic, déterminez la sortie défaillante ; voir Contrôle des contacteurs de sécurité.
Si le témoin de diagnostic ne s'allume pas quand la clé est en position CONTACT, cela signifie que le contrôleur électronique ne fonctionne pas. Les causes possibles comprennent notamment :
Le bouclage n'est pas connecté.
L'ampoule du voyant est grillée.
Les fusibles ont fondu.
Il n'y pas d'alimentation batterie.
Vérifiez les connexions électriques, les fusibles d'entrée et l'ampoule du témoin de diagnostic pour déterminer le dysfonctionnement. Vérifiez que le connecteur de bouclage est bien fixé au connecteur du faisceau de câblage.
La machine est équipée d'un contrôleur électronique qui gère la plupart de ses fonctions. Le contrôleur détermine la fonction requise pour divers commutateurs d'entrée (c.-à-d. commutateur du siège, à clé, etc.) et active les sorties pour actionner les solénoïdes ou relais associés à cette fonction.
Pour que le contrôleur électronique puisse commande la machine correctement, chaque commutateur d'entrée, solénoïde de sortie et relais doit être connecté et fonctionner correctement.
L'outil de diagnostic ACE permet de vérifier les fonctions électriques de la machine.
Note: Les spécifications et la conception peuvent faire l'objet de modifications sans préavis.
| Largeur de coupe | 338 cm |
| Largeur hors tout – transport | 226 cm |
| Largeur hors tout – en marche | 279 cm |
| Longueur hors tout | 305 cm |
| Hauteur avec système ROPS | 213 cm |
| Poids* | 1792 kg |
| * Avec unités de coupe à 5 lames et tous pleins faits. | |
Une sélection d'outils et d'accessoires agréés par Toro est disponible pour augmenter et améliorer les capacités de la machine. Contactez votre concessionnaire-réparateur ou distributeur Toro agréé ou rendez-vous sur www.Toro.com pour obtenir une liste de tous les accessoires et outils agréés.
Pour garantir un rendement optimal et la sécurité continue de la machine, utilisez uniquement des pièces de rechange et accessoires Toro d'origine. Les pièces de rechange et accessoires provenant d'autres constructeurs peuvent être dangereux et leur utilisation risque d'annuler la garantie de la machine.
Ne confiez jamais l'utilisation ou l'entretien de la machine à des enfants ou à des personnes non qualifiées. Certaines législations imposent un âge minimum pour l'utilisation de ce type d'appareil. Le propriétaire de la machine doit assurer la formation de tous les utilisateurs et mécaniciens.
Familiarisez-vous avec le maniement correct du matériel, les commandes et les symboles de sécurité.
Coupez toujours le moteur, enlevez la clé, attendez l'arrêt complet de toutes les pièces mobiles et laissez refroidir la machine avant de la régler, d'en faire l'entretien, de la nettoyer ou de la ranger.
Apprenez à arrêter la machine et le moteur rapidement.
N'utilisez pas la machine s'il manque des capots ou d'autres dispositifs de protection, ou s'ils sont défectueux.
Avant de tondre, vérifiez toujours que les unités de coupe sont en bon état de marche.
Inspectez la zone de travail et débarrassez-la de tout objet pouvant être projeté par la machine.
Faites preuve de la plus grande prudence quand vous manipulez du carburant, en raison de son inflammabilité et du risque d'explosion des vapeurs qu'il dégage.
Éteignez cigarettes, cigares, pipes et autres sources d'étincelles.
Utilisez exclusivement un bidon à carburant homologué.
N'enlevez pas le bouchon du réservoir de carburant et n'ajoutez pas de carburant pendant que le moteur tourne ou est encore chaud.
N'ajoutez pas de carburant et ne vidangez pas le réservoir dans un local fermé.
Ne rangez pas la machine ni les bidons de carburant à proximité d'une flamme nue, d'une source d'étincelles ou d'une veilleuse, telle celle d'un chauffe-eau ou autres appareils.
Si vous renversez du carburant, ne mettez pas le moteur en marche. Évitez toute source possible d'inflammation jusqu'à dissipation complète des vapeurs de carburant.
| Périodicité d'entretien | Procédure d'entretien |
|---|---|
| À chaque utilisation ou une fois par jour |
|
Avant de démarrer la machine chaque jour, effectuez les procédures décrites à la section .
Capacité du réservoir de carburant : 57 litres
Utilisez uniquement du gazole propre et frais ou des carburants au biodiesel à faible (<500 ppm) ou ultra faible (<15 ppm) teneur en soufre. L'indice minimum de cétane doit être de 40. Pour garantir la fraîcheur du carburant, n'achetez pas plus que la quantité normalement consommée en 6 mois.
Utilisez du gazole de qualité été (nº 2-D) si la température ambiante est supérieure à -7 ºC et du gazole de qualité hiver (nº 1-D ou mélange nº 1-D/2-D) si la température ambiante est inférieure à -7 ºC. L'usage de carburant de qualité hiver à basses températures réduit le point d'éclair et les caractéristiques d'écoulement à froid, ce qui facilite le démarrage et réduit le colmatage du filtre à carburant.
L'usage de carburant de qualité été au-dessus de -7 ºC contribue à prolonger la vie de la pompe à carburant et augmente la puissance comparé au carburant de qualité hiver.
Important: N'utilisez pas de kérosène ou d'essence à la place du gazole, sous peine d'endommager le moteur.
Prévu pour le fonctionnement avec du biodiesel
Cette machine peut aussi utiliser un mélange carburant et biodiesel jusqu'à B20 (20 % biodiesel, 80 % pétrodiesel). La partie gazole doit être à faible ou à très faible teneur en soufre. Prenez les précautions suivantes :
La partie biodiesel du carburant doit être conforme à la norme ASTM D6751 ou EN 14214.
Le mélange de carburant doit être conforme à la norme ASTM D975 ou EN590.
Les surfaces peintes peuvent être endommagées par les mélanges biodiesel.
Utilisez du B5 (teneur en biodiesel de 5 %) ou un mélange de plus faible teneur par temps froid.
Examinez régulièrement les joints et flexibles en contact avec le carburant, car ils peuvent se détériorer avec le temps.
Le filtre à carburant peut se colmater pendant quelque temps après l'adoption de mélanges au biodiesel.
Pour tout renseignement complémentaire sur le biodiesel, veuillez contacter votre concessionnaire.
Garez la machine sur une surface plane et horizontale, abaissez les unités de coupe, coupez le moteur, serrez le frein de stationnement et enlevez la clé.
Nettoyez la surface autour du bouchon du réservoir de carburant avec un chiffon propre.
Retirez le bouchon du réservoir de carburant (Figure 27).

Remplissez le réservoir de carburant jusqu'à ce que le niveau atteigne la base du goulot de remplissage.
Revissez solidement le bouchon du réservoir après avoir fait le plein.
Note: Dans la mesure du possible, faites le plein de carburant après chaque utilisation. Cela minimise la formation éventuelle de condensation à l'intérieur du réservoir.
Le propriétaire/l'utilisateur est responsable des accidents pouvant entraîner des dommages corporels ou matériels et peut les prévenir.
Portez des vêtements appropriés, y compris une protection oculaire, un pantalon, des chaussures solides à semelle antidérapante et des protecteurs d'oreilles. Si vos cheveux sont longs, attachez-les et ne portez pas de vêtements amples ni de bijoux pendants.
N'utilisez pas la machine si vous êtes fatigué, malade ou sous l'emprise de l'alcool, de drogues ou de médicaments.
Accordez toute votre attention à l'utilisation de la machine. Ne faites rien d’autre qui puisse vous distraire, au risque de causer des dommages corporels ou matériels.
Avant de mettre le moteur en marche, assurez-vous que tous les embrayages sont au point mort, que le frein de stationnement est serré et que vous êtes au poste d'utilisation.
Ne transportez pas de passagers sur la machine et tenez tout le monde, y compris les animaux, à l'écart de la machine pendant le travail.
N'utilisez la machine que si la visibilité est bonne pour éviter les trous ou autres dangers cachés.
Ne tondez pas l'herbe humide. La perte de motricité peut faire déraper la machine.
N'approchez pas les pieds ni les mains des unités de coupe.
Avant de faire marche arrière, vérifiez que la voie est libre juste derrière la machine et sur sa trajectoire.
Soyez prudent à l'approche de tournants sans visibilité, de buissons, d'arbres ou d'autres objets susceptibles de vous masquer la vue.
Arrêtez les unités de coupe quand vous ne tondez pas.
Ralentissez et faites preuve de prudence quand vous changez de direction, ainsi que pour traverser des routes et des trottoirs avec la machine. Cédez toujours la priorité.
Ne faites jamais tourner le moteur dans un local ne permettant pas d'évacuer les gaz d'échappement.
Ne laissez jamais la machine en marche sans surveillance.
Avant de quitter le poste d'utilisation (y compris pour vider les bacs de ramassage ou pour débloquer les unités de coupe), effectuez la procédure suivante :
Garez la machine sur un sol plat et horizontal.
Débrayez les unités de coupe et abaissez les accessoires.
Serrez le frein de stationnement.
Coupez le moteur et enlevez la clé.
Attendez l'arrêt complet de toutes les pièces en mouvement.
N'utilisez la machine que si la visibilité est suffisante et les conditions météorologiques favorables. N'utilisez pas la machine si la foudre menace.
Ne retirez aucun des composants du système ROPS de la machine.
Attachez bien la ceinture de sécurité et apprenez à la détacher rapidement en cas d'urgence.
Attachez toujours la ceinture de sécurité.
Vérifiez soigneusement où se trouvent les obstacles en hauteur et ne les touchez pas.
Maintenez le système ROPS en bon état en vérifiant minutieusement et régulièrement s'il est endommagé et en maintenant toutes les fixations bien serrées.
Remplacez tous les composants du ROPS qui sont endommagés. Ne les réparez pas et ne les modifiez pas.
Les pentes augmentent significativement les risques de perte de contrôle et de retournement de la machine pouvant entraîner des accidents graves, voire mortels. Vous êtes responsable de la sécurité d'utilisation de la machine sur les pentes. L'utilisation de la machine sur une pente, quelle qu'elle soit, demande une attention particulière.
Vous devez évaluer l'état du terrain, l'étudier et le baliser pour déterminer si la pente permet d'utiliser la machine sans risque. Faites toujours preuve de bon sens et de discernement quand vous réalisez cette étude.
Lisez les instructions relatives à l'utilisation sur les pentes ci-dessous avant d'utiliser la machine sur une pente. Avant d'utiliser la machine, examinez l'état actuel du terrain pour déterminer s'il se prête à l'utilisation de la machine. Les variations de terrain peuvent modifier le fonctionnement de la machine sur les pentes.
Évitez de démarrer, de vous arrêter ou de tourner sur les pentes. Évitez de changer soudainement de vitesse ou de direction. Tournez lentement et graduellement.
N'utilisez pas la machine si la motricité, la direction ou la stabilité peuvent être compromises.
Enlevez ou balisez les obstacles tels que fossés, trous, ornières, bosses, rochers ou autres dangers cachés. L'herbe haute peut masquer les accidents du terrain. Les irrégularités du terrain peuvent provoquer le retournement de la machine.
Tenez compte du fait que la motricité de la machine peut être réduite sur l'herbe humide, en travers des pentes ou dans les descentes.
Faites preuve de la plus grande prudence lorsque vous utilisez la machine près de fortes dénivellations, de fossés, de berges, d'étendues d'eau ou autres dangers. La machine pourrait se retourner brusquement si une roue passe par-dessus une dénivellation quelconque et se retrouve dans le vide, ou si un bord s'effondre. Établissez une zone de sécurité entre la machine et tout danger potentiel.
Identifiez les dangers potentiels depuis le bas de la pente. Si vous constatez la présence de dangers, tondez la pente avec une machine à conducteur marchant.
Dans la mesure du possible, gardez les unités de coupe abaissées au sol quand vous utilisez la machine sur des pentes. La machine peut devenir instable si vous levez les unités de coupe pendant qu'elle se déplace sur une pente.
Asseyez-vous sur le siège, ne mettez pas le pied sur la pédale de déplacement afin qu'elle reste en position NEUTRE, serrez le frein de stationnement, réglez la commande de régime moteur à la position BAS RéGIME et vérifiez que le commutateur d'activation/désactivation est en position DéSACTIVéE.
Tournez la clé à la position CONTACT/PRéCHAUFFAGE. Une minuterie automatique maintient le préchauffage pendant environ 6 secondes.
Quand le témoin s'éteint, tournez la clé en position DéMARRAGE. Relâchez la clé dès que le moteur démarre et laissez-la revenir en position CONTACT. Laissez chauffer le moteur (à vide) puis placez la commande d'accélérateur à la position voulue.
Actionnez le démarreur pendant 15 secondes au maximum. Relâchez la clé quand le moteur démarre. Si un préchauffage supplémentaire est nécessaire, tournez la clé à la position ARRêT, puis de nouveau à la position CONTACT/PRéCHAUFFAGE. Répétez la procédure si nécessaire.
Pour arrêter le moteur, amenez la commande d'accélérateur en position de RALENTI, la commande du cylindre en position DéBRAYéE et tournez la clé à la position ARRêT.
Note: Retirez la clé de contact pour éviter tout démarrage accidentel.
Important: Laissez tourner le moteur au ralenti pendant 5 minutes avant de l'arrêter s'il vient de fonctionner à pleine charge. Vous éviterez ainsi d'endommager le turbocompresseur.
Note: Abaissez les unités de coupe au sol. Cela permet de dépressuriser le circuit de levage et évite l'abaissement accidentel des unités de coupe.
Garez la machine sur une surface plane et horizontale, abaissez les unités de coupe, coupez le moteur, serrez le frein de stationnement et enlevez la clé.
Vérifiez que le réservoir de carburant est au moins à moitié plein.
Déverrouillez et soulevez le capot.
Ouvrez le bouchon d'aération sur le filtre à carburant/séparateur d'eau (Figure 28).

Tournez la clé à la position CONTACT. La pompe d'alimentation électrique se met en marche et force l'air autour du bouchon d'aération. Laissez la clé à la position CONTACT jusqu'à ce que le carburant s'écoule régulièrement autour du bouchon. Serrez le bouchon et tournez la clé en position ARRêT.
Desserrez la vis de purge sur la pompe d'injection (Figure 29).

Tournez la clé à la position CONTACT. La pompe d'alimentation électrique se met en marche et force l'air autour de la vis de purge. Laissez la clé à la position CONTACT jusqu'à ce que le carburant s'écoule régulièrement par la vis. Serrez la vis et tournez la clé en position ARRêT.
Note: Le moteur devrait démarrer sans problème si vous suivez la procédure ci-dessus. Toutefois, si le moteur refuse de démarrer, il se peut qu'il reste de l'air entre la pompe d'injection et les injecteurs ; voir Purge de l'air des injecteurs.
Le rôle des contacteurs de sécurité est d'empêcher l'actionnement du démarreur ou le démarrage du moteur si la pédale de déplacement n'est pas en position NEUTRE, si le commutateur d'activation/désactivation n'est pas en position DéSACTIVéE et si le levier multifonction n'est pas au POINT MORT. De plus, le moteur doit s'arrêter lorsque vous enfoncez la pédale de déplacement alors que vous êtes soulevé du siège ou lorsque le frein de stationnement est serré.
Si les contacteurs de sécurité sont déconnectés ou endommagés, la machine peut se mettre en marche inopinément et causer des blessures.
Ne modifiez pas abusivement les contacteurs de sécurité.
Vérifiez chaque jour le fonctionnement des contacteurs de sécurité et remplacez ceux qui sont endommagés avant d'utiliser la machine.
| Périodicité d'entretien | Procédure d'entretien |
|---|---|
| À chaque utilisation ou une fois par jour |
|
Garez la machine sur une surface plane et horizontale, abaissez les unités de coupe, coupez le moteur, serrez le frein de stationnement et enlevez la clé.
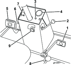
Ouvrez le couvercle du panneau de commande. Localisez le faisceau de câblage et le connecteur de bouclage. Débranchez le connecteur de bouclage du faisceau de câblage avec précaution (Figure 30).

Branchez le connecteur de l'outil de diagnostic ACE au connecteur du faisceau de câblage (Figure 31). Vérifiez que le masque correct est apposé sur l'outil de diagnostic ACE.

Tournez la clé à la position CONTACT, mais ne démarrez pas le moteur.
Note: Le texte en rouge sur l'autocollant se rapporte aux commutateurs d'entrée et le texte en vert aux commutateurs de sortie.
La diode « entrées affichées » sur la colonne inférieure droite de l'outil de diagnostic ACE doit être allumée. Si la diode « sorties affichées » est allumée, enfoncez et relâchez le bouton à bascule sur l'outil de diagnostic ACE pour faire passer la diode à « entrées affichées ». Ne gardez pas le bouton enfoncé.
L'outil de diagnostic ACE allume la diode associée à chaque entrée quand le commutateur de cette entrée est fermé.
Faites passer chaque commutateur successivement d'ouvert à fermé (c.-à-d. asseyez-vous sur le siège, engagez la pédale de déplacement, etc.) et vérifiez si la diode appropriée de l'outil de diagnostic ACE clignote quand le commutateur correspondant est fermé. Répétez la procédure sur chaque commutateur pouvant être changé manuellement.
Si un commutateur est fermé et si la diode appropriée ne s'allume pas, contrôlez tous les câblages et toutes les connexions au commutateur et/ou contrôlez les commutateurs avec un ohmmètre. Remplacez les commutateurs endommagés et réparez les câblages endommagés.
L'outil de diagnostic ACE peut détecter les solénoïdes de sortie ou les relais qui sont excités. Cette méthode permet de déterminer rapidement si la défaillance est d'origine électrique ou hydraulique.
Garez la machine sur une surface plane et horizontale, abaissez les unités de coupe, coupez le moteur, serrez le frein de stationnement et enlevez la clé.
Ouvrez le couvercle du panneau de commande. Localisez le faisceau de câblage et les connecteurs près du contrôleur. Débranchez le connecteur de bouclage du faisceau de câblage avec précaution.
Branchez le connecteur de l'outil de diagnostic ACE au connecteur du faisceau de câblage. Vérifiez que le masque correct est apposé sur l'outil de diagnostic ACE.
Tournez la clé à la position CONTACT, mais ne démarrez pas le moteur.
Note: Le texte en rouge sur l'autocollant se rapporte aux commutateurs d'entrée et le texte en vert aux commutateurs de sortie.
La diode « sorties affichées » sur la colonne inférieure droite de l'outil de diagnostic ACE doit être allumée. Si la diode « entrées affichées » est allumée, appuyez sur le bouton à bascule de l'outil de diagnostic ACE pour faire passer la diode à « sorties affichées ».
Note: Il sera peut-être nécessaire d'alterner plusieurs fois entre « entrées affichées » et « sorties affichées » pour effectuer la procédure suivante. Pour alterner, appuyez une seule fois sur le bouton à bascule. Vous pouvez le faire aussi souvent que nécessaire. Ne gardez pas le bouton enfoncé.
Asseyez-vous sur le siège et essayez d'actionner la fonction voulue de la machine. Les diodes de sortie appropriées doivent s'allumer pour indiquer que l'ECU active cette fonction. (Voir le Fonctions des électrovannes hydrauliques pour confirmer les diodes de sortie spécifiées).
Note: Si une diode de sortie clignote, cela signifie que cette SORTIE présente un problème électrique. Réparez/remplacez immédiatement les pièces électriques défectueuses. Pour réinitialiser une diode qui clignote, tournez la clé à la position « arrêt », puis ramenez-la à la position « contact », et effacez la mémoire des anomalies du contrôleur ; voir Mémoire des anomalies et récupération des anomalies enregistrées.
Si aucune diode de sortie ne clignote, mais si les diodes de sortie correctes ne s'allument pas, vérifiez que les contacteurs d'entrée requis sont aux positions voulues pour activer la fonction. Vérifiez si les contacteurs fonctionnent correctement.
Si les diodes de sortie sont allumées comme spécifié, mais que la machine ne fonctionne pas correctement, le problème n'est pas d'origine électrique. Faites les réparations nécessaires.
Note: En raison des contraintes du système électrique, il peut arriver que les diodes de sortie pour « Start » (démarrage), « Preheat » (préchauffage) et « ETR/ALT » ne clignotent pas alors qu'un problème électrique est associé à ces fonctions. Si l'une de ces fonctions semblent être en cause, contrôlez systématiquement le circuit électrique avec un multimètre pour confirmer qu'elles ne présentent pas de problème électrique.
Si chaque commutateur d'entrée est à la position correcte et fonctionne correctement, mais que la diode de sortie n'est pas allumée, cela indique un problème de l'ECU. Dans ce cas, adressez-vous à votre concessionnaire Toro agréé.
Si le contrôleur détecte une anomalie sur l'un des solénoïdes de sortie, il déclenche le clignotement du voyant de diagnostic de la machine (voyant rouge sur la console ou vert sous la console) et enregistre l'anomalie en mémoire. L'anomalie peut être récupérée et affichée à tout moment avec l'outil de diagnostic ACE ou un ordinateur portable ou un PC. Le contrôleur enregistre une anomalie à la fois et n'enregistre aucune autre anomalie tant que la première n'est pas supprimée.
Récupération des anomalies enregistrées (ne vous asseyez pas sur le siège)
Tournez la clé en position ARRêT.
Connectez l'outil de diagnostic portatif au connecteur de bouclage voulu du contrôleur (utilisez le masque qui convient).
Amenez et maintenez le levier multifonction à la position LEVAGE.
Tournez la clé à la position CONTACT et laissez le levier multifonction en position LEVAGE jusqu'à ce que le voyant supérieur gauche de l'outil de diagnostic s'allume (approximativement 2 secondes).
Relâchez le levier multifonction à la position centrale.
L'outil de diagnostic va maintenant lire l'anomalie en mémoire dans le contrôleur.
Important: L'affichage montre huit (8) enregistrements individuels et l'anomalie apparaît sur le huitième. Chaque enregistrement reste affiché pendant 10 secondes. Vous devez régler l'affichage de l'outil de diagnostic sur sorties (outputs) pour voir l'anomalie. Le circuit problématique clignotera. Les enregistrements se répètent jusqu'à ce que le contact soit coupé. La machine ne peut pas démarrer dans ce mode.
Effacement de la mémoire des anomalies (l'outil de diagnostic n'est pas nécessaire)
Tournez la clé en position ARRêT.
Tournez le commutateur de rodage en position de rodage avant ou arrière.
Tournez le commutateur de commande des cylindres en position activée.
Amenez et maintenez le levier multifonction à la position Levage.
Tournez la clé à la position Contact et maintenez le levier multifonction en position de LEVAGE jusqu'à ce que le témoin de commande des cylindres commence à clignoter (approximativement 2 secondes).
Relâchez le levier multifonction et tournez la clé à la position ARRêT. La mémoire est maintenant vide.
Tournez le commutateur de rodage en position ARRêT et le commutateur d'activation en position DéSACTIVéE.
Important: Ne laissez pas l'outil de diagnostic ACE connecté à la machine. Il n'est pas conçu pour supporter les conditions d'utilisation quotidiennes de la machine. Lorsque vous n'avez plus besoin de l'outil de diagnostic ACE, débranchez-le de la machine et rebranchez le connecteur de bouclage au connecteur du faisceau de câblage. La machine ne peut pas fonctionner si le connecteur de bouclage n'est pas branché au faisceau. Rangez l'outil de diagnostic ACE dans un endroit sûr de l'atelier, pas sur la machine.
Avant de commencer à tondre, entraînez-vous à utiliser la machine dans un endroit dégagé. Démarrez et arrêtez le moteur. Conduisez la machine en marche avant et en marche arrière. Abaissez et levez les unités de coupe, et engagez et désengagez les cylindres. Après vous être familiarisé avec la machine, entraînez-vous à travailler à différentes vitesses en montée et en descente.
Si un témoin s'allume pendant le fonctionnement, arrêtez la machine immédiatement et corrigez le problème avant de poursuivre. La machine risque d'être gravement endommagée si vous l'utilisez alors qu'elle est défectueuse.
Important: Le voyant de diagnostic rouge sur la tour de direction indique que les bougies de préchauffage sont activées. Ne démarrez pas le moteur avant la fin du cycle de préchauffage.
Démarrez le moteur et placez la commande d'accélérateur en position HAUT RéGIME pour faire tourner le moteur au régime maximum. Placez le commutateur d'activation/désactivation en position d'activation et utilisez le levier multifonction pour commander les unités de coupe (les unités avant sont programmées pour s'abaisser avant les unités arrière). Pour tondre en marche avant, appuyez sur la pédale de déplacement en marche avant. Maintenez une vitesse qui ne provoquera pas l'illumination du témoin de commande des cylindres. Augmentez ou réduisez graduellement la vitesse de déplacement pour maintenir une bonne qualité de coupe.
Placez le commutateur d'activation/désactivation en position de désactivation (position centrale), verrouillez les pédales de frein ensemble et levez les unités de coupe en position de transport. Lorsque vous passez entre deux obstacles, veillez à ne pas endommager la machine ou les unités de coupe accidentellement. Soyez particulièrement prudents lorsque vous travaillez sur des terrains en pente. Conduisez lentement et évitez de prendre des virages serrés sur les pentes, pour ne pas retourner la machine. Abaissez les unités de coupe avant de descendre une pente pour garder le contrôle de la direction.
Avant de quitter la position d'utilisation, coupez le moteur, enlevez la clé et attendez l'arrêt complet de tout mouvement. Laissez refroidir la machine avant tout réglage, entretien, nettoyage ou remisage.
Pour éviter les risques d'incendie, enlevez les débris d'herbe coupée et autres agglomérés sur les unités de coupe, les dispositifs d'entraînement, les silencieux, les grilles de refroidissement et le compartiment moteur. Nettoyez les coulées éventuelles d'huile ou de carburant.
Fermez le robinet d'arrivée de carburant si vous remisez ou faites transporter la machine.
Désengagez l'entraînement de l'outil quand vous transportez la machine ou qu'elle ne sert pas.
Faites l'entretien de la ou des ceintures de sécurité, et nettoyez-les au besoin.
Ne rangez pas la machine ni les bidons de carburant à proximité d'une flamme nue, d'une source d'étincelles ou d'une veilleuse, telle celle d'un chauffe-eau ou d'autres appareils.
Utilisez des rampes d'une seule pièce pour charger la machine sur une remorque ou un camion.
Arrimez solidement la machine.
En cas d'urgence, vous pouvez pousser ou remorquer la machine en actionnant la vanne de dérivation de la pompe hydraulique à cylindrée variable.
Important: Ne poussez pas et ne remorquez pas la machine à plus de 3 à 4,8 km/h, au risque d'endommager les organes internes de la transmission. La vanne de dérivation doit être ouverte chaque fois que vous poussez ou remorquez la machine.
La vanne de dérivation se trouve en haut de la pompe à cylindrée variable (Figure 34). Tournez la vanne à 90° dans l'un ou l'autre sens pour l'ouvrir et dériver l'huile à l'intérieur de la transmission.
Note: Vous pouvez alors déplacer la machine lentement sans endommager la transmission.

Refermez la vanne de dérivation avant de mettre le moteur en marche.
Important: La transmission surchauffera si le moteur tourne alors que la vanne de dérivation est ouverte.
Note: Ne serrez pas la vanne à un couple de plus de 7 à 11 N·m pour la fermer.
Reportez-vous à la liste ci-dessous pour identifier les différentes fonctions des électrovannes du collecteur hydraulique. Chacune doit être excitée pour que la fonction puisse être activée.
| Électrovanne | Fonction |
|---|---|
| MSV1 | Circuit de cylindre avant |
| MSV2 | Circuit de cylindre arrière |
| SV4 | Levage des unités de coupe latérales avant |
| SV3 | Levage de l'unité de coupe centrale avant |
| SV5 | Levage des unités de coupe arrière |
| SV1 | Mise sous pression du circuit hydraulique de levage/abaissement |
| SV2 | Direction : ACTIVÉ = Levage, DÉSACTIVÉ = Abaissement |
| SV6 | Unité de coupe latérale arrière gauche |
| SV7 | Unité de coupe latérale arrière droite |
| SV8 | Maintien de charge |
Note: Les côtés gauche et droit de la machine sont déterminés d'après la position d'utilisation normale.
Avant de régler, nettoyer, réviser ou quitter la machine, effectuez la procédure suivante :
Garez la machine sur un sol plat et horizontal.
Placez la commande d'accélérateur en position de ralenti.
Débrayez les unités de coupe.
Abaissement des unités de coupe
Vérifiez que la pédale de déplacement est en position neutre.
Serrez le frein de stationnement.
Coupez le moteur et enlevez la clé.
Attendez l'arrêt complet de toutes les pièces en mouvement.
Laissez refroidir les composants de la machine avant d'effectuer toute opération d'entretien.
Si possible, n'effectuez aucun entretien quand le moteur est en marche. Ne vous approchez pas des pièces mobiles.
Utilisez des chandelles pour soutenir la machine ou ses composants au besoin.
Libérez la pression emmagasinée dans les composants avec précaution.
Maintenez toutes les pièces de la machine en bon état de marche et toutes les fixations bien serrées.
Remplacez tous les autocollants usés ou endommagés.
Pour garantir le fonctionnement sûr et optimal de la machine, utilisez exclusivement des pièces de rechange Toro d'origine. Les pièces de rechange provenant d'autres constructeurs peuvent être dangereuses et leur utilisation risque d'annuler la garantie de la machine.
| Périodicité d'entretien | Procédure d'entretien |
|---|---|
| Après les 8 premières heures de fonctionnement |
|
| Après les 50 premières heures de fonctionnement |
|
| Après les 200 premières heures de fonctionnement |
|
| À chaque utilisation ou une fois par jour |
|
| Toutes les 25 heures |
|
| Toutes les 50 heures |
|
| Toutes les 100 heures |
|
| Toutes les 150 heures |
|
| Toutes les 200 heures |
|
| Toutes les 400 heures |
|
| Toutes les 800 heures |
|
| Toutes les 1000 heures |
|
| Toutes les 2000 heures |
|
| Tous les 2 ans |
|
Copiez cette page pour pouvoir vous en servir régulièrement.
| Entretiens à effectuer | Pour la semaine du : | ||||||
|---|---|---|---|---|---|---|---|
| Lun. | Mar. | Mer. | Jeu. | Ven. | Sam. | Dim. | |
| Vérifiez le fonctionnement du système de sécurité. | |||||||
| Vérifiez le fonctionnement des freins. | |||||||
| Contrôlez le niveau d'huile moteur et de carburant. | |||||||
| Vidangez le séparateur d'eau/de carburant. | |||||||
| Contrôlez l'indicateur de colmatage du filtre à air | |||||||
| Vérifiez la propreté du radiateur et de la grille. | |||||||
| Vérifiez les bruits anormaux en provenance du moteur.1 | |||||||
| Vérifiez les bruits de fonctionnement anormaux. | |||||||
| Contrôlez le niveau de liquide hydraulique. | |||||||
| Contrôlez l'indicateur du filtre hydraulique. 2 | |||||||
| Vérifiez l'état des flexibles hydrauliques. | |||||||
| Recherchez les fuites éventuelles. | |||||||
| Contrôlez la pression des pneus. | |||||||
| Vérifiez le fonctionnement des instruments. | |||||||
| Vérifiez le réglage cylindre/contre-lame. | |||||||
| Vérifiez le réglage de la hauteur de coupe. | |||||||
| Contrôlez la lubrification de tous les graisseurs. 3 | |||||||
| Retouchez les peintures endommagées. | |||||||
|
1. Contrôlez la bougie de préchauffage et les injecteurs, en cas de démarrage difficile, de fumée excessive ou de fonctionnement irrégulier du moteur. 2. Effectuez le contrôle quand le moteur est en marche et quand l'huile est à la température de fonctionnement. 3. Immédiatement après chaque lavage, quelle que soit la fréquence d'entretien indiquée |
|||||||
| Contrôle effectué par : | ||
| Point contrôlé | Date | Information |
| 1 | ||
| 2 | ||
| 3 | ||
| 4 | ||
| 5 | ||
| 6 | ||
| 7 | ||
| 8 | ||
Important: Reportez-vous au manuel du propriétaire du moteur pour toutes procédures d'entretien supplémentaires.
Note: Pour vous procurer un schéma électrique ou hydraulique pour votre machine, consultez le site www.Toro.com.
| Périodicité d'entretien | Procédure d'entretien |
|---|---|
| Toutes les 50 heures |
|
Lubrifiez tous les graisseurs des roulements et bagues avec de la graisse au lithium n° 2.
Emplacements et nombre de graisseurs :
Bâti porteur d'unité de coupe et pivot (2) (Figure 35)

Biellette d'essieu arrière (2) (Figure 36).
Rotules de vérin de direction (2) (Figure 36)
Bagues de pivots de fusées (2) (Figure 36) – Le graisseur supérieur du pivot de fusée ne doit être lubrifié qu'une fois par an (2 injections de graisse).

Vérins de levage avant (3) (Figure 37 et Figure 38)


Pivot de vérin de levage arrière (2) (Figure 39)

Pivot de bras de levage (3) (Figure 40)

Pivot d'essieu arrière (Figure 41)

Pivots de bras de levage arrière (2) (Figure 42)

Axe de pédale de frein (1) (Figure 43)

Coupez le moteur avant de contrôler le niveau d'huile ou d'ajouter de l'huile dans le carter.
Ne modifiez pas le réglage du régulateur et ne faites pas tourner le moteur à un régime excessif.
| Périodicité d'entretien | Procédure d'entretien |
|---|---|
| Toutes les 400 heures |
|
Vérifiez si le boîtier du filtre à air présente des dommages susceptibles d'occasionner des fuites d'air. Remplacez-le s'il est endommagé. Vérifiez que le système d'admission ne présente pas de fuites, de dommages ou de colliers de flexible desserrés.
Faites l'entretien du filtre à air uniquement quand l'indicateur de colmatage (Figure 44) indique que cela est nécessaire. Ne remplacez pas le filtre à air plus fréquemment que nécessaire ; cela ne fait qu'accroître le risque de contamination du moteur par des impuretés quand le filtre est déposé.

Important: Le couvercle doit être parfaitement ajusté sur le boîtier du filtre à air.
Tirez le verrou vers l'extérieur et tournez le couvercle du filtre à air dans le sens antihoraire (Figure 45).

Déposez le couvercle du boîtier du filtre à air. Avant de déposer le filtre, utilisez de l'air comprimé à basse pression (2,75 bar) propre et sec pour éliminer toute accumulation importante de débris entre l'extérieur du préfiltre et la cartouche. N'utilisez pas d'air sous haute pression car il pourrait forcer les impuretés à travers l'élément et dans le canal d'admission.
Cette procédure de nettoyage évite de déplacer des débris dans l'admission lors de la dépose du préfiltre.
Déposez et remplacez le préfiltre (Figure 46).
Il est déconseillé de nettoyer les éléments usagés car cela risque d'endommager le matériau du filtre. Vérifiez que l'élément de rechange n'a pas été endommagé pendant le transport. Vérifiez l'extrémité d'étanchéité du filtre et du boîtier. N'utilisez pas l'élément s'il est endommagé. Insérez le filtre neuf en appuyant sur le bord extérieur de l'élément pour l'engager dans la cartouche. N'appuyez pas sur la partie centrale flexible du filtre.

Important: N'essayez jamais de nettoyer l'élément de sécurité (Figure 47). Remplacez-le une fois sur trois, quand vous effectuez l'entretien du préfiltre.

Nettoyez l'orifice d'éjection d'impuretés situé dans le couvercle amovible. Retirez la valve de sortie en caoutchouc du couvercle, nettoyez la cavité et remettez la valve en place.
Montez le couvercle en dirigeant la valve de sortie en caoutchouc vers le bas, entre les positions 5:00 et 7:00 heures environ, vu de l'extrémité.
Réarmez l'indicateur de colmatage (Figure 44) s'il est rouge.
| Périodicité d'entretien | Procédure d'entretien |
|---|---|
| À chaque utilisation ou une fois par jour |
|
À la livraison, le carter moteur contient de l'huile ; vérifiez toutefois le niveau d'huile avant et après le premier démarrage du moteur.
Utilisez une huile moteur de qualité qui répond aux spécifications suivantes :
Classification API requise : CH-4, CI-4 ou mieux.
Huile préférée : SAE 15W-40 (au-dessus de -18 ºC)
Autre huile possible : SAE 10W-30 ou 5W-30 (toutes températures)
Note: L'huile moteur Toro Premium est en vente chez votre distributeur avec la viscosité 15W-40 ou 10W-30. Consultez le Catalogue de pièces pour les numéros de référence.
Note: Le meilleur moment pour vérifier le niveau d'huile moteur est en début de journée, quand le moteur est froid avant sa mise en marche. Si le moteur a déjà tourné, attendez au moins 10 minutes que l'huile retourne dans le carter avant de contrôler le niveau. Si le niveau d'huile est à la même hauteur ou en dessous du repère minimum sur la jauge, faites l'appoint pour l'amener au repère maximum. Ne remplissez pas le carter moteur excessivement. Si le niveau d'huile se situe entre les repères maximum et minimum, il n'est pas nécessaire de faire l'appoint.
Garez la machine sur une surface plane et horizontale, abaissez les unités de coupe, coupez le moteur, serrez le frein de stationnement et enlevez la clé.
Déverrouillez et ouvrez le capot (Figure 48).

Sortez la jauge (Figure 49), essuyez-la sur un chiffon propre, replacez-la dans le goulot de remplissage, puis ressortez-la.
Contrôlez le niveau d'huile sur la jauge ; le niveau d'huile doit atteindre le repère du plein sur la jauge.

Si le niveau d'huile ne se situe pas dans la plage de sécurité, enlevez le bouchon de remplissage (Figure 50) et faites l'appoint jusqu'à ce que le niveau correct soit atteint.
Important: Ne remplissez pas le carter moteur excessivement.

Remettez le bouchon de remplissage et la jauge en place.
Refermez et verrouillez le capot.
| Périodicité d'entretien | Procédure d'entretien |
|---|---|
| Après les 50 premières heures de fonctionnement |
|
| Toutes les 150 heures |
|
Capacité : 7 l avec le filtre
Changez l'huile moteur et le filtre après les 50 premières heures de fonctionnement, puis toutes les 150 heures.
Retirez le bouchon de vidange (Figure 51) et laissez couler l'huile dans un bac de vidange. Remettez le bouchon quand la vidange est terminée.

Déposez le filtre à huile (Figure 52). Appliquez une fine couche d'huile propre sur le joint du filtre de rechange avant de le visser en place. Ne serrez pas le filtre excessivement.

Faites l'appoint d'huile moteur.
Déplacez la commande d'accélérateur en avant jusqu'à ce qu'elle bute contre la fente dans la base du siège.
Desserrez la fixation du câble d'accélérateur sur le bras du levier de la pompe d'injection (Figure 53).

Maintenez le bras du levier de la pompe d'injection en appui contre la butée de régime maximum de marche à vide et serrez la fixation du câble.
Note: Une fois serrée, la fixation du câble doit pouvoir pivoter librement.
Serrez le contre-écrou utilisé pour régler le dispositif de friction sur la commande d'accélérateur à un couple de 4 à 6 N·m. La force nécessaire pour actionner la commande d'accélérateur ne doit pas excéder 80 N.
| Périodicité d'entretien | Procédure d'entretien |
|---|---|
| Tous les 2 ans |
|
Garez la machine sur une surface plane et horizontale, abaissez les unités de coupe, serrez le frein de stationnement, coupez le moteur et enlevez la clé de contact.
Vidangez et nettoyez le réservoir de carburant tous les 2 ans. Vidangez et nettoyez aussi le réservoir si le circuit d'alimentation est contaminé ou si vous prévoyez de remiser la machine pendant une période prolongée. Rincez le réservoir avec du carburant neuf.

| Périodicité d'entretien | Procédure d'entretien |
|---|---|
| Toutes les 400 heures |
|
Vérifiez que les conduites et les raccords ne sont pas détériorés, endommagés ou desserrés.
| Périodicité d'entretien | Procédure d'entretien |
|---|---|
| À chaque utilisation ou une fois par jour |
|
| Toutes les 400 heures |
|
Garez la machine sur une surface plane et horizontale, abaissez les unités de coupe, serrez le frein de stationnement, coupez le moteur et enlevez la clé de contact.
Placez un bac de vidange propre sous le filtre à carburant.
Dévissez le bouchon de vidange en bas de la cartouche du filtre et ouvrez l'évent au sommet du support de la cartouche.

Nettoyez la surface autour des supports de la cartouche du filtre.
Déposez la cartouche et nettoyez la surface de montage.
Lubrifiez le joint de la cartouche avec de l'huile propre.
Installez la cartouche à la main jusqu'à ce que le joint touche la surface de montage. Serrez ensuite la cartouche d'un demi-tour supplémentaire.
Vissez le bouchon de vidange en bas de la cartouche du filtre et fermez l'évent au sommet du support de la cartouche.
Note: N'effectuez cette procédure que si l'air du circuit d'alimentation a été purgé en suivant les procédures d'amorçage normales et que le moteur refuse de démarrer ; voir Purge du circuit d'alimentation.
Desserrez le raccord entre l'injecteur nº 1 et le porte-injecteurs.

Placez la commande d'accélérateur en position HAUT RéGIME.
Tournez la clé de contact à la position CONTACT et observez l'écoulement du carburant autour du raccord. Tournez la clé à la position ARRêT lorsque le carburant s'écoule régulièrement.
Serrez fermement le raccord du tuyau.
Répétez les opérations 1 à 4 pour les autres injecteurs.
Note: Vous pouvez déposer le carénage du ventilateur de la machine pour faciliter le nettoyage.
Reposez et verrouillez la protection arrière.
Important: N'utilisez pas d'eau pour nettoyer le moteur pour éviter de l'endommager.
Débranchez la batterie avant de réparer la machine. Débranchez toujours la borne négative de la batterie avant la borne positive. Rebranchez la borne positive avant la borne négative.
Chargez la batterie dans un endroit dégagé et bien aéré, à l'écart des flammes ou sources d'étincelles. Débranchez le chargeur du secteur avant de brancher ou de débrancher la batterie. Portez des vêtements de protection et utilisez des outils isolés.
| Périodicité d'entretien | Procédure d'entretien |
|---|---|
| Toutes les 25 heures |
|
Maintenez le niveau correct d'électrolyte et gardez le dessus de la batterie propre. Si la machine est remisée dans un endroit où la température ambiante est extrêmement élevée, la batterie se déchargera plus rapidement que si la machine est remisée dans un endroit frais.
L'électrolyte contient de l'acide sulfurique, un poison mortel qui cause de graves brûlures.
Ne buvez jamais l'électrolyte et évitez tout contact avec les yeux, la peau ou les vêtements. Portez des lunettes de protection et des gants en caoutchouc.
Faites le plein d'électrolyte à proximité d'une arrivée d'eau propre, de manière à pouvoir rincer abondamment la peau en cas d'accident.
Chargez la batterie dans un lieu bien aéré pour permettre aux gaz produits pendant la charge de se dissiper.
Comme ces gaz sont explosifs, tenez-vous à l'écart des flammes nues ou sources d'étincelles, et ne fumez pas.
Les gaz peuvent provoquer des nausées s'ils sont respirés.
Débranchez le chargeur du secteur avant de brancher ou débrancher les fils du chargeur des bornes de la batterie.
Faites l'appoint dans les éléments avec de l'eau distillée ou déminéralisée. Le niveau ne doit pas dépasser la base de l'anneau fendu dans chaque élément. Mettez en place les bouchons de remplissage en dirigeant les reniflards vers l'arrière (vers le réservoir de carburant).
Nettoyez régulièrement le dessus de la batterie avec une brosse trempée dans une solution d'ammoniac ou de bicarbonate de soude. Rincez la surface avec de l'eau après le nettoyage. Les bouchons de remplissage doivent rester en place pendant le nettoyage.
Les câbles de la batterie doivent être bien serrés sur les bornes pour assurer un bon contact électrique.
Si les bornes sont corrodées, débranchez les câbles, en commençant par le câble négatif (–), et grattez les colliers et les bornes séparément. Branchez les câbles, en commençant par le positif (+), et enduisez les bornes de vaseline.
| Périodicité d'entretien | Procédure d'entretien |
|---|---|
| À chaque utilisation ou une fois par jour |
|
Les pneus sont surgonflés pour l'expédition. Il faut donc les dégonfler légèrement avant l'utilisation. Les pneus avant et arrière doivent être gonflés entre 1,03 et 1,38 bar.
Une pression insuffisante des pneus réduit la stabilité de la machine sur les pentes. Celle-ci risque alors de se retourner et de vous blesser, parfois mortellement.
Veillez à toujours utiliser une pression de gonflage suffisante.
| Périodicité d'entretien | Procédure d'entretien |
|---|---|
| Après les 8 premières heures de fonctionnement |
|
| Toutes les 200 heures |
|
Serrez les écrous et boulons de roues à un couple de 115 à 135 N·m.
Un mauvais serrage des écrous et boulons de roues peut occasionner des blessures.
Maintenez les écrous et boulons de roues serrés au couple correct.
| Périodicité d'entretien | Procédure d'entretien |
|---|---|
| Toutes les 400 heures |
|
Contrôlez le niveau d'huile toutes les 400 heures de fonctionnement. Faites l'appoint avec une huile pour engrenages de haute qualité SAE 85W-140.
Amenez la machine sur une surface plane et horizontale, tournez la roue de sorte qu'un bouchon de contrôle (Figure 59) soit à la position 12 heures et l'autre à la position 3 heures.

Retirez le bouchon qui est à la position 3 heures (Figure 59). Le niveau d'huile doit atteindre le bas de l'orifice de contrôle.
Si le niveau d'huile est trop bas, retirez le bouchon situé à la position 12 heures et faites l'appoint d'huile jusqu'à ce qu'elle s'écoule par l'orifice à la position 3 heures.
Remettez les deux bouchons en place.
Répétez les opérations 1 à 4 pour le train planétaire opposé.
| Périodicité d'entretien | Procédure d'entretien |
|---|---|
| Après les 200 premières heures de fonctionnement |
|
| Toutes les 800 heures |
|
Effectuez la première vidange d'huile après 200 heures de fonctionnement. Effectuez la vidange toutes les 800 heures par la suite. Remplissez ensuite avec une huile pour engrenages de haute qualité SAE 85W-140.
Placez la machine sur une surface plane et horizontale et tournez une roue de sorte que l'un des bouchons de contrôle/vidange se trouve à la position la plus basse (6 heures) (Figure 60).

Placez un bac de vidange sous le moyeu du train planétaire et enlevez le bouchon pour permettre à l'huile de s'écouler.
Placez un bac de vidange sous le carter de frein et enlevez le bouchon pour permettre à l'huile de s'écouler (Figure 61).

Lorsque toute l'huile s'est écoulée par les deux orifices, remettez le bouchon en place sur le carter de frein.
Tournez la roue jusqu'à ce que l'orifice débouché du train planétaire soit à la position 12 heures.
Mettez le bouchon en place.
Répétez ces opérations pour l'ensemble train planétaire/frein opposé.
| Périodicité d'entretien | Procédure d'entretien |
|---|---|
| Toutes les 400 heures |
|
Le pont arrière est rempli en usine d'huile pour engrenages SAE 85W-140. Vérifiez le niveau d'huile avant le premier démarrage du moteur, puis toutes les 400 heures. La capacité est de 2,3 litres. Recherchez les fuites éventuelles chaque jour.
Garez la machine sur une surface plane et horizontale, abaissez les unités de coupe, coupez le moteur, serrez le frein de stationnement et enlevez la clé.
Retirez un bouchon de contrôle (Figure 62) à une extrémité du pont et vérifiez si le lubrifiant atteint le bas de l'orifice. Si le niveau est trop bas, enlevez le bouchon de remplissage (Figure 62) et ajoutez la quantité d'huile qui convient pour amener le niveau au bas des orifices des bouchons de contrôle.

| Périodicité d'entretien | Procédure d'entretien |
|---|---|
| Après les 200 premières heures de fonctionnement |
|
| Toutes les 800 heures |
|
Vidangez l'huile après les 200 premières heures de fonctionnement, puis toutes les 800 heures.
Garez la machine sur une surface plane et horizontale, abaissez les unités de coupe, coupez le moteur, serrez le frein de stationnement et enlevez la clé.
Nettoyez la surface autour des 3 bouchons de vidange, 1 à chaque extrémité et 1 au centre (Figure 63).

Enlevez les 3 bouchons de contrôle du niveau d'huile et le bouchon d'aération du pont principal pour faciliter la vidange de l'huile.
Retirez les bouchons de vidange pour permettre à l'huile de s'écouler dans les bacs de vidange.
Remettez les bouchons en place.
Enlevez un bouchon de contrôle et versez dans le pont environ 2,3 litres d'huile pour engrenages 85W-140 ou la quantité d'huile qui convient pour atteindre la base de l'orifice de remplissage.
Remettez le bouchon de contrôle en place.
| Périodicité d'entretien | Procédure d'entretien |
|---|---|
| Toutes les 800 heures |
|
Contrôlez le pincement des roues arrière toutes les 800 heures de fonctionnement ou une fois par an.
Mesurez l'entraxe (à hauteur d'essieu) à l'avant et à l'arrière des roues directrices. Le pincement à l'avant doit être inférieur de 3 mm au pincement à l'arrière.
Pour le régler, retirez la goupille fendue et l'écrou de l'une des rotules de biellette. Déposez la rotule de biellette du support du carter de pont (Figure 64).
Desserrez les fixations aux deux extrémités des biellettes (Figure 64).

Pivotez la rotule déposée d'un tour complet vers l'intérieur ou l'extérieur. Serrez la fixation à l'extrémité libre de la biellette.
Pivotez l'ensemble biellette dans le même sens d'un tour complet (vers l'intérieur ou l'extérieur). Serrez la fixation à l'extrémité connectée de la biellette.
Posez la rotule dans le support du corps de pont et serrez l'écrou à la main. Mesurez le pincement des roues.
Répétez la procédure au besoin.
Resserrez l'écrou et mettez une goupille fendue neuve quand le réglage correct est obtenu.
La machine ne doit pas bouger quand vous relâchez la pédale de déplacement. Si elle se déplace, un réglage s'impose.
Garez la machine sur une surface plane et horizontale, abaissez les unités de coupe, coupez le moteur, enfoncez la pédale de frein droite et serrez le frein de stationnement.
Levez le côté avant gauche de la machine au cric pour décoller la roue avant et la roue arrière du sol. Placez des chandelles sous la machine pour l'empêcher de retomber accidentellement.
Mettez le moteur en marche et laissez-le tourner au ralenti.
Ajustez les écrous de blocage à l'extrémité de la tige de la pompe pour avancer le tube de commande et éliminer le déplacement en marche avant, ou pour reculer le tube et éliminer le déplacement en marche arrière (Figure 65).

Lorsque les roues cessent de tourner, serrez les écrous pour bloquer le réglage.
Coupez le moteur et desserrez le frein de stationnement. Retirez les chandelles et abaissez la machine au sol. Faites un essai de conduite pour vérifier que la machine ne se déplace plus.
L'ingestion de liquide de refroidissement peut être toxique ; rangez-le hors de la portée des enfants et des animaux domestiques.
Les projections de liquide de refroidissement brûlant sous pression ou le contact avec le radiateur brûlant et les pièces qui l'entourent peuvent causer des brûlures graves.
Laissez toujours refroidir le moteur pendant au moins 15 minutes avant d'enlever le bouchon du radiateur.
Servez-vous d'un chiffon pour ouvrir le bouchon du radiateur et desserrez-le lentement pour laisser la vapeur s'échapper.
| Périodicité d'entretien | Procédure d'entretien |
|---|---|
| À chaque utilisation ou une fois par jour |
|
Chaque jour, enlevez les débris accumulés sur la protection arrière, le refroidisseur d'huile et le radiateur (plus fréquemment si vous travaillez dans un environnement sale).
Important: Ne projetez jamais d'eau sur le moteur chaud au risque de l'endommager.
Garez la machine sur une surface plane et horizontale, abaissez les unités de coupe, coupez le moteur, serrez le frein de stationnement et enlevez la clé.
Ouvrez le capot.
Nettoyez soigneusement la surface du moteur.
Fermeture du capot.
Déverrouillez et déposez la protection arrière (Figure 66),

Nettoyez soigneusement la protection.
Dévissez les boutons et rabattez le refroidisseur d'huile en arrière (Figure 67).

Nettoyez soigneusement à l'air comprimé le refroidisseur et le radiateur des deux cotés. N'utilisez pas d'eau.
Ouvrez le capot et soufflez les débris vers l'arrière de la machine.
Rabattez le refroidisseur d'huile en position et serrez les boutons.
| Périodicité d'entretien | Procédure d'entretien |
|---|---|
| À chaque utilisation ou une fois par jour |
|
Le circuit de refroidissement a une capacité de 9,4 litres.
Enlevez les débris de la grille, du refroidisseur d'huile et de l'avant du radiateur chaque jour (plus fréquemment si vous travaillez dans une atmosphère extrêmement poussiéreuse et sale) ; voir Nettoyage.
Le circuit de refroidissement contient un mélange 50/50 d'eau et d'antigel à l'éthylène glycol permanent. Vérifiez le niveau du liquide de refroidissement dans le radiateur et le vase d'expansion au début de chaque journée de travail, avant même de mettre le moteur en marche.
Retirez le bouchon du radiateur et le bouchon du vase d'expansion avec précaution (Figure 68).
Vérifiez le niveau du liquide de refroidissement dans le radiateur et le vase d'expansion (Figure 68).
Le radiateur doit être rempli jusqu'en haut du goulot de remplissage et le vase d'expansion jusqu'au repère maximum.

Remplissez le vase d'expansion jusqu'au repère du plein et le radiateur jusqu'en haut du goulot de remplissage. Ne remplissez pas excessivement le vase d'expansion.
Note: Si de l'air est présent dans le système, enlevez le bouchon d'aération (Figure 69) en haut du réservoir latéral du radiateur pour permettre à l'air de s'échapper. Reposez le bouchon d'aération après l'avoir enduit de frein-filet au PTFE.

Remettez en place les bouchons du radiateur et du vase d'expansion.
Refermez et verrouillez le capot.
| Périodicité d'entretien | Procédure d'entretien |
|---|---|
| Toutes les 100 heures |
|
| Tous les 2 ans |
|
Capacité : 9,4 l
Protégez le circuit de refroidissement avec un mélange 50/50 d'eau et d'antigel à l'éthylène glycol permanent. Ne remplissez pas le circuit de refroidissement avec juste de l'eau pure.
Toutes les 100 heures de fonctionnement, contrôlez et serrez les raccords de flexibles. Remplacez les flexibles endommagés.
Tous les 2 ans, vidangez et rincez le circuit de refroidissement. Ajoutez de l'antigel ; voir Contrôle du circuit de refroidissement.
Réglez les freins de service si la garde aux pédales de frein est supérieure à 25 mm ou si les freins ne fonctionnent pas bien. La garde est la distance parcourue par la pédale de frein avant que le freinage soit ressenti.
Désengagez la goupille de blocage des pédales de frein pour les rendre indépendantes l'une de l'autre.
Pour réduire la garde aux pédales de frein, serrez les freins en desserrant l'écrou avant sur l'extrémité filetée du câble de frein (Figure 70). Serrez ensuite l'écrou arrière pour ramener le câble en arrière pour obtenir une garde aux pédales de frein de 1,2 à 2,5 cm. Resserrez les écrous avant une fois que les freins sont réglés correctement.

| Périodicité d'entretien | Procédure d'entretien |
|---|---|
| Toutes les 100 heures |
|
Contrôlez l'état et la tension de la courroie d'alternateur toutes les 100 heures de fonctionnement (Figure 71). Remplacez la courroie le cas échéant. Contrôlez la tension comme suit :
Ouvrez le capot.
Contrôlez la tension de la courroie en exerçant une force de 97 N à mi-chemin entre les poulies d'alternateur et de vilebrequin. La courroie doit présenter une flèche de 1,1 cm. Si la flèche n'est pas correcte, passez à l'opération 3. Si elle est correcte, poursuivez l'utilisation.

Desserrez le boulon qui fixe le renfort au moteur et le boulon qui fixe l'alternateur au renfort.
Insérez un levier entre l'alternateur et le moteur pour extraire l'alternateur.
Lorsque vous avez obtenu la tension correcte, resserrez les boulons de l'alternateur et du renfort pour fixer le réglage.
Serrez le contre-écrou pour bloquer le réglage.
Consultez immédiatement un médecin en cas d'injection de liquide sous la peau. Toute injection de liquide hydraulique sous la peau doit être éliminée dans les quelques heures qui suivent par une intervention chirurgicale réalisée par un médecin.
Vérifiez l'état de tous les flexibles et conduits hydrauliques, ainsi que le serrage de tous les raccords et branchements avant de mettre le système hydraulique sous pression.
N'approchez pas les mains ni aucune autre partie du corps des fuites en trou d'épingle ou des gicleurs d'où sort du liquide hydraulique sous haute pression.
Utilisez un morceau de papier ou de carton pour détecter les fuites.
Évacuez avec précaution toute la pression du système hydraulique avant toute intervention sur le système.
| Périodicité d'entretien | Procédure d'entretien |
|---|---|
| À chaque utilisation ou une fois par jour |
|
Garez la machine sur une surface plane et horizontale, abaissez les unités de coupe, coupez le moteur, serrez le frein de stationnement et enlevez la clé.
Nettoyez la surface autour du goulot et du bouchon de remplissage du réservoir hydraulique (Figure 72). Enlevez le bouchon du goulot de remplissage

Dévissez la jauge du goulot de remplissage et essuyez-la sur un chiffon propre. Remettez la jauge dans le goulot de remplissage, puis ressortez-la et contrôlez le niveau de liquide. Le niveau ne doit pas être à moins de 6 mm du repère sur la jauge.
Si le niveau est trop bas, ajoutez une quantité suffisante du liquide approprié pour atteindre le repère maximum.
Remettez la jauge dans le goulot et revissez le bouchon en place.
Le réservoir est rempli en usine de liquide hydraulique de haute qualité. Contrôlez néanmoins le niveau du liquide hydraulique avant le tout premier démarrage du moteur, puis tous les jours ; voir Contrôle du niveau de liquide hydraulique.
Liquide hydraulique recommandé : liquide hydraulique longue durée « Toro PX Extended Life » ; disponible en bidons de 19 l ou barils de 208 l.
Note: Si vous utilisez le liquide de remplacement recommandé dans la machine vous n'aurez pas besoin de vidanger le liquide et de remplacer le filtre aussi souvent.
Autres liquides hydrauliques possibles : si vous ne disposez pas de liquide hydraulique longue durée Toro PX, vous pouvez utiliser d'autres liquides hydrauliques classiques à base de pétrole à condition qu'ils soient conformes aux caractéristiques physiques et aux spécifications de l'industrie suivantes. N'utilisez pas de liquide synthétique. Consultez votre distributeur de lubrifiants pour identifier un produit qui convient.
Note: Toro décline toute responsabilité en cas de dommage causé par l'utilisation d'huiles de remplacement inadéquates. Utilisez uniquement des produits provenant de fabricants réputés qui répondent de leur recommandation.
| Propriétés physiques : | ||
| Viscosité, ASTM D445 | 44 à 48 cSt à 40 ºC | |
| Indice de viscosité, ASTM D2270 | 140 ou plus | |
| Point d'écoulement, ASTM D97 | -37 à -45 ºC | |
| Spécifications de l'industrie : | Eaton Vickers 694 (I-286-S, M-2950-S/35VQ25 ou M-2952-S) | |
Note: De nombreuses huiles hydrauliques sont presque incolores, ce qui rend difficile la détection des fuites. Un additif colorant rouge pour liquide hydraulique est disponible en bouteilles de 20 ml. Une bouteille suffit pour 15 à 22 litres de liquide hydraulique. Vous pouvez commander ces bouteilles chez les concessionnaires Toro agréés (réf. 44-2500).
Important: Le liquide hydraulique biodégradable synthétique « Toro Premium Synthetic Bio Hyd Fluid » est le seul liquide biodégradable synthétique agréé par Toro. Il est compatible avec les élastomères utilisés dans les systèmes hydrauliques Toro et convient pour de larges plages de températures. Ce liquide est compatible avec les huiles minérales traditionnelles ; toutefois vous devez rincer soigneusement le système hydraulique pour le débarrasser de l'ancien liquide afin d'optimiser la biodégradabilité et les performances. Cette huile est disponible en bidons de 19 litres ou en barils de 208 litres chez votre distributeur Toro agréé.
32 litres ; voir Liquides hydrauliques spécifiés.
| Périodicité d'entretien | Procédure d'entretien |
|---|---|
| Toutes les 800 heures |
|
| Toutes les 2000 heures |
|
Si le liquide est contaminé, demandez à un distributeur Toro de rincer le système hydraulique. L'huile hydraulique contaminée a un aspect laiteux ou noir comparé à de l'huile propre.
Garez la machine sur une surface plane et horizontale, abaissez les unités de coupe, coupez le moteur, serrez le frein de stationnement et enlevez la clé.
Ouvrez le capot.
Retirez le bouchon de vidange au bas du réservoir (Figure 73) et vidangez le liquide hydraulique dans un bac de vidange.

Revissez le bouchon en place lorsque la vidange d'huile hydraulique est terminée.
Remplissez le réservoir de liquide hydraulique ; voir Liquides hydrauliques spécifiés et Capacité de liquide hydraulique :.
Important: Utilisez uniquement les liquides hydrauliques spécifiés. Tout autre liquide est susceptible d'endommager le système.
Remettez le bouchon du réservoir. Mettez le moteur en marche et actionnez toutes les commandes hydrauliques pour faire circuler le liquide hydraulique dans tout le circuit.
Recherchez d'éventuelles fuites.
Coupez le moteur.
Vérifiez le niveau du liquide et faites l'appoint pour faire monter le niveau jusqu'au repère maximum sur la jauge.
Important: Ne remplissez pas le réservoir excessivement.
| Périodicité d'entretien | Procédure d'entretien |
|---|---|
| Toutes les 800 heures |
|
| Toutes les 1000 heures |
|
La tête du filtre du système hydraulique est munie d'un indicateur d'entretien. Observez l'indicateur quand le moteur tourne ; il doit se trouver dans la zone verte. Lorsque l'indicateur est dans le rouge, remplacez l'élément filtrant.
Utilisez le filtre de rechange Toro (réf. 94-2621).
Important: L'utilisation de tout autre filtre peut annuler la garantie de certaines pièces.
Garez la machine sur une surface plane et horizontale, abaissez les unités de coupe, coupez le moteur, serrez le frein de stationnement et enlevez la clé.
Nettoyez la zone autour de la surface de montage du filtre. Placez un bac de vidange sous le filtre et enlevez le filtre (Figure 74).

Lubrifiez le joint du filtre de rechange et remplissez le filtre d'huile hydraulique.
Vérifiez la propreté de la surface de montage du filtre. Vissez le filtre jusqu'à ce que le joint touche la plaque de montage, puis serrez-le encore d'un demi-tour.
Mettez le moteur en marche et laissez-le tourner environ 2 minutes pour purger l'air du circuit.
Coupez le moteur, enlevez la clé de contact et recherchez d'éventuelles fuites.
| Périodicité d'entretien | Procédure d'entretien |
|---|---|
| À chaque utilisation ou une fois par jour |
|
Vérifiez que les conduites et flexibles hydrauliques ne présentent pas de fuites, ne sont pas pliés, usés, détériorés par les conditions atmosphériques ou les produits chimiques, et que les supports de montage et les raccords ne sont pas desserrés. Effectuez les réparations nécessaires avant d'utiliser la machine.
Les prises d'essai servent à contrôler la pression des circuit hydrauliques. Pour tout renseignement complémentaire, adressez-vous à votre concessionnaire Toro agréé.
La prise d'essai A (Figure 75) est utilisée dans les contrôles de dépannage du circuit hydraulique des vérins de levage.

La prise d'essai B (Figure 76) est utilisée dans les contrôles de dépannage du circuit hydraulique des unités de coupe avant.
La prise d'essai B (Figure 76) est utilisée dans les contrôles de dépannage du circuit hydraulique des unités de coupe arrière.

La prise d'essai D est située au bas de la transmission hydrostatique (Figure 77) et sert à mesurer la pression de charge de la transmission.
La prise d'essai E est utilisée pour mesurer la pression de déplacement en marche avant (Figure 77).
La prise d'essai F est utilisée pour mesurer la pression de déplacement en marche arrière (Figure 77).
La prise d'essai G sert à mesurer la pression du circuit de direction (Figure 77).

Une lame ou contre-lame usée ou endommagée peut se briser et projeter le morceau cassé dans votre direction ou celle d'autres personnes, et infliger des blessures graves ou mortelles.
Vérifiez périodiquement que les unités de coupe ne sont pas excessivement usées ou endommagées.
Examinez toujours les unités de coupe avec précaution. Manipulez les cylindres et les contre-lames avec des gants ou en les enveloppant dans un chiffon, et toujours avec prudence. Limitez-vous à remplacer ou aiguiser les cylindres et les contre-lames ; n'essayez jamais de les redresser ou de les souder.
Sur les machines à plusieurs unités de coupe, faites attention quand vous tournez un cylindre, car sa rotation peut entraîner celle des cylindres des autres unités de coupe.
| Périodicité d'entretien | Procédure d'entretien |
|---|---|
| À chaque utilisation ou une fois par jour |
|
Vérifiez le contact cylindre/contre-lame même si la qualité de la coupe est satisfaisante. Il doit exister un léger contact sur toute la longueur du cylindre et de la contre-lame ; voir Réglage cylindre/contre-lame dans le Manuel de l'utilisateur des unités de coupe.
Note: Lors du rodage, les unités de coupe avant fonctionnent ensemble et les unités arrière également.
Garez la machine sur une surface plane et horizontale, abaissez les unités de coupe, coupez le moteur, serrez le frein de stationnement et placez le commutateur d'activation/désactivation en position désactivation.
Déverrouillez le capot et soulevez-le pour exposer les commandes.
Localisez les boutons de sélection de vitesse des cylindres et les boutons de rodage (Figure 78). Tournez le(s) bouton(s) voulu(s) à la position de rodage et le(s) bouton(s) de sélection de vitesse des cylindres à la position 1.

Note: Vous pouvez augmenter la vitesse de rodage en tournant le bouton vers 13. Chaque position augmente la vitesse d'environ 100 tr/min. Après avoir modifié le réglage du sélecteur, attendez 30 secondes pour que le système se stabilise à la nouvelle vitesse.
Effectuez les premiers réglages cylindre/contre-lame pour le rodage de toutes les unités de coupe qui en ont besoin.
Démarrez le moteur et faites-le tourner au ralenti.
Sélectionnez les boutons de rodage avant, arrière ou les deux pour déterminer les cylindres qui seront rodés.
Placez le commutateur d'activation/désactivation en position d'activation. Déplacez le levier multifonction en avant pour commencer le rodage des cylindres spécifiés.
Appliquez du produit de rodage avec un pinceau à long manche (réf. Toro 29-9100). N'utilisez jamais de pinceau à manche court.
Si les cylindres calent ou tournent irrégulièrement pendant le rodage, ramenez le levier multifonction en arrière pour arrêter le rodage. Lorsque les cylindres sont arrêtés, tournez le(s) bouton(s) de sélection de vitesse voulu(s) d'un cran vers 13. Reprenez le rodage en déplaçant le levier multifonction en avant.
Pour régler les unités de coupe pendant le rodage, arrêtez-les en ramenant le levier multifonction en arrière ; tournez le commutateur d'activation/désactivation en position de de désactivation et coupez le moteur. Après le réglage, répétez les opérations 5 à 9.
Lorsque l'unité de coupe est correctement aiguisée, une bavure se forme sur l'arête avant de la lame. A l'aide d'une lime, éliminez la bavure sans émousser le tranchant de la lame.
Répétez la procédure pour toutes les unités de coupe qui doivent être rodées.
A la fin du rodage, ramenez les boutons de rodage à la position de débit avant, abaissez le siège et éliminez toute trace de produit de rodage sur les unités de coupe. Réglez le contact cylindre/contre-lame selon les besoins.
Note: Si vous ne ramenez pas les boutons de rodage à la position de débit avant après le rodage, les unités de coupe ne s'élèveront pas ou ne fonctionneront pas correctement.
La machine est réglée en usine pur la plupart des applications de tonte de fairways.
Les réglages suivants sont possibles pour préparer précisément la machine pour l'application prévue :
Les circuits de levage des unités de coupe sont équipés de valves réglables assurant l'abaissement des unités de coupe à la vitesse voulue. Réglez-les comme suit :
Faites tourner le moteur de la machine jusqu'à ce qu'elle atteigne la température de fonctionnement.
Repérez les vannes sur le collecteur de levage afin de régler le(s) unité(s) de coupe voulue(s) ; voir le tableau et la Figure 79.
| Vanne | Unité de coupe concernée |
| FC1 | nº 1 (avant centrale) |
| FC4 | nº 4 et 5 (latérales avant) |
| FC5 | nº 2 et 3 (arrière) |
| FC6 | nº 6 (arrière gauche) |
| FC7 | nº 7 (arrière droite) |

Desserrez les écrous de blocage sur les vannes.
À l'aide d'une clé hexagonale, tournez la vanne appropriée dans le sens horaire pour réduire la vitesse d'abaissement des unités de coupe.
Vérifiez le réglage de la vitesse de levage en levant puis en abaissant les unités de coupe à plusieurs reprises. Effectuez un réglage au besoin.
Serrez l'écrou de blocage pour bloquer le réglage.
Vous pouvez augmenter la hauteur de rotation des unités de coupe extérieures avant (nº 4 et 5) et des unités arrière (nº 6 et 7) pour offrir une garde au sol supplémentaire sur les fairways ondulés.
Note: Vous devez laisser la temporisation RM CONFIG au réglage 0 d'usine quand vous utilisez cette méthode pour ajuster la hauteur de rotation.
Pour augmenter/réduire la hauteur de rotation des unités de coupe, procédez comme suit :
Garez la machine sur une surface plane et horizontale, abaissez les unités de coupe, coupez le moteur, serrez le frein de stationnement et enlevez la clé.
Desserrez l'écrou du boulon de carrosserie qui fixe le support du commutateur de bras de levage au bras nº 4, 6 ou 7 (Figure 80).

Montez le support de commutateur de levage à la position voulue dans la fente.
Réglez la distance entre le commutateur et la patte du bras de levage à environ 1,6 mm.
Serrez l'écrou du boulon de carrosserie.
Vous devrez peut-être augmenter la course descendante des 3 unités de coupe avant sur les terrains très ondulés. Si l'une des 3 unités de coupe avant se soulève du sol quand vous arrivez en haut d'une pente, vous pouvez abaisser le bâti porteur en retirant les boulons de fixation et en repositionnant le bâti dans les trous inférieurs du bâti principal (Figure 81). Pour tout renseignement complémentaire, adressez-vous à votre concessionnaire Toro agréé.
Note: Lorsque le bâti porteur est baissé, la garde entre les unités de coupe et le sol est réduite aux positions de rotation et de transport ; vous devrez éventuellement régler la longueur de la chaîne de levage sur l'unité de coupe.

Avant de quitter la position d'utilisation, coupez le moteur, enlevez la clé et attendez l'arrêt complet de tout mouvement. Laissez refroidir la machine avant tout réglage, entretien, nettoyage ou remisage.
Ne rangez pas la machine ni les bidons de carburant à proximité d'une flamme nue, d'une source d'étincelles ou d'une veilleuse, telle celle d'un chauffe-eau ou d'autres appareils.
Garez la machine sur une surface plane et horizontale, abaissez les unités de coupe, serrez le frein de stationnement, coupez le moteur et enlevez la clé de contact.
Nettoyez soigneusement le groupe de déplacement, les unités de coupe et le moteur.
Contrôlez la pression des pneus ; voir Contrôle de la pression des pneus.
Vérifiez le serrage de toutes les fixations et resserrez-les au besoin.
Lubrifiez tous les graisseurs et points de pivot. Essuyez tout excès de lubrifiant.
Poncez légèrement et retouchez la peinture rayée, écaillée ou rouillée. Réparez les déformations de la carrosserie.
Procédez à l'entretien de la batterie et des câbles ; voir Consignes de sécurité relatives au système électriqueID000-448-328
Débranchez les câbles des bornes de la batterie.
Nettoyez les connexions des câbles et les bornes de la batterie avec une brosse métallique et un mélange de bicarbonate de soude.
Pour prévenir la corrosion, enduisez les bornes de la batterie et les cosses des câbles de graisse Grafo 112X (Skin-Over) (réf. Toro 505-47) ou de vaseline.
Rechargez lentement la batterie tous les deux mois pendant 24 heures pour prévenir la sulfatation.
Vidangez le carter moteur et remettez le bouchon de vidange.
Déposez le filtre à huile et mettez-le au rebut. Posez un filtre neuf.
Remplissez le moteur d'huile moteur recommandée.
Démarrez le moteur et faites-le tourner au ralenti pendant environ 2 minutes.
Coupez le moteur et enlevez la clé.
Rincez le réservoir avec du carburant frais et propre.
Rebranchez tous les raccords du circuit d'alimentation.
Effectuez un nettoyage et un entretien minutieux du filtre à air.
Bouchez l'entrée et l'orifice de sortie du filtre à air avec du ruban imperméable.
Vérifiez la protection antigel et ajoutez un mélange 50/50 d'eau et d'antigel à l'éthylène glycol en fonction de la température minimale anticipée dans votre région.