| Intervalo de mantenimiento y servicio | Procedimiento de mantenimiento |
|---|---|
| Cada vez que se utilice o diariamente |
|
Esta máquina es un cortacésped con conductor equipado con cuchillas de molinete, diseñado para ser usado por operadores profesionales en aplicaciones comerciales. Se ha diseñado principalmente para cortar hierba en césped bien mantenido. El uso de este producto para otros propósitos que los previstos podría ser peligroso para usted y para otras personas.
Lea este manual detenidamente para aprender a utilizar y mantener correctamente su producto, y para evitar lesiones y daños al producto. Usted es responsable de utilizar el producto de forma correcta y segura.
Visite www.Toro.com para obtener más información, incluidos consejos de seguridad, materiales de formación, información sobre accesorios, ayuda para encontrar a un distribuidor o para registrar su producto.
Cuando necesite asistencia técnica, piezas genuinas Toro o información adicional, póngase en contacto con un Servicio Técnico Autorizado o con Asistencia al Cliente de Toro, y tenga a mano los números de modelo y serie de su producto. Figura 1 identifica la ubicación de los números de modelo y serie en el producto. Escriba los números en el espacio provisto.
Important: Con su dispositivo móvil, puede escanear el código QR (en su caso) de la pegatina del número de serie para acceder a información sobre la garantía, las piezas, y otra información sobre el producto.

Este manual identifica peligros potenciales y contiene mensajes de seguridad identificados por el símbolo de alerta de seguridad (Figura 2), que señala un peligro que puede causar lesiones graves o la muerte si usted no sigue las precauciones recomendadas.

Este manual utiliza 2 palabras más para resaltar información. Importante llama la atención sobre información mecánica especial, y Nota resalta información general que merece una atención especial.
Este producto cumple todas las directivas europeas aplicables. Para obtener más detalles, consulte la Declaración de conformidad (DOC) de cada producto.
El uso o la operación del motor en cualquier terreno forestal, de monte o cubierto de hierba a menos que el motor esté equipado con parachispas (conforme a la definición de la sección 4442) mantenido en buenas condiciones de funcionamiento, o que el motor haya sido fabricado, equipado y mantenido para la prevención de incendios, constituye una infracción de la legislación de California (California Public Resource Code Section 4442 o 4443).
El manual del propietario del motor adjunto ofrece información sobre las normas de la U.S. Environmental Protection Agency (EPA) y de la California Emission Control Regulation sobre sistemas de emisiones, mantenimiento y garantía. Puede solicitarse un manual nuevo al fabricante del motor.
CALIFORNIA
Advertencia de la Propuesta 65
Es sabido por el Estado de California que los gases de escape de los motores diesel y algunos de sus componentes causan cáncer, defectos congénitos y otros peligros para la reproducción.
Los bornes, terminales y otros accesorios de la batería contienen plomo y compuestos de plomo, productos químicos reconocidos por el Estado de California como causantes de cáncer y daños reproductivos. Lávese las manos después de manejar el material.
El uso de este producto puede provocar la exposición a sustancias químicas que el Estado de California considera causantes de cáncer, defectos congénitos u otros trastornos del sistema reproductor.
Esta máquina se ha diseñado con arreglo a lo estipulado en las normas EN ISO 5395 (cuando se llevan a cabo los procedimientos de configuración) y ANSI B71.4-2017.
Este producto es capaz de amputar manos y pies y de lanzar objetos al aire.
Lea y comprenda el contenido de este manual del operador antes de arrancar el motor.
Preste toda su atención al utilizar la máquina. No realice ninguna actividad que genere distracciones, de lo contrario pueden producirse lesiones o daños en la propiedad.
No coloque las manos o los pies cerca de componentes en movimiento de la máquina.
No utilice la máquina a menos que tenga instalados y estén en funcionamiento todos los protectores y otros dispositivos de seguridad.
Mantenga a los niños, a otras personas y a los animales domésticos alejados de la zona de trabajo. Nunca permita a los niños utilizar la máquina.
Apague el motor, retire la llave y espere a que se detenga todo movimiento antes de dejar el puesto del operador. Deje que la máquina se enfríe antes de realizar ajustes, tareas de mantenimiento y de limpieza o guardarla.
El uso o mantenimiento incorrecto de esta máquina puede
causar lesiones. Para reducir el peligro de lesiones, cumpla estas
instrucciones de seguridad y preste atención siempre al símbolo
de alerta de seguridad
, que significa: Cuidado, Advertencia
o Peligro – instrucción relativa a la seguridad personal.
El incumplimiento de estas instrucciones puede dar lugar a lesiones
personales o la muerte.
![]() |
Las pegatinas de seguridad e instrucciones están a la vista del operador y están ubicadas cerca de cualquier zona de peligro potencial. Sustituya cualquier pegatina que esté dañada o que falte. |






















Note: Los lados derecho e izquierdo de la máquina se determinan desde la posición normal del operador.
Antes de arrancar el motor por primera vez, compruebe los niveles de los siguientes fluidos:
Aceite del motor
Consulte Comprobación del aceite del motor.
Refrigerante del motor
Aceite hidráulico
Consulte Comprobación del fluido hidráulico.
Lubricante del eje trasero
Piezas necesarias en este paso:
| Cadena de elevación | 7 |
| Soporte de la cadena | 7 |
| Abrazadera | 7 |
| Tuerca | 14 |
| Tornillo | 7 |
| Arandela | 7 |
| Tuerca | 7 |
| Junta tórica grande | 7 |
| Soporte de pie | 1 |
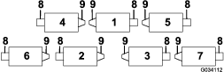
Retire los conjuntos de volteo (si están instalados) de los brazos de elevación números 1, 2 y 3 para evitar que obstaculicen los bastidores de tiro de las unidades de corte.
Retire la contratuerca y la arandela que sujetan la varilla de pivote al brazo de elevación número 2 (Figura 3). Retire la varilla de pivote y el muelle del brazo de elevación. Repita el procedimiento en los brazos de elevación número 1 y número 3.

Note: Los soportes de volteo (con y sin rodillo) no se utilizan con las unidades de corte DPA (Figura 3).
Si están conectadas cadenas de elevación de las unidades de corte, desconéctelas.
Monte un soporte de cadena a cada brazo de elevación con un perno en U y 2 tuercas. Posicione los soportes según se indica a continuación:
Note: Consulte Figura 4 para determinar el número de cada brazo de elevación.

En los brazos de elevación números 1, 4 y 5, posicione los soportes de las cadenas y los pernos en U a 38,1 cm por detrás de la línea central del nudo del pivote (Figura 5).
En los brazos de elevación números 1 y 5, los soportes deben girarse hacia la derecha, a 10 grados de la vertical (Figura 5).
En el brazo de elevación número 4, el soporte debe girarse hacia la izquierda, a 10 grados de la vertical (Figura 5).

En los brazos de elevación números 2 y 3, posicione los soportes y los pernos en U a 38,1 cm por detrás de la línea central del nudo del pivote (Figura 6).
Note: Gire los soportes 45 grados hacia fuera respecto a la máquina.

En los brazos de elevación número 6 y número 7, posicione los soportes y los pernos en U a 36,8 cm por detrás de la línea central del nudo del pivote (Figura 7).
Note: Gire los soportes 10 grados hacia fuera respecto a la máquina.

Apriete todos los pernos en U a entre 52 y 65 N∙m
Monte una cadena de elevación a cada soporte con un tornillo, una arandela y una tuerca, colocados según se indica en la Figura 8.

Cuando sea necesario inclinar la unidad de corte para tener acceso a la contracuchilla/el molinete, apoye en el soporte la parte trasera de la unidad de corte para asegurarse de que las tuercas de los tornillos de ajuste de la barra de asiento no estén apoyadas en la superficie de trabajo (Figura 9).

En la mayoría de las condiciones, se obtiene la mejor dispersión con el deflector trasero cerrado (descarga delantera). En condiciones pesadas o de mucha humedad, puede abrirse el deflector trasero.
Para abrir el deflector trasero (Figura 10), afloje el tornillo de caperuza que sujeta el deflector a la chapa lateral izquierda, gire el deflector a la posición abierta y apriete el tornillo de caperuza.

Todas las unidades de corte se suministran con el contrapeso montado en el extremo izquierdo de la unidad de corte. Consulte el diagrama siguiente para determinar la posición de los contrapesos y los motores de molinete.
Note: Algunas unidades de tracción solo tienen 5 unidades de corte.

En las unidades de corte números 2, 4 y 6, retire los 2 tornillos de caperuza que fijan el contrapeso al extremo izquierdo de la unidad de corte.
Note: Retire el contrapeso (Figura 12).

En el extremo derecho de la unidad de corte, retire el tapón de plástico del alojamiento del cojinete (Figura 13).
Retire los 2 tornillos de caperuza de la chapa lateral derecha (Figura 13).

Instale el contrapeso en el extremo derecho de la unidad de corte con los 2 tornillos retirados anteriormente.
Instale provisionalmente los 2 tornillos de caperuza de montaje del motor del molinete a la chapa lateral izquierda de la unidad de corte (Figura 13).
La Figura 14 muestra la orientación del motor hidráulico para cada uno de los emplazamientos. En los emplazamientos que requieren que el motor se monte en el extremo derecho de la unidad de corte, instale un contrapeso en el extremo izquierdo de la unidad de corte. En los casos en los que el motor tenga que montarse en el extremo izquierdo, instale un contrapeso en el extremo derecho de la unidad de corte.
Note: Los tornillos de caperuza necesarios para montar los contrapesos se suministran instalados en el alojamiento del cojinete derecho de las unidades de corte. Los tornillos de caperuza del alojamiento del cojinete izquierdo se utilizan para fijar el motor hidráulico.

Retire las unidades de corte de sus embalajes. Móntelas y ajústelas según las instrucciones del Manual del operador de la unidad de corte.
Retire los tapones protectores de cada extremo de la unidad de corte.
Lubrique e instale una junta tórica grande en la ranura del alojamiento del cojinete de cada extremo de la unidad de corte (Figura 15 y Figura 18).

Note: Antes de instalar los motores o los contrapesos de la unidad de corte, lubrique con grasa las acanaladuras internas de los ejes de molinete de la unidad de corte.
Instale un contrapeso en el extremo correspondiente de cada unidad de corte con los tornillos de caperuza suministrados (Figura 15).
Engrase bien los cojinetes del molinete de la unidad de corte antes de instalarlos en la unidad de tracción. La grasa debe ser visible en las juntas del molinete; consulte el procedimiento de engrase en el Manual del operador de la unidad de corte.
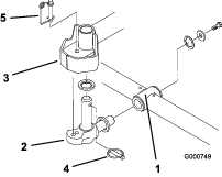
Introduzca una arandela de empuje en el eje horizontal del nudo del pivote tal y como se muestra en (Figura 16).

Introduzca el eje horizontal del nudo del pivote en el tubo de montaje del bastidor de tiro (Figura 16).
Fije el nudo del pivote al bastidor de tiro con una arandela de empuje, una arandela plana y un tornillo de caperuza con arandela prensada (Figura 16).
Introduzca una arandela de empuje en el eje vertical del pivote (Figura 16).
Si no está ya instalado, introduzca el eje vertical del pivote en el buje de pivote del brazo de elevación (Figura 16). Guíe el pivote a su lugar entre las dos piezas de goma de centrado del lado inferior de la chapa de dirección del brazo de elevación.
Introduzca el pasador de seguridad en el taladro transversal del eje del pivote (Figura 16).
Retire la tuerca que fija el soporte del muelle de compensación del césped a la pletina de estabilización de la unidad de corte (Figura 17). Instale la cadena de volteo en el tornillo de caperuza y fíjela con la tuerca que retiró anteriormente.

Monte el motor en el extremo de tracción de la unidad de corte y fíjelo con 2 tornillos de caperuza (Figura 18).

Note: Si se requiere fijar la posición de la unidad de corte, introduzca el pasador de bloqueo de la dirección en el taladro de montaje del nudo del pivote (Figura 16).
Enganche el alambre del muelle alrededor de la parte inferior del pasador de bloqueo de la dirección (Figura 16).
El muelle de compensación del césped transfiere el peso del rodillo delantero al trasero. Esto ayuda a reducir el patrón de ondulación en el césped.
Important: Haga los ajustes al muelle con la unidad de corte montada en la unidad de tracción, bajada al suelo del taller y orientada hacia delante.
Asegúrese de que el pasador de horquilla está instalado en el taladro del extremo de la varilla del muelle (Figura 19).

Apriete las tuercas hexagonales del extremo delantero de la varilla del muelle hasta que la longitud comprimida del muelle sea de 15,9 cm; consulte Figura 19.
Note: Al trabajar en terrenos difíciles, reduzca en 12,7 mm la longitud del muelle. El seguimiento del terreno se verá ligeramente afectado.
Note: Debe ajustar la compensación del césped si se modifica la altura de corte o la agresividad de corte.
En fábrica se ajusta el tractor correctamente para la mayoría de las aplicaciones de siega de calles. La sección Mantenimiento de la unidad de corte incluye diversos ajustes para adaptar la máquina a aplicaciones específicas:
Ajuste de la velocidad de bajada de las unidades de corte
Ajusta la velocidad a la que bajan las unidades de corte.
Ajuste de la altura de elevación de las unidades de corte delanteras exteriores
Ajusta la altura en los giros de las unidades de corte delanteras exteriores para dejar mayor espacio en calles onduladas.
Ajuste del recorrido de las tres unidades de corte delanteras
Ajusta el recorrido hacia abajo de las tres unidades de corte delanteras para calles muy onduladas.
Piezas necesarias en este paso:
| Cloruro cálcico (se adquiere por separado) | 45 kg |
| Kit de peso trasero, Pieza número 104–1478 (se adquiere por separado) | 1 |
Para cumplir las estipulaciones de EN ISO 5395 y ANSI B71.4-2017, añada 45 kg de lastre de cloruro cálcico a las ruedas traseras e instale el kit de peso trasero (n.º de pieza 104-1478).
Important: Si se pincha una rueda que tenga cloruro cálcico, retire la máquina del césped tan rápidamente como sea posible. Para evitar posibles daños al césped, empape inmediatamente de agua la zona afectada.
Piezas necesarias en este paso:
| Pegatina de advertencia | 1 |
| Pegatina CE | 1 |
| Pegatina del año de producción | 1 |
En máquinas que deban cumplir la norma CE, coloque la pegatina del año de producción (n.º de pieza 115-5615) cerca de la placa del número de serie, la pegatina CE (n.º de pieza 93-7252) cerca de la cerradura del capó y la pegatina de advertencia para CE (n.º de pieza 115-2046) sobre la pegatina de advertencia estándar (n.º de pieza 133-2045).
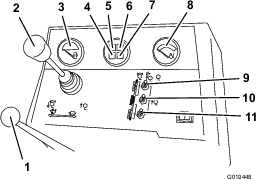
El pedal de tracción (Figura 20) controla la operación hacia delante y hacia atrás. Pise la parte superior del pedal para mover la máquina hacia delante y la parte inferior para mover la máquina hacia atrás. La velocidad de avance se determina por la distancia que se presiona el pedal. Para obtener la velocidad máxima de avance, pise a fondo el pedal con el acelerador en la posición de RáPIDO.
Para detener la máquina, reduzca la presión sobre el pedal de tracción y deje que vuelva a su posición central.

Ajuste el limitador de velocidad hacia adelante (Figura 20) para limitar el recorrido del pedal de tracción en dirección hacia delante, con objeto de mantener una velocidad de siega constante.
El indicador diagnóstico rojo (Figura 20), ubicado en la columna de dirección, se utiliza para transmitir varios mensajes diferentes. Cuando se arranca la máquina, el indicador se ilumina mientras las bujías están activadas.
Si el indicador parpadea durante la operación, puede indicar cualquiera de las siguientes condiciones:
La máquina se está operando a una velocidad mayor que el valor de velocidad máxima inicialmente programado en la ECU.
Se ha detectado una avería eléctrica (salida abierta o con cortocircuito).
Se ha detectado una fuga hidráulica (Sólo si está instalado en la máquina el detector de fugas Turfdefender)
Se ha detectado un error de comunicaciones (Sólo si está instalado en la máquina el detector de fugas Turfdefender)
El interruptor de encendido (Figura 20) tiene tres posiciones: DESCONECTADO, CONECTADO/PRECALENTAMIENTO y ARRANQUE.
El velocímetro (Figura 20) indica la velocidad sobre el terreno de la máquina.
Dos pedales de freno (Figura 20) operan sobre frenos de rueda individuales para ayudar en los giros y en el aparcamiento, y para mejorar la tracción en pendientes de través. Un pasador de bloqueo conecta los pedales para la operación del freno de estacionamiento y el transporte.
Un mando en el lado izquierdo de la consola activa el bloqueo del freno de estacionamiento (Figura 20). Para accionar el freno de estacionamiento, conecte los pedales con el pasador de bloqueo, pise ambos pedales y tire hacia fuera del seguro del freno de estacionamiento. Para quitar el freno de estacionamiento, pise ambos pedales hasta que el seguro del freno de estacionamiento se retraiga.
Ajuste el tornillo (Figura 20) para limitar el recorrido del pedal de tracción en dirección hacia atrás, y por tanto, para limitar la velocidad.
Esta palanca (Figura 21) eleva y baja las unidades de corte y también pone en marcha y detiene los molinetes cuando los habilita en el modo de siega. No es posible bajar las unidades de corte si la palanca de siega/transporte está en la posición de transporte.
El indicador de combustible (Figura 21) muestra el nivel de combustible que hay en el depósito.
Este indicador (Figura 21) indica que la presión de aceite del motor está peligrosamente baja.

Mueva el control (Figura 21) hacia adelante para aumentar la velocidad del motor y hacia atrás para reducir la velocidad.
El indicador (Figura 21) se enciende y el motor se para si el refrigerante alcanza una temperatura peligrosamente alta.
Cuando el indicador (Figura 21) se enciende, indica que las bujías están funcionando.
El interruptor habilitar/deshabilitar () se utiliza conjuntamente con la palanca Bajar/Segar/Elevar para controlar las unidades de corte (Figura 21).
El contador de horas (Figura 22) muestra el número total de horas de operación de la máquina.

Los mandos de autoafilado (Figura 23) se utilizan conjuntamente con la palanca de control de bajar/segar/elevar para el autoafilado de las unidades de corte. Consulte Autoafilado de las unidades de corte.

La palanca de ajuste del asiento (Figura 25) le permite ajustar el asiento hacia adelante y hacia atrás. El mando de ajuste del asiento (Figura 25) ajusta el asiento para su peso. Para ajustar el asiento hacia delante y hacia atrás, tire hacia fuera de la palanca de la izquierda del conjunto del asiento. Una vez que se mueve el asiento a la ubicación deseada, libere la palanca para bloquear el asiento en su posición. Para ajustar el asiento a su peso, gire el mando de tensado del muelle en sentido horario para aumentar la tensión del muelle y en sentido antihorario para reducirla.

La máquina está equipada con un indicador diagnóstico que indica si el controlador electrónico está funcionando correctamente. El indicador diagnóstico verde (Figura 26) está ubicado debajo del panel de control, junto al bloque de fusibles. Cuando el controlador electrónico funciona correctamente y la llave se desplaza a la posición de CONECTADO, se enciende el indicador de diagnóstico del controlador. El indicador parpadeará si el controlador detecta una avería del sistema eléctrico. El indicador deja de parpadear y se restablece automáticamente al girar la llave a la posición de DESCONECTADO.

Cuando el indicador diagnóstico del controlador parpadea, el controlador ha detectado uno de los siguientes problemas:
Una de las salidas se ha cortocircuitado.
Una de las salidas tiene el circuito abierto.
Usando la pantalla diagnóstica, determine qué salida funciona mal, consulte Comprobación de los interruptores de seguridad.
Si el indicador diagnóstico no está encendido y la llave está en la posición de CONECTADO, esto indica que el controlador electrónico no está en funcionamiento. Entre las posibles causas se encuentran las siguientes:
No está conectado el bucle de prueba.
El piloto esta fundido.
Los fusibles están fundidos.
No hay alimentación de la batería.
Compruebe las conexiones eléctricas, los fusibles de entrada y el piloto del indicador diagnóstico para localizar la avería. Asegúrese de que el conector de bucle está enchufado correctamente en el conector del arnés de cables.
La máquina incorpora un controlador electrónico que controla la mayoría de las funciones de la máquina. El controlador determina la función necesaria para diversos interruptores de entrada (es decir, interruptor del asiento, interruptor de la llave de contacto, etc.) y enciende las salidas para accionar los solenoides o relés correspondientes a la función solicitada de la máquina.
Para que el controlador electrónico controle la máquina según se desee, cada uno de los interruptores de entrada, los solenoides de salida y los relés debe estar conectado y funcionando correctamente.
La pantalla diagnóstica ACE es una herramienta que ayuda al usuario a verificar el correcto funcionamiento de las funciones eléctricas de la máquina.
Note: Las especificaciones y diseños están sujetos a modificación sin previo aviso.
| Anchura de corte | 338 cm |
| Anchura total – transporte | 226 cm |
| Anchura total – funcionamiento | 279 cm |
| Longitud total | 305 cm |
| Altura con ROPS instalado | 213 cm |
| Peso* | 1792 kg (3,950 lb) |
| * Con unidades de corte de 5 cuchillas y lleno de fluidos. | |
Está disponible una selección de aperos y accesorios homologados por Toro que se pueden utilizar con la máquina a fin de potenciar y aumentar sus prestaciones. Póngase en contacto con su servicio técnico autorizado o con su distribuidor Toro autorizado, o bien visite www.Toro.com para obtener una lista de todos los aperos y accesorios homologados.
Para asegurar un rendimiento óptimo y mantener la certificación de seguridad de la máquina, utilice solamente piezas y accesorios genuinos Toro. Las piezas de repuesto y accesorios de otros fabricantes podrían ser peligrosos, y su uso podría invalidar la garantía del producto.
No deje nunca que la máquina sea utilizada o mantenida por niños o por personas que no hayan recibido la formación adecuada al respecto. La normativa local puede imponer límites sobre la edad del operador. El propietario es responsable de proporcionar formación a todos los operadores y mecánicos.
Familiarícese con la operación segura del equipo, los controles del operador y las señales de seguridad.
Apague siempre el motor, retire la llave, espere a que se detengan todas las piezas en movimiento y deje que la máquina se enfríe antes de ajustarla, repararla, limpiarla o guardarla.
Sepa cómo parar la máquina y apagar el motor rápidamente.
No utilice la máquina a menos que tenga instalados y estén en funcionamiento todos los protectores y otros dispositivos de seguridad.
Antes de segar, siempre inspeccione la máquina para asegurarse de que las unidades de corte están en buenas condiciones de funcionamiento.
Inspeccione la zona en la que va a utilizar la máquina y retire cualquier objeto que pudiera ser arrojado por la máquina.
Extreme las precauciones al manejar el combustible. Es inflamable y sus vapores son explosivos.
Apague cualquier cigarrillo, cigarro, pipa u otra fuente de ignición.
Utilice solamente un recipiente de combustible homologado.
No retire el tapón de combustible ni llene el depósito de combustible si el motor está en marcha o está caliente.
No añada ni drene combustible en un lugar cerrado.
No guarde la máquina o un recipiente de combustible en un lugar donde pudiera haber una llama desnuda, chispas o una llama piloto, por ejemplo en un calentador de agua u otro electrodoméstico.
Si se derrama combustible, no intente arrancar el motor; evite crear fuentes de ignición hasta que los vapores del combustible se hayan disipado.
| Intervalo de mantenimiento y servicio | Procedimiento de mantenimiento |
|---|---|
| Cada vez que se utilice o diariamente |
|
Antes de arrancar la máquina cada día, realice los procedimientos diarios indicados en .
Capacidad del depósito de combustible: 57 litros
Utilice únicamente combustible diésel o combustibles biodiésel limpios y nuevos con contenido sulfúrico bajo (<500 ppm) o muy bajo (<15 ppm). El número mínimo de cetanos debe ser de 40. Compre el combustible en cantidades que puedan ser consumidas en 180 días para asegurarse de que el combustible es nuevo.
Utilice combustible diésel tipo verano (Nº2-D) a temperaturas superiores a -7 ºC y combustible diésel tipo invierno (Nº1-D o mezcla de Nº1-D/2-D) a temperaturas inferiores. El uso de combustible tipo invierno a bajas temperaturas proporciona un punto de inflamación menor y características de flujo en frío que facilitarán el arranque y reducirán la obturación del filtro del combustible.
El uso de combustible tipo verano con temperaturas por encima de los -7 ºC contribuirá a que la vida útil de la bomba para el combustible sea mayor y a incrementar la potencia en comparación con el combustible tipo invierno.
Important: No utilice queroseno o gasolina en lugar de combustible diésel. El incumplimiento de esta precaución dañará el motor.
Preparado para biodiésel
Esta máquina puede emplear también un combustible mezclado de biodiésel de hasta B20 (20% biodiésel, 80% petrodiésel). La parte de petrodiésel deberá ser baja o muy baja en azufre. Observe las siguientes precauciones:
La parte de biodiésel del combustible deberá cumplir con la especificación ASTM D6751 o EN 14214.
La composición del combustible mezclado deberá cumplir con ASTM D975 o EN 590.
Las superficies pintadas podrían sufrir daños por las mezclas de biodiésel.
Utilice B5 (contenido de biodiésel del 5%) o mezclas menores cuando hace frío.
Vigile las juntas herméticas, las mangueras y obturadores en contacto con el combustible ya que pueden degradarse con el paso del tiempo.
Es previsible la obturación del filtro del combustible durante un tiempo tras pasarse a las mezclas de biodiésel.
Póngase en contacto con su distribuidor si desea más información sobre el biodiésel.
Aparque la máquina en una superficie nivelada, baje las unidades de corte, apague el motor, ponga el freno de estacionamiento y retire la llave.
Limpie la zona alrededor del tapón del depósito de combustible con un trapo limpio.
Retire el tapón del depósito de combustible (Figura 27).

Añada combustible al depósito de combustible hasta que el nivel llegue al extremo inferior del cuello de llenado.
Instale firmemente el tapón del depósito de combustible después de llenar el depósito.
Note: Si es posible, llene el depósito de combustible después de cada uso. Esto minimizará la acumulación de condensación dentro del depósito.
El propietario/operador puede prevenir y es responsable de cualquier accidente que pudiera provocar lesiones personales o daños materiales.
Lleve ropa adecuada, incluida protección ocular, pantalones largos, calzado resistente y antideslizante y protección auricular. Si tiene el pelo largo, recójaselo, y no lleve prendas o joyas sueltas.
No utilice la máquina si está enfermo, cansado o bajo la influencia de alcohol o drogas.
Preste toda su atención al utilizar la máquina. No realice ninguna actividad que genere distracciones, de lo contrario pueden producirse lesiones o daños en la propiedad.
Antes de arrancar el motor, asegúrese de que todas las transmisiones están en punto muerto, de que el freno estacionamiento está accionado y de que usted se encuentra en la posición del operador.
No lleve pasajeros en la máquina y mantenga a otras personas y animales domésticos alejados de la máquina durante el uso.
Utilice la máquina únicamente con buena visibilidad para evitar agujeros y peligros ocultos.
Evite segar la hierba mojada. La reducción de la tracción podría hacer que la máquina se resbalara.
Mantenga las manos y los pies alejados de las unidades de corte.
Mire hacia atrás y hacia abajo antes de poner marcha atrás para asegurarse de que el camino está despejado.
Tenga cuidado al acercarse a esquinas ciegas, arbustos, árboles u otros objetos que puedan dificultar la visión.
Pare las unidades de corte si no está segando.
Vaya más despacio y tenga cuidado al girar y al cruzar calles y aceras con la máquina. Ceda el paso siempre.
No haga funcionar nunca un motor en un lugar cerrado donde no puedan liberarse los gases de escape.
No deje nunca desatendida la máquina si está funcionando.
Antes de abandonar el puesto del operador (incluso para vaciar los recogedores o desatascar las unidades de corte), haga lo siguiente:
Aparque la máquina en una superficie nivelada.
Desengrane las unidades de corte y baje los accesorios.
Accione el freno de estacionamiento.
Apague el motor y retire la llave.
Espere a que se detengan todas las piezas en movimiento.
Utilice la máquina únicamente si existen condiciones meteorológicas y de visibilidad adecuadas. No utilice la máquina cuando exista riesgo de caída de rayos.
No retire ninguno de los componentes del ROPS de la máquina.
Asegúrese de abrocharse el cinturón de seguridad y de que puede desabrocharlo rápidamente en caso de emergencia.
Lleve puesto siempre el cinturón de seguridad.
Compruebe detenidamente si hay obstrucciones sobre la máquina y no entre en contacto con ellas.
Mantenga el ROPS en condiciones seguras de funcionamiento, inspeccionándolo periódicamente en busca de daños y manteniendo bien apretados todas las fijaciones de montaje.
Sustituya todos los componentes del ROPS dañados. No los repare ni los modifique.
Las pendientes son una de las principales causas de accidentes por pérdida de control y vuelcos, que pueden causar lesiones graves o la muerte. Usted es responsable de la seguridad cuando trabaja en pendientes. La conducción de la máquina en pendientes requiere extremar la precaución.
Evalúe las condiciones del lugar de trabajo para determinar si es seguro trabajar en la pendiente con la máquina; puede ser necesario realizar un estudio detallado de la zona. Aplique siempre el sentido común y un buen criterio a la hora de realizar esta valoración.
Revise las instrucciones sobre pendientes, que se indican a continuación, para conducir la máquina en pendientes. Antes de utilizar la máquina, revise las condiciones del lugar de trabajo para determinar si la máquina puede utilizarse en las condiciones reinantes en un día y un lugar determinados. Los cambios en el terreno pueden producir un cambio en el funcionamiento de la máquina en pendientes.
Evite arrancar, parar o girar la máquina en cuestas o pendientes. Evite realizar cambios bruscos de velocidad o de dirección. Realice giros de forma lenta y gradual.
No utilice la máquina en condiciones que puedan comprometer la tracción, la dirección o la estabilidad de la máquina.
Retire o señale obstrucciones como terraplenes, baches, surcos, montículos, rocas u otros peligros ocultos. La hierba alta puede ocultar obstrucciones. Un terreno irregular podría hacer volcar la máquina.
Tenga en cuenta que conducir en hierba mojada, atravesar pendientes empinadas, o bajar cuestas puede hacer que la máquina pierda tracción.
Extreme las precauciones cuando utilice la máquina cerca de terraplenes, fosas, taludes, obstáculos de agua u otros obstáculos. La máquina podría volcar repentinamente si una rueda pasa por el borde de un terraplén o fosa, o si se socava un talud. Establezca un área de seguridad entre la máquina y cualquier peligro.
Identifique peligros situados en la base de la pendiente. Si hay algún peligro, siegue la pendiente con una máquina controlada por un peatón.
Si es posible, mantenga las unidades de corte bajadas hasta el suelo al utilizar la máquina en pendientes. Si las unidades de corte se elevan en pendientes, la máquina puede desestabilizarse.
Siéntese en el asiento, no pise el pedal de tracción, para que se encuentre en PUNTO MUERTO, accione el freno de estacionamiento, ajuste el interruptor de velocidad del motor a la posición LENTO y asegúrese de que el interruptor de habilitar/deshabilitar se encuentra en la posición de DESHABILITADO.
Gire la llave a la posición de CONECTADO/PRECALENTAMIENTO. Un temporizador automático controla el precalentamiento durante aproximadamente 6 segundos.
Cuando se atenúe el indicador de la bujía, gire la llave a la posición de ARRANQUE. Suelte la llave inmediatamente cuando el motor arranque y deje que vuelva a MARCHA. Deje que el motor se caliente (sin carga), luego mueva el control del acelerador a la posición deseada.
Haga girar el motor durante no más de 15 segundos. Suelte la llave cuando el motor arranque. Si se requiere un precalentamiento adicional, ponga la llave en DESCONECTADO y luego en la posición de CONECTADO/PRECALENTAMIENTO. Repita este procedimiento tantas veces como sea necesario.
Ponga el acelerador en la posición de RALENTí, ponga el interruptor de transmisión del molinete en DESENGRANADO y gire la llave de contacto a DESCONECTADO.
Note: Retire la llave de contacto para evitar un arranque accidental.
Important: Deje que el motor funcione en ralentí durante 5 minutos antes de pararlo después de funcionar a carga máxima. El no hacer esto puede causar problemas con el turbo.
Note: Baje las unidades de corte al suelo. Esto alivia la presión del circuito de elevación y elimina el riesgo de que las unidades de corte bajen al suelo accidentalmente.
Aparque la máquina en una superficie nivelada, baje las unidades de corte, apague el motor, ponga el freno de estacionamiento y retire la llave.
Asegúrese de que el depósito de combustible está al menos medio lleno.
Desenganche y levante el capó.
Abra el tapón de ventilación del filtro de combustible/separador de agua (Figura 28).

Gire la llave a la posición de CONECTADO. La bomba de combustible eléctrica comenzará a funcionar, forzando la salida de aire alrededor del tapón de ventilación. Deje la llave en la posición de CONECTADO hasta que fluya una corriente continua de combustible alrededor del tapón. Apriete el tapón y gire la llave a la posición de DESCONECTADO.
Abra el tornillo de purga de aire de la bomba de inyección de combustible (Figura 29).

Gire la llave a la posición de CONECTADO. La bomba de combustible eléctrica comenzará a funcionar, forzando la salida de aire alrededor del tornillo de purga. Deje la llave en posición de CONECTADO hasta que fluya una corriente continua de combustible alrededor del tornillo. Apriete el tornillo y gire la llave a DESCONECTADO.
Note: Normalmente, el motor debe arrancar tras seguir el procedimiento indicado anteriormente. No obstante, si el motor no arranca, es posible que haya aire atrapado entre la bomba de inyección y los inyectores; consulte Purga de aire de los inyectores.
El propósito de los interruptores de seguridad es impedir que el motor gire o arranque a menos que el pedal de tracción esté en PUNTO MUERTO, el interruptor Habilitar/Deshabilitar esté en DESHABILITADO y la palanca Bajar/Segar/Elevar esté en posición de PUNTO MUERTO. Además, el motor debe apagarse si se pisa el pedal de tracción sin que esté en el asiento o si el freno de estacionamiento está accionado.
Si los interruptores de seguridad son desconectados o están dañados, la máquina podría ponerse en marcha inesperadamente, causando lesiones personales.
No manipule los interruptores de seguridad.
Compruebe la operación de los interruptores de seguridad cada día, y sustituya cualquier interruptor dañado antes de operar la máquina.
| Intervalo de mantenimiento y servicio | Procedimiento de mantenimiento |
|---|---|
| Cada vez que se utilice o diariamente |
|
Aparque la máquina en una superficie nivelada, baje las unidades de corte, apague el motor, ponga el freno de estacionamiento y retire la llave.
Abra la cubierta del panel de control. Localice el arnés de cables y el conector del bucle de prueba. Desenchufe con cuidado el conector del bucle de prueba del conector del arnés (Figura 30).

Conecte el conector de la pantalla diagnóstica ACE al conector del arnés (Figura 31). Asegúrese de que la pegatina de la plantilla correcta está colocada en la pantalla diagnóstica ACE.

Gire la llave a la posición de CONECTADO pero no arranque la máquina.
Note: El texto rojo de la plantilla se refiere a los interruptores de entrada y el texto verde se refiere a las salidas.
El LED Indicación de entradas, al final de la columna de la derecha de la pantalla diagnóstica ACE, debe estar encendido. Si está encendido el LED “Indicación de salidas” pulse y suelte el botón de cambio de la pantalla diagnóstica ACE para cambiar el LED a “Indicación de entradas”. No mantenga pulsado el botón.
La pantalla diagnóstica ACE encenderá el LED asociado con cada una de las entradas cuando dicho interruptor de entrada esté cerrado.
Uno a uno, cambie cada uno de los interruptores de abierto a cerrado (es decir, siéntese en el asiento, engrane el pedal de tracción, etc.), y observe si el LED correspondiente de la pantalla diagnóstica ACE parpadea cuando se cierra el interruptor correspondiente. Repita lo anterior con cada interruptor que sea posible cambiar a mano.
Si un interruptor está cerrado y el LED correspondiente no se enciende, compruebe todo el cableado y las conexiones al interruptor y/o compruebe los interruptores con un ohmímetro. Sustituya cualquier interruptor que esté dañado, y repare cualquier cable dañado.
La pantalla diagnóstica ACE también puede detectar qué solenoides o relés de salida están activados. Ésta es una forma rápida de determinar si una avería de la máquina es eléctrica o hidráulica.
Aparque la máquina en una superficie nivelada, baje las unidades de corte, apague el motor, ponga el freno de estacionamiento y retire la llave.
Abra la cubierta del panel de control. Localice el arnés de cables y los conectores, que están situados cerca del controlador. Desenchufe con cuidado el conector del bucle de prueba del conector del arnés.
Conecte el conector de la pantalla diagnóstica ACE al conector del arnés. Asegúrese de que la plantilla correcta está colocada en la pantalla diagnóstica ACE.
Gire la llave a la posición de CONECTADO pero no arranque la máquina.
Note: El texto rojo de la plantilla se refiere a los interruptores de entrada y el texto verde se refiere a las salidas.
El LED “Indicación de salidas”, al final de la columna de la derecha de la pantalla diagnóstica ACE debe estar encendido. Si está encendido el LED “Indicación de entradas” pulse el botón de cambio de la pantalla diagnóstica ACE para cambiar el LED a “Indicación de salidas”.
Note: Puede ser necesario cambiar entre “Indicación de entradas” e “Indicación de salidas” varias veces para completar el paso siguiente. Para cambiar, pulse una vez el botón de cambio. Esto puede hacerse todas las veces que se desee. No mantenga pulsado el botón.
Siéntese en el asiento e intente accionar la función deseada de la máquina. Los LED de salida correspondientes deben encenderse para indicar que la ECM está activando dicha función. (Consulte Funciones de las válvulas de solenoide hidráulicas para estar seguro de los LED de salida especificados.)
Note: Si cualquier LED de salida está parpadeando, indica un problema eléctrico en dicha SALIDA. Repare o sustituya inmediatamente los componentes eléctricos defectuosos. Para restablecer un LED que parpadee, gire el interruptor de encendido a “Desactivado” y de nuevo a “Activado” y borre la memoria de fallos de los controladores; consulte Memoria de fallos y recuperación.
Si no hay ningún LED parpadeando, pero no se iluminan los LED de salida correctos, verifique que los interruptores de entrada necesarios están en las posiciones adecuadas para que se pueda producir la función. Verifique el funcionamiento correcto del interruptor.
Si los LEDs de salida están encendidos según lo especificado, pero la máquina no funciona correctamente, el problema no es de naturaleza eléctrica. Haga las reparaciones necesarias.
Note: Debido a limitaciones del sistema eléctrico, es posible que los LED de salida correspondientes a “Arranque”, “Precalentamiento” y “ETR/ALT” no parpadeen, incluso si existe un problema eléctrico con dichas funciones. Si el problema de la máquina parece afectar a alguna de estas funciones, asegúrese de comprobar el circuito eléctrico con un voltímetro/ohmímetro para verificar que no existe ningún problema eléctrico con estas funciones.
Si todos los interruptores de entrada están en la posición correcta y funcionan correctamente, pero los LED de salida no están correctamente encendidos, esto indica un problema con la ECU. Si esto ocurre, solicite ayuda a su distribuidor Toro autorizado.
Si el Controlador detecta un falloen uno de los solenoides de salida, hará parpadear el indicador diagnóstico de la máquina (Indicador diagnóstico del molinete en la consola o indicador diagnóstico verde debajo de la consola) y almacenará el fallo en la memoria (ECU) del Controlador. El fallo puede recuperarse y visualizarse en cualquier momento con la herramienta de diagnóstico manual ACE o con un PC/portátil. El Controlador almacenará 1 fallo a la vez y no almacenará otro fallo diferente hasta que se borre el primer fallo.
Recuperación de fallos almacenados (No se siente en el asiento)
Gire la llave a la posición de DESCONECTADO.
Conecte la Herramienta de diagnóstico manual al Conector del bucle de prueba deseado del controlador (utilice la plantilla apropiada).
Mueva la palanca de control de bajar/segar/elevar a la posición de ELEVAR y sosténgala ahí.
Gire la llave a la posición de ACTIVADO y siga sosteniendo la palanca de control de bajar/segar/elevar en la posición ELEVAR hasta que se encienda la luz izquierda superior de la Herramienta de diagnóstico (alrededor de 2 segundos).
Suelte la palanca de control de bajar/segar/elevar hasta la posición central.
La Herramienta de diagnóstico ahora reproducirá el fallo almacenado en la memoria del controlador.
Important: La pantalla mostrará ocho (8) registros individuales, indicando el fallo en el octavo registro. Cada registro se mostrará durante 10 segundos. Asegúrese de que la pantalla de la Herramienta de diagnóstico está en Salidas para visualizar el fallo. El circuito problemático estará parpadeando. Los registros se repetirán hasta que la llave se gire a Desconectado. La máquina no arrancará en este modo.
Cómo liberar la memoria de fallos (no se requiere la Herramienta de diagnóstico)
Gire la llave a la posición de DESCONECTADO.
Gire el Interruptor de autoafilado a la posición de autoafilado delantero o trasero.
Gire el interruptor de control del molinete a la posición Habilitar.
Mueva la palanca de control de bajar/segar/elevar a la posición de Elevar y sosténgala.
Gire la llave de contacto a Conectado, y siga manteniendo la palanca de control de bajar/segar/elevar en la posición de ELEVAR hasta que empiece a parpadear el Indicador de control del molinete (aproximadamente 2 segundos).
Suelte la palanca de control de bajar/segar/elevar y gire la llave a la posición de DESCONECTADO. Ahora la memoria se ha borrado.
Gire el interruptor de autoafilado en la posición de DESCONECTADO y el interruptor de habilitación en la posición de DESHABILITADO.
Important: La pantalla diagnóstica ACE no debe dejarse conectada a la máquina. No está diseñada para soportar el entorno del uso diario de la máquina. Cuando termine de utilizar la pantalla diagnóstica ACE, desconéctela de la máquina y conecte el conector del bucle de prueba al conector del arnés. La máquina no funcionará si no está instalado en el arnés el conector del bucle de prueba. Guarde la pantalla diagnóstica ACE en un lugar seco, en interiores, no en la máquina.
Antes de segar, practique la operación de la máquina en una zona abierta. Arranque y pare el motor. Haga funcionar la máquina hacia delante y hacia atrás. Baje y eleve las unidades de corte y engrane y desengrane los molinetes. Cuando se haya familiarizado con la máquina, practique el subir y bajar pendientes a diferentes velocidades.
Si se enciende un indicador de advertencia durante la operación, pare la máquina inmediatamente y corrija el problema antes de seguir con la operación. Se podrían producir graves daños si la máquina se utiliza cuando hay una avería.
Important: El indicador diagnóstico rojo, situado en la columna de dirección, indica que las bujías están activadas. No arranque el motor hasta que haya finalizado el ciclo de las bujías.
Arranque el motor y mueva el acelerador a RáPIDO, de manera que el motor funcione a la máxima velocidad. Mueva el interruptor Habilitar/Deshabilitar a Habilitar y utilice la palanca de control de bajar/segar/elevar para controlar las unidades de corte (las unidades de corte delanteras están sincronizadas de tal forma que bajan antes que las unidades de corte traseras). Para conducir hacia adelante y cortar la hierba, pise el pedal de tracción hacia adelante. Mantenga una velocidad que no provoque que se encienda el Indicador de control del molinete. Aumente o reduzca gradualmente la velocidad de tracción para mantener el corte adecuado.
Mueva el interruptor Habilitar/Deshabilitar a Deshabilitar, la palanca de control de bajar/segar/elevar a la posición media, bloquee juntos los pedales de freno y eleve las unidades de corte a la posición de transporte. Tenga cuidado al conducir entre objetos para no dañar accidentalmente la máquina ni las unidades de corte. Tenga un cuidado especial al utilizar la máquina en pendientes. Conduzca lentamente y evite giros cerrados en pendientes para evitar vuelcos. Baje las unidades de corte cuando conduce pendiente abajo para tener un mayor control de la dirección.
Apague el motor, retire la llave y espere a que se detenga todo movimiento antes de dejar el puesto del operador. Deje que la máquina se enfríe antes de realizar ajustes, tareas de mantenimiento y de limpieza o guardarla.
Limpie la hierba y los residuos de las unidades de corte, las transmisiones, los silenciadores, las rejillas de refrigeración y el compartimento del motor para prevenir incendios. Limpie cualquier aceite o combustible derramado.
Cierre el combustible antes de almacenar o transportar la máquina.
Desengrane la transmisión al accesorio siempre que transporte la máquina o no la esté utilizando.
Realice el mantenimiento de los cinturones y límpielos cuando sea necesario.
No guarde la máquina o un recipiente de combustible en un lugar donde pudiera haber una llama desnuda, chispas o una llama piloto, por ejemplo en un calentador de agua u otro electrodoméstico.
Utilice rampas de ancho completo para cargar la máquina en un remolque o un camión.
Amarre la máquina firmemente.
En una emergencia, puede desplazar la máquina accionando la válvula de desvío de la bomba hidráulica de desplazamiento variable y empujando o remolcando la máquina.
Important: No empuje ni remolque la máquina a más de 3 a 4,8 km/h porque puede dañarse la sistema de transmisión. La válvula de desvío debe estar abierta antes de empujar o remolcar la máquina.
La válvula de desvío está situada encima de la bomba de desplazamiento variable (Figura 34). Gire la válvula 90° en cualquier sentido para abrirla y dejar pasar el aceite internamente.
Note: Ahora puede desplazar la máquina lentamente sin dañar la transmisión.

Cierre la válvula de desvío antes de arrancar el motor.
Important: Si se hace funcionar el motor con la válvula de desvío abierta, se recalentará la transmisión.
Note: No utilice una fuerza de más de 7–11 N·m para cerrar la válvula.
Utilice la lista siguiente para identificar y describir las diferentes funciones de los solenoides del colector hidráulico. Cada solenoide debe estar energizado para que se produzca la función.
| Solenoide | Función |
|---|---|
| MSV1 | Circuito de los molinetes delanteros |
| MSV2 | Circuito de los molinetes traseros |
| SV4 | Unidades de corte delanteras izquierdas |
| SV3 | Unidad de corte delantera central |
| SV5 | Elevación de las unidades de corte traseras |
| SV1 | Presurización del circuito hidráulico de elevación/bajada |
| SV2 | Sentido: ON=Elevar, OFF= Bajar |
| SV 6 | Unidad de corte lateral trasera izquierda |
| SV7 | Unidad de corte lateral trasera derecha |
| SV8 | Mantenimiento de la carga |
Note: Los lados derecho e izquierdo de la máquina se determinan desde la posición normal del operador.
Antes de ajustar, limpiar, reparar o dejar la máquina, siga estos pasos:
Aparque la máquina en una superficie nivelada.
Ponga el mando del acelerador en la posición de ralentí bajo.
Desengrane las unidades de corte.
Baje las unidades de corte.
Asegúrese de que la tracción está en punto muerto.
Accione el freno de estacionamiento.
Apague el motor y retire la llave.
Espere a que se detengan todas las piezas en movimiento.
Deje que los componentes de la máquina se enfríen antes de realizar el mantenimiento.
Si es posible, no realice tareas de mantenimiento con el motor en marcha. Manténgase alejado de las piezas en movimiento.
Utilice soportes fijos para apoyar la máquina o los componentes cuando sea necesario.
Alivie con cuidado la tensión de aquellos componentes que tengan energía almacenada.
Mantenga todas las piezas en buen estado de funcionamiento y todos los herrajes bien apretados.
Sustituya cualquier pegatina desgastada o deteriorada.
Para garantizar un rendimiento seguro y óptimo de la máquina, utilice únicamente piezas de repuesto genuinas Toro. Las piezas de repuesto de otros fabricantes podrían ser peligrosas y su uso podría invalidar la garantía del producto.
| Intervalo de mantenimiento y servicio | Procedimiento de mantenimiento |
|---|---|
| Después de las primeras 8 horas |
|
| Después de las primeras 50 horas |
|
| Después de las primeras 200 horas |
|
| Cada vez que se utilice o diariamente |
|
| Cada 25 horas |
|
| Cada 50 horas |
|
| Cada 100 horas |
|
| Cada 150 horas |
|
| Cada 200 horas |
|
| Cada 400 horas |
|
| Cada 800 horas |
|
| Cada 1000 horas |
|
| Cada 2000 horas |
|
| Cada 2 años |
|
Duplique esta página para su uso rutinario.
| Elemento a comprobar | Para la semana de: | ||||||
|---|---|---|---|---|---|---|---|
| Lun. | Mar. | Miér. | Jue. | Vie. | Sáb. | Dom. | |
| Compruebe el funcionamiento de los interruptores de seguridad. | |||||||
| Compruebe el funcionamiento de los frenos. | |||||||
| Compruebe el nivel de aceite del motor y de combustible. | |||||||
| Drene el separador de agua/combustible. | |||||||
| Compruebe el indicador de obstrucción del filtro de aire. | |||||||
| Compruebe que el radiador y la rejilla están libres de residuos. | |||||||
| Compruebe que no haya ruidos extraños en el motor.1 | |||||||
| Compruebe que no haya ruidos extraños durante el funcionamiento. | |||||||
| Compruebe el nivel de fluido hidráulico. | |||||||
| Compruebe el indicador del filtro hidráulico. 2 | |||||||
| Compruebe que las mangueras hidráulicas no están dañadas. | |||||||
| Compruebe que no hay fugas de fluidos. | |||||||
| Compruebe la presión de los neumáticos. | |||||||
| Compruebe la operación de los instrumentos. | |||||||
| Compruebe el ajuste molinete-contracuchilla. | |||||||
| Compruebe el ajuste de altura de corte. | |||||||
| Lubrique todos los puntos de engrase. 3 | |||||||
| Retoque cualquier pintura dañada. | |||||||
|
1. Compruebe la bujía y las boquillas de los inyectores en caso de dificultad para arrancar, exceso de humo o funcionamiento irregular. 2. Compruébelo con el motor en marcha y el aceite a la temperatura de operación. 3. Inmediatamente después de cada lavado, aunque no corresponda a uno de los intervalos citados |
|||||||
| Inspección realizada por: | ||
| Elemento | Fecha | Información |
| 1 | ||
| 2 | ||
| 3 | ||
| 4 | ||
| 5 | ||
| 6 | ||
| 7 | ||
| 8 | ||
Important: Consulte los procedimientos adicionales de mantenimiento del manual del propietario del motor.
Note: Para obtener un esquema eléctrico o un esquema hidráulico para su máquina, visite www.toro.com.
| Intervalo de mantenimiento y servicio | Procedimiento de mantenimiento |
|---|---|
| Cada 50 horas |
|
Lubrique los engrasadores de todos los cojinetes y casquillos con grasa de litio Nº 2.
La ubicación de los engrasadores y las cantidades requeridas son:
Bastidor de tiro de la unidad de corte y pivote (2) (Figura 35)

Tirante del eje trasero (2) (Figura 36)
Articulaciones esféricas del cilindro de dirección (2) (Figura 36)
Cojinetes de pivote de dirección (2) (Figura 36) – El punto de engrase superior del pivote de dirección debe lubricarse solamente cada año (2 aplicaciones).

Cilindros de elevación delanteros (3) (Figura 37 y Figura 38))


Pivote del cilindro de elevación trasero (2) (Figura 39)

Pivote del brazo de elevación (3) (Figura 40)

Pivote del eje trasero (Figura 41)

Pivotes de los brazos de elevación traseros (2) (Figura 42)

Eje del pedal de freno (1) (Figura 43)

Apague el motor antes de comprobar el aceite o añadir aceite al cárter.
No cambie la velocidad del regulador ni haga funcionar el motor a una velocidad excesiva.
| Intervalo de mantenimiento y servicio | Procedimiento de mantenimiento |
|---|---|
| Cada 400 horas |
|
Inspeccione la carcasa del limpiador de aire en busca de daños que pudieran causar una fuga de aire. Cámbielo si está dañado. Compruebe todo el sistema de admisión en busca de fugas, daños o abrazaderas sueltas.
Revise el filtro del limpiador de aire únicamente cuando el indicador de mantenimiento (Figura 44) lo requiera. El cambiar el filtro antes de que sea necesario sólo aumenta la posibilidad de que entre suciedad en el motor al retirar el filtro.

Important: Asegúrese de que la tapa queda bien asentado y que hace un buen sello con la carcasa del limpiador de aire.
Tire hacia fuera del enganche y gire la tapa del limpiador de aire en el sentido contrario a las agujas del reloj (Figura 45).

Retire la cubierta de la carcasa del limpiador de aire. Antes de retirar el filtro, utilice aire a baja presión: (275 kPa [40 psi], limpio y seco) para ayudar a retirar cualquier acumulación importante de residuos existente entre el exterior del filtro primario y el cartucho. Evite utilizar aire a alta presión, que podría empujar la suciedad a través del filtro al conducto de admisión.
Este proceso de limpieza evita que los residuos migren a la entrada de aire al retirar el filtro primario.
Retire y cambie el filtro primario (Figura 46).
No se recomienda limpiar el elemento usado debido a la posibilidad de causar daños al medio filtrante. Asegúrese de que el filtro nuevo no ha sido dañado durante el transporte, comprobando el extremo sellante del filtro y la carcasa. No utilice el elemento si está dañado. Introduzca el filtro nuevo presionando el borde exterior del elemento para asentarlo en el cartucho. No aplique presión al centro flexible del filtro.

Important: No intente nunca limpiar el filtro de seguridad (Figura 47). Sustituya el filtro de seguridad por uno nuevo después de cada tres lavados del filtro primario.

Limpie el orificio de salida de suciedad de la cubierta extraíble. Retire la válvula de salida de goma de la cubierta, limpie el hueco y cambie la válvula de salida.
Instale la cubierta orientando la válvula de salida de goma hacia abajo – entre las 5:00 y las 7:00 aproximadamente visto desde el extremo.
Reinicie el indicador (Figura 44) si se ve rojo.
| Intervalo de mantenimiento y servicio | Procedimiento de mantenimiento |
|---|---|
| Cada vez que se utilice o diariamente |
|
El motor se suministra con aceite en el cárter; no obstante, verifique el nivel de aceite antes y después de arrancar el motor por primera vez.
Utilice aceite para motores de alta calidad que cumpla las siguientes especificaciones:
Nivel de clasificación API: CH-4, CI-4 o superior.
Aceite preferido: SAE 15W-40 (más de -18°C)
Aceite alternativo: SAE 10W-30 o 5W-30 (todas las temperaturas)
Note: Su distribuidor dispone de aceite para motores Toro Premium, de viscosidad 15W-40 o 10W-30. Consulte los números de pieza en el Catálogo de piezas.
Note: El mejor momento para comprobar el aceite del motor es cuando el motor está frío, antes de arrancarlo al principio de la jornada. Si ya se ha arrancado, deje que el aceite se drene al cárter durante al menos 10 minutos antes de comprobar el nivel. Si el nivel del aceite está en o por debajo de la marca "añadir" de la varilla, añada aceite hasta que el nivel llegue a la marca "lleno". No llene el motor demasiado. Si el nivel está entre las marcas 'Lleno' y 'Añadir', no es necesario añadir aceite.
Aparque la máquina en una superficie nivelada, baje las unidades de corte, apague el motor, ponga el freno de estacionamiento y retire la llave.
Quite el seguro del capó y ábralo (Figura 48).

Retire la varilla (Figura 49), límpiela, vuelva a colocarla en el tubo y vuelva a retirarla,
Compruebe el nivel de aceite en la varilla: el nivel de aceite debe llegar a la marca de Lleno de la varilla.

Si el nivel de aceite está por debajo del intervalo seguro, retire el tapón de llenado (Figura 50) y añada aceite hasta que el nivel llegue a la marca Full (lleno).
Important: No llene el motor demasiado.

Coloque el tapón de llenado y la varilla.
Cierre el capó y sujételo con los cierres.
| Intervalo de mantenimiento y servicio | Procedimiento de mantenimiento |
|---|---|
| Después de las primeras 50 horas |
|
| Cada 150 horas |
|
Capacidad: 7,0 litros con el filtro.
Cambie el aceite y el filtro inicialmente después de las primeras 50 horas de operación, luego cambie el aceite y el filtro después de cada 150 horas.
Retire el tapón de vaciado (Figura 51) y deje fluir el aceite a un recipiente apropiado. Cuando el aceite deje de fluir, coloque el tapón de vaciado.

Retire el filtro de aceite (Figura 52). Aplique una capa ligera de aceite limpio al filtro nuevo antes de enroscarlo. No apriete el filtro demasiado.

Añada aceite al cárter.
Mueva la palanca del acelerador hacia delante hasta que haga tope contra la ranura de la base del asiento.
Afloje el conector del cable del acelerador en la palanca de la bomba de inyección (Figura 53).

Sujete la palanca de la bomba de inyección contra el tope de ralentí alto y apriete el conector del cable.
Note: Cuando está apretado, el conector del cable debe poder girar libremente.
Apriete la contratuerca, utilizada para ajustar el dispositivo de fricción en la palanca del acelerador, a entre 4 y 6 N·m. La fuerza máxima necesaria para accionar la palanca del acelerador debe ser de 80 N.
| Intervalo de mantenimiento y servicio | Procedimiento de mantenimiento |
|---|---|
| Cada 2 años |
|
Aparque la máquina en una superficie nivelada, baje las unidades de corte, ponga el freno de estacionamiento, apague el motor y retire la llave.
Drene y limpie el depósito de combustible cada 2 años. Asimismo, drene y limpie el depósito si se contamina el sistema de combustible o si la máquina ha de almacenarse durante un periodo de tiempo extendido. Utilice combustible limpio para enjuagar el depósito.

| Intervalo de mantenimiento y servicio | Procedimiento de mantenimiento |
|---|---|
| Cada 400 horas |
|
Compruebe que los tubos y las conexiones no están deteriorados o dañados, y que las conexiones no están sueltas.
| Intervalo de mantenimiento y servicio | Procedimiento de mantenimiento |
|---|---|
| Cada vez que se utilice o diariamente |
|
| Cada 400 horas |
|
Aparque la máquina en una superficie nivelada, baje las unidades de corte, ponga el freno de estacionamiento, apague el motor y retire la llave.
Coloque un recipiente limpio debajo del filtro de combustible.
Afloje el tapón de vaciado en la parte inferior del cartucho del filtro y abra el respiradero situado encima del soporte del cartucho.

Limpie la zona de montaje del cartucho del filtro.
Retire el cartucho del filtro y limpie la superficie de montaje.
Lubrique la junta del cartucho del filtro con aceite limpio.
Instale el cartucho del filtro a mano hasta que la junta entre en contacto con la superficie de montaje, luego gírelo media vuelta más.
Apriete el tapón de vaciado en la parte inferior del cartucho del filtro y cierre el respiradero situado encima del soporte del cartucho.
Note: Realice este procedimiento sólo si el sistema de combustible ha sido purgado de aire con los procedimientos normales y el motor no arranca; consulte Purga del sistema de combustible.
Afloje la conexión entre el tubo y el conjunto de boquilla y soporte Nº 1.

Mueva el acelerador a RáPIDO.
Gire la llave a la posición de MARCHA y observe que el combustible fluya alrededor del conector. Gire la llave a la posición de DESCONECTADO cuando observe un flujo continuo de combustible.
Apriete firmemente el conector del tubo.
Repita los pasos 1 a 4 en las demás boquillas.
Note: Puede retirar la cubierta del ventilador de la máquina para facilitar la limpieza.
Instale la pantalla trasera y fije los cierres.
Important: No utilice agua para limpiar el motor, ya que se pueden producir daños.
Desconecte la batería antes de reparar la máquina. Desconecte primero el terminal negativo y luego el positivo. Conecte primero el terminal positivo y luego el negativo.
Cargue la batería en una zona abierta y bien ventilada, lejos de chispas y llamas. Desenchufe el cargador antes de conectar o desconectar la batería. Lleve ropa protectora y utilice herramientas aisladas.
| Intervalo de mantenimiento y servicio | Procedimiento de mantenimiento |
|---|---|
| Cada 25 horas |
|
Debe mantenerse el nivel correcto de electrolito, y la parte superior de la batería debe estar siempre limpia. Si la máquina se guarda en un sitio con temperaturas extremadamente altas, la batería se descargará más rápidamente que si se guarda en un sitio con temperaturas más bajas.
El electrolito de la batería contiene ácido sulfúrico, que es un veneno mortal y causa quemaduras graves.
No beba electrolito y evite el contacto con la piel, los ojos y la ropa. Lleve gafas de seguridad para proteger sus ojos, y guantes de goma para proteger sus manos.
Llene la batería en un lugar que tenga disponible agua limpia para enjuagar la piel.
Cargue la batería en un lugar bien ventilado para que puedan disiparse los gases que se producen durante la carga.
Puesto que los gases son explosivos, no acerque llamas desnudas ni chispas eléctricas a la batería; no fume.
Puede tener náuseas si inhala los gases.
Desconecte el cargador de la toma de electricidad antes de conectar o desconectar los cables del cargador a/de los bornes de la batería.
Mantenga el nivel de electrolito con agua destilada o desmineralizada. No llene las celdas por encima de la parte inferior de la anilla que hay dentro de cada celda. Instale los tapones de llenado con los orificios de ventilación hacia atrás (hacia el depósito de combustible).
Mantenga limpia la superficie superior de la batería lavándola periódicamente con una brocha mojada en una solución de amoniaco o bicarbonato sódico. Enjuague la superficie con agua después de limpiarla. No retire los tapones de llenado durante la limpieza.
Los cables de la batería deben estar bien apretados en los bornes para proporcionar un buen contacto eléctrico.
Si hay corrosión en los bornes, desconecte los cables (primero el cable negativo (-)) y rasque por separado los bornes y las abrazaderas. Conecte los cables (primero el cable positivo (+)) y aplique una capa de vaselina a los bornes.
| Intervalo de mantenimiento y servicio | Procedimiento de mantenimiento |
|---|---|
| Cada vez que se utilice o diariamente |
|
Los neumáticos se sobreinflan para el transporte. Por lo tanto, debe soltar parte del aire para reducir la presión. La presión de aire correcta de los neumáticos delanteros y traseros es de 103 a 138 kPa.
Si la presión de los neumáticos es baja, se reduce la estabilidad en pendientes laterales. Esto podría causar un vuelco, que podría dar lugar a lesiones personales o la muerte.
No use los neumáticos con presiones menores que las recomendadas.
| Intervalo de mantenimiento y servicio | Procedimiento de mantenimiento |
|---|---|
| Después de las primeras 8 horas |
|
| Cada 200 horas |
|
Apriete las tuercas y los pernos de las ruedas a entre 115 y 135 N·m.
Si no se mantienen correctamente apretadas las tuercas y los pernos de las ruedas, podrían producirse lesiones personales.
Mantenga el par de apriete correcto de las tuercas y los pernos de las ruedas.
| Intervalo de mantenimiento y servicio | Procedimiento de mantenimiento |
|---|---|
| Cada 400 horas |
|
Compruebe el nivel de aceite cada 400 horas de operación. Utilice aceite para engranajes SAE 85W-140 de alta calidad.
Con la máquina en una superficie nivelada, coloque la rueda con un tapón de verificación (Figura 59) en la posición de las 12 y el otro en la posición de las 3.

Retire el tapón de la posición de las 3 (Figura 59). El nivel del aceite debe llegar a la parte inferior del orificio del tapón de verificación.
Si el nivel de aceite es bajo, retire el tapón de la posición de las 12 y añada aceite hasta que empiece a salir del orificio en la posición de las 3.
Coloque ambos tapones.
Repita los pasos 1 a 4 en el otro conjunto de engranajes planetarios.
| Intervalo de mantenimiento y servicio | Procedimiento de mantenimiento |
|---|---|
| Después de las primeras 200 horas |
|
| Cada 800 horas |
|
Cambie el aceite inicialmente después de 200 horas de uso. Luego, cambie el aceite cada 800 horas. Utilice aceite para engranajes SAE 85W-140 de alta calidad como sustitución.
Con la máquina en una superficie nivelada, coloque una rueda de manera que uno de los tapones de verificación/drenaje esté en la posición más baja (posición de las 6) (Figura 60).

Coloque un recipiente debajo del cubo planetario, retire el tapón y deje que se drene el aceite.
Coloque un recipiente debajo del alojamiento del freno, retire el tapón y deje que se drene el aceite (Figura 61).

Cuando el aceite se haya drenado completamente de ambos lugares, instale el tapón en el alojamiento del freno.
Gire la rueda hasta que el orificio abierto del planetario esté en la posición de las doce.
Vuelva a colocar el tapón.
Repita este procedimiento en el otro conjunto de engranaje planetario/freno.
| Intervalo de mantenimiento y servicio | Procedimiento de mantenimiento |
|---|---|
| Cada 400 horas |
|
El eje trasero se llena en fábrica con aceite para engranajes SAE 85W-140. Compruebe el nivel antes de arrancar el motor por primera vez y luego cada 400 horas. La capacidad es de 2,3 litros. Compruebe diariamente que no existen fugas.
Aparque la máquina en una superficie nivelada, baje las unidades de corte, apague el motor, ponga el freno de estacionamiento y retire la llave.
Retire un tapón de verificación (Figura 62) de un extremo del eje y asegúrese de que el lubricante llega al borde inferior del orificio. Si el nivel es bajo, retire el tapón de llenado (Figura 62) y añada suficiente aceite para que el nivel llegue al borde inferior de los orificios de los tapones de verificación.

| Intervalo de mantenimiento y servicio | Procedimiento de mantenimiento |
|---|---|
| Después de las primeras 200 horas |
|
| Cada 800 horas |
|
Cambie el aceite inicialmente después de las 200 primeras horas de operación y luego cada 800 horas de operación.
Aparque la máquina en una superficie nivelada, baje las unidades de corte, apague el motor, ponga el freno de estacionamiento y retire la llave.
Limpie la zona alrededor de los tres tapones de vaciado, uno en cada extremo y uno en el centro (Figura 63).

Retire los 3 tapones de verificación del nivel de aceite y el tapón de ventilación del eje principal para facilitar el vaciado del aceite.
Retire el tapón de vaciado y deje fluir el aceite a los recipientes.
Coloque los tapones.
Retire un tapón de verificación y llene el eje con aproximadamente 2,3 litros de aceite para engranajes 85W-140, o hasta que el lubricante llegue al borde inferior del orificio.
Instale el tapón de verificación.
| Intervalo de mantenimiento y servicio | Procedimiento de mantenimiento |
|---|---|
| Cada 800 horas |
|
Después de cada 800 horas de operación o cada año, verifique la convergencia de las ruedas traseras.
Mida la distancia entre centros (a la altura del eje) en la parte delantera y trasera de los neumáticos de dirección. La distancia delantera debe ser de 3 mm menos que la trasera.
Para ajustar la distancia, retire la chaveta y la tuerca de cualquiera de las articulaciones esféricas de la biela. Retire la rótula de la biela del soporte de la caja del eje (Figura 64).
Afloje las abrazaderas en ambos extremos de las bielas (Figura 64).

Gire la rótula retirada una (1) vuelta completa hacia dentro o hacia fuera. Apriete la abrazadera en el extremo suelto de la biela.
Gire el conjunto completo de la biela una (1) vuelta completa en el mismo sentido (hacia dentro o hacia fuera). Apriete la abrazadera en el extremo conectado de la biela.
Instale la articulación esférica en el soporte del eje y apriete la tuerca con la presión de los dedos simplemente. Mida la convergencia.
Repita el procedimiento si es necesario.
Apriete la tuerca e instale una chaveta nueva cuando el ajuste sea correcto.
La máquina no debe desplazarse al soltarse el pedal de tracción. Si se mueve, es necesario realizar un ajuste.
Aparque la máquina en una superficie nivelada, baje las unidades de corte, apague el motor, pise solo el pedal de freno derecho y accione el freno de estacionamiento.
Eleve con un gato el lado izquierdo de la máquina hasta que los neumáticos delanteros y traseros dejen de tocar el suelo. Coloque soportes fijos debajo de la máquina para evitar que se caiga accidentalmente.
Arranque el motor y déjelo funcionar a ralentí bajo.
Ajuste las contratuercas del extremo de la varilla de la bomba para desplazar el tubo de control de la bomba hacia adelante, para eliminar el movimiento de la máquina hacia adelante, o hacia atrás, para eliminar el movimiento hacia atrás (Figura 65).

Cuando las ruedas dejen de girar, apriete las contratuercas para afianzar el ajuste.
Pare el motor y quite el freno derecho. Retire los soportes y baje la máquina al suelo. Haga una prueba de conducción de la máquina para asegurarse de que no se desplaza indebidamente.
La ingestión del refrigerante del motor puede causar envenenamiento; manténgalo fuera del alcance de niños y animales domésticos.
Una descarga de refrigerante caliente bajo presión, o cualquier contacto con el radiador caliente y los componentes que lo rodean, puede causar quemaduras graves.
Siempre deje que el motor se enfríe durante al menos 15 minutos antes de retirar el tapón del radiador.
Utilice un trapo al abrir el tapón del radiador, y ábralo lentamente para permitir la salida del vapor.
| Intervalo de mantenimiento y servicio | Procedimiento de mantenimiento |
|---|---|
| Cada vez que se utilice o diariamente |
|
Retire los residuos de la rejilla posterior, del enfriador de aceite y del radiador a diario (más a menudo en condiciones de suciedad).
Important: No rocíe nunca agua sobre un motor caliente, ya que esto podría provocar daños al motor.
Aparque la máquina en una superficie nivelada, baje las unidades de corte, apague el motor, ponga el freno de estacionamiento y retire la llave.
Apertura del capó.
Limpie a fondo la zona del motor, retirando todos los residuos.
Cierre el capó.
Desenganche y retire la rejilla trasera (Figura 66).

Limpie a fondo la rejilla.
Desenrosque los mandos y gire hacia atrás el enfriador de aceite (Figura 67).

Limpie a fondo ambos lados del enfriador de aceite y la zona del radiador con aire comprimido. No utilice agua.
Abra el capó y elimine los residuos hacia la parte trasera de la máquina.
Gire el enfriador a su posición inicial y apriete los mandos.
| Intervalo de mantenimiento y servicio | Procedimiento de mantenimiento |
|---|---|
| Cada vez que se utilice o diariamente |
|
La capacidad del sistema de refrigeración es de 9.4 litros.
Limpie los residuos de la rejilla, del enfriador de aceite y de la parte delantera del radiador a diario (más a menudo en condiciones de mucho polvo y suciedad ); consulte Eliminación de residuos.
El sistema de refrigeración está lleno de una solución al 50% de agua y anticongelante permanente de etilenglicol. Compruebe el nivel de refrigerante en el radiador y en el depósito de expansión al principio de cada jornada de trabajo antes de arrancar el motor.
Retire cuidadosamente el tapón del radiador y el tapón del depósito de expansión (Figura 68).
Compruebe el nivel de refrigerante del radiador y del depósito de expansión (Figura 68).
El radiador debe llenarse hasta la parte superior del cuello de llenado, y el depósito de expansión debe llenarse hasta la marca Lleno.

Llene el depósito de expansión hasta la marca Lleno y llene el radiador hasta la parte superior del cuello de llenado. No llene demasiado el depósito de expansión.
Note: Si hay aire atrapado en el sistema, retire el tapón de ventilación (Figura 69) de la parte superior del depósito lateral del radiador para permitir que se purgue el aire. Coloque el tapón de ventilación con el sellador de roscas PTFE.

Instale el tapón del radiador y el tapón del depósito de expansión.
Cierre el capó y sujételo con los cierres.
| Intervalo de mantenimiento y servicio | Procedimiento de mantenimiento |
|---|---|
| Cada 100 horas |
|
| Cada 2 años |
|
Capacidad: 9,4 litros
Proteja siempre el sistema de refrigeración con una solución al 50 % de agua y anticongelante permanente de etilenglicol. No utilice únicamente agua en el sistema de refrigeración.
Cada 100 horas de operación, inspeccione y apriete las conexiones de los manguitos. Cambie cualquier manguito que esté deteriorado.
Cada 2 años, drene y enjuague el sistema de refrigeración. Añada anticongelante; consulte Comprobación del sistema de refrigeración.
Ajuste los frenos de servicio si el pedal de freno tiene más de 2,5 cm de holgura, o si los frenos no funcionan eficazmente. La holgura es la distancia que recorre el pedal de freno antes de notarse una resistencia de frenado.
Desengrane el pasador de bloqueo de los pedales de freno para que ambos pedales funcionen de forma independiente.
Para reducir la cantidad de holgura de los pedales de freno, apriete los frenos aflojando la tuerca delantera del extremo roscado del cable de freno (Figura 70). Luego apriete la tuerca trasera para mover el cable hacia atrás hasta que los pedales de freno tengan una holgura de 1,25 a 2,5 cm. Apriete las tuercas delanteras una vez que los frenos estén ajustados correctamente.

| Intervalo de mantenimiento y servicio | Procedimiento de mantenimiento |
|---|---|
| Cada 100 horas |
|
Compruebe la condición y la tensión de la correa del alternador cada 100 horas de operación (Figura 71). Cambie la correa siempre que sea necesario Compruebe la tensión de la manera siguiente:
Apertura del capó.
Compruebe la tensión presionando la correa en el punto intermedio entre las poleas del alternador y el cigüeñal con una fuerza de 97 N. La correa debe desviarse 1,1 cm. Si la desviación no es correcta, continúe con el paso3. Si es correcto, continúe con la operación.

Afloje el perno que fija el tirante al motor y el perno que fija el alternador al tirante.
Introduzca una palanca entre el alternador y el motor y, haciendo palanca, desplace el alternador.
Cuando consiga la tensión correcta, apriete los pernos del alternador y del tirante para afianzar el ajuste.
Apriete la contratuerca para afianzar el ajuste.
Busque atención médica inmediatamente si el fluido penetra en la piel. Un médico deberá eliminar quirúrgicamente el fluido inyectado en pocas horas.
Asegúrese de que todas las mangueras y líneas de fluido hidráulicos están en buenas condiciones de uso, y que todos los acoplamientos y conexiones hidráulicos están apretados, antes de aplicar presión al sistema hidráulico.
Mantenga el cuerpo y las manos alejados de fugas pequeñas o boquillas que liberan fluido hidráulico a alta presión.
Utilice un cartón o un papel para buscar fugas hidráulicas.
Alivie de manera segura toda presión en el sistema hidráulico antes de realizar trabajo alguno en el sistema hidráulico.
| Intervalo de mantenimiento y servicio | Procedimiento de mantenimiento |
|---|---|
| Cada vez que se utilice o diariamente |
|
Aparque la máquina en una superficie nivelada, baje las unidades de corte, apague el motor, ponga el freno de estacionamiento y retire la llave.
Limpie la zona alrededor del cuello de llenado y el tapón del depósito hidráulico (Figura 72). Retire el tapón del cuello de llenado.

Retire la varilla del cuello de llenado y límpiela con un paño limpio. Inserte la varilla en el cuello de llenado y, a continuación, retírela y compruebe el nivel del fluido. El nivel del aceite debe estar a menos de 6 mm de la marca de la varilla.
Si el nivel es bajo, añada aceite adecuado hasta que llegue a la marca de lleno.
Coloque la varilla y el tapón en el cuello de llenado.
El depósito se llena en la fábrica con fluido hidráulico de alta calidad. Compruebe el nivel del fluido hidráulico antes de arrancar el motor por primera vez y luego a diario; consulte Comprobación del fluido hidráulico.
Fluido hidráulico recomendado: fluido hidráulico Toro PX Extended Life, disponible en recipientes de 19 litros o en bidones de 208 litros.
Note: Una máquina que utilice el fluido de recambio recomendado necesita menos cambios de filtro y de fluido.
Fluidos hidráulicos alternativos: si no se encuentra disponible el fluido hidráulico Toro PX Extended Life, puede utilizar otro fluido hidráulico convencional basado en petróleo cuyas especificaciones referentes a todas las propiedades materiales estén dentro de los intervalos relacionados a continuación y que cumpla las normas industriales. No utilice aceites sintéticos. Consulte a su distribuidor de lubricantes para identificar un producto satisfactorio.
Note: Toro no asume responsabilidad alguna por daños causados por sustituciones no adecuadas, por lo que debe utilizar solamente productos de fabricantes reputados que respalden sus recomendaciones.
| Propiedades de materiales: | ||
| Viscosidad, ASTM D445 | cSt a 40°C 44 a 48 | |
| Índice de viscosidad ASTM D2270 | 140 o más | |
| Punto de descongelación, ASTM D97 | -37°C a -45°C | |
| Especificaciones industriales: | Eaton Vickers 694 (I-286-S, M-2950-S/35VQ25 o M-2952-S) | |
Note: La mayoría de los aceites hidráulicos son casi incoloros, por lo que es difícil detectar fugas. Está disponible un aditivo de tinte rojo para el fluido hidráulico, en botellas de 20 ml. Una botella es suficiente para 15 a 22 litros de fluido hidráulico. Solicite el Nº de pieza 44-2500 a su distribuidor autorizado Toro.
Important: El fluido hidráulico biodegradable Toro Premium Synthetic es el único fluido sintético biodegradable homologado por Toro. Este fluido es compatible con los elastómeros usados en los sistemas hidráulicos Toro, y es apropiado para un amplio intervalo de temperaturas. Este aceite es compatible con aceites minerales convencionales, pero para obtener la máxima biodegradabilidad y rendimiento es necesario purgar el sistema hidráulico completamente de aceite convencional. Su distribuidor Toro autorizado dispone de este aceite en recipientes de 19 litros o en bidones de 208 litros.
32 litros; consulte Especificación del fluido hidráulico
| Intervalo de mantenimiento y servicio | Procedimiento de mantenimiento |
|---|---|
| Cada 800 horas |
|
| Cada 2000 horas |
|
Si el aceite se contamina, póngase en contacto con su distribuidor autorizado Toro para que purgue el sistema hidráulico. El aceite hidráulico contaminado tiene un aspecto lechoso o negro en comparación con el aceite limpio.
Aparque la máquina en una superficie nivelada, baje las unidades de corte, apague el motor, ponga el freno de estacionamiento y retire la llave.
Apertura del capó.
Retire el tapón de vaciado de la parte inferior del depósito (Figura 73) y deje que se drene el fluido hidráulico en el recipiente.

Instale y apriete el tapón cuando el fluido hidráulico se haya drenado.
Llene el depósito hidráulico con fluido hidráulico; consulte Especificación del fluido hidráulico y Capacidad del fluido hidráulico.
Important: Utilice solamente los fluidos hidráulicos especificados. Otros aceites podrían causar daños en el sistema.
Coloque el tapón del depósito. Arranque el motor y utilice todos los controles hidráulicos para distribuir el aceite hidráulico por todo el sistema.
Compruebe que no hay fugas.
Pare el motor.
Compruebe el nivel del fluido y añada suficiente para que el nivel llegue a la marca lleno de la varilla.
Important: No llene demasiado el depósito.
| Intervalo de mantenimiento y servicio | Procedimiento de mantenimiento |
|---|---|
| Cada 800 horas |
|
| Cada 1000 horas |
|
El filtro del sistema hidráulico está equipado con un indicador de intervalo de mantenimiento. Con el motor en marcha, observe el indicador; debe estar en la zona verde. Si el indicador está en la zona roja, cambie el elemento del filtro.
Utilice el filtro de recambio Toro (Pieza Nº 94–2621).
Important: El uso de cualquier otro filtro puede anular la garantía de algunos componentes.
Aparque la máquina en una superficie nivelada, baje las unidades de corte, apague el motor, ponga el freno de estacionamiento y retire la llave.
Limpie la zona de montaje del filtro. Coloque un recipiente debajo del filtro y retire el filtro (Figura 74).

Lubrique la junta del filtro nuevo y llene el filtro de aceite hidráulico.
Asegúrese de que la zona de montaje del filtro está limpia. Enrosque el filtro hasta que la junta toque la placa de montaje. A continuación, apriete el filtro 1/2 vuelta más.
Arranque el motor y déjelo funcionar durante unos 2 minutos para purgar el aire del sistema.
Apague el motor, retire la llave y compruebe que no haya fugas.
| Intervalo de mantenimiento y servicio | Procedimiento de mantenimiento |
|---|---|
| Cada vez que se utilice o diariamente |
|
Inspeccione los tubos y las mangueras hidráulicos para comprobar que no tienen fugas, que no están doblados, que los soportes no están sueltos, y que no hay desgaste, acoplamientos sueltos, o deterioro causado por agentes ambientales o químicos. Haga todas las reparaciones necesarias antes de operar la máquina.
Los puntos de prueba se utilizan para medir la presión de los circuitos hidráulicos. Póngase en contacto con su distribuidor autorizado Toro para obtener asistencia.
El punto de prueba A (Figura 75) se utiliza para localizar problemas en el circuito hidráulico de los cilindros de elevación.

El punto de prueba B (Figura 76) se utiliza para localizar problemas en el circuito hidráulico de las unidades de corte delanteras.
El punto de prueba C (Figura 76) se utiliza para localizar problemas en el circuito hidráulico de las unidades de corte traseras.

El punto de prueba D, ubicado en la parte inferior de la transmisión hidrostática (Figura 77), se utiliza para medir la presión de carga de la transmisión.
El punto de prueba E se utiliza para medir la presión de la tracción hacia adelante (Figura 77).
El punto de prueba F se utiliza para medir la presión de la tracción hacia atrás (Figura 77).
El punto de prueba G se utiliza para medir la presión del circuito de dirección (Figura 77).

Una cuchilla o una contracuchilla desgastada o dañada puede romperse, y un trozo de la cuchilla podría ser arrojado hacia usted u otra persona, lo que puede provocar lesiones personales graves o la muerte.
Inspeccione las unidades de corte periódicamente en busca de desgaste excesivo o daños.
Tenga cuidado al revisar las unidades de corte. Envuelva las cuchillas o lleve guantes, y extreme las precauciones al manejar los molinetes y las contracuchillas. Las cuchillas y las contracuchillas solo se pueden cambiar o afilar; no las enderece ni las suelde nunca.
En máquinas con múltiples unidades de corte, tenga cuidado al girar un molinete, ya que puede hacer que giren los molinetes en las otras unidades de corte.
| Intervalo de mantenimiento y servicio | Procedimiento de mantenimiento |
|---|---|
| Cada vez que se utilice o diariamente |
|
Compruebe el contacto entre el molinete y la contracuchilla, aunque anteriormente la calidad de corte haya sido aceptable. Debe haber un contacto ligero en toda la longitud del molinete y la contracuchilla; consulte Ajuste del molinete a la contracuchilla en el manual del operador de la unidad de corte.
Note: Durante el autoafilado, las unidades delanteras funcionan todas juntas, y las unidades traseras funcionan juntas.
Aparque la máquina en una superficie nivelada, baje las unidades de corte, apague el motor, accione el freno de estacionamiento y ponga el interruptor Habilitar/Deshabilitar en la posición de Deshabilitar.
Desbloquee y levante el asiento para poder acceder a los controles.
Localice los mandos de selección de la velocidad del molinete y los mandos de autoafilado (Figura 78). Gire el/lo(s) mando(s) de autoafilado deseado(s) a la posición de autoafilado y ponga el/los mando(s) deseado(s) de selección de la velocidad del molinete a la posición 1.

Note: La velocidad de autoafilado puede ser aumentada moviendo el mando de selección de la velocidad del molinete hacia 13. Cada posición aumenta la velocidad alrededor de 100 rpm. Después de cambiar el selector, espere 30 segundos para que el sistema se estabilice a la nueva velocidad.
Realice los ajustes iniciales de molinete a contracuchilla apropiados para el autoafilado en todas las unidades de corte que se vayan a autoafilar.
Arranque el motor y déjelo funcionar al ralentí.
Seleccione el mando de autoafilado delantero, el trasero o ambos para determinar los molinetes a autoafilar.
Ponga el interruptor de Habilitar/Deshabilitar en posición de Habilitar. Mueva el control de Bajar/Segar/Elevar hacia adelante para iniciar la operación de autoafilado en los molinetes seleccionados.
Aplique pasta de autoafilado con una brocha de mango largo (n.º de pieza Toro 29-9100). No utilice nunca una brocha de mango corto.
Si los molinetes se atascan o se comportan de manera errática durante el autoafilado, detenga el autoafilado moviendo la palanca de control Bajar/Segar/Elevar hacia atrás. Cuando los molinetes se detengan, mueva el/los mando(s) correspondiente(s) de selección de la velocidad del molinete una posición más próxima a 13. Para reanudar el autoafilado, mueva la palanca de control Bajar/Segar/Elevar hacia adelante.
Para realizar ajustes en las unidades de corte durante el autoafilado, pare las unidades de corte moviendo la palanca Bajar/Segar/Elevar hacia atrás; ponga el interruptor Habilitar/Deshabilitar en Deshabilitar y apague el motor. Una vez completados los ajustes, repita los pasos 5 a 9.
Cuando la unidad de corte esté correctamente afilada, habrá una rebaba en el filo delantero de la cuchilla. Usando una lima, elimine cuidadosamente la rebaba sin mellar el filo de corte.
Repita el procedimiento para todas las unidades de corte que se van a autoafilar.
Cuando haya acabado con el autoafilado, vuelva a colocar los mandos de autoafilado a la posición de flujo hacia delante, baje el asiento y lave las unidades de corte para eliminar el compuesto de autoafilado. Ajuste el contacto entre el molinete y la contracuchilla según sea necesario.
Note: Si no vuelve a colocar los mandos de autoafilado en la posición de flujo hacia delante tras el autoafilado, las unidades de corte no se elevarán ni funcionarán correctamente.
La máquina se configura de fábrica para la mayoría de aplicaciones de siega de calles.
Los siguientes ajustes están disponibles para adaptar la máquina a la aplicación:
Los circuitos de elevación de las unidades de corte están equipados con válvulas ajustables que aseguran que las unidades de corte bajen a la velocidad deseada. Ajústelos del siguiente modo:
Ponga en marcha la máquina hasta que se caliente a la temperatura de funcionamiento.
Localice las válvulas de ajuste de las unidades de corte deseadas; las válvulas están situadas en el colector de elevación; consulte el gráfico y la Figura 79.
| Válvula | Unidad de corte afectada |
| FC1 | N.º 1 (delantera central) |
| FC4 | N.º 4 y n.º 5 (delanteras laterales) |
| FC5 | N.º 2 y n.º 2 (trasera) |
| FC6 | N.º 6 (trasera izquierda) |
| FC7 | N.º 7 (trasera derecha) |

Afloje las contratuercas de las válvulas.
Usando una llave hexagonal, gire la válvula correspondiente en sentido horario para ralentizar la velocidad de bajada de las unidades de corte.
Verifique el ajuste de la velocidad de elevación elevando y bajando varias veces las unidades de corte. Haga los ajustes necesarios.
Apriete la contratuerca para afianzar el ajuste.
Puede aumentar la altura de giro de las unidades de corte delanteras exteriores (n.º 4 y 5) y de las unidades de corte traseras (n.º 6 y 7) para dejar más espacio en calles onduladas.
Note: La demora temporal RM CONFIG no debe variarse desde el ajuste original de 0 cuando se utiliza este método para ajustar la altura de giro.
Para aumentar/ajustar la altura de giro de las unidades de corte, proceda de la siguiente manera:
Aparque la máquina en una superficie nivelada, baje las unidades de corte, apague el motor, ponga el freno de estacionamiento y retire la llave.
Afloje la tuerca del perno de cuello cuadrado que fija el soporte del interruptor del brazo de elevación a los brazos de elevación n.º 4, 6 y 7 (Figura 80).

Mueva el soporte del interruptor de elevación dentro de la ranura a la posición deseada.
Ajuste la distancia entre el interruptor del brazo de elevación y el tope del brazo de elevación a aproximadamente 1,6 mm.
Apriete la tuerca del perno de cuello cuadrado
Puede que desee que las 3 unidades de corte delanteras bajen más de lo habitual en lugares con marcadas ondulaciones. Si alguna de las 3 unidades de corte delanteras se levanta del suelo al coronar una loma, puede bajarse el bastidor de tiro delantero retirando los pernos de montaje y colocando el bastidor en el juego de taladros inferior del bastidor principal (Figura 81). Póngase en contacto con su distribuidor autorizado Toro para obtener asistencia.
Note: Al desplazar hacia abajo el bastidor de tiro se reduce la distancia entre las unidades de corte y el suelo en las posiciones de giro y de transporte, y puede hacer necesario aumentar la longitud de la cadena de elevación de la unidad de corte.

Apague el motor, retire la llave y espere a que se detenga todo movimiento antes de dejar el puesto del operador. Deje que la máquina se enfríe antes de realizar ajustes, tareas de mantenimiento y de limpieza o guardarla.
No guarde la máquina o un recipiente de combustible en un lugar donde pudiera haber una llama desnuda, chispas o una llama piloto, por ejemplo en un calentador de agua u otro electrodoméstico.
Aparque la máquina en una superficie nivelada, baje las unidades de corte, ponga el freno de estacionamiento, apague el motor y retire la llave.
Limpie a fondo la unidad de tracción, las unidades de corte y el motor.
Compruebe la presión de los neumáticos; consulte Comprobación de la presión de los neumáticos.
Compruebe que todas las fijaciones están bien apretadas; apriételas si es necesario.
Aplique grasa o aceite a todos los engrasadores y de pivote. Limpie cualquier exceso de lubricante.
Lije suavemente y aplique pintura de retoque a cualquier zona pintada que esté rayada, desconchada u oxidada. Repare cualquier desperfecto de la carrocería.
Mantenga la batería y los cables del siguiente modo; consulte Seguridad del sistema eléctricoID000-448-328:
Retire los terminales de los bornes de la batería.
Limpie la batería, los terminales y los bornes con un cepillo de alambre y una solución de bicarbonato.
Aplique una capa de grasa Grafo 112X (No. de Pieza Toro 505-47) o de vaselina a los terminales de los cables y a los bornes de la batería para evitar la corrosión.
Cargue la batería lentamente durante 24 horas cada 60 días para evitar el sulfatado de plomo de la batería.
Vacíe el aceite de motor del cárter y coloque el tapón de vaciado.
Retire y deseche el filtro de aceite. Instale un filtro de aceite nuevo.
Llene el motor con aceite de motor del tipo especificado.
Arranque el motor y déjelo funcionar a velocidad de ralentí durante aproximadamente 2 minutos.
Apague el motor y retire la llave.
Enjuague el depósito de combustible con combustible limpio y nuevo.
Apriete todos los elementos del sistema de combustible.
Realice una limpieza y un mantenimiento completos del conjunto del limpiador de aire.
Selle la entrada del limpiador de aire y la salida del tubo de escape con cinta impermeabilizante.
Compruebe el anticongelante y añada una solución al 50% de agua y anticongelante de etilenglicol según sea necesario dependiendo de la temperatura mínima prevista para su zona.