| Vedligeholdelsesintervaller | Vedligeholdelsesprocedure |
|---|---|
| Hver anvendelse eller dagligt |
|
Dette er en plænetraktor med knivcylindre, der er beregnet til brug af professionelle operatører til kommerciel anvendelse. Den er primært beregnet til klipning af græs på velholdte plæner. Brug af dette produkt til andre formål end den tilsigtede anvendelse kan udsætte dig selv og omkringstående for fare.
Læs denne vejledning omhyggeligt, så du kan lære at betjene og vedligeholde produktet korrekt samt undgå person- og produktskade. Det er dit ansvar at betjene produktet korrekt og sikkert.
Besøg www.Toro.com for at få flere oplysninger, herunder sikkerhedstip, undervisningsmaterialer, oplysninger om tilbehør, hjælp til at finde en forhandler eller for at registrere dit produkt.
Når du har brug for service, originale Toro-dele eller yderligere oplysninger, bedes du kontakte en autoriseret serviceforhandler eller Toros kundeservice samt have produktets model- og serienummer parat. Figur 1 angiver, hvor model- og serienummeret er placeret på produktet. Skriv numrene, hvor der er gjort plads til dette.
Important: Scan QR-koden (hvis udstyret hermed) på serienummermærkaten med din mobilenhed for at få adgang til oplysninger om garanti, reservedele og andre produktoplysninger.

Denne vejledning advarer dig om mulige farer og giver dig særlige sikkerhedsoplysninger ved hjælp af advarselssymbolet (Figur 2), der angiver en fare, som kan forårsage alvorlig personskade eller død, hvis du ikke følger de anbefalede forholdsregler.

Denne betjeningsvejledning bruger to ord til at fremhæve oplysninger. Vigtigt henleder opmærksomheden på særlige mekaniske oplysninger, og Bemærk angiver generel information, som det er værd at lægge særligt mærke til.
Dette produkt overholder alle relevante EU-direktiver. Yderligere oplysninger fås på den separate produktspecifikke overensstemmelseserklæring.
Det er en overtrædelse af California Public Resource Code Section 4442 eller 4443 at bruge eller betjene denne motor på et skovbegroet, buskbegroet eller græsbegroet område, medmindre motoren er forsynet med en gnistskærm som defineret i Section 4442, som vedligeholdes og er i god driftsmæssig stand, eller medmindre motoren er bygget, udstyret og vedligeholdt til brandforebyggelse.
Den medfølgende motorvejledning indeholder information om det amerikanske Environmental Protection Agency (EPA) og California Emission Control Regulation for emissionssystemer, vedligeholdelse og garanti. Nye eksemplarer kan bestilles via motorfabrikanten.
CALIFORNIEN
Advarsel i henhold til erklæring nr. 65
Dieselmotorens udstødningsgas og nogle af dens bestanddele er ifølge staten Californien kræftfremkaldende og kan medføre fødselsskader eller andre forplantningsskader.
Batteripoler og tilbehør indeholder bly og blysammensætninger, som ifølge staten Californien er kræftfremkaldende og forårsager forplantningsskader. Vask hænder efter håndtering.
Brug af dette produkt kan medføre eksponering over for kemikalier, der ifølge staten Californien er kræftfremkaldende og giver medfødte defekter eller andre forplantningsskader.
Denne maskine er designet i overensstemmelse med EN ISO 5395 (når du har gennemført opsætningsprocedurerne) og ANSI B71.4-2017.
Dette produkt kan afskære hænder og fødder samt udslynge genstande.
Læs og forstå indholdet i denne betjeningsvejledning, før du starter motoren.
Betjening af maskinen kræver din fulde opmærksomhed. Giv dig ikke i kast med aktiviteter, der afleder opmærksomheden, da dette kan medføre person- eller tingsskade.
Hold hænder og fødder væk fra bevægelige maskinkomponenter.
Betjen ikke maskinen, uden at alle afskærmninger og øvrige sikkerhedsanordninger sidder og fungerer korrekt på maskinen.
Hold børn, omkringstående og kæledyr væk fra arbejdsområdet. Lad aldrig børn betjene maskinen.
Sluk motoren, tag nøglen ud, og vent, til al bevægelse er ophørt, før du forlader førerpositionen. Lad maskinen køle af, inden du justerer, efterser, rengør den eller stiller den til opbevaring.
Hvis maskinen betjenes eller vedligeholdes forkert, kan det
medføre personskade. Operatøren skal altid følge
sikkerhedsforskrifterne og være opmærksom på advarselssymbolet
, der betyder
Forsigtig, Advarsel eller Fare – personlig sikkerhedsanvisning,
for at nedsætte risikoen for personskade. Hvis disse forskrifter
ikke følges, kan det medføre personskade eller død.
![]() |
Sikkerheds- og instruktionsmærkaterne kan nemt ses af operatøren og er placeret tæt på potentielle risikoområder. Beskadigede eller bortkomne mærkater skal udskiftes. |






















Note: Maskinens venstre og højre side er som set fra den normale betjeningsposition.
Før motoren startes første gang, skal følgende væskestande kontrolleres:
Motorolie
Kølevæske
Hydraulikolie
Olie i bagaksel
Dele, der skal bruges til dette trin:
| Løftekæde | 7 |
| Kædebeslag | 7 |
| Bøjleskrue | 7 |
| Møtrik | 14 |
| Skrue | 7 |
| Spændeskive | 7 |
| Møtrik | 7 |
| Stor O-ring | 7 |
| Støtteben | 1 |
Afmonter vippesamlingerne (hvis monteret) fra løftearm nr. 1, nr. 2 og nr. 3 for at undgå overlejring med klippeenhedernes bærerammer.
Afmonter den låsemøtrik og spændeskive, der fastholder drejestangen på løftearm nr. 2 (Figur 3). Afmonter drejestangen og fjederen fra løftearmen. Gentag proceduren for løftearm nr. 1 og 3.

Note: Vippebeslaget med rulle og støttebeslagene er ikke påkrævet ved betjening af DPA-klippeenhederne (Figur 3).
Kobl løftekæderne fra klippeenhederne, hvis de er monteret.
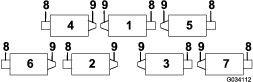
Monter et kædebeslag på hver løftearm med en bøjleskrue og to møtrikker. Placer beslagene som følger:
Note: Se Figur 4 for at fastlægge det løftearmsnummer, der beskrives.

På løftearm nr. 1, 4 og 5 placeres kædebeslag og bøjleskruer 38,1 cm bag drejeleddets midterlinje (Figur 5).
På løftearm nr. 1 og 5 skal beslagene drejes til højre, 10 grader fra lodret (Figur 5).
På løftearm nr. 4 skal beslaget drejes til venstre, 10 grader fra lodret (Figur 5).

På løftearm nr. 2 og 3 placeres beslag og bøjleskruer 38,1 cm bag drejeleddets midterlinje (Figur 6).
Note: Drej beslagene 45 grader til maskinens udvendige side.

På løftearm nr. 6 og 7 placeres beslag og bøjleskruer 36,8 cm bag drejeleddets midterlinje (Figur 7).
Note: Drej beslagene 10 grader til maskinens udvendige side.

Tilspænd alle bøjleskruer til et moment på 52-65 N·m.
Monter en løftekæde på hvert kædebeslag med en skrue, spændeskive og møtrik, placeret som vist i Figur 8.

Når det er nødvendigt at vippe klippeenheden, så bundkniven/knivcylinderen kommer til syne, skal klippeenhedens bagende understøttes med støttebenet for at sikre, at møtrikkerne på den bageste del af bundtværstangens justeringsskruer ikke hviler på arbejdsfladen (Figur 9).

Under de fleste forhold opnås den bedste spredning, når bagafskærmningen er lukket (udledning foran). Når forholdene er tunge og våde, kan bagafskærmningen åbnes.
Løsn maskinskruen, der fastgør afskærmningen på den venstre sideplade, drej afskærmningen til åben position, og tilspænd maskinskruen for at åbne bagafskærmningen (Figur 10).

Alle klippeenheder leveres med kontravægten monteret i den venstre ende. Brug følgende diagram til at bestemme placeringen af modvægte og cylindermotorer.
Note: Nogle traktionsenheder har kun fem klippeenheder.

Fjern de to maskinskruer, der fastgør modvægten på venstre ende af klippeenheden, på klippeenhed nr. 2, 4 og 6.
Note: Fjern modvægten (Figur 12).

Fjern plastproppen fra lejehuset i højre ende af klippeenheden (Figur 13).
Fjern de to maskinskruer fra den højre sideplade (Figur 13).

Monter modvægten i højre ende af klippeenheden med de to skruer, du fjernede tidligere.
Monter løst de to motormonteringsskruer på klippeenhedens venstre sideplade (Figur 13).
Figur 14 viser, hvordan den hydrauliske drivmotor skal vende på hver klippeenhedsplacering. På de steder, hvor det er nødvendigt, at motoren er monteret i højre side at klippeenheden, skal der monteres en kontravægt i venstre side af klippeenheden. På de steder, hvor det er nødvendigt, at motoren er monteret i venstre side, skal der monteres en kontravægt i højre side af klippeenheden.
Note: Maskinskruerne til montering af kontravægte sidder i klippeenhedernes højre lejehus ved leveringen. Maskinskruerne i det venstre lejehus skal bruges til at fastgøre hydraulikmotoren.

Tag klippeenhederne ud af papkasserne. Saml og juster dem i henhold til klippeenhedernes betjeningsvejledning.
Fjern beskyttelsespropperne fra hver ende af klippeenheden.
Smør en stor O-ring, og monter den i rillen i lejehuset i hver ende af lejehuset (Figur 15 & Figur 18).

Note: Før klippeenhedernes motorer og kontravægte monteres, skal de indvendige noter i klippeenhedernes knivcylinderaksler smøres med fedt.
Monter en kontravægt i den dertil beregnede ende af hver klippeenhed med de medfølgende maskinskruer (Figur 15).
Smør klippeenhedernes knivcylinderlejer grundigt før monteringen på traktionsenheden. Du skal kunne se fedtet komme ud ved knivcylindrenes indvendige forseglinger. Se betjeningsvejledningen til klippeenhederne for at få oplysninger om fremgangsmåden for smøring.
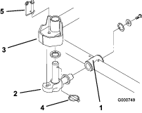
Indsæt en trykskive på drejeleddets vandrette aksel som vist i (Figur 16).

Sæt drejeleddets vandrette aksel ind i bærerammens monteringsrør (Figur 16).
Fastgør drejeleddet på bærerammen med en trykskive, en flad spændeskive og en maskinskrue med flangehoved (Figur 16).
Indsæt en trykskive på drejeleddets lodrette aksel (Figur 16).
Hvis den er taget ud, skal drejetappens lodrette aksel sættes ind i løftearmens drejenav (Figur 16). Før drejeleddet på plads mellem de to centreringsstoppere af gummi på undersiden af løftearmens styreplade.
Indsæt ringstiften i krydshullet på drejeleddets aksel (Figur 16).
Fjern den møtrik, der fastholder græskompensationsfjederens monteringsbeslag på klippeenhedens stabilisatorøre (Figur 17). Monter tippekæden på maskinskruen, og fastgør den med møtrikken, du fjernede tidligere.

Monter motoren på klippeenhedens drivende, og fastgør den med 2 maskinskruer (Figur 18).

Note: Hvis der kræves en fast klippeenhedsposition, skal du indsætte styrelåsestiften i drejeleddets monteringshul (Figur 16).
Fæstn den fjederbelastede ring rundt om styrelåsestiftens nederste ende (Figur 16).
Plænekompensationsfjederen overfører vægten fra forrullen til bagrullen. Dette medvirker til at reducere dannelsen af et bølgemønster i plænen, også kaldet ondulation.
Important: Foretag justeringerne af fjederen, mens klippeenheden er monteret på traktionsenheden, peger lige frem og er sænket ned på gulvet.
Sørg for, at låseclipsen er monteret i det bageste hul i fjederstangen (Figur 19).

Stram sekskantmøtrikkerne på fjederstangens forende, indtil fjederens sammentrykkede længde er 15,9 cm. Se Figur 19.
Note: Ved drift i ujævnt terræn skal fjederlængden mindskes 12,7 mm. Kontakten med terrænet vil blive lidt kortere.
Note: Du skal nulstille indstillingen af plænekompensation, hvis indstillingen af klippehøjden eller indstillingen af klipningens aggressivitet ændres.
Traktoren er fra fabrikken indstillet korrekt til de fleste former for klipning af fairways. I afsnittet Vedligeholdelse af klippeenhederne kan du finde følgende eksempler på, hvordan maskinen kan finjusteres til forskellige anvendelser:
Justering af klippeenhedernes sænkehastighed
Justerer den hastighed, hvormed klippeenhederne sænkes.
Justering af løftehøjden på de forreste udvendige klippeenheder
Justerer drejehøjden for de forreste udvendige klippeenheder for at opnå en større frigang på kuperede fairways.
Justering af de forreste tre klippeenheders vandring
Justerer de forreste tre klippeenheders vandring nedad for at kompensere for meget kuperede fairways.
Dele, der skal bruges til dette trin:
| Kalciumklorid (skal købes separat) | 45 kg |
| Bagvægtssæt, reservedelsnummer 104-1478 (skal købes separat) | 1 |
For at opfylde standarderne EN ISO 5395 og ANSI B71.4-2017 skal der tilføres 45 kg ballast af kalciumklorid i baghjulene, og endvidere skal bagvægtssættet (reservedelsnummer 104-1478) monteres.
Important: Fjern maskinen fra græsområdet så hurtigt som muligt, hvis et dæk med kalciumklorid punkterer. Overhæld omgående det ramte område med vand for at forhindre eventuelle skader på plænen.
Dele, der skal bruges til dette trin:
| Advarselsmærkat | 1 |
| CE-mærkat | 1 |
| Mærkat med produktionsår | 1 |
På maskiner, der kræver CE-overensstemmelse, påsættes mærkaten med produktionsår (delnr. 133-5615) ved serienummerpladen, CE-mærkaten (delnr. 93-7252) ved motorhjelmens lås og CE-advarselsmærkaten (delnr. 115-2046) over standardadvarselsmærkaten (delnr. 115-2045).
Traktionspedalen (Figur 20) styrer maskinens kørsel frem og tilbage. Træd den øverste del af pedalen ned for at køre maskinen fremad og den nederste del af pedalen ned for at bakke maskinen. Kørselshastigheden er proportional med, hvor langt du træder pedalen ned. Hvis der skal køres med maksimal hastighed, skal pedalen trykkes ned, mens gashåndtaget står i HURTIG position.
Sådan standser du maskinen: Let foden fra traktionspedalen, og lad pedalen vende tilbage til midterpositionen.

Forudindstil den fremadgående hastighedsbegrænser (Figur 20) for at begrænse, hvor meget traktionspedalen kan trædes ned i fremadgående retning, for at bevare en konstant klippehastighed.
Den røde fejlfindingslampe (Figur 20), som sidder på styresøjlen, bruges til at give flere forskellige meddelelser. Når maskinen startes, tændes lampen, når gløderørene er aktiveret.
Hvis lampen blinker, mens maskinen er i drift, kan det betyde et af følgende:
Maskinen kører hurtigere end den maksimale hastighed, der oprindeligt blev indprogrammeret i den elektroniske styreenhed.
Der er registreret en elektrisk fejl (afbrudt eller kortsluttet udgangssignal).
Der er registreret en hydrauliklækage (kun hvis en Turfdefender-lækagedetektor er monteret på maskinen).
Der er registreret en kommunikationsfejl (kun hvis en Turfdefender-lækagedetektor er monteret på maskinen).
Tændingskontakten (Figur 20) har 3 positioner: OFF (fra), ON/PREHEAT (til/forvarm) og START.
Speedometeret (Figur 20) viser maskinens kørehastighed.
To bremsepedaler (Figur 20) aktiverer de individuelle hjulbremser, der bruges til at hjælpe med at vende maskinen, ved parkering og for at få bedre trækkraft på bakkeskråninger. Ved aktivering af parkeringsbremsen og under transport sammenkobles pedalerne med en låsepind.
En knap på konsollens venstre side aktiverer parkeringsbremselåsen (Figur 20). Parkeringsbremsen aktiveres ved at sammenkoble pedalerne med låsestiften, træde begge pedaler ned og trække parkeringsbremselåsen ud. Parkeringsbremsen udløses ved at træde begge pedaler ned, indtil parkeringsbremselåsen trækkes tilbage.
Juster skruen (Figur 20) for at begrænse, hvor meget du kan træde traktionspedalen ned i bagudgående retning for at begrænse hastigheden.
Dette håndtag (Figur 21) hæver og sænker klippeenhederne og starter og standser endvidere klippecylindrene, når du aktiverer dem i klippetilstanden. Du kan ikke sænke klippeenhederne, når klippe-/transporthåndtaget står i transportpositionen.
Brændstofmåleren (Figur 21) viser, hvor meget brændstof der er i tanken.
Denne lampe (Figur 21) angiver, at motorolietrykket er faretruende lavt.

Skub håndtaget (Figur 21) fremad for at øge motorhastigheden og bagud for at mindske hastigheden.
Lampen (Figur 21) lyser, og motoren stopper, når kølevæsken når op på en faretruende høj temperatur.
Kontrollampen (Figur 21) lyser, når gløderørene er tændt.
Brug til-/frakoblingskontakten sammen med sænk+klip/hæv-håndtaget til at betjene klippeenhederne (Figur 21).
Timetælleren (Figur 22) viser det samlede antal timer, maskinen har været i brug.

Baglapningsregulatorerne (Figur 23) anvendes sammen med sænk+klip/hæv-håndtaget til baglapning af klippeenhederne. Se Baglapning af klippeenhederne.

Sædejusteringshåndtaget (Figur 25) giver mulighed for at justere sædet fremad og bagud. Sædejusteringsgrebet (Figur 25) justerer sædet i henhold til din vægt. Sædet kan flyttes frem og tilbage ved at trække håndtaget på sædets venstre side udad. Når sædet er i den ønskede position, slippes håndtaget for at fastlåse sædet i denne position. Du kan indstille sædet i henhold til din vægt ved at dreje fjederspændingsknappen. Drej den med uret for at øge fjederspændingen og mod uret for at formindske fjederspændingen.

Maskinen er udstyret med en fejlfindingslampe, der angiver, om den elektroniske styreenhed fungerer korrekt. Den grønne fejlfindingslampe (Figur 26) sidder under instrumentbrættet ved siden af sikringsblokken. Når den elektroniske styreenhed fungerer korrekt, og nøglen står i positionen ON (til), tændes styreenhedens fejlfindingslampe. Lampen blinker, hvis styreenheden registrerer en fejl i det elektriske system. Lampen holder op med at blinke og nulstilles automatisk, når nøglen drejes til positionen OFF (fra).

Når styreenhedens fejlfindingslampe blinker, har styreenheden registreret et af følgende problemer:
Et af udgangssignalerne er blevet kortsluttet.
Et af udgangssignalerne er afbrudt.
Brug fejlfindingsdisplayet til at afgøre, hvilket udgangssignal der ikke fungerer korrekt. Se Kontrol af sikkerhedskontakterne.
Hvis fejlfindingslampen ikke tændes, når tændingskontakten er i positionen ON (til), angiver det, at den elektroniske styreenhed ikke fungerer. Mulige årsager omfatter:
Sløjfetilbagekoblingen er ikke tilsluttet.
Pæren er sprunget.
Der er sprunget en sikring.
Der er ingen strøm på batteriet.
Kontroller de elektriske forbindelser, indgangssignalsikringerne og fejlfindingslampens pære for at finde fejlen. Sørg for, at sløjfetilbagekoblingens stik sidder forsvarligt i ledningsnetstikket.
Maskinen er udstyret med en elektronisk styreenhed, der styrer de fleste af maskinens funktioner. Styreenheden afgør, hvilke funktioner der kræves til de forskellige indgangssignalkontakter (dvs. sædekontakt, tændingskontakt mv.) og slår udgangene til for at aktivere magnetventiler eller relæer til den ønskede maskinfunktion.
For at den elektroniske styreenhed kan styre maskinen som ønsket, skal alle indgangssignalkontakterne, udgangssignalmagnetventilerne og relæerne være forbundet og fungere korrekt.
ACE-fejlfindingsdisplayet er et værktøj, der kan hjælpe brugeren med at kontrollere, om maskinens elektriske funktioner fungerer korrekt.
Note: Specifikationer og design kan ændres uden forudgående varsel.
| Klippebredde | 338 cm |
| Samlet bredde – ved transport | 226 cm |
| Samlet bredde – under drift | 279 cm |
| Samlet længde | 305 cm |
| Højde med styrtbøjle monteret | 213 cm |
| Vægt* | 1.792 kg |
| * Med klippeenheder med 5 knive og alle væskestande på fuld. | |
Der kan fås en række forskellige Toro-godkendte redskaber og tilbehør til brug sammen med maskinen, som gør den bedre og mere alsidig. Kontakt en autoriseret serviceforhandler eller en autoriseret Toro-forhandler, eller gå ind på www.Toro.com for at få en liste over alt godkendt udstyr og tilbehør.
Brug kun originale Toro-reservedele og tilbehør for at sikre optimal ydelse og sikre, at maskinen fortsat overholder sikkerhedscertificeringen. Reservedele og tilbehør, der er fremstillet af andre producenter, kan være farlige, og brug heraf kan gøre garantien ugyldig.
Maskinen må aldrig betjenes eller vedligeholdes af børn eller utrænet personale. Vær opmærksom på, at lokale forskrifter kan angive en mindstealder for operatøren. Ejeren er ansvarlig for at træne alle operatører og mekanikere.
Bliv fortrolig med anvisningerne for sikker betjening af udstyret samt med betjeningsanordningerne og sikkerhedssymbolerne.
Sluk altid motoren, tag nøglen ud, vent, til alle bevægelige dele er standset, og lad maskinen køle af før justering, eftersyn og rengøring af maskinen, eller inden den stilles til opbevaring.
Du skal vide, hvordan man hurtigt standser maskinen og slukker for motoren.
Betjen ikke maskinen, uden at alle afskærmninger og øvrige sikkerhedsanordninger sidder og fungerer korrekt på maskinen.
Før du klipper, skal du altid efterse maskinen for at sikre, at klippeenhederne er i god driftsmæssig stand.
Efterse området, hvor maskinen skal bruges, og fjern alle objekter, som maskinen kan risikere at udslynge.
Vær yderst forsigtig, når du håndterer brændstof. Det er letantændeligt, og dampene kan eksplodere.
Sluk alle cigaretter, cigarer, piber og andre antændingskilder.
Brug kun en godkendt brændstofbeholder.
Fjern ikke brændstofdækslet, og fyld ikke brændstoftanken, mens motoren kører eller er varm.
Du må ikke påfylde eller tømme brændstof i et lukket rum.
Opbevar ikke maskinen eller brændstofbeholdere, hvor der er åben ild, gnister eller vågeblus som f.eks. på en vandvarmer eller andre apparater.
Hvis du spilder brændstof, må du ikke forsøge at starte motoren. Foretag dig ikke noget, der kan antænde brændstoffet, før dampene er spredt.
| Vedligeholdelsesintervaller | Vedligeholdelsesprocedure |
|---|---|
| Hver anvendelse eller dagligt |
|
Før maskinen startes hver dag, skal procedurerne for Hver anvendelse/Dagligt udføres som beskrevet i .
Brændstoftanks kapacitet: 57 liter
Brug kun ren, frisk dieselolie eller biodieselbrændstoffer med lavt (<500 ppm) eller ekstra lavt (<15 ppm) svovlindhold. Det minimale cetanantal bør være 40. Køb brændstof i mængder, der kan bruges inden for 180 dage for at sikre, at brændstoffet er friskt.
Brug sommerdieselolie (nr. 2-D) ved temperaturer over -7 °C og vinterdieselolie (nr. 1-D eller en blanding af nr. 1-D/2-D) ved temperaturer under -7 °C. Brug af vinterdieselbrændstof ved lavere temperaturer giver et lavere flammepunkt og en kold flowkarakteristik, som letter start og minimerer tilstopning af brændstoffilteret.
Brug af sommerdieselolie over -7 °C bidrager til at forlænge brændstofpumpens levetid og giver øget kraft sammenlignet med vinterdieselolie.
Important: Brug ikke petroleum eller benzin i stedet for dieselolie. Hvis denne advarsel ikke overholdes, kan motoren blive beskadiget.
Forberedelse til biodiesel
Denne maskine kan også bruge et blandet biodieselbrændstof på op til B20 (20 % biodiesel, 80 % petrodiesel). Andelen af petrodiesel bør være lav, eller bør have et ekstra lavt svovlindhold. Træf følgende forholdsregler:
Andelen af biodiesel skal opfylde specifikationen anført i ASTM D6751 eller EN 14214.
Brændstofsammensætningen skal opfylde ASTM D975 eller EN 590.
Malede overflader kan beskadiges af biodieselblandinger.
Brug B5 (biodieselindhold på 5 %) eller blandinger med et lavere biodieselindhold under kolde vejrforhold.
Efterse tætninger, slanger og pakninger, der kommer i berøring med brændstoffet, da de kan forringes over tid.
Tilstopning af brændstoffilteret kan forventes i tiden efter, at du er gået over til at bruge biodieselblandinger.
Kontakt din forhandler for at få flere oplysninger om biodiesel.
Parker maskinen på en plan flade, sænk klippeenhederne, sluk motoren, aktiver parkeringsbremsen, og tag nøglen ud.
Rengør området omkring tankdækslet med en ren klud.
Fjern dækslet fra brændstoftanken (Figur 27).

Fyld tanken med , indtil niveauet når påfyldningsstudsens bund.
Sæt tankdækslet på, og stram det, når tanken er fyldt op.
Note: Fyld om muligt brændstoftanken helt op efter hver anvendelse. Dette vil minimere muligheden for akkumulering af kondens i brændstoftanken.
Ejeren/operatøren kan forhindre og er ansvarlig for ulykker, som kan forårsage personskade eller tingsskade.
Bær korrekt beklædning, herunder beskyttelsesbriller, lange bukser, skridsikkert, kraftigt fodtøj og høreværn. Sæt langt hår op, og bær ikke løstsiddende tøj eller smykker.
Betjen ikke maskinen, hvis du er syg, træt eller påvirket af alkohol eller medicin.
Betjening af maskinen kræver din fulde opmærksomhed. Giv dig ikke i kast med aktiviteter, der afleder opmærksomheden, da dette kan medføre person- eller tingsskade.
Før du starter motoren, skal du sørge for, at alle drev er i neutral, at parkeringsbremsen er aktiveret, og at du sidder i betjeningspositionen.
Kør ikke med passagerer på maskinen, og hold omkringstående personer og kæledyr væk fra maskinen under drift.
Betjen kun maskinen ved god sigtbarhed for at undgå huller eller skjulte farer.
Undgå at klippe vådt græs. Nedsat traktion kan få maskinen til at skride ud.
Hold dine hænder og fødder væk fra klippeenhederne.
Se bagud og ned for at sikre, at der er fri bane, før du bakker.
Vær forsigtig, når du nærmer dig blinde hjørner, buske, træer eller andre genstande, der kan blokere for dit udsyn.
Stop klippeenhederne, når du ikke klipper.
Sænk farten, og vær forsigtig, når du vender og krydser veje og fortove med maskinen. Hold altid tilbage for andre.
Lad aldrig motoren køre i et område, hvor udstødningsgasser er lukket inde.
Efterlad aldrig en kørende maskine uden opsyn.
Før du forlader betjeningspositionen (også hvis det er for at tømme fangene eller rense klippeenhederne), skal du gøre følgende:
Parker maskinen på en plan flade.
Udkobl klippeenhederne, og sænk redskaberne.
Aktiver parkeringsbremsen.
Sluk motoren, og tag nøglen ud.
Vent, til alle bevægelige dele standser.
Betjen kun maskinen i god sigtbarhed og gode vejrforhold. Betjen ikke maskinen, når der er risiko for lynnedslag.
Styrtbøjlekomponenter må ikke fjernes fra maskinen.
Sørg for, at sikkerhedsselen er spændt, og at du kan frigøre den hurtigt i nødstilfælde.
Brug altid sikkerhedssele.
Kontroller omhyggeligt, om der er forhindringer oven over dig, og sørg for, at du i så fald ikke kommer i kontakt med dem.
Hold styrtbøjlesystemet i sikker driftsmæssig stand ved at udføre grundige periodiske skadeseftersyn og tilspænde alle fastspændingsanordninger.
Udskift alle beskadigede styrtbøjlekomponenter. Du må ikke reparere eller ændre dem.
Skråninger er en væsentlig årsag til, at føreren mister herredømmet, eller at maskinen vælter. Sådanne ulykker kan medføre alvorlige personskader, i værste tilfælde med døden til følge. Du er ansvarlig for sikker betjening på skråninger. Det kræver ekstra forsigtighed at betjene maskinen på alle former for skråninger.
Gennemgå anlægsforholdene på arbejdsstedet, herunder en besigtigelse af området, med henblik på at afgøre, om det er sikkert at betjene maskinen på skråningen. Brug altid sund fornuft og god dømmekraft, når du foretager denne besigtigelse.
Læs nedenstående instruktioner til betjening af maskinen på skråninger. Inden du betjener maskinen, skal du gennemgå forholdene på arbejdsstedet for at afgøre, om maskinen kan betjenes under forholdene på den pågældende dag og på det pågældende arbejdssted. Ændringer i terrænet kan medføre en ændring i betjeningen af maskinen på skråninger.
Undlad at starte, standse eller vende maskinen på skråninger. Foretag ikke pludselige hastigheds- eller retningsskift. Drej maskinen langsomt og gradvist.
Undlad at betjene maskinen under forhold, hvor der er tvivl om traktion, styring eller stabilitet.
Fjern eller afmærk forhindringer såsom grøfter, huller, hjulspor, bump, sten eller andre skjulte farer. Højt græs kan skjule forhindringer. Ujævnt terræn kan få maskinen til at vælte.
Vær opmærksom på, at betjening af maskinen på vådt græs, på tværs af skråninger eller ned ad bakke kan medføre, at maskinen mister traktion.
Vær yderst forsigtig, når du betjener maskinen i nærheden af bratte afsatser, grøfter, volde, vandarealer eller andre farer. Maskinen kan pludselig vælte, hvis et hjul kører over kanten, eller kanten giver efter. Fastlæg et sikkerhedsområde mellem maskinen og alle eventuelle faremomenter.
Identificer farerne ved bunden af skråningen. Hvis der identificeres farer, skal skråningen klippes med en håndstyret maskine.
Hvis det er muligt, skal klippeenhederne holdes sænket til jorden, mens maskinen betjenes på skråninger. Hævning af klippeenhederne under betjening på skråninger kan gøre maskinen ustabil.
Sæt dig i sædet, hold foden væk fra traktionspedalen, så den er i positionen NEUTRAL, aktiver parkeringsbremsen, sæt kontakten til motorhastighed i positionen SLOW (langsom), og sørg for, at til-/frakoblingskontakten er i positionen DEAKTIVéR.
Drej nøglen til positionen ON/PREHEAT (til/forvarm). En automatisk timer styrer forvarmningen i ca. 6 sekunder.
Drej nøglen til positionen START, når kontrollampens lys bliver svagere. Slip nøglen med det samme, når motoren starter, og lad den vende tilbage til positionen RUN (kør). Lad motoren varme op (uden belastning), og flyt så gashåndtaget til den ønskede position.
Tørn motoren i højst 15 sekunder. Slip nøglen, når motoren starter. Hvis yderligere forvarmning er nødvendig, skal nøglen drejes til positionen OFF (fra) og derefter til positionen ON/PREHEAT (til/forvarm). Gentag proceduren efter behov.
Flyt gashåndtaget bagud til positionen IDLE (tomgang), flyt knivcylinderdrevets kontakt til positionen DEAKTIVéR, og drej nøglen til positionen OFF (fra).
Note: Tag nøglen ud for at forhindre, at maskinen starter ved et uheld.
Important: Lad motoren køre i tomgang i 5 minutter, før du slukker den efter drift ved fuld belastning. Gøres dette ikke, kan der opstå problemer med turboladeren.
Note: Sænk klippeenhederne ned på jorden. Det udløser trykket i løftekredsløbet og fjerner risikoen for, at klippeenhederne sænkes ned på jorden ved et uheld.
Parker maskinen på en plan flade, sænk klippeenhederne, sluk motoren, aktiver parkeringsbremsen, og tag nøglen ud.
Sørg for, at brændstoftanken er mindst halvt fuld.
Åbn motorhjelmen, og løft den op.
Åbn udluftningsproppen på brændstoffilteret/vandudskilleren (Figur 28).

Drej nøglen til positionen ON (til). Den elektriske brændstofpumpe begynder at køre og tvinger derved luften ud omkring udluftningsproppen. Lad nøglen sidde i positionen ON (til), indtil en konstant strøm af brændstof strømmer ud omkring proppen. Stram proppen, og drej nøglen til positionen OFF (fra).
Åbn udluftningsskruen på brændstofindsprøjtningspumpen (Figur 29).

Drej nøglen til positionen ON (til). Den elektriske brændstofpumpe begynder at køre og tvinger derved luften ud omkring udluftningsskruen. Lad nøglen sidde i positionen ON (til), indtil en konstant strøm af brændstof strømmer ud omkring skruen. Spænd skruen, og drej nøglen til positionen OFF (fra).
Note: Motoren bør normalt starte, når du har fulgt den ovennævnte procedure. Men hvis motoren alligevel ikke starter, kan der sidde luft tilbage mellem indsprøjtningspumpen og indsprøjtningsdyserne. Se Udluftning af indsprøjtningsdyserne.
Sikkerhedskontakterne har til formål at forhindre motoren i at tørne eller starte, medmindre traktionspedalen står i positionen NEUTRAL, til-/frakoblingskontakten er i positionen DEAKTIVéR, og sænk+klip/hæv-håndtaget er i positionen NEUTRAL. Derudover bør motoren slukke, hvis du træder på traktionspedalen, når du ikke sidder på sædet, eller hvis parkeringsbremsen er aktiveret.
Hvis kontakterne til sikkerhedslåsesystemet frakobles eller bliver beskadigede, kan maskinen fungere uventet og forårsage personskade.
Pil ikke ved sikkerhedskontakterne.
Kontroller dagligt, at sikkerhedskontakterne fungerer, og udskift eventuelle beskadigede kontakter, før du betjener maskinen.
| Vedligeholdelsesintervaller | Vedligeholdelsesprocedure |
|---|---|
| Hver anvendelse eller dagligt |
|
Parker maskinen på en plan flade, sænk klippeenhederne, sluk motoren, aktiver parkeringsbremsen, og tag nøglen ud.
Åbn instrumentbrættets dæksel. Lokaliser ledningsnettet og sløjfetilbagekoblingen. Træk forsigtigt sløjfetilbagekoblingsstikket ud af ledningsnettets stik (Figur 30).

Slut ACE-fejlfindingsdisplayets stik til ledningsnettets stik (Figur 31). Sørg for, at den korrekte skabelonmærkat sættes på ACE-fejlfindingsdisplayet.

Drej nøglen til positionen ON (til), men start ikke maskinen.
Note: Den røde tekst på skabelonmærkaten henviser til indgangssignalkontakter, og den grønne tekst henviser til udgangssignaler.
Lysdioden for ”viste indgangssignaler” for neden i den højre dioderække på ACE-fejlfindingsinstrumentet skal lyse. Hvis lysdioden for "viste udgangssignaler" lyser, skal du trykke på vippekontakten på ACE-fejlfindingsinstrumentet og straks slippe den igen, så lysdioden ud for "viste indgangssignaler" kommer til at lyse i stedet. Kontakten må ikke holdes nede.
ACE-fejlfindingsinstrumentet tænder den lysdiode, der hører til et indgangssignal, når den pågældende indgangskontakt sluttes.
Omkobl nu hver enkelt kontakt fra afbrudt til sluttet tilstand (dvs. sid på sædet, aktiver traktionspedalen osv.), og bemærk, hvordan den tilhørende lysdiode på ACE-fejlfindingsinstrumentet blinker, når den tilhørende kontakt sluttes. Gentag proceduren for hver kontakt, der kan omkobles manuelt.
Hvis kontakten sluttes, og den korrekte lysdiode ikke tændes, skal du kontrollere alle ledninger og forbindelser til kontakten og/eller kontrollere kontakterne med et ohmmeter. Udskift eventuelle beskadigede kontakter, og reparer alle beskadigede ledninger.
ACE-fejlfindingsinstrumentet kan også spore, hvilke udgangsmagnetventiler eller relæer der er tændt. Dette gør det let at undersøge, om maskinens fejl er af elektrisk eller hydraulisk karakter.
Parker maskinen på en plan flade, sænk klippeenhederne, sluk motoren, aktiver parkeringsbremsen, og tag nøglen ud.
Åbn instrumentbrættets dæksel. Lokaliser ledningsnettet og stikkene nær styreenheden. Træk forsigtigt sløjfetilbagekoblingsstikket ud af ledningsnettets stik.
Slut ACE-fejlfindingsinstrumentets stik til ledningsnettets stik. Sørg for, at den korrekte skabelonmærkat er placeret på ACE-fejlfindingsinstrumentet.
Drej nøglen til positionen ON (til), men start ikke maskinen.
Note: Den røde tekst på skabelonmærkaten henviser til indgangssignalkontakter, og den grønne tekst henviser til udgangssignaler.
Lysdioden for ”viste udgangssignaler” forneden i den højre dioderække på ACE-fejlfindingsinstrumentet skal lyse. Hvis lysdioden for "viste indgangssignaler" lyser, skal du trykke på vippekontakten på ACE-fejlfindingsinstrumentet, så lysdioden ud for "viste udgangssignaler" kommer til at lyse i stedet.
Note: Det kan være nødvendigt at skifte mellem ”viste indgangssignaler” og ”viste udgangssignaler” flere gange for at udføre det næste trin. Tryk på vippekontakten en enkelt gang for at skifte frem og tilbage. Dette kan gøres så ofte, som det er nødvendigt. Kontakten må ikke holdes nede.
Sæt dig i sædet, og prøv at betjene den ønskede maskinfunktion. De tilhørende udgangssignallysdioder skal lyse for at angive, at den elektroniske styreenhed tænder for den pågældende funktion. (Se Hydrauliske magnetventilers funktioner for at være sikker på de specificerede udgangssignallysdioder).
Note: Hvis en udgangssignallysdiode blinker, betyder det, at der er et elektrisk problem med det pågældende udgangssignal. Reparer/udskift defekte elektriske dele med det samme. For at nulstille en blinkende lysdiode skal tændingskontakten drejes til positionen Off (fra) og derefter tilbage til On (til), og styreenhedens fejlhukommelse skal ryddes. Se Fejlhukommelse og -hentning.
Hvis ingen af udgangssignallysdioderne blinker, men de korrekte udgangssignallysdioder heller ikke tændes, skal du kontrollere, at de pågældende indgangssignalkontakter står i den korrekte position, for at funktionen kan udføres. Kontroller, at kontakterne fungerer korrekt.
Hvis udgangssignallysdioderne er tændt som angivet, men maskinen alligevel ikke fungerer korrekt, er der ikke tale om et elektrisk problem. Reparer efter behov.
Note: Grundet det elektriske systems begrænsninger blinker udgangssignallysdioderne for "Start", "Preheat" (forvarm) og "ETR/ALT" muligvis ikke, selvom der er opstået en elektrisk fejl i forbindelse med disse funktioner. Hvis maskinens problem ser ud til at ligge i en af disse funktioner, er du nødt til at kontrollere det elektriske kredsløb med et volt-/ohmmeter for at undersøge, om der er fejl i disse funktioner.
Hvis alle indgangskontakter er i den korrekte position og fungerer korrekt, men udgangssignallysdioderne ikke lyser korrekt, tyder det på, at der er et problem med den elektroniske styreenhed. Hvis dette er tilfældet, skal du kontakte din autoriserede Toro-forhandler for at få hjælp.
Hvis styreenheden registrerer en fejl på en af udgangssignalmagnetventilerne, vil den få maskinens fejlfindingslampe til at blinke (fejlfindingslampen for knivcylindrene på konsollen eller den grønne fejlfindingslampe under konsollen), og fejlen gemmes i den elektroniske styreenheds hukommelse. Fejlen kan altid hentes og ses ved hjælp af det håndholdte ACE-fejlfindingsinstrument eller en bærbar/stationær pc. Styreenheden gemmer 1 fejl ad gangen og gemmer ingen yderligere fejl, før den første fejl er afhjulpet.
Sådan hentes gemte fejl (sid ikke i sædet)
Drej nøglen til positionen OFF (fra).
Forbind det håndholdte fejlfindingsværktøj til det ønskede sløjfetilbagekoblingsstik på styreenheden (brug den korrekte skabelon).
Flyt sænk+klip/hæv-håndtaget til positionen RAISE (hæv), og hold det der.
Drej nøglen til positionen ON (til), og hold fortsat sænk+klip/hæv-håndtaget i positionen RAISE (hæv), indtil fejlfindingsværktøjets lampe øverst til venstre tændes (ca. 2 sekunder).
Slip sænk+klip/hæv-håndtaget i midterpositionen.
Det håndholdte værktøj vil nu gengive fejlen, der er lagret i styreenhedens hukommelse.
Important: Displayet viser otte (8) individuelle poster, hvor fejlen vises i den ottende post. Hver post vil blive vist i 10 sekunder. Sørg for, at fejlfindingsværktøjets display står på udgangssignaler. Ellers vil du ikke kunne se fejlen. Problemkredsløbet blinker. Posterne gentages, indtil nøglen drejes til slukket position. Maskinen starter ikke i denne tilstand.
Rydning af fejlhukommelse (kræver ikke fejlfindingsværktøj)
Drej nøglen til positionen OFF (fra).
Drej baglapningskontakten til positionen for forreste eller bageste baglapning.
Drej kontakten til knivcylinderkontrol til positionen Tilkoblet.
Flyt sænk+klip/hæv-håndtaget til positionen Raise (hæv), og hold det der.
Drej nøglen til positionen On (til), og hold fortsat sænk+klip/hæv-håndtaget i positionen RAISE (hæv), indtil lampen for knivcylinderkontrol begynder at blinke (ca. 2 sekunder).
Slip sænk+klip/hæv-håndtaget, og drej nøglen til positionen OFF (fra). Hukommelsen er nu ryddet.
Drej baglapningskontakten til positionen OFF (fra) og aktiveringskontakten til positionen DEAKTIVéR.
Important: Efterlad ikke ACE-fejlfindingsdisplayet tilsluttet til maskinen. Det er ikke konstrueret til at kunne holde til de forhold, maskinen bruges under hver dag. Når du er færdig med at bruge ACE-fejlfindingsinstrumentet, skal det frakobles maskinen, og sløjfetilbagekoblingen skal tilsluttes til ledningsnettets stik. Maskinen kan ikke betjenes, hvis sløjfetilbagekoblingsstikket ikke er tilsluttet ledningsnettet. Opbevar ACE-fejlfindingsinstrumentet på et tørt, sikkert sted indendørs og ikke på maskinen.
Før du begynder at slå græs, skal du øve dig i at bruge maskinen på et åbent område. Start og sluk motoren. Kør fremad og bak. Hæv og sænk klippeenhederne, og kobl knivcylindrene til og fra. Når du føler, at du er blevet fortrolig med maskinen, skal du øve dig i at køre op og ned ad skråninger ved forskellige hastigheder.
Hvis der tændes en advarselslampe under betjening af maskinen, skal maskinen stoppes med det samme og fejlen udbedres, før der fortsættes. Der kan opstå alvorlige skader, hvis du betjener en maskine med funktionsfejl.
Important: Den røde fejlfindingslampe på styresøjlen angiver, at gløderørene er tændt. Start ikke motoren, før gløderørscyklussen er afsluttet.
Start motoren, og sæt gashåndtaget i positionen FAST (hurtig), så motoren kører med maksimalt omdrejningstal. Flyt til-/frakoblingskontakten til tilkoblet position, og brug sænk+klip/hæv-håndtaget til at styre klippeenhederne (de forreste klippeenheder er indstillet således, at de sænkes før de bageste). Træd traktionspedalen fremad for at køre fremad og klippe græsset. Hold en hastighed, der ikke medfører, at kontrollampen for knivcylindrenes hastighed tændes. Øg eller sænk gradvist traktionshastigheden for at opretholde korrekt klipning.
Flyt til-/frakoblingskontakten for sænk+klip/hæv-håndtaget til Deaktivér (midterpositionen), lås bremsepedalerne sammen, og hæv klippeenhederne til transportstilling. Vær forsigtig, når du kører gennem snævre passager, så du ikke kommer til at beskadige maskinen eller klippeenhederne. Vær ekstra forsigtig, når du betjener maskinen på skråninger. Kør langsomt, og undgå skarpe drejninger på skråninger for at forhindre væltning. Sænk klippeenhederne, når du kører ned ad bakke for at få bedre kontrol over styringen.
Sluk motoren, tag nøglen ud, og vent, til al bevægelse er ophørt, før du forlader førerpositionen. Lad maskinen køle af, inden du justerer, efterser, rengør den eller stiller den til opbevaring.
Fjern græs og andet affald fra klippeenhederne, drevene, lydpotterne, køleskærmene og motorrummet for at forhindre brand. Tør spildt olie eller brændstof op.
Luk for brændstoftilførslen, når maskinen opbevares eller transporteres.
Udkobl drevet til redskabet, når du transporterer eller ikke bruger maskinen.
Vedligehold og rengør sikkerhedsselen/-erne efter behov.
Opbevar ikke maskinen eller brændstofbeholderen, hvor der er åben ild, gnister eller vågeblus som f.eks på en vandvarmer eller på andre apparater.
Brug ramper i fuld bredde, når maskinen læsses i en anhænger eller lastbil.
Fastgør maskinen forsvarligt.
I nødstilfælde kan du flytte maskinen ved at aktivere omløbsventilen i hydraulikpumpen med variabel slagvolumen og derefter skubbe eller bugsere maskinen.
Important: Maskinen må ikke skubbes eller trækkes med en hastighed på over 3-4,8 km/t, da der ellers kan opstå skader i gearkassen. Når du bugserer eller trækker maskinen, skal omløbsventilen være åben.
Omløbsventilen sidder oven på pumpen med variabel slagvolumen (Figur 34). Drej ventilen 90° i den ene eller den anden retning for at åbne den og lade olien løbe om internt.
Note: Nu kan du flytte maskinen langsomt, uden at gearkassen beskadiges.

Luk omløbsventilen, før du starter motoren.
Important: Hvis motoren kører, mens omløbsventilen er åben, overophedes gearkassen.
Note: Ventilen må ikke lukkes med et moment på over 7-11 Nm.
I skemaet nedenfor vises og beskrives magnetventilernes forskellige funktioner i hydraulikmanifolden. Hver eneste magnetventil skal være aktiveret, for at funktionen kan udføres.
| Magnetventil | Funktion |
|---|---|
| MSV1 | Forreste knivcylindres kredsløb |
| MSV2 | Bageste knivcylindres kredsløb |
| SV4 | Løft forreste udvendige klippeenheder |
| SV3 | Løft forreste midterste klippeenhed |
| SV5 | Løft bageste klippeenheder |
| SV1 | Sæt det hydrauliske hæve-/sænkekredsløb under tryk |
| SV2 | Retning: ON = Hæv, OFF = Sænk |
| SV6 | Venstre udvendige klippeenhed bagpå |
| SV7 | Højre udvendige klippeenhed bagpå |
| SV8 | Fastholdelse af last |
Note: Maskinens venstre og højre side er som set fra den normale betjeningsposition.
Gør følgende før justering, rengøring eller eftersyn af maskinen, eller før du forlader maskinen:
Parker maskinen på en plan overflade.
Indstil gasreguleringskontakten til den lave tomgangshastighed.
Deaktiver klippeenhederne.
Sænk klippeenhederne.
Sørg for, at traktionen er i neutral.
Aktiver parkeringsbremsen.
Sluk motoren, og tag nøglen ud.
Vent, til alle bevægelige dele standser.
Vent, til maskinens komponenter er kølet ned, før du udfører vedligeholdelse.
Udfør så vidt muligt ikke vedligeholdelse, mens motoren kører. Hold afstand til bevægelige dele.
Brug donkrafte til at understøtte maskinen eller komponenter efter behov.
Tag forsigtigt trykket af komponenter, hvori der er oplagret energi.
Hold alle dele af maskinen i god driftsmæssig stand og alle fastgørelsesdele tilspændt.
Udskift alle slidte eller beskadigede mærkater.
Brug kun originale Toro-reservedele for at sørge for en sikker, optimal ydeevne på maskinen. Reservedele, der er fremstillet af andre producenter, kan være farlige, og brug heraf kan gøre garantien ugyldig.
| Vedligeholdelsesintervaller | Vedligeholdelsesprocedure |
|---|---|
| Efter de første 8 timer |
|
| Efter de første 50 timer |
|
| Efter de første 200 timer |
|
| Hver anvendelse eller dagligt |
|
| For hver 25 timer |
|
| For hver 50 timer |
|
| For hver 100 timer |
|
| For hver 150 timer |
|
| For hver 200 timer |
|
| For hver 400 timer |
|
| For hver 800 timer |
|
| For hver 1000 timer |
|
| For hver 2000 timer |
|
| Hvert 2. år |
|
Kopier denne side til daglig brug.
| Vedligeholdelsespunkter | I ugen: | ||||||
|---|---|---|---|---|---|---|---|
| Man. | Tirs. | Ons. | Tors. | Fre. | Lør. | Søn. | |
| Kontroller sikkerhedslåsbetjeningen. | |||||||
| Kontroller bremsefunktionen. | |||||||
| Kontroller motorolie- og brændstofstanden. | |||||||
| Tøm vand-/brændstofudskilleren. | |||||||
| Kontroller indikatoren for hudraulisk filterbegrænsning. | |||||||
| Kontroller køleren og filteret for snavs. | |||||||
| Kontroller for usædvanlige motorlyde.1 | |||||||
| Kontroller for usædvanlige driftslyde. | |||||||
| Kontroller hydraulikvæskestanden. | |||||||
| Kontroller indikatoren for hydraulikfilteret. 2 | |||||||
| Kontroller, om hydraulikslangerne er beskadigede. | |||||||
| Kontroller for væskelækager. | |||||||
| Kontrol af dæktrykket. | |||||||
| Kontrol af instrumenternes funktion. | |||||||
| Kontroller afstanden mellem knivcylinderen og bundkniven. | |||||||
| Kontroller justeringen af klippehøjden. | |||||||
| Kontroller alle smørenipler med henblik på smøring. 3 | |||||||
| Reparation af beskadiget maling. | |||||||
|
1. Kontroller gløderør og indsprøjtningsdyser, hvis motoren er svær at starte, hvis der observeres for meget røg, eller hvis maskinen er svær at køre. 2. Foretag kontrollen, mens motoren kører og olien har driftstemperatur. 3. Umiddelbart efter hver vask, uanset det angivne interval |
|||||||
| Eftersyn foretaget af: | ||
| Punkt | Dato | Oplysninger |
| 1 | ||
| 2 | ||
| 3 | ||
| 4 | ||
| 5 | ||
| 6 | ||
| 7 | ||
| 8 | ||
Important: Se motorens betjeningsvejledning for at få yderligere oplysninger om vedligeholdelsesprocedurer.
Note: Du kan finde ledningsdiagram eller hydraulikdiagram til din maskine på www.Toro.com.
| Vedligeholdelsesintervaller | Vedligeholdelsesprocedure |
|---|---|
| For hver 50 timer |
|
Smør alle smørenipler på lejerne og bøsningerne med litiumfedt nr. 2.
Smøreniplernes placering og antal er som følger:
Klippeenhedernes bæreramme og drejetap (2) (Figur 35)

Bagakslens forbindelsesstang (2) (Figur 36)
Styretøjscylinderens kugleled (2) (Figur 36)
Styreboltbøsninger (2) (Figur 36) – Den øverste fitting på styrebolten skal kun smøres en gang om året (2 pumpeslag).

Forreste løftecylindere (3) (Figur 37 og Figur 38)


Bageste løftecylinders drejetap (2) (Figur 39)

Løftearmens drejetap (3) (Figur 40)

Bagakslens drejetap (Figur 41)

Bageste løftearms drejetappe (2) (Figur 42)

Bremsepedalakslen (1) (Figur 43)

Sluk motoren, før du kontrollerer oliestanden eller hælder olie i krumtaphuset.
Lav ikke om på regulatorindstillingerne, og kør ikke motoren med for høj hastighed.
| Vedligeholdelsesintervaller | Vedligeholdelsesprocedure |
|---|---|
| For hver 400 timer |
|
Kontroller luftfilterhuset for skader, som kan medføre en luftlækage. Udskift den, hvis den er beskadiget. Kontroller hele indsugningssystemet for lækager, beskadigelse eller løse slangeklemmer.
Efterse kun luftfilteret, når serviceindikatoren (Figur 44) viser, at det er nødvendigt. Hvis du udskifter luftfilteret, før det er nødvendigt, øger du blot risikoen for, at der kommer snavs ind i motoren, når filteret afmonteres.

Important: Sørg for, at dækslet sidder korrekt og slutter tæt sammen med luftfilterelementet.
Træk låsen udad, og drej luftfilterdækslet mod uret (Figur 45).

Fjern dækslet fra luftfilterelementet. Før du afmonterer filteret, skal du ved hjælp af trykluft med lavt tryk (2,75 bar ren og tør luft) fjerne større ansamlinger af snavs, der har fastlejret sig mellem primærfilterets yderside og filterdåsen. Undgå at bruge trykluft med højt tryk, som evt. kan presse snavs gennem filteret og ind i indsugningsrøret.
Denne rengøringsmetode forhindrer, at der kommer snavs ind i indsugningen, når primærfilteret afmonteres.
Afmonter og udskift primærfilteret (Figur 46).
Det anbefales ikke at rengøre det brugte filter på grund af risikoen for at beskadige filtermediet. Efterse det nye filter for forsendelsesskader, og kontroller filterets forseglingsende og selve filterelementet. Benyt ikke et beskadiget filter. Isæt det nye filter ved at trykke på den udvendige kant af filterelementet og skubbe det på plads i filterdåsen. Tryk ikke på den bløde del i midten af filteret.

Important: Forsøg aldrig at rense sikkerhedsfilteret (Figur 47). Udskift sikkerhedsfilteret med et nyt efter hvert tredje primærfiltereftersyn.

Rengør åbningen til udblæsning af snavs i det aftagelige dæksel. Afmonter gummiudløbsventilen i dækslet, rengør fordybningen, og udskift udløbsventilen.
Monter dækslet således, at gummiudløbsventilen vender nedad – i en position mellem ca. klokken 5 og klokken 7 set fra enden.
Nulstil indikatoren (Figur 44), hvis den viser rødt.
| Vedligeholdelsesintervaller | Vedligeholdelsesprocedure |
|---|---|
| Hver anvendelse eller dagligt |
|
Motoren leveres med olie i krumtaphuset, men oliestanden bør kontrolleres før og efter den første opstart af motoren.
Brug motorolie af høj kvalitet, der overholder følgende specifikationer:
Krævet API-klassifikationsniveau: CH-4, CI-4 eller højere.
Foretrukken olie: SAE 15W-40: over -18 °C
Alternativ olie: SAE 10W-30 eller 5W-30 (alle temperaturer)
Note: Toro Premium-motorolie kan købes hos forhandleren med en viskositet på enten 15W-40 eller 10W-30. Se reservedelskataloget for at få vist reservedelsnumrene.
Note: Det bedste tidspunkt at kontrollere motorolien på er, når motoren er kold, og inden den startes første gang på en dag. Hvis motoren allerede har kørt, skal olien drænes tilbage i sumpen ca. 10 minutter før, der udføres kontrol. Hvis oliestanden er på eller under mærket ”Add” (påfyld) på målepinden, skal du tilsætte olie for at bringe oliestanden op på mærket ”Full” (fuld). Overfyld ikke motoren. Hvis oliestanden er mellem mærket ”Full” og ”Add”, skal der ikke fyldes mere olie på.
Parker maskinen på en plan flade, sænk klippeenhederne, sluk motoren, aktiver parkeringsbremsen, og tag nøglen ud.
Udløs motorhjelmslåsen, og åbn motorhjelmen (Figur 48).

Fjern målepinden (Figur 49), tør den af, sæt den ind i røret, og træk den ud igen.
Kontroller oliestanden på målepinden. Oliestanden skal nå op til Full-mærket på målepinden.

Hvis olien er under det sikre område, skal du fjerne påfyldningsdækslet (Figur 50) og fylde olie på, indtil niveauet når mærket ”Full”.
Important: Overfyld ikke motoren.

Monter oliepåfyldningsdækslet og målepinden.
Luk motorhjelmen, og fastgør den med låsene.
| Vedligeholdelsesintervaller | Vedligeholdelsesprocedure |
|---|---|
| Efter de første 50 timer |
|
| For hver 150 timer |
|
Kapacitet: 7,0 l med filter
Olien og filteret skal skiftes for første gang efter de første 50 driftstimer og derefter for hver 150 timer.
Afmonter den bageste aftapningsprop (Figur 51), og lad olien løbe ned i en drænbakke. Monter aftapningsproppen igen, når olien holder op med at løbe.

Fjern oliefilteret (Figur 52). Smør et tyndt lag ren olie på det nye filters pakning, før det skrues på. Stram ikke filteret for hårdt.

Fyld olie på krumtaphuset.
Anbring gashåndtaget, så det vender fremad og stopper mod sædesokkelsprækken.
Løsn monteringsskruen til gaskablet på vippearmen ved indsprøjtningspumpen (Figur 53).

Hold indsprøjtningspumpens vippearm mod det høje tomgangsstop, og spænd kablets monteringsskrue.
Note: Når den er spændt, skal kabelmonteringsskruen kunne dreje frit.
Tilspænd låsemøtrikken, der anvendes til at indstille friktionsanordningen på gashåndtaget, til 4-6 Nm. Det bør ikke være nødvendigt at bruge en kraft, der er større end 80 N, for at betjene gashåndtaget.
| Vedligeholdelsesintervaller | Vedligeholdelsesprocedure |
|---|---|
| Hvert 2. år |
|
Parker maskinen på en plan flade, sænk klippeenhederne til jorden, aktiver parkeringsbremsen, sluk motoren, og fjern nøglen.
Tøm og rengør brændstoftanken hvert andet år. Tøm og rengør også brændstoftanken, hvis brændstofsystemet forurenes, eller hvis maskinen skal opbevares i længere tid. Brug rent brændstof til at skylle tanken med.

| Vedligeholdelsesintervaller | Vedligeholdelsesprocedure |
|---|---|
| For hver 400 timer |
|
Eftersyn af brændstofslanger og -forbindelser for slitage, skader eller løse forbindelser.
| Vedligeholdelsesintervaller | Vedligeholdelsesprocedure |
|---|---|
| Hver anvendelse eller dagligt |
|
| For hver 400 timer |
|
Parker maskinen på en plan flade, sænk klippeenhederne til jorden, aktiver parkeringsbremsen, sluk motoren, og fjern nøglen.
Anbring en ren beholder under brændstoffilteret.
Løsn aftapningsproppen i bunden af filterdåsen, og åbn udluftningen oven på filterskålmonteringen.

Rengør området, hvor filterdåsen monteres.
Afmonter filterdåsen, og rengør monteringsfladen.
Smør pakningen på filterskålen med ren olie.
Monter filterdåsen med hånden, indtil pakningen berører monteringsoverfladen. Drej dernæst endnu 1/2 omgang.
Stram aftapningsproppen i bunden af filterdåsen, og luk udluftningen oven på filterdåsemonteringen.
Note: Denne procedure bør kun udføres, når brændstofsystemet er blevet helt tømt for luft via normale spædningsprocedurer, og motoren ikke vil starte. Se Udluftning af brændstofsystemet.
Løsn rørforbindelsen til indsprøjtningsenhed nr. 1.

Sæt gashåndtaget i positionen FAST (hurtig).
Drej nøglen til positionen RUN (kør), og hold øje med brændstof, der flyder rundt om monteringsskruen. Drej nøglen til positionen OFF (fra), når brændstoffet flyder jævnt.
Spænd rørforbindelsen forsvarligt fast.
Gentag trinene 1 til og med 4 på de øvrige indsprøjtningsdyser.
Note: Du kan fjerne ventilatorens afskærmning fra maskinen for at lette rengøringen.
Monter bagskærmen, og fastgør låsene.
Important: Brug ikke vand til at rengøre motoren, da dette kan beskadige den.
Frakobl batteriet, før maskinen repareres. Frakobl minuspolen først og pluspolen sidst. Tilslut pluspolen først og minuspolen sidst.
Oplad batterier på et åbent sted med god ventilation, væk fra gnister og åben ild. Træk stikket til opladeren ud af stikkontakten, før du slutter den til eller kobler den fra batteriet. Brug beskyttelsesdragt og isoleret værktøj.
| Vedligeholdelsesintervaller | Vedligeholdelsesprocedure |
|---|---|
| For hver 25 timer |
|
Batteriets elektrolytstand skal vedligeholdes korrekt, og oversiden af batteriet skal holdes ren. Hvis maskinen opbevares på et sted, hvor temperaturerne er ekstremt høje, vil batteriet aflades hurtigere, end hvis maskinen opbevares på et sted med kølige temperaturer.
Batterielektrolyt indeholder svovlsyre, som er en dødelig gift, der forårsager alvorlige forbrændinger.
Drik ikke elektrolyt, og undgå kontakt med hud, øjne og tøj. Brug sikkerhedsbriller for at beskytte øjnene og gummihandsker for at beskytte hænderne.
Fyld batteriet op på et sted, hvor der altid er rent vand i nærheden til at skylle huden med.
Oplad batteriet på et godt ventileret sted, så de gasser, der dannes under opladningen, kan spredes.
Da gasserne er eksplosive, skal alle elektriske gnister og åben ild holdes på afstand af batteriet. Der må ikke ryges.
Hvis gasserne indåndes, kan det medføre kvalme.
Tag opladeren ud af stikkontakten, før der tilsluttes eller frakobles opladningskabler fra batteriet.
Vedligehold celleniveauet med destilleret eller demineraliseret vand. Fyld ikke cellerne op til over bunden af splitringen i hver celle. Sæt påfyldningsdækslerne på med udluftningshullerne bagud (mod brændstoftanken).
Hold oversiden af batteriet rent ved at vaske det periodisk med en børste dyppet i ammoniak eller en opløsning af tvekulsurt natron. Skyl overfladen med vand efter rengøring. Fjern ikke påfyldningsdækslerne under rengøring.
Batterikablerne skal være strammet til på polerne for at sikre god elektrisk kontakt.
Hvis der opstår korrosion ved polerne, skal du frakoble kablerne – minuskablet (–) først – og skrabe klemmerne og polerne af separat. Tilslut ledningerne, pluskablet (+) først, og smør polerne med vaseline.
| Vedligeholdelsesintervaller | Vedligeholdelsesprocedure |
|---|---|
| Hver anvendelse eller dagligt |
|
Dækkene er oppumpede med overtryk med henblik på forsendelse. Luk derfor noget af luften ud for at reducere trykket. Det korrekte lufttryk for for- og bagdæk er 1,03 til 1,38 bar.
Lavt dæktryk forringer maskinens stabilitet på bakkeskråninger. Dette kan forårsage væltning, der kan medføre personskade eller død.
Pump ikke for lidt luft i dækkene.
| Vedligeholdelsesintervaller | Vedligeholdelsesprocedure |
|---|---|
| Efter de første 8 timer |
|
| For hver 200 timer |
|
Tilspænd hjulmøtrikkerne og -boltene med et moment på 115 til 135 Nm.
Hvis du ikke opretholder det rette tilspændingsmoment på hjulmøtrikkerne og -boltene, kan det medføre personskade.
Oprethold det rette tilspændingsmoment for hjulmøtrikkerne og -boltene.
| Vedligeholdelsesintervaller | Vedligeholdelsesprocedure |
|---|---|
| For hver 400 timer |
|
Kontroller oliestanden for hver 400 driftstimer. Anvend SAE 85W-140-gearolie af høj kvalitet til udskiftning.
Anbring maskinen på et plant underlag, og placer hjulet, således at den ene kontrolprop (Figur 59) står i klokken 12-positionen, og den anden står i klokken 3-positionen.

Fjern proppen i klokken 3-positionen (Figur 59). Der skal stå olie op til bunden af kontrolprophullet.
Hvis oliestanden er lav, skal proppen i klokken 12-positionen fjernes, og olie skal påfyldes, indtil den begynder at flyde ud af hullet i klokken 3-positionen.
Sæt begge propper i.
Gentag trin 1 til 4 på det modsatte planetdrev.
| Vedligeholdelsesintervaller | Vedligeholdelsesprocedure |
|---|---|
| Efter de første 200 timer |
|
| For hver 800 timer |
|
Første olieskift skal ske efter 200 timers drift. Derefter skal olien udskiftes hver 800 timer. Anvend SAE 85W-140-gearolie af høj kvalitet til udskiftning.
Anbring maskinen på et plant underlag, og placer et hjul således, at en af kontrol-/aftapningspropperne er i den lavest mulige position (klokken 6) (Figur 60).

Placer en drænbakke under planetnavet, fjern dækslet, og lad olien løbe ud.
Placer en drænbakke under bremsehuset, fjern aftapningsproppen og dræn for olie (Figur 61).

Når begge steder er drænet helt for olie, skal du sætte proppen i bremsehuset.
Drej hjulet indtil det åbne prophul i planetdrevet er placeret i klokken 12-positionen.
Skru proppen i.
Gentag proceduren på modsatte planetgear/bremse.
| Vedligeholdelsesintervaller | Vedligeholdelsesprocedure |
|---|---|
| For hver 400 timer |
|
Bagakslen er fra fabrikken fyldt med SAE 85W-140-gearolie. Kontroller standen, inden motoren startes første gang og derefter for hver 400 timer. Kapaciteten er 2,3 l. Efterse for lækager dagligt.
Parker maskinen på en plan flade, sænk klippeenhederne, sluk motoren, aktiver parkeringsbremsen, og tag nøglen ud.
Fjern en kontrolprop (Figur 62) fra akslens ene ende, og sørg for, at smøreoliestanden når op til bunden af hullet. Hvis standen er lav, fjernes påfyldningsproppen (Figur 62), og der hældes tilstrækkelig olie på, til den når op til bunden af kontrolprophullerne.

| Vedligeholdelsesintervaller | Vedligeholdelsesprocedure |
|---|---|
| Efter de første 200 timer |
|
| For hver 800 timer |
|
Skift olie første gang efter de første 200 driftstimer og derefter for hver 800 driftstimer.
Parker maskinen på en plan flade, sænk klippeenhederne, sluk motoren, aktiver parkeringsbremsen, og tag nøglen ud.
Rengør området rundt om de 3 aftapningspropper: 1 på hver ende og 1 i midten (Figur 63).

Fjern de 3 dæksler til kontrol af oliestanden og hovedakslens udluftningsdæksel for at lette aftapningen af olien.
Fjern aftapningspropperne, og lad olien løbe ned i bakkerne.
Skru propperne i.
Afmonter en kontrolprop, og fyld akslen med ca. 2,3 l 85W-140-gearolie, eller indtil olien når op til bunden af hullet.
Skru kontrolproppen i.
| Vedligeholdelsesintervaller | Vedligeholdelsesprocedure |
|---|---|
| For hver 800 timer |
|
Kontroller baghjulsspidsningen efter hver 800 driftstimer eller årligt.
Mål afstanden fra midte til midte (i akselhøjden) på de styrende dæk, foran og bag akslen. Målingen foran akslen skal være 3 mm mindre end målingen bag akslen.
Du kan justere afstanden ved at fjerne splitten og møtrikken fra hver forbindelsesstangs kugleled. Fjern forbindelsesstangens kugleled fra akselhusets holder (Figur 64).
Løsn klemmerne i hver ende af forbindelsesstængerne (Figur 64).

Drej det fritliggende kugleled en hel omgang indad eller udad. Stram klemmen i den løse ende af forbindelsesstangen.
Drej hele forbindelsesstangen en hel omgang i samme retning (indad eller udad). Stram klemmen i den tilsluttede ende af forbindelsesstangen.
Monter kugleleddet på akselhusets holder, og stram møtrikken fingerstramt. Mål spidsningen.
Gentag proceduren om nødvendigt.
Stram møtrikken, og monter en ny låseclips, når justeringen er korrekt.
Maskinen må ikke krybe, når traktionspedalen slippes. Hvis den kryber, er det nødvendigt at foretage en justering.
Parker maskinen på en plan flade, sænk klippeenhederne, sluk motoren, træd kun på den højre bremsepedal, og aktiver parkeringsbremsen.
Løft den venstre side af maskinen med donkraft, indtil for- og bagdækket er løftet fri af gulvet. Understøt maskinen med støttebukke for at forhindre, at den vælter ved et uheld.
Start motoren, og lad den køre i tomgang.
Juster kontramøtrikkerne på pumpestangens ende for at flytte pumpekontrolslangen fremad for at afhjælpe krybning fremad, eller flyt den bagud for at afhjælpe bagudrettet krybning (Figur 65).

Når hjulene holder op med at rotere, skal du stramme kontramøtrikkerne for at sikre justeringen.
Sluk motoren, og slip den højre bremse. Fjern donkraftene, og sænk maskinen ned på gulvet. Prøvekør maskinen for at sikre, at den ikke kryber.
Indtagelse af motorkølevæske kan forårsage forgiftning. Opbevares utilgængeligt for børn og kæledyr.
Udslip af varm kølevæske under tryk eller berøring af den varme køler og de omgivende dele kan forårsage alvorlige forbrændinger.
Lad altid motoren køle af i mindst 15 minutter, før kølerdækslet tages af.
Brug en klud, når kølerdækslet åbnes, og åbn det langsomt, så damp kan slippe ud.
| Vedligeholdelsesintervaller | Vedligeholdelsesprocedure |
|---|---|
| Hver anvendelse eller dagligt |
|
Fjern snavs fra det bageste kølergitter, oliekøleren og køleren dagligt (hyppigere under snavsede forhold).
Important: Sprøjt aldrig vand på en varm motor, da dette kan forårsage motorskade.
Parker maskinen på en plan flade, sænk klippeenhederne, sluk motoren, aktiver parkeringsbremsen, og tag nøglen ud.
Åbn motorhjelmen.
Rengør motorområdet grundigt for alt snavs.
Luk motorhjelmen.
Lås det bageste kølergitter op, og tag det af (Figur 66).

Rengør kølergitteret grundigt.
Skru drejeknapperne af, og vip oliekøleren bagud (Figur 67).

Rengør begge sider af oliekøler- og kølerområdet grundigt med trykluft. Brug ikke vand.
Åbn motorhjelmen, og blæs snavs ud mod maskinens bagende.
Drej oliekøleren tilbage på plads, og stram drejeknapperne.
| Vedligeholdelsesintervaller | Vedligeholdelsesprocedure |
|---|---|
| Hver anvendelse eller dagligt |
|
Kølesystemets kapacitet er 9,4 l.
Snavs fra gitteret, oliekøleren og forsiden af køleren skal fjernes dagligt (oftere, hvis der arbejdes i meget støvede og snavsede omgivelser). Se Fjernelse af snavs.
Kølesystemet er fyldt med en 50/50-opløsning af vand og permanent ethylenglycol-frostvæske. Kontroller kølervæskestanden i køleren og ekspansionsbeholderen i starten af hver arbejdsdag, før motoren startes.
Afmonter forsigtigt kølerdækslet og ekspansionsbeholderens dæksel (Figur 68).
Kontroller kølevæskestanden i køleren og ekspansionsbeholderen (Figur 68).
Køleren bør fyldes til toppen af påfyldningsstudsen, og ekspansionsbeholderen bør fyldes til Full-mærket.

Fyld ekspansionsbeholderen op til Full-mærket og køleren op til toppen af påfyldningsstudsen. Fyld ikke for meget væske på ekspansionsbeholderen.
Note: Hvis der er luft i systemet, skal du fjerne udluftningsproppen (Figur 69) fra toppen af kølerens sidebeholder, så luften kan komme ud. Monter udluftningsproppen med PTFE-gevindforseglingsmiddel.

Monter kølerdækslet og dækslet til ekspansionsbeholderen.
Luk motorhjelmen, og fastgør låsene.
| Vedligeholdelsesintervaller | Vedligeholdelsesprocedure |
|---|---|
| For hver 100 timer |
|
| Hvert 2. år |
|
Kapacitet: 9,4 l
Beskyt kølesystemet med en 50/50-opløsning af vand og permanent ethylenglycol-frostvæske. Brug ikke rent vand i kølesystemet.
Efterse og stram slangeforbindelserne for hver 100 driftstimer. Udskift eventuelle nedbrudte slanger.
Tøm og gennemskyl kølesystemet hvert andet år. Tilføj frostvæske. Se Kontrol af kølesystemet.
Juster driftsbremserne, hvis bremsepedalerne har mere end 2,5 cm fri vandring, eller når bremserne ikke virker effektivt. Fri vandring angiver den afstand, som bremsepedalen kan flyttes, før du mærker bremsemodstand.
Løsn låsestiften fra bremsepedalerne, så begge pedaler virker uafhængigt af hinanden.
Tilspænd bremserne for at reducere bremsepedalernes frie vandring ved at løsne den forreste møtrik på bremsekablets gevindende (Figur 70). Tilspænd derefter den bageste møtrik for at flytte kablet bagud, indtil bremsepedalerne har en fri vandring på 1,2 til 2,5 cm. Tilspænd de forreste møtrikker, når bremserne er justeret korrekt.

| Vedligeholdelsesintervaller | Vedligeholdelsesprocedure |
|---|---|
| For hver 100 timer |
|
Kontroller generatorremmens tilstand og spænding (Figur 71) for hver 100 driftstimer. Udskift remmen efter behov. Kontroller remmens spænding på følgende måde:
Åbn motorhjelmen.
Kontroller tilspændingen ved at trykke ned på remmen midt mellem remskiverne på generatoren og krumtapakslen med en belastning på 97 N. Remmen skal afbøje 1,1 cm. Hvis afbøjningen er forkert, skal du gå videre til trin 3. Fortsæt arbejdet, hvis den er korrekt.

Løsn den bolt, der fastgør afstiveren til motoren, og den bolt, der fastgør generatoren til afstiveren.
Indfør en løftestang mellem generatoren og motoren, og lirk generatoren udad.
Når den korrekte tilspænding opnås, skal generator- og afstiverboltene strammes for at sikre justeringen.
Stram låsemøtrikken for at fastgøre justeringen.
Søg straks lægehjælp, hvis der sprøjtes væske ind under huden. Væske sprøjtet ind under huden skal fjernes kirurgisk inden for nogle få timer af en læge.
Sørg for, at alle slanger og rør til hydraulikvæske er i god stand, og at alle hydrauliske forbindelser og fittings slutter tæt, før der sættes tryk på det hydrauliske system.
Hold din krop og hænder væk fra splithulslækager eller dyser, der sprøjter højtrykshydraulikvæske ud.
Brug pap eller papir til at finde eventuelle hydrauliklækager.
Tag hele trykket af det hydrauliske system, før der udføres arbejde på det.
| Vedligeholdelsesintervaller | Vedligeholdelsesprocedure |
|---|---|
| Hver anvendelse eller dagligt |
|
Parker maskinen på en plan flade, sænk klippeenhederne, sluk motoren, aktiver parkeringsbremsen, og tag nøglen ud.
Rengør området omkring påfyldningsstudsen og hydrauliktankens dæksel (Figur 72). Fjern dækslet fra påfyldningsstudsen.

Fjern målepinden fra påfyldningsstudsen, og tør den af med en ren klud. Indfør målepinden i påfyldningsstudsen, fjern den, og kontroller væskestanden. Væskestanden skal være inden for 6 mm for mærket på målepinden.
Hvis væskestanden er lav, skal du efterfylde med passende væske for at hæve den til full-mærket.
Sæt målepinden i igen, og sæt dækslet på påfyldningsstudsen.
Beholderen fyldes på fabrikken med hydraulikvæske af høj kvalitet. Kontroller hydraulikvæskestanden, før du starter motoren første gang, og derefter dagligt. Se Kontrol af hydraulikvæsken.
Anbefalet hydraulikvæske: Toro PX Extended Life-hydraulikvæske. Fås i spande med 19 l eller tromler med 208 l.
Note: En maskine, der bruger den anbefalede udskiftningsvæske, kræver færre væske- og filterskift.
Alternative hydraulikvæsker: Hvis Toro PX Extended Life Hydraulic Fluid ikke kan fås, kan du anvende andre konventionelle, mineraloliebaserede hydraulikvæsker, hvis specifikationer overholder alle følgende angivne materialeegenskaber samt industristandarderne. Brug ikke syntetisk væske. Spørg din smøremiddelforhandler til råds for at finde frem til et tilfredsstillende produkt.
Note: Toro påtager sig intet ansvar for skader forårsaget af forkerte erstatningsprodukter. Brug derfor kun produkter fra producenter med et godt omdømme, som står bag deres anbefaling.
| Materialeegenskaber: | ||
| Viskositet, ASTM D445 | cSt ved 40 °C: 44 til 48 | |
| Viskositetsindeks ASTM D2270 | 140 eller højere | |
| Flydepunkt, ASTM D97 | -37 °C til -45 °C | |
| Branchespecifikationer: | Eaton Vickers 694 (I-286-S, M-2950-S/35VQ25 eller M-2952-S) | |
Note: Mange hydraulikvæsker er næsten farveløse, hvilket kan gøre det svært at få øje på lækager. Der fås et rødt tilsætningsstof til hydraulikvæsken i flasker med 20 ml. En flaske er nok til 15 til 22 l hydraulikvæske. Bestil delnr. 44-2500 fra en autoriseret Toro-forhandler.
Important: Toro Premium Synthetic Biodegradable Hydraulic Fluid er den eneste syntetiske bionedbrydelige væske godkendt af Toro. Væsken er kompatibel med elastomerne anvendt i Toro-hydrauliksystemer og egnet til en lang række temperaturforhold. Denne væske er kompatibel med traditionelle mineralolier, men forudsætningen for maksimal bionedbrydelighed og ydeevne er, at hydrauliksystemet tømmes grundigt for traditionel væske. Olien fås i spande med 19 l eller tromler med 208 l hos din autoriserede Toro-forhandler.
32 l. Se Hydraulikvæskespecifikationer
| Vedligeholdelsesintervaller | Vedligeholdelsesprocedure |
|---|---|
| For hver 800 timer |
|
| For hver 2000 timer |
|
Hvis væsken bliver forurenet, skal du kontakte en Toro-forhandler, der kan skylle hydrauliksystemet ud. Forurenet hydraulikvæske ser mælkeagtig eller sort ud sammenlignet med ren væske.
Parker maskinen på en plan flade, sænk klippeenhederne, sluk motoren, aktiver parkeringsbremsen, og tag nøglen ud.
Åbn motorhjelmen.
Fjern aftapningsproppen nederst på beholderen (Figur 73), og lad hydraulikvæsken løbe ned i en drænbakke.

Fastgør proppen, og spænd den til, når hydraulikvæsken holder op med at løbe.
Fyld beholderen med hydraulikvæske. Se Hydraulikvæskespecifikationer og Hydraulikvæskekapacitet.
Important: Brug kun de angivne hydraulikvæsker. Andre væsker kan beskadige systemet.
Sæt beholderens dæksel på. Start motoren, og brug alle de hydrauliske styreenheder til at fordele hydraulikvæsken gennem hele systemet.
Kontroller, om der er lækager.
Sluk derefter motoren.
Kontroller væskestanden, og påfyld nok til at hæve niveauet til mærket "Full" (fuld) på målepinden.
Important: Fyld ikke for meget på beholderen.
| Vedligeholdelsesintervaller | Vedligeholdelsesprocedure |
|---|---|
| For hver 800 timer |
|
| For hver 1000 timer |
|
På hovedet af hydrauliksystemets filter sidder en indikator for eftersynsintervaller. Kig på indikatoren, mens motoren kører. Den bør være i det grønne område. Hvis indikatoren er i det røde område, skal filterindsatsen udskiftes.
Brug Toro-erstatningsfilteret (reservedelsnr. 94-2621).
Important: Brug af andre filtertyper kan gøre garantien på visse komponenter ugyldig.
Parker maskinen på en plan flade, sænk klippeenhederne, sluk motoren, aktiver parkeringsbremsen, og tag nøglen ud.
Rengør det område, hvor filteret monteres. Anbring en drænbakke under filteret, og afmonter filteret (Figur 74).

Smør den nye filterpakning, og fyld filteret med hydraulikvæske.
Sørg for, at området, hvor filteret monteres, er rent. Skru filteret på, indtil pakningen berører monteringspladen. Spænd derefter filteret ½ omgang.
Start motoren, og lad den køre i ca. 2 minutter for at lukke luft ud af systemet.
Sluk motoren, tag nøglen ud, og kontroller, om der er lækager.
| Vedligeholdelsesintervaller | Vedligeholdelsesprocedure |
|---|---|
| Hver anvendelse eller dagligt |
|
Eftersyn for lækager på hydraulikrør og -slanger, bøjede rør, løse monteringsholdere, slid, løse fittings, nedbrydning på grund af vejrlig eller kemiske påvirkninger. Foretag alle nødvendige udbedringer før drift.
Testportene anvendes til at teste trykket i de hydrauliske kredsløb. Kontakt en autoriseret Toro-forhandler for at få assistance.
Testport A (Figur 75) benyttes til hjælp ved fejlfinding i løftecylindrenes hydrauliske kredsløb.

Testport B (Figur 76) benyttes til hjælp ved fejlfinding i de forreste klippeenheders hydrauliske kredsløb.
Testport C (Figur 76) benyttes til hjælp ved fejlfinding i de bageste klippeenheders hydrauliske kredsløb.

Testport D sidder i bunden af den hydrostatiske transmission (Figur 77) og bruges til at måle transmissionens ladetryk.
Testport E bruges til at måle det fremadgående traktionstryk (Figur 77).
Testport F bruges til at måle det bagudgående traktionstryk (Figur 77).
Testport G bruges til at måle trykket i styrekredsløbet (Figur 77).

En slidt eller beskadiget skærekniv eller bundkniv kan gå itu, og et stykke kan blive kastet mod dig eller omkringstående, hvilket kan medføre alvorlig personskade eller død.
Efterse jævnligt klippeenhederne for kraftig slid og skader.
Vær forsigtig, når du efterser klippeenhederne. Pak skæreknivene ind, eller bær handsker, og vær forsigtig, når du efterser knivcylindrene og bundknivene. Du må kun udskifte eller slibe knivcylindrene og bundknivene. De må aldrig rettes ud eller svejses.
På maskiner med flere klippeenheder skal du være forsigtig, når du drejer en knivcylinder – det kan få knivcylindrene i de andre klippeenheder til at rotere.
| Vedligeholdelsesintervaller | Vedligeholdelsesprocedure |
|---|---|
| Hver anvendelse eller dagligt |
|
Kontroller kontakten mellem knivcylinderen og bundkniven, uanset om klippekvaliteten tidligere har været acceptabel. Der skal være let kontakt i hele knivcylinderens og bundknivens længde. Se Justering af knivcylinder mod bundkniv i klippeenhedens betjeningsvejledning.
Note: Ved baglapning arbejder alle frontenhederne sammen, og bagenhederne arbejder sammen.
Parker maskinen på en plan flade, sænk klippeenhederne, sluk motoren, aktiver parkeringsbremsen, og flyt til-/frakoblingskontakten til positionen frakoblet.
Lås sædet op, og løft det, så betjeningsanordningerne bliver tilgængelige.
Find hastighedsregulatorerne til knivcylindrene og baglapningsregulatorerne (Figur 78). Drej de(n) ønskede baglapningsregulator(er) til baglapningspositionen og de(n) ønskede hastighedsregulator(er) til knivcylindrene til positionen 1.

Note: Baglapningshastigheden kan øges ved at flytte knivcylinderens hastighedsregulator mod 13. Hver position øger hastigheden med ca. 100 o/min. Når regulatorindstillingen er ændret, skal du vente 30 sekunder, til systemet stabiliserer sig ved den nye hastighed.
Foretag de første justeringer mellem knivcylinder og bundkniv, der er relevante for baglapning, på alle klippeenheder, som skal baglappes.
Start motoren, og lad den gå i tomgang.
Indstil enten forreste, bageste eller begge baglapningsregulatorer for at vælge de knivcylindre, som skal baglappes.
Flyt til-/frakoblingskontakten til positionen tilkoblet. Flyt sænk+klip/hæv-håndtaget fremad for at starte baglapningen på de valgte knivcylindre.
Påfør lappepasta med en langskaftet børste (Toro-delnr. 29-9100). Brug aldrig kortskaftede børster.
Hvis knivcylindrene går i stå eller kører uregelmæssigt under baglapningen, skal baglapningen stoppes ved at flytte sænk+klip/hæv-håndtaget bagud. Når knivcylindrene er stoppet, flyttes de(n) ønskede hastighedsregulator(er) én position tættere på 13. Baglapningen genoptages ved at flytte sænk+klip/hæv-håndtaget fremad.
Under baglapning justeres klippeenhederne ved først at stoppe klippeenhederne ved at flytte sænk+klip/hæv-håndtaget bagud, flytte til-/frakoblingskontakten til positionen Deaktivér og slukke motoren. Gentag pkt. 5 til 9, når justeringerne er foretaget.
Når klippeenheden er slebet tilstrækkeligt, dannes der en grat på knivens forreste kant. Fjern forsigtigt graten med en fil uden at sløve skæret.
Gentag proceduren for alle de klippeenheder, som skal baglappes.
Når du er færdig med baglapningen, sættes baglapningskontakterne i fremadposition, sædet sænkes, og alt lappepasta vaskes af klippeenhederne. Juster kontakten mellem cylinderkniven og bundkniven efter behov.
Note: Hvis baglapningskontakterne ikke sættes tilbage i fremadpositionen efter baglapningen, kan klippeenhederne ikke hæves og fungerer dermed ikke korrekt.
Maskinen er fra fabrikken indstillet til de fleste former for klipning af fairways.
Følgende justeringer kan foretages for at finindstille maskinen til den ønskede brug:
Klippeenhedernes løftekredsløb er udstyret med justerbare ventiler for at sikre, at klippeenhederne sænkes med den ønskede hastighed. Juster dem som følger:
Lad maskinen køre, indtil den er varmet op til driftstemperatur.
Find ventilerne på løftemanifolden med henblik på at justere de(n) ønskede klippeenhed(er). Se diagrammet og Figur 79.
| Ventil | Klippeenhed, der påvirkes |
| FC1 | nr. 1 (forrest, midterst) |
| FC4 | nr. 4 og 5 (forreste, udvendige) |
| FC5 | nr. 2 og 3 (bageste) |
| FC6 | nr. 6 (bagest, venstre) |
| FC7 | nr. 7 (bagest, højre) |

Løsn låsemøtrikkerne på ventilerne.
Brug en unbrakonøgle til at dreje den relevante ventil med uret for at sagtne klippeenhedernes sænkehastighed.
Kontroller justeringen af løftehastigheden ved at hæve og sænke klippeenhederne flere gange. Juster efter behov.
Stram låsemøtrikken for at fastgøre justeringen.
Drejehøjden for de forreste udvendige klippeenheder (nr. 4 og nr. 5) og de bageste klippeenheder (nr. 6 og nr. 7) kan øges, så der opnås større frihøjde på kuperede fairways.
Note: RM CONFIG-tidsforsinkelsen skal ikke ændres fra den oprindelige indstilling (0), når denne metode bruges til at justere drejehøjden.
Øg/juster klippeenhedernes drejehøjde som beskrevet herunder:
Parker maskinen på en plan flade, sænk klippeenhederne, sluk motoren, aktiver parkeringsbremsen, og tag nøglen ud.
Løsn bræddeboltmøtrikken, der fastgør løftearmsafbryderens beslag til løftearm nr. 4, 6 eller 7 (Figur 80).

Flyt løftearmsafbryderens beslag op i hullet til den ønskede position.
Indstil afstanden mellem løftearmsafbryderen og kontaktpladen på løftearmen til ca. 1,6 mm.
Stram bræddeboltmøtrikken.
Det kan være ønskeligt at øge de forreste 3 klippeenheders nedadgående vandring på meget kuperede fairways. Hvis nogen af de forreste 3 klippeenheder løftes fra jorden ved kørsel over en bakke, kan du sænke den forreste bæreramme ved at fjerne monteringsboltene og sætte rammen i det nederste sæt huller i hovedrammen (Figur 81). Kontakt en autoriseret Toro-forhandler for at få assistance.
Note: Ved at flytte bærerammen nedad mindskes frihøjden mellem klippeenhederne og jorden i forbindelse med drejning og transport, og det kan være nødvendigt at justere længden af løftekæden på klippeenheden.

Sluk motoren, tag nøglen ud, og vent, til al bevægelse er ophørt, før du forlader førerpositionen. Lad maskinen køle af, inden du justerer, efterser, rengør den eller stiller den til opbevaring.
Opbevar ikke maskinen eller brændstofbeholderen, hvor der er åben ild, gnister eller vågeblus som f.eks på en vandvarmer eller på andre apparater.
Parker maskinen på en plan flade, sænk klippeenhederne til jorden, aktiver parkeringsbremsen, sluk motoren, og fjern nøglen.
Rengør traktionsenheden, klippeenhederne og motoren grundigt.
Kontroller dæktrykket. Se Kontrol af dæktrykket.
Kontroller, at der ikke er løse dele, som skal være fastspændte, og efterspænd dem om nødvendigt.
Smør alle fittings og drejepunkter med fedt eller olie. Tør overskydende smøremiddel af.
Slib let med sandpapir, og benyt pletreparationslak på lakerede områder, som er blevet ridsede, har været udsat for stenslag eller har rustpletter. Reparer eventuelle buler i metalkarrosseriet.
Udfør service på batteriet og kablerne som følger. Se Elektrisk system – SikkerhedID000-448-328:
Fjern batteriklemmerne fra batteripolerne.
Rengør batteriet, klemmerne og polerne med en stålbørste og en opløsning med tvekulsurt natron.
For at forebygge korrosion skal batteriets poler og kabelforbindelserne smøres med Grafo 112X-fedt (Toro delnr. 505-47) eller vaseline.
Oplad langsomt batteriet hver 60. dag i 24 timer for at forhindre blysulfatering af batteriet.
Aftap motorolien fra oliesumpen, og udskift bundproppen.
Fjern og bortskaf oliefilteret. Sæt et nyt oliefilter i.
Fyld den angivne motorolie på motoren.
Start motoren, og lad den køre i tomgang i ca. 2 minutter.
Sluk for motoren, og tag nøglen ud.
Skyl brændstoftanken med frisk, rent brændstof.
Spænd alle brændstofsystemfittinger igen.
Rengør og efterse luftfilterenheden grundigt.
Forsegl luftfilterindtaget og udstødningsåbningen med vejrbestandig tape.
Kontroller frostvæskebeskyttelsen, og påfyld en 50/50-opløsning af vand og ethylenglycol-frostvæske som nødvendigt til den forventede minimumstemperatur i dit område.