Introduction

Ce produit est conforme à toutes les directives européennes pertinentes. Pour plus de renseignements, reportez-vous à la Déclaration d'incorporation (DOI) à la fin de ce document.

Montage

Note: Pour déterminer les côtés gauche et droit de l'unité de coupe, placez-vous derrière l'unité de coupe.

Important: Le kit brosse de rouleau arrière ne doit être utilisé qu'avec des hauteurs de coupe de 6 à 25 mm.

Montez la brosse pour grande hauteur de coupe si vous utilisez une hauteur de coupe supérieure à 25 mm (7 entretoises au plus montées sous la base de la plaque latérale).:

  • Pièce 110-1740 pour unités de coupe de 56 cm

  • Pièce 115-0838 pour unités de coupe de 69 cm

  • Pièce 115-0849 pour unités de coupe de 81 cm

Installez la brosse HD pour service intensif (turricules, argile, etc.).:

  • Pièce 137-0842 pour unités de coupe de 56 cm

  • Pièce 137-0844 pour unités de coupe de 69 cm

Voir Montage de la brosse pour grande hauteur de coupe ou de la brosse HD (option).

Le kit brosse de rouleau arrière modèle 137-5991 peut être utilisé sur :

Les unités de coupe Reelmaster 5210 et 5410, modèles 03661, 03694 et 03695

Le kit brosse de rouleau arrière modèle 137-5992 peut être utilisé sur :

  • Les unités de coupe Reelmaster 5510 et 5610, modèles 03681, 03682, 03693, 03696 et 03697

  • Les unités de coupe Reelmaster 6500 et 6700, modèles 03863, 03864, 03698 et 03699

Le kit brosse de rouleau arrière modèle 137-5993 peut être utilisé sur :

  • Les unités de coupe Reelmaster 3100, modèles 03180, 03181 et 03183, avec le kit bras de levage de 69 cm, modèle 03172

  • Les unités de coupe Reelmaster 7000, modèles 03710 et 03711

Le kit brosse de rouleau arrière modèle 137-5994 peut être utilisé sur :

  • L'unité de coupe Reelmaster 3100, modèle 03182, avec le kit bras de levage de 81 cm, modèle 03173

  • L'unité de coupe Reelmaster 7000, modèle 03712

Note: Si vous montez à la fois un kit groomer et un kit brosse sur l'unité de coupe, commencez par le kit groomer.

Rassemblement des outils requis

Procurez-vous les outils suivants avant de procéder à l'installation :

  • Douille profonde 1/2

  • Douille 9/16

  • Douille 5/8

  • Clé 1/2

  • Clé 9/16

  • Clé Allen 1/8

  • Clé Allen 5/16

  • Taraud 3/8-16

  • Règle de précision de 30 cm (option, réf. Toro 114–5446)

  • Clé dynamométrique (pieds-livres)

  • Clé dynamométrique (pouces-livres)

  • Loctite 243 bleu

Orientation des brosses de rouleau

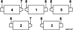
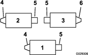
Toutes les unités de coupe sont livrées avec le contrepoids monté sur le côté gauche. Reportez-vous à la Figure 1 pour déterminer la position des brosses de rouleau et des moteurs de cylindre pour la Reelmaster 3100-D ou Figure 2 pour la Reelmaster 5210, 5410, 5510, 5610, 6500-D, 6700-D et 7000-D.

g029306
g027187

Note: Ces instructions et illustrations montrent le montage du kit sur les unités de coupe avec les masses d'extrémité montées sur le côté gauche de l'unité de coupe.

Réglage de la position de la poulie de tension

Sur les unités de coupe avant et arrière gauches, inversez la poulie de tension pour la monter sur le côté droit de l'unité de coupe (Figure 3), comme suit :

  1. Déposez la poulie de tension du côté gauche de l'unité de coupe et montez-la dans le trou inférieur de la plaque de brosse, sur le côté droit de l'unité de coupe (Figure 3).

    Note: La poulie de tension doit pivoter librement ; ne serrez pas excessivement le contre-écrou sur le boulon du pivot.

  2. Enlevez le boulon de carrosserie et l'écrou et placez-les dans le trou supérieur occupé précédemment par la poulie de tension (Figure 3).

    g029307

Dépose du bouchon de vidange du couvercle de la brosse

Retirez uniquement le boulon de vidange inférieur (Figure 4) sur les couvercles de brosse. Cela permet d'évacuer l'humidité présente autour de la brosse.

g009049

Montage de la brosse de rouleau

Pièces nécessaires pour cette opération:

Carter de brosse de rouleau1
Vis Allen (⅜" x 1")2
Brosse de rouleau 1
Boulon à épaulement 1
Protège-courroie/plaque 1
Boulon (5/16" x ⅝") 2
Entretoise1
Poulie d'entraînement 1
Boulon à embase (⅜" x 2") 1
Courroie 1
Rondelle de calage (selon les besoins) 1

Montage de la brosse sur les unités de coupe non équipées de groomers

  1. Placez le groupe de déplacement sur un sol plat et horizontal et serrez le frein de stationnement.

  2. Assurez-vous que les unités de coupe sont désengagées. Coupez le moteur et enlevez la clé. Déposez toutes les unités de coupe du groupe de déplacement.

    Important: Vérifiez la hauteur de coupe et l'angle de l'unité de coupe. Ajustez-les au besoin selon les instructions du Manuel de l'utilisateur, avant de monter le kit brosse de rouleau arrière.

  3. Retirez les 2 boulons de fixation du contrepoids à l'extrémité gauche de l'unité de coupe. Déposez le contrepoids (Figure 5).

    g009050
  4. Avec un taraud de 3/8-16, retirez la peinture des trous de montage extérieurs des plaques latérales (Figure 5).

  5. Fixez le carter de brosse au logement de roulement de cylindre avec 2 vis Allen (⅜" x 1") (Figure 6). Montez le carter de brosse avec le trou fileté vers l'avant de l'unité de coupe.

    Note: Assurez-vous que le joint torique est correctement positionné sur le carter de brosse.

    g009052
  6. Retirez les 2 contre-écrous à embase qui fixent chaque support de rouleau aux plaques latérales (Figure 7). N'enlevez pas les boulons. Déposez également les entretoises de 6 mm placées sur le dessus de la bride de montage de la plaque latérale.

    g009053
  7. Placez les supports de montage de la brosse de rouleau sur les boulons des supports (Figure 8).

    g009054

    Important: Les supports de la brosse de rouleau doivent être montés directement au sommet de la bride de montage des plaques latérales. N'intercalez pas d'entretoises entre les supports de la brosse et les brides de montage des plaques latérales. Ajoutez des entretoises de 6 mm au sommet du support de la brosse (Figure 9).

    g009055
  8. Fixez les supports de la brosse de rouleau aux plaques latérales de l'unité de coupe avec les écrous retirés précédemment.

  9. Faites glisser chaque joint d'étanchéité vers l'extérieur jusqu'à ce qu'il soit en léger contact avec chaque logement de roulement (Figure 10).

    g009056
  10. Appliquez une couche de graisse dans le diamètre intérieur de la bague du logement de roulement (Figure 11).

    g009057
  11. Desserrez, mais ne retirez pas, les boulons qui fixent le logement de roulement de la brosse de rouleau au support de montage de la brosse de rouleau (Figure 11).

  12. Montez la plaque de pivotement de la brosse de rouleau (Figure 11).

    Note: Lorsque vous insérez la protubérance de la plaque de pivot dans la bague du logement de roulement, assurez-vous que la bague reste bien engagée dans le logement.

    Note: La plaque de pivot de la brosse est correctement positionnée lorsqu'elle n'est pas freinée par la bague en caoutchouc et qu'elle pivote librement.

  13. Appliquez du Loctite 243 (bleu) sur les 8 boulons (5/16" x ⅝") et utilisez ceux-ci pour fixer la plaque de brosse au logement de roulement de la brosse de rouleau (Figure 11).

    Note: Serrez les boulons à un couple de 20 à 25 N·m.

  14. Vérifiez que la plaque de la brosse de rouleau est parallèle à la plaque latérale de l'unité de coupe. Si ce n'est pas le cas, procédez comme suit :

    • Desserrez les 2 contre-écrous à embase qui fixent le support de la brosse de rouleau à la plaque latérale de l'unité de coupe (Figure 11).

    • Tournez le logement de roulement de la brosse de rouleau jusqu’à ce que la plaque de la brosse soit parallèle à la plaque latérale de l'unité de coupe (Figure 11).

    • Serrez les 2 contre-écrous à embase qui fixent le support de la brosse de rouleau à la plaque latérale de l'unité de coupe (Figure 11).

  15. Desserrez les 2 boulons qui fixent chaque logement de roulement de la brosse de rouleau au support de la brosse de rouleau (Figure 12 et Figure 13).

    g009078
    g009079
  16. Positionnez la brosse de sorte qu'elle touche à peine le rouleau arrière (Figure 14).

    Important: L'arbre de la brosse de rouleau ne doit pas toucher la plaque latérale de l'unité de coupe.

    Important: Un contact trop prononcé avec le rouleau entraînera l'usure prématurée de la brosse.

    g029308

    Note: L'arbre de la brosse de rouleau doit être parallèle au rouleau arrière.

    Note: L'orientation du logement de roulement de brosse de rouleau côté libre doit être identique à celle du logement de roulement côté entraînement.

  17. Serrez les 2 boulons qui fixent chaque logement de roulement de la brosse de rouleau aux supports de la brosse.

  18. Appliquez du Loctite 243 (bleu) sur le boulon à épaulement (Figure 11). Fixez la plaque de brosse au carter de brosse avec le boulon à épaulement (Figure 11).

    Note: Serrez le boulon à un couple de 20 à 25 N·m.

    Note: Le boulon à épaulement ne doit pas serrer la plaque contre le carter.

  19. Insérez l'entretoise sur l'arbre du logement de roulement (Figure 15).

  20. Insérez la poulie d'entraînement dans l'entretoise et sur l'arbre d'entraînement (Figure 15). Assurez-vous que les languettes de la poulie sont placées dans la fente de l'arbre d'entraînement.

  21. Fixez la poulie et l'entretoise à l'arbre d'entraînement au moyen d'un boulon à embase (⅜" x 2") (Figure 15).

    Note: Serrez le boulon à un couple de 47 à 54 N·m.

    Important: Si le boulon n'est pas serré correctement, il se dévissera.Bloquez le cylindre pour la pose ; voir Blocage du cylindre pour la pose des inserts filetés.

    g009058
  22. Montez la courroie sur les poulies comme suit :

    • Passez la courroie autour de la poulie menée puis sur le dessus de la poulie de tension (Figure 16).

      g009059
    • Commencez à installer la courroie sur la poulie d'entraînement (Figure 16).

    • Tout en guidant la courroie sur la poulie d'entraînement, tournez le cylindre en avant pour tirer la courroie sur la poulie d'entraînement.

      Note: Munissez-vous d'un gant ou d'un chiffon épais pour faire tourner le cylindre.

    Important: Assurez-vous que les nervures de la courroie sont engagées correctement dans les gorges de chaque poulie. Assurez-vous aussi que la courroie est bien centrée sur la poulie de tension.

  23. Appuyez sur la poulie de tension pour vérifier qu'elle pivote librement.

  24. Vérifiez l'alignement courroie/poulies comme suit :

    • La courroie doit être tendue (montée) correctement avant le contrôle de l'alignement.

    • Placez une règle le long de la face extérieure de la poulie d'entraînement (Figure 17). Ne posez pas la règle en travers des poulies d'entraînement et menée.

    • Les faces extérieures des poulies d'entraînement et menée doivent être alignées à 0,76 mm près.

    • Si les poulies ne sont pas alignées, voir Alignement des poulies.

    • Si elles sont alignées, continuez le montage.

    • N'utilisez pas la poulie de tension pour vérifier l'alignement.

      Important: La courroie risque de s'user prématurément si les poulies ne sont pas alignées correctement.

      g009060
  25. Glissez le protège-courroie sur les boulons de montage et fixez-le avec 2 écrous à embase (Figure 18).

    Important: Ne serrez pas excessivement les écrous à embase pour ne pas endommager le couvercle.

    g009061
  26. Lubrifiez les graisseurs de chaque logement de roulement de la brosse de rouleau et du reste de l'unité de coupe avec de la graisse au lithium nº 2. (Figure 19).

    Note: Essuyez l'excédent de graisse, en particulier autour des joints d'exclusion.

    g029309

Montage de la brosse sur les unités de coupe équipées de groomers

Note: Si vous devez monter un kit groomer et un kit brosse, commencez par le kit groomer.

  1. Retirez les 2 écrous qui fixent le couvercle du groomer et déposez le couvercle (Figure 20).

    g009063
  2. Retirez les 2 écrous à embase (5/16") qui fixent le contrepoids du groomer au couvercle du groomer, et déposez le contrepoids (Figure 21).

    g009064
  3. Retirez la rondelle pleine du couvercle et remplacez-la par la rondelle en caoutchouc incluse avec le groomer (Figure 21).

  4. Retirez les 2 vis (5/16" x 1¼") vissées dans le couvercle (Figure 21).

  5. Retirez la vis de fixation qui se trouve dans le trou central du couvercle du groomer (Figure 21).

    g009065
  6. Insérez la vis retirée précédemment ainsi que la vis fournie avec le kit groomer dans les trous occupés précédemment par les vis de fixation du couvercle. Appliquez du Loctite 243 (bleu) sur les vis avant le montage.

    Note: Les vis doivent être de niveau avec le couvercle du groomer.

  7. Posez le couvercle du groomer et fixez-le avec 2 écrous à embase (5/16") (Figure 22).

    Important: Ne serrez pas les écrous excessivement.

  8. Appliquez de la graisse dans le diamètre intérieur de la bague du couvercle du groomer (Figure 22).

  9. Retirez les 2 écrous qui fixent chaque support de rouleau aux plaques latérales (Figure 23). N'enlevez pas les boulons.

    Note: Déposez les entretoises de 6 mm éventuellement placées sur le dessus de la bride de montage de la plaque latérale.

    g009053
  10. Placez les supports de montage de la brosse de rouleau sur les boulons des supports (Figure 24). Fixez les supports de montage de la brosse aux plaques latérales de l'unité de coupe avec les écrous retirés précédemment.

    g009067

    Important: Les supports de montage de la brosse de rouleau doivent être montés directement sur le haut de la bride de montage des plaques latérales. N'intercalez pas d'entretoises entre les supports de montage de la brosse et les brides de montage des plaques latérales. Ajoutez des entretoises de 6 mm au sommet du support de la brosse de rouleau (Figure 25).

    g009055
  11. Faites glisser chaque joint d'étanchéité vers l'extérieur jusqu'à ce qu'il soit en léger contact avec chaque logement de roulement (Figure 26).

    g009056
  12. Desserrez, mais ne retirez pas, les boulons qui fixent le logement de roulement de la brosse de rouleau au support de montage de la brosse de rouleau (Figure 27).

  13. Montez la plaque de pivotement de la brosse de rouleau (Figure 27). Assurez-vous que la bague du logement de roulement reste bien en place sur le couvercle du groomer lorsque vous insérez la protubérance de la plaque de pivotement à l'intérieur.

    Note: La plaque de pivotement de la brosse est correctement positionnée lorsqu'elle n'est pas freinée par la bague en caoutchouc et qu'elle pivote librement.

    g009068
  14. Appliquez du Loctite 243 (bleu) sur les 2 boulons (5/16" x ⅝") et utilisez ceux-ci pour fixer la plaque de brosse au logement de roulement de la brosse de rouleau (Figure 27). Serrez les boulons à un couple de 20 à 25 N·m.

  15. Vérifiez que la plaque de la brosse de rouleau est parallèle à la plaque latérale de l'unité de coupe. Si ce n'est pas le cas, procédez comme suit :

    • Desserrez les 2 contre-écrous à embase qui fixent le support de montage de la brosse de rouleau à la plaque latérale de l'unité de coupe (Figure 27).

    • Tournez le logement de roulement de la brosse de rouleau jusqu'à ce que la plaque de la brosse soit parallèle à la plaque latérale de l'unité de coupe (Figure 27).

    • Serrez les 2 contre-écrous à embase qui fixent le support de montage de la brosse de rouleau à la plaque latérale de l'unité de coupe (Figure 27).

  16. Desserrez les 2 boulons qui fixent chaque logement de roulement de la brosse de rouleau au support de montage de la brosse de rouleau (Figure 12 et Figure 13).

    g009078
    g009079
  17. Positionnez la brosse de rouleau en léger contact (touchant à peine) avec le rouleau arrière (Figure 14).

    Important: L'arbre de la brosse de rouleau ne doit pas toucher la plaque latérale de l'unité de coupe.

    Important: Un contact trop prononcé avec le rouleau entraînera l'usure prématurée de la brosse.

    g009080

    Note: L'arbre de la brosse de rouleau doit être parallèle au rouleau arrière.

    Note: L'orientation du logement de roulement de la brosse de rouleau côté libre doit être identique à celle du logement de roulement côté entraînement.

  18. Serrez les 2 boulons qui fixent chaque logement de roulement de la brosse de rouleau aux supports de la brosse.

  19. Appliquez du Loctite 243 (bleu) sur le boulon à épaulement (Figure 27). Fixez la plaque de brosse au couvercle du groomer avec le boulon à épaulement. (Figure 27). Serrez le boulon à un couple de 20 à 25 N·m.

    Note: Le boulon à épaulement ne doit pas serrer la plaque contre le carter.

  20. Retirez le boulon qui fixe la poulie du groomer à l'arbre d'entraînement (Figure 31).

  21. Insérez la poulie d'entraînement de la brosse dans la poulie d'entraînement du groomer et sur l'arbre d'entraînement (Figure 31). Assurez-vous que les languettes de la poulie sont placées dans la fente de l'arbre d'entraînement.

  22. Fixez la poulie d'entraînement à l'arbre avec un boulon à embase (⅜" x 2") (Figure 31). Serrez le boulon à un couple de 47 à 54 N·m.

    Important: Si le boulon n'est pas serré correctement, il se dévissera.Bloquez le cylindre pour la pose ; voir Blocage du cylindre pour la pose des inserts filetés.

    g009069
  23. Montez la courroie sur les poulies comme suit :

    • Passez la courroie autour de la poulie menée puis sur le dessus de la poulie de tension (Figure 32).

      g009070
    • Commencez à installer la courroie sur la poulie d'entraînement (Figure 32).

    • Tout en guidant la courroie sur la poulie d'entraînement, tournez le cylindre en avant pour tirer la courroie sur la poulie d'entraînement.

      Note: Munissez-vous d'un gant ou d'un chiffon épais pour faire tourner le cylindre.

    Important: Assurez-vous que les nervures de la courroie sont engagées correctement dans les gorges de chaque poulie. Assurez-vous aussi que la courroie est bien centrée sur la poulie de tension.

  24. Appuyez sur la poulie de tension pour vérifier qu'elle pivote librement.

  25. Vérifiez l'alignement courroie/poulies comme suit :

    • La courroie doit être tendue (montée) correctement avant le contrôle de l'alignement.

    • Placez une règle le long de la face extérieure de la poulie d'entraînement (Figure 33). Ne placez pas la règle en travers des poulies d'entraînement et menée.

      g009060
    • Les faces extérieures des poulies d'entraînement et menée doivent être alignées à 0,76 mm près.

    • Si les poulies ne sont pas alignées, reportez-vous à la section Alignement des poulies.

    • Si elles sont alignées, continuez le montage.

    • N'utilisez pas la poulie de tension pour vérifier l'alignement.

    Note: La courroie risque de s'user prématurément si les poulies ne sont pas alignées correctement.

  26. Glissez le protège-courroie sur les boulons de montage et fixez-le avec 2 écrous à embase (Figure 34).

    Important: Ne serrez pas excessivement les écrous pour ne pas endommager le couvercle.

    g009071
  27. Lubrifiez les graisseurs de chaque logement de roulement de la brosse de rouleau et du reste de l'unité de coupe avec de la graisse universelle au lithium nº 2. (Figure 35).

    Note: Essuyez l'excédent de graisse, en particulier autour des joints d'exclusion.

    g009072

Montage de la brosse pour grande hauteur de coupe ou de la brosse HD (option)

Pièces nécessaires pour cette opération:

Brosse pour grande hauteur de coupe (option)
Brosse HD (option)

Montez la brosse pour grande hauteur de coupe si vous utilisez une hauteur de coupe de 2,5 à 5,1 cm (7 entretoises au plus montées sous la base de la plaque latérale).:

  • Pièce 110-1740 pour unités de coupe de 56 cm

  • Pièce 115-0838 pour unités de coupe de 69 cm

  • Pièce 115-0849 pour unités de coupe de 81 cm

Installez la brosse HD pour service intensif (turricules, argile, etc.).:

  • Pièce 137-0842 pour unités de coupe de 56 cm

  • Pièce 137--0844pour unités de coupe de 69 cm

  1. Si une brosse à rouleau est montée sur l'unité de coupe, enlevez les 2 boulons, rondelles et écrous qui fixent le logement de roulement libre au support de fixation du logement de roulement (Figure 36 et Figure 37).

    g009073
  2. Faites glisser le logement de roulement libre et le joint d'étanchéité pour les déposer de l'arbre de la brosse (Figure 37).

    g009074
  3. Enlevez les 2 boulons en J et écrous (Figure 38).

    g009075
  4. Faites glisser la brosse existante pour la déposer de l'arbre (Figure 38).

  5. Desserrez les 2 boulons, rondelles et écrous qui fixent le logement de roulement d'entraînement à son support (Figure 38).

  6. Glissez la brosse pour grande hauteur de coupe ou la brosse HD sur l'arbre (Figure 38).

  7. Fixez la brosse sur l'arbre avec les 2 boulons en J retirés précédemment (Figure 38).

    Important: Insérez l'extrémité filetée des boulons en J dans les trous extérieurs de l'arbre de la brosse, tout en accrochant les extrémités courbes des boulons en J aux trous intérieurs.

  8. Serrez les contre-écrous des boulons en J à un couple de 2 à 3 N·m.

  9. Montez le joint d'étanchéité et le logement de roulement libre sur l'arbre de brosse (Figure 37).

  10. Fixez le logement de roulement libre sur son support à l'aide des 2 boulons, rondelles et écrous retirés précédemment.

    Note: Veillez à ne pas déloger le ressort de joint.

  11. Serrez les 2 boulons, rondelles et écrous qui fixent le logement de roulement d'entraînement à son support.

Entretien

  1. Vérifiez que la brosse est parallèle au rouleau avec un espace 1,5 mm ou un léger contact.

  2. Graissez les graisseurs toutes les 50 heures et après chaque lavage.

  3. Si vous remplacez la brosse de rouleau, serrez les écrous en J à un couple de 2 à 3 N·m.

  4. Si vous remplacez la poulie menée de l'arbre de brosse, serrez l'écrou à un couple de 36 à 45 N·m.

  5. Si vous remplacez la poulie d'entraînement de la brosse, serrez le boulon à un couple de 47 à 54 N·m.

    Important: Si le rodage n'est pas effectué à une vitesse de cylindre correcte, le cylindre risque de se desserrer et d'arracher les filetages des poulies d'entraînement. Reportez-vous au manuel de l'utilisateur des unités de coupe pour la procédure de rodage.

    Note: La brosse de rouleau, le roulement de la poulie de tension et la courroie sont considérés comme des produits de consommation.

Alignement des poulies

  1. La poulie menée (au niveau de l'arbre de la brosse) peut bouger vers l'intérieur ou l'extérieur (Figure 39).

    Note: Notez dans quelle direction la poulie doit bouger.

    g009076
  2. Tout en tournant le cylindre, ce qui entraîne la poulie d'entraînement, déchaussez la courroie de la poulie (Figure 39).

    Note: Munissez-vous d'un gant ou d'un chiffon épais pour faire tourner le cylindre.

  3. Retirez le contre-écrou qui fixe la poulie menée à l'arbre de la brosse (Figure 39 ou Figure 40).

    Note: Placez une clé de ½ pouce sur les méplats de l'arbre de la brosse de rouleau pour empêcher l'arbre de tourner.

  4. Déposez la poulie menée de l'arbre (Figure 40).

  5. Si la poulie a besoin d'être déplacée vers l'extérieur, ajoutez une entretoise de 0,8 mm d'épaisseur (Figure 40). Si la poulie doit être rapprochée de l'intérieur, retirez l'entretoise de 0,8 mm existante.

  6. Montez la poulie.

    g009077
  7. Tout en immobilisant les méplats de l'arbre de la brosse, fixez la poulie sur l'arbre avec l'écrou à embase (⅜"-16) retiré précédemment.

    Note: Mettez le contre-écrou en place et serrez-le à un couple de 36 à 45 N·m.

  8. Montez la courroie sur les poulies comme suit :

    • Passez la courroie autour de la poulie menée puis sur le dessus de la poulie de tension (Figure 41).

      g009059
    • Commencez à installer la courroie sur la poulie d'entraînement (Figure 41).

    • Tout en guidant la courroie sur la poulie d'entraînement, tournez le cylindre en avant pour tirer la courroie sur la poulie d'entraînement.

      Note: Munissez-vous d'un gant ou d'un chiffon épais pour faire tourner le cylindre.

    Important: Assurez-vous que les nervures de la courroie sont engagées correctement dans les gorges de chaque poulie. Assurez-vous aussi que la courroie est bien centrée sur la poulie de tension.

  9. Contrôlez et réglez l'alignement de la poulie au besoin.

Blocage du cylindre

Attention

Les lames du cylindre sont très coupantes et peuvent sectionner les mains et les pieds.

  • Laissez les mains et les pieds à l'extérieur du cylindre.

  • Vérifiez que le cylindre est bloqué avant d'en faire l'entretien.

Blocage du cylindre pour la dépose des inserts filetés

  1. Desserrez le boulon du déflecteur sur le côté gauche de l'unité de coupe et levez le déflecteur arrière (Figure 42).

  2. Insérez un levier à long manche (⅜" x 12" avec manche de tournevis) à l'arrière du cylindre de coupe, du côté le plus proche de l'unité de coupe que vous allez serrer (Figure 42).

  3. Placez le levier contre le côté soudé de la plaque de support du cylindre (Figure 42).

    Note: Insérez le levier entre le haut de l'arbre du cylindre et l'arrière des 2 lames pour empêcher le cylindre de bouger.

    Important: Pour ne pas endommager le tranchant et/ou déformer les lames, ne touchez pas le tranchant des lames avec le levier.

    Important: L’insert du côté gauche de l'unité de coupe est fileté à gauche. L’insert du côté droit de l'unité de coupe est fileté à droite.

    g280383
  4. Appuyez le manche du levier sur le rouleau arrière.

  5. Finissez de déposer l'insert fileté en vérifiant que le levier reste en place, puis retirez le levier.

  6. Baissez le déflecteur arrière et serrez le boulon de fixation.

Blocage du cylindre pour la pose des inserts filetés

  1. Insérez un levier à long manche (⅜" x 12" avec manche de tournevis) à l'avant du cylindre de coupe, du côté le plus proche de l'unité de coupe que vous allez serrer (Figure 43).

  2. Placez le levier contre le côté soudé du renfort interne du cylindre (Figure 43).

    Note: Le levier doit être en contact avec une lame à l'avant, l'arbre du cylindre et une lame à l'arrière de l'arrière du cylindre, qui est ainsi bloqué en place.

    Important: Pour ne pas endommager le tranchant et/ou déformer les lames, ne touchez pas le tranchant des lames avec le levier.

    Important: L’insert du côté gauche de l'unité de coupe est fileté à gauche. L’insert du côté droit de l'unité de coupe est fileté à droite.

    g280384
  3. Appuyez le manche du levier sur le rouleau.

  4. Finissez d'installer les inserts filetés selon les instructions d'installation et de serrage, en vérifiant que le levier reste en place, puis retirez le levier.