Inleiding

Dit product voldoet aan alle relevante Europese richtlijnen. Voor meer informatie, zie de inbouwverklaring aan het einde van deze handleiding.

Installatie

Note: Bepaal de linker- en rechterzijde van het maaidek van achter het maaidek.

Important: De borstelset voor de achterrol mag uitsluitend worden gebruikt in het maaihoogtebereik van 6 tot 25 mm.

Monteer de borstel voor hoge maaihoogte bij een gewenste maaihoogte hoger dan 25 mm (als er maximaal 7 afstandsstukken zijn geplaatst onder de zijplaat):

  • Onderdeel 110-1740 voor maai-eenheden van 56 cm

  • Onderdeel 115-0838 voor maai-eenheden van 69 cm

  • Onderdeel 115-0849 voor maai-eenheden van 81 cm

Monteer de zwaar uitgevoerde borstel voor gebruik in zware omstandigheden (uitwerpselen van wormen, klei, enz.):

  • Onderdeel 137-0842 voor maai-eenheden van 56 cm

  • Onderdeel 137-0844 voor maai-eenheden van 69 cm

Zie De borstel voor hoge maaihoogte of de zwaar uitgevoerde borstel (optioneel) monteren.

De borstelset voor de achterrol (model 137-5991) kan op de volgende machines worden gebruikt:

Reelmaster 5210 en 5210 maai-eenheid, modellen 03661, 03694 en 03695

De borstelset voor de achterrol (model 137-5992) kan op de volgende machines worden gebruikt:

  • Reelmaster 5510 en 5610 maai-eenheid, modellen 03681, 03682, 03693, 03696 en 03697

  • Reelmaster 6500 en 6700 maai-eenheid, modellen 03863, 03864, 03698 en 03699

De borstelset voor de achterrol (model 137-5993) kan op de volgende machines worden gebruikt:

  • Reelmaster 3100 maai-eenheid, modellen 03180, 03181 en 03183 met de hefarmset van 69 cm, model 03172

  • Reelmaster 7000 maai-eenheid, modellen 03710 en 03711

De borstelset voor de achterrol (model 137-5994) kan op de volgende machines worden gebruikt:

  • Reelmaster 3100 maai-eenheid model 03182 met de hefarmset van 81 cm, model 03173

  • Reelmaster 7000 maai-eenheid, model 03712

Note: Als u zowel een groomerset als een borstelset op de eenheid gaat monteren, moet u de groomerset eerst installeren.

Het nodige gereedschap verzamelen

Zorg ervoor dat u over de volgende gereedschappen beschikt voordat u de set gaat monteren:

  • ½ diepe dop

  • 9/16 bus

  • 5/8 bus

  • ½ sleutel

  • 9/16 sleutel

  • 1/8 inbussleutel

  • 5/16 inbussleutel

  • 3/8-16 tap

  • Richtliniaal van 30,5 cm (optioneel, Toro onderdeelnummer 114-5446)

  • Momentsleutel (voet-pond)

  • Momentsleutel (inch-pond)

  • Blauwe Loctite 243

De plaatsing van de rolborstels bepalen

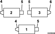
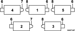
Alle maai-eenheden worden geleverd met het contragewicht gemonteerd aan het linker uiteinde van de maai-eenheid. Bepaal de stand van de rolborstels en de messenkooimotoren voor Reelmaster 3100-D of Figuur 2 Reelmaster 5210, 5410, 5510, 5610, 6500-D, 6700-D en 7000-D aan de hand van Figuur 1.

g029306
g027187

Note: In deze instructies en afbeeldingen wordt de montage van de set getoond op een maai-eenheid waarbij het contragewicht aan het linker uiteinde van de maai-eenheid is gemonteerd.

De positie van de spanpoelie aanpassen

Draai op de maai-eenheden linksvoor en linksachter de spanpoelie om zodat deze op het rechter uiteinde van de maai-eenheid is gemonteerd (Figuur 3). Doe dit als volgt:

  1. Verwijder de spanpoelie van het linker uiteinde van de maai-eenheid en monteer deze in de onderste opening in de borstelplaat op het rechter uiteinde van de maai-eenheid (Figuur 3).

    Note: De spanpoelie moet vrij kunnen draaien, draai daarom de borgmoer op de spanpoeliebout niet te vast.

  2. Verwijder de slotbout en -moer en plaats deze in de bovenste opening, waar eerst de spanpoelie was bevestigd (Figuur 3).

    g029307

Aftapplug van de afdekking van de borstel verwijderen

Verwijder alleen de aftapplug (Figuur 4) aan de onderzijde van de afdekkingen van de borstel. Hierdoor kan vocht uit het riemgebied weglopen.

g009049

Rolborstel monteren

Benodigde onderdelen voor deze stap:

Rolborstelbehuizing1
Inbusbout, 3/8" x 1"2
Rolborstel 1
Borstbout 1
Riemkap/plaat 1
Bout, 5/16" x 5/8" 2
Afstandsstuk1
Aandrijfpoelie 1
Flenskopbout, 3/8" x 2" 1
Riem 1
Opvulring (zoals vereist) 1

Borstel monteren op maaidekken zonder groomers

  1. Parkeer de tractie-eenheid op een horizontaal vlak en stel de parkeerrem in werking.

  2. Controleer of de maai-eenheden zijn uitgeschakeld. Zet de motor af en verwijder het sleuteltje. Verwijder alle maai-eenheden van de tractie-eenheid.

    Important: Controleer de gewenste maaihoogte en stand van het maaidek. Stel het indien nodig terug volgens de Gebruiksaanwijzing voordat u de borstelset voor de achterrol monteert.

  3. Verwijder de 2 bouten waarmee het contragewicht aan het linker uiteinde van het maaidek is bevestigd. Verwijder het contragewicht (Figuur 5).

    g009050
  4. Gebruik een 3/8-16 tap om de verf in de buitenste montageopeningen in de zijplaat te verwijderen (Figuur 5).

  5. Monteer de rolborstelbehuizing op de behuizing van de lagers van de messenkooi met 2 inbusbouten (3/8" x 1") (Figuur 6). Plaats de rolborstelbehuizing zo, dat de opening met schroefdraad in de richting van de voorzijde van het maaidek wijst.

    Note: Controleer of de O-ring zich op de juiste plaats in de rolborstelbehuizing bevindt.

    g009052
  6. Verwijder de 2 flensborgmoeren waarmee de rolbeugels aan de zijplaten zijn bevestigd (Figuur 7). Verwijder de bouten niet. Verwijder ook eventuele afstandsstukken van 6 mm van de bovenzijde van de montageflens op de zijplaat.

    g009053
  7. Plaats de montagebeugels van de rolborstel op de bouten van de rolbeugel (Figuur 8).

    g009054

    Important: De montagebeugels van de rolborstel moeten direct op het bovenste oppervlak van de montageflens op de zijplaat van het maaidek. Plaats geen afstandsstukken tussen de montagebeugels van de rolbeugel en de montageflenzen van de zijplaat. Plaats extra afstandsstukken van 6 mm aan de bovenzijde van de montagebeugel van de rolborstel (Figuur 9).

    g009055
  8. Bevestig de montagebeugels van de rolborstel aan de zijplaten van de maai-eenheid met de moeren die u eerder hebt verwijderd.

  9. Schuif de afdichtingen naar buiten tot de lipafdichtingen de lagerbehuizing licht raken (Figuur 10).

    g009056
  10. Breng een laagje vet aan op de binnendiameter van de pakkingsring in de lagerbehuizing (Figuur 11).

    g009057
  11. Draai de bouten los waarmee de lagerbehuizing van de rolborstel is bevestigd op de montagebeugel van de rolborstel, maar verwijder de bouten niet (Figuur 11).

  12. Monteer de draaiplaat van de rolborstel (Figuur 11).

    Note: Controleer of de ring goed in de behuizing blijft zitten tijdens het inbrengen van het uitsteeksel op de draaiplaat in de ring van de lagerbehuizing.

    Note: De draaiplaat van de rolborstel is correct geplaatst als er geen weerstand is van de rubber pakkingsring en deze vrij kan draaien.

  13. Breng blauwe Loctite 243 aan op de 8 bouten (5/16" x 5/8") en gebruik de bouten om de borstelplaat aan de lagerbehuizing van de rolborstel te bevestigen (Figuur 11).

    Note: Draai de bouten vast met een torsie van 20 tot 25 N·m.

  14. Controleer of de rolborstelplaat evenwijdig is aan de zijplaat van de maai-eenheid. Indien dit niet het geval is, moet u als volgt te werk gaan:

    • Draai de 2 flensborgmoeren los waarmee de montagebeugel van de rolborstel aan de zijplaat van de maai-eenheid is bevestigd (Figuur 11).

    • Draai de lagerbehuizing van de rolborstel tot de borstelplaat evenwijdig is aan de zijplaat van de maai-eenheid (Figuur 11).

    • Draai de 2 flensborgmoeren vast waarmee de montagebeugel van de rolborstel aan de zijplaat van de maai-eenheid is bevestigd (Figuur 11).

  15. Draai de twee bouten los waarmee de lagerbehuizingen van de rolborstels aan de montagebeugel zijn bevestigd (Figuur 12 en Figuur 13).

    g009078
    g009079
  16. Plaats de rolborstel zodanig dat hij de achterrol net raakt (Figuur 14).

    Important: De schacht van de rolborstel mag geen contact maken met de zijplaat van het maaidek.

    Important: Als de borstel zwaar op de rol drukt, slijt de borstel sneller.

    g029308

    Note: De schacht van de rolborstel moet zich evenwijdig aan de achterborstel bevinden.

    Note: De oriëntatie van de lagerbehuizing van de niet-aangedreven rolborstel moet hetzelfde zijn als de lagerbehuizing van de aangedreven kant.

  17. Draai de twee bouten vast waarmee de lagerbehuizingen van de rolborstels aan de montagebeugel zijn bevestigd.

  18. Breng blauwe Loctite 243 aan op de borstbout (Figuur 11). Bevestig de borstelplaat aan de behuizing van de rolborstel met de borstbout. (Figuur 11).

    Note: Draai de bout vast met een torsie van 20 tot 26 N·m.

    Note: De borstbout mag de plaat niet tegen de behuizing klemmen.

  19. Plaats het afstandsstuk op de schacht in de lagerbehuizing (Figuur 15).

  20. Steek de aandrijfpoelie in het afstandsstuk en op de aandrijfas (Figuur 15 Zorg dat de lipjes van de poelie in de sleuf in de aandrijfas zitten.

  21. Bevestig de poelie en het afstandsstuk aan de aandrijfas met een flenskopbout van 3/8" x 2" (Figuur 15).

    Note: Draai de bout vast met een torsie van 47 tot 54 N·m.

    Important: Als de bout niet goed is vastgedraaid, zal de bout losraken.Houd de messenkooi tegen om deze te monteren; zie De messenkooi tegenhouden om inzetstukken met schroefdraad te monteren.

    g009058
  22. Plaats de riem als volgt op de poelies:

    • Leg de riem rond de aangedreven poelie en vervolgens over de bovenzijde van de spanpoelie (Figuur 16).

      g009059
    • Begin de riem aan te brengen op de aandrijfpoelie (Figuur 16).

    • Terwijl u de riem op de aandrijfpoelie legt, moet u de messenkooi vooruit draaien om de riem op de aandrijfpoelie te trekken.

      Note: Draag een dikke handschoen of gebruik een stevige doek om de messenkooi te draaien.

    Important: Zorg ervoor dat de ribbels op de riem zich goed in de groeven van de poelies bevinden. Zorg er ook voor dat de riem zich in het midden van de spanpoelie bevindt.

  23. Druk de spanpoelie omlaag om te controleren of het geheel vrij kan draaien.

  24. Controleer de uitlijning van de riem/poelies als volgt:

    • De riem moet de juiste spanning hebben voordat u de uitlijning controleert.

    • Leg een richtliniaal langs het buitenvlak van de aandrijfpoelie (Figuur 17). Leg de richtliniaal niet over beide poelies.

    • De buitenvlakken van de aandrijfpoelie en de aangedreven poelie moeten op één lijn staan, met een maximale speling van 0,76 mm.

    • Als de poelies niet uitgelijnd zijn: zie De poelies uitlijnen.

    • Als de poelies op één lijn staan, gaat u verder met de installatie.

    • Gebruik niet de spanpoelie om de uitlijning te controleren.

      Important: De riem kan het voortijdig begeven als de poelies niet goed zijn uitgelijnd.

      g009060
  25. Schuif de riemkap over de montagebouten en bevestig deze met 2 flensmoeren (Figuur 18).

    Important: Draai de flensmoeren niet te vast om schade aan de kap te voorkomen.

    g009061
  26. Smeer de nippels op de lagerbehuizingen van de rolborstels en op de rest van de maai-eenheid met nr. 2 vet op lithiumbasis (Figuur 19).

    Note: Veeg eventueel overtollig vet weg, met name rond de afdichtingen.

    g029309

Borstel monteren op maai-eenheden met groomers

Note: Als er een groomerset én een borstelset op de maai-eenheid worden geïnstalleerd, moet de groomerset het eerst worden geïnstalleerd.

  1. Verwijder de twee montagemoeren van de kap van de groomer en verwijder de kap (Figuur 20).

    g009063
  2. Verwijder de twee flensmoeren van 5/16" waarmee het gewicht van de groomer aan de kap is bevestigd en verwijder het gewicht (Figuur 21).

    g009064
  3. Verwijder de dichte pakkingsring uit de kap en vervang deze door de rubberen pakkingsring die werd meegeleverd met de groomer (Figuur 21).

  4. Verwijder de twee schroeven van 5/16" x 1¼" inch die in de kap zijn gedraaid (Figuur 21).

  5. Verwijder de stelschroef uit de middelste opening in de kap van de groomer (Figuur 21).

    g009065
  6. Steek de eerder verwijderde stelschroef en de stelschroef die met de groomerset is meegeleverd in de openingen waar eerder de montageschroeven van de kap zaten. Breng vóór het monteren blauwe Loctite 243 aan op de stelschroeven.

    Note: De stelschroeven mogen niet verder uitsteken dan de kap van de groomer.

  7. Plaats de kap van de groomer en bevestig deze met twee flensmoeren van 5/16"(Figuur 22).

    Important: Draai de moeren niet te vast.

  8. Breng vet aan op de binnendiameter van de pakkingsring in de kap van de groomer (Figuur 22).

  9. Verwijder de twee moeren waarmee de rolbeugels aan de zijplaten zijn bevestigd (Figuur 23). Verwijder de bouten niet.

    Note: Verwijder ook eventuele afstandsstukken van 6 mm die zich aan de bovenzijde van de montageflens op de zijplaat bevinden.

    g009053
  10. Plaats de montagebeugels van de rolborstel op de bouten van de rolbeugel (Figuur 24). Bevestig de montagebeugels aan de zijplaten van het maaidek met de moeren die u eerder hebt verwijderd.

    g009067

    Important: De montagebeugels van de rolborstel moeten direct op het bovenste oppervlak van de montageflens op de zijplaat van het maaidek. Plaats geen afstandsstukken tussen de montagebeugels van de rolborstel en de montageflenzen van de zijplaat. Plaats extra afstandsstukken van 6 mm aan de bovenzijde van de montagebeugel van de rolborstel (Figuur 25).

    g009055
  11. Schuif de afdichtingen naar buiten tot de lipafdichtingen de lagerbehuizing licht raken (Figuur 26).

    g009056
  12. Draai de bouten los waarmee de lagerbehuizing van de rolborstel is bevestigd op de montagebeugel van de rolborstel (Figuur 27).

  13. Monteer de draaiplaat van de rolborstel (Figuur 27). Zorg ervoor dat de pakkingring goed op de kap blijft zitten tijdens het inbrengen van de opstaande rand op de draaiplaat in de pakkingring van de kap van de groomer.

    Note: De draaiplaat van de rolborstel is correct geplaatst als er geen weerstand is van de rubber pakkingsring en deze vrij kan draaien.

    g009068
  14. Breng blauwe Loctite 243 aan op de twee bouten (5/16" x 5/8") en gebruik de bouten om de borstelplaat aan de lagerbehuizing van de rolborstel te bevestigen (Figuur 27). Draai de bouten vast met een torsie van 20 tot 25 N·m.

  15. Controleer of de rolborstelplaat evenwijdig is aan de zijplaat van het maaidek. Indien dit niet het geval is, moet u als volgt te werk gaan:

    • Draai de twee flensborgmoeren los waarmee de montagebeugel van de rolborstel aan de zijplaat van het maaidek is bevestigd (Figuur 27).

    • Draai de lagerbehuizing van de rolborstel tot de borstelplaat evenwijdig is aan de zijplaat van het maaidek (Figuur 27).

    • Draai de twee flensborgmoeren vast waarmee de montagebeugel van de rolborstel aan de zijplaat van het maaidek is bevestigd (Figuur 27).

  16. Draai de twee bouten los waarmee de lagerbehuizingen van de rolborstels aan de montagebeugel zijn bevestigd (Figuur 12 enFiguur 13).

    g009078
    g009079
  17. Plaats de rolborstel zo dat deze licht contact maakt met (oftewel rust op) de achterborstel (Figuur 14).

    Important: De schacht van de rolborstel mag geen contact maken met de zijplaat van het maaidek.

    Important: Als de borstel zwaar op de rol drukt, slijt de borstel sneller.

    g009080

    Note: De schacht van de rolborstel moet zich evenwijdig aan de achterborstel bevinden.

    Note: De oriëntatie van de lagerbehuizing van de niet-aangedreven rolborstel moet hetzelfde zijn als de lagerbehuizing van de aangedreven kant.

  18. Draai de twee bouten vast waarmee de lagerbehuizingen van de rolborstels aan de montagebeugel zijn bevestigd.

  19. Breng blauwe Loctite 243 aan op de borstbout (Figuur 27). Bevestig de borstelplaat aan de kap van de groomer met de borstbout. (Figuur 27). Draai de bout vast met een torsie van 20 tot 26 N·m.

    Note: De borstbout mag de plaat niet tegen de behuizing klemmen.

  20. Verwijder de bout waarmee de groomer-poelie aan de aandrijfas is bevestigd (Figuur 31).

  21. Steek de aandrijfpoelie van de borstel in de aandrijfpoelie van de groomer en op de aandrijfas (Figuur 31). Zorg dat de lipjes van de poelie in de sleuf in de aandrijfas zitten.

  22. Bevestig de aandrijfpoelie aan de as met een flenskopbout (3/8" x 2") (Figuur 31). Draai de bout vast met een torsie van 47 tot 54 N·m .

    Important: Als de bout niet goed is vastgedraaid, zal de bout losraken.Houd de messenkooi tegen om deze te monteren; zie De messenkooi tegenhouden om inzetstukken met schroefdraad te monteren.

    g009069
  23. Plaats de riem als volgt op de poelies:

    • Leg de riem rond de aangedreven poelie en vervolgens over de bovenzijde van de spanpoelie (Figuur 32).

      g009070
    • Begin de riem aan te brengen op de aandrijfpoelie (Figuur 32).

    • Terwijl u de riem op de aandrijfpoelie legt, moet u de messenkooi vooruit draaien om de riem op de aandrijfpoelie te trekken.

      Note: Draag een dikke handschoen of gebruik een stevige doek om de messenkooi te draaien.

    Important: Zorg ervoor dat de ribbels op de riem zich goed in de groeven van de poelies bevinden. Zorg er ook voor dat de riem zich in het midden van de spanpoelie bevindt.

  24. Druk de spanpoelie omlaag om te controleren of het geheel vrij kan draaien.

  25. Controleer de uitlijning van de riem/poelies als volgt:

    • De riem moet de juiste spanning hebben voordat u de uitlijning controleert.

    • Leg een richtliniaal langs het buitenvlak van de aandrijfpoelie (Figuur 33). Leg de richtliniaal niet over beide poelies.

      g009060
    • De buitenvlakken van de aandrijfpoelie en de aangedreven poelie moeten op één lijn staan, met een maximale speling van 0,76 mm.

    • Raadpleeg het hoofdstuk Poelies uitlijnen als de poelies niet op één lijn staan.

    • Als de poelies op één lijn staan, gaat u verder met de installatie.

    • Gebruik niet de spanpoelie om de uitlijning te controleren.

    Note: De riem kan het voortijdig begeven als de poelies niet goed zijn uitgelijnd.

  26. Schuif de riemkap over de montagebouten en bevestig deze met 2 flensmoeren (Figuur 34).

    Important: Draai de moeren niet te vast, omdat anders de kap kan beschadigen.

    g009071
  27. Smeer de nippels op de lagerbehuizingen van de rolborstels en op de rest van het maaidek met nr. 2 smeervet voor algemene doeleinden op lithiumbasis (Figuur 35).

    Note: Veeg eventueel overtollig vet weg, met name rond de afdichtingen.

    g009072

De borstel voor hoge maaihoogte of de zwaar uitgevoerde borstel (optioneel) monteren

Benodigde onderdelen voor deze stap:

Borstel voor hoge maaihoogte (optioneel)
Zwaar uitgevoerde borstel monteren

Monteer de borstel voor hoge maaihoogte bij een gewenste maaihoogte van 2,5 tot 5,1 cm (als er maximaal 7 afstandsstukken zijn geplaatst onder de zijplaat):

  • Onderdeel 110-1740 voor maai-eenheden van 56 cm

  • Onderdeel 115-0838 voor maai-eenheden van 69 cm

  • Onderdeel 115-0849 voor maai-eenheden van 81 cm

Monteer de zwaar uitgevoerde borstel voor gebruik in zware omstandigheden (uitwerpselen van wormen, klei, enz.):

  • Onderdeel 137-0842 voor maai-eenheden van 56 cm

  • Onderdeel 137-0844 voor maai-eenheden van 69 cm

  1. Als er een rolborstel is geplaatst op de maai-eenheid, verwijdert u de 2 bouten, ringen en moeren waarmee de lagerbehuizing van de niet-aangedreven rolborstel is bevestigd aan de montagebeugel van de lagerbehuizing (Figuur 36 en Figuur 37).

    g009073
  2. Schuif de lagerbehuizing van de niet-aangedreven rolborstel en de afdichting van de borstelschacht af (Figuur 37).

    g009074
  3. Verwijder de twee J-bouten en moeren (Figuur 38).

    g009075
  4. Schuif de bestaande borstel van de borstelschacht af (Figuur 38).

  5. Draai de twee bouten, ringen en moeren los waarmee de lagerbehuizing van de aandrijving is bevestigd aan de montagebeugel van de lagerbehuizing (Figuur 38).

  6. Schuif de borstel voor hoge maaihoogte of de zwaar uitgevoerde borstel op de borstelas (Figuur 38).

  7. Klem de borstel op de as met de 2 J-bouten en moeren die u eerder verwijderd hebt (Figuur 38).

    Important: Steek het uiteinde met schroefdraad van de J-bouten door de buitenste openingen van de borstelschacht waarbij u de gebogen uiteinden van de J-bouten in de binnenste openingen haakt.

  8. Draai de J-bout borgmoeren vast met een torsie van 2 tot 3 N·m.

  9. Plaats de afdichting en de niet-aangedreven lagerbehuizing op de borstelschacht (Figuur 37).

  10. Monteer de niet-aangedreven lagerbehuizing op de montagebeugel van de lagerbehuizing met de twee bouten, ringen en moeren die u eerder hebt verwijderd.

    Note: Zorg dat de afdichtveer er niet af raakt.

  11. Draai de twee bouten, ringen en moeren vast waarmee de lagerbehuizing van de aandrijving is bevestigd aan de montagebeugel van de lagerbehuizing.

Onderhoud

  1. Controleer of de borstel evenwijdig is aan de rol en licht contact maakt of een speling heeft van maximaal 1,5 mm.

  2. Smeer de nippels elke 50 uur of na elke wasbeurt.

  3. Draai bij het vervangen van de rolborstel de J-bouten vast met een torsie van 2 tot 3 N·m.

  4. Draai bij het vervangen van de aangedreven poelie van de borstelas de moer vast met een torsie van 37-45 N·m.

  5. Draai bij het vervangen van de aandrijfpoelie van de borstel de bout vast met een torsie van 47 tot 54 N·m.

    Important: Als de messen worden gewet bij het verkeerde toerental van de messenkooi, kan de schroefdraad van de aandrijfpoelies losraken en wegslijten. Raadpleeg de Gebruikershandleiding van de maai-eenheid voor de wetprocedure.

    Note: De rolborstel, het lager van de spanpoelie en de riem moeten na verloop van tijd vervangen worden.

De poelies uitlijnen

  1. De aangedreven poelie (bij de schacht van de rolborstel) kan naar binnen of naar buiten bewegen (Figuur 39).

    Note: Stel vast in welke richting de poelie moet bewegen.

    g009076
  2. Draai de messenkooi die de aandrijfpoelie laat draaien en verwijder de riem van de poelie (Figuur 39).

    Note: Draag een dikke handschoen of gebruik een stevige doek om de messenkooi te draaien.

  3. Verwijder de borgmoer waarmee de aangedreven poelie op de borstelas is bevestigd (Figuur 39 of Figuur 40).

    Note: Plaats een moersleutel van 1/2 inch op de platte delen van de as van de rolborstel zodat deze niet meedraait.

  4. Verwijder de aangedreven poelie van de as (Figuur 40).

  5. Als de poelie naar buiten moet bewegen, voegt u een afstandsstuk van 0,8 mm dik toe (Figuur 40). Als de poelie naar binnen moet bewegen, verwijdert u het bestaande afstandsstuk van 0,8 mm dik.

  6. Monteer de poelie.

    g009077
  7. Bevestig de poelie op de as met de eerder verwijderde flensmoer van 3/8-16 terwijl u de platte delen van de as van de rolborstel tegenhoudt.

    Note: Plaats de borgmoer en draai deze vast met een torsie van 36 tot 45 N·m.

  8. Plaats de riem als volgt op de poelies:

    • Leg de riem rond de aangedreven poelie en vervolgens over de bovenzijde van de spanpoelie (Figuur 41).

      g009059
    • Begin de riem aan te brengen op de aandrijfpoelie (Figuur 41).

    • Terwijl u de riem op de aandrijfpoelie legt, moet u de messenkooi vooruit draaien om de riem op de aandrijfpoelie te trekken.

      Note: Draag een dikke handschoen of gebruik een stevige doek om de messenkooi te draaien.

    Important: Zorg ervoor dat de ribbels op de riem zich goed in de groeven van de poelies bevinden. Zorg er ook voor dat de riem zich in het midden van de spanpoelie bevindt.

  9. Controleer de uitlijning van de poelies en stel deze indien nodig af.

De messenkooi tegenhouden

Waarschuwing

De messen van de messenkooi zijn scherp en kunnen handen of voeten afsnijden.

  • Houd uw handen en voeten uit de messenkooi.

  • Zorg ervoor dat de messenkooi wordt tegengehouden voordat u er servicewerkzaamheden aan verricht.

De messenkooi tegenhouden om inzetstukken met schroefdraad te verwijderen

  1. Maak de bout van het scherm aan de linkerzijde van de maai-eenheid los en breng het achterscherm omhoog (Figuur 42).

  2. Steek een rolkoevoet met lange steel (3/8 x 12 inch met schroevendraaierhandgreep wordt aanbevolen) door de achterkant van de messenkooi, het dichtst bij de zijde van de maai-eenheid die u gaat vastdraaien (Figuur 42).

  3. Plaats het breekijzer tegen de gelaste zijde van de steunplaat van de messenkooi (Figuur 42).

    Note: Steek het breekijzer tussen de bovenkant van de as van de messenkooi en de achterkant van 2 messenkooimessen zodat de messenkooi niet kan bewegen.

    Important: Om te voorkomen dat u de snijrand beschadigt en/of ervoor zorgt dat het mes te hoog komt te zitten, mag u de snijrand van de messen niet aanraken met het breekijzer.

    Important: Het inzetstuk aan de linkerkant van de maai-eenheid heeft een linkse schroefdraad. Het inzetstuk aan de rechterkant van de maai-eenheid heeft een rechtse schroefdraad.

    g280383
  4. Laat de handgreep van get breekijzer rusten tegen de achterol.

  5. Voltooi de verwijdering van het inzetstuk met schroefdraad terwijl u ervoor zorgt dat de rolkoevoet op zijn plaats blijft zitten. Verwijder daarna het breekijzer.

  6. Laat het achterscherm naar beneden en maak de bout van het scherm vast.

De messenkooi tegenhouden om inzetstukken met schroefdraad te monteren

  1. Steek een rolkoevoet met lange steel (3/8 x 12 inch met schroevendraaierhandgreep wordt aanbevolen) door de voorkant van de messenkooi, het dichtst bij de zijde van de maai-eenheid die u gaat vastdraaien (Figuur 43).

  2. Plaats het breekijzer tegen de gelaste zijde van de interne versterking van de messenkooi (Figuur 43).

    Note: Het breekijzer moet contact maken met een mes aan de voorkant, de as van de messenkooi en een mes aan de achterzijde van de messenkooi, waardoor deze op zijn plaats gehouden wordt.

    Important: Om te voorkomen dat u de snijrand beschadigt en/of ervoor zorgt dat het mes te hoog komt te zitten, mag u de snijrand van de messen niet aanraken met het breekijzer.

    Important: Het inzetstuk aan de linkerkant van de maai-eenheid heeft een linkse schroefdraad. Het inzetstuk aan de rechterkant van de maai-eenheid heeft een rechtse schroefdraad.

    g280384
  3. Laat de handgreep van het breekijzer rusten tegen de rol.

  4. Voltooi de montage van het inzetstuk met schroefdraad volgens de montage-instructies van het inzetstuk en de vereiste torsie. Zorg er hierbij voor dat het breekijzer op zijn plaats blijft zitten. Verwijder daarna de rolkoevoet.