Introducción

Este producto cumple todas las directivas europeas aplicables. Para obtener más detalles, consulte la Declaración de Incorporación (DOI) al final de esta publicación.

Instalación

Note: Los lados derecho e izquierdo del vehículo se determinan desde detrás de la unidad de corte.

Important: El Kit de cepillo para el rodillo trasero sólo debe usarse cuando se siega con una altura de corte de 6 a 25 mm.

Instale el cepillo de altura de corte alta si va a segar con alturas de corte superiores a 25 mm (con 7 espaciadores como máximo instalados por debajo de la chapa lateral).:

  • Pieza 110-1740 para las unidades de corte de 56 cm

  • Pieza 115-0838 para las unidades de corte de 69 cm

  • Pieza 115-0849 para las unidades de corte de 81 cm

Instale el cepillo de servicio pesado para condiciones exigentes (humus de lombriz, arcilla, etc.).:

  • Pieza 137-0842 para las unidades de corte de 56 cm

  • Pieza 137-0844 para las unidades de corte de 69 cm

Consulte Instalación del cepillo de altura de corte alta o del cepillo de servicio pesado (opcional).

El kit de cepillo del rodillo trasero modelo 137-5991 se puede utilizar en los siguientes equipos:

Unidades de corte Reelmaster 5210 y 5410 modelos 03661, 03694 y 03695

El kit de cepillo del rodillo trasero modelo 137-5992 se puede utilizar en los siguientes equipos:

  • Unidades de corte Reelmaster 5510 y 5610 modelos 03681, 03682, 03693, 03696 y 03697

  • Unidades de corte Reelmaster 6500 y 6700 modelos 03863, 03864, 03698 y 03699

El kit de cepillo del rodillo trasero modelo 137-5993 se puede utilizar en los siguientes equipos:

  • Unidades de corte Reelmaster 3100 modelos 03180, 03181 y 03183, con el Kit de brazo de elevación de 68,5 cm, Modelo 03172

  • Unidades de corte Reelmaster 7000 modelos 03711 y 03710

El kit de cepillo del rodillo trasero modelo 137-5994 se puede utilizar en los siguientes equipos:

  • Unidad de corte Reelmaster 3100 modelo 03182, con el Kit de brazo de elevación de 81 cm, Modelo 03173

  • Unidad de corte Reelmaster 7000 modelo 03712

Note: Si se va a instalar un kit de groomer y un kit de cepillo en la unidad de corte, instale primero el kit de groomer.

Reunir las herramientas necesarias.

Obtenga las herramientas siguientes antes de continuar con la instalación:

  • Llave de vaso profundo de 1/2

  • Llave de vaso de 9/16

  • Llave de vaso de 5/8

  • Llave de 1/2

  • Llave de 9/16

  • Llave Allen de 1/8

  • Llave Allen de 5/16

  • Macho de 3/8-16

  • Regla de 30 cm (opcional, Pieza Toro 114-5446)

  • Llave dinamométrica (pies-libra)

  • Llave dinamométrica (pulgadas-libra)

  • Loctite Azul 243

Determinación de la orientación de los cepillos de rodillo

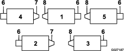
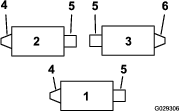
Todas las unidades de corte se suministran con el contrapeso montado en el extremo izquierdo de la unidad de corte. Utilice la Figura 1 para determinar la posición de los cepillos de rodillo y de los motores de molinete de Reelmaster 3100-D, o la Figura 2 para Reelmaster 5210, 5410, 5510, 5610, 6500-D, 6700-D y 7000-D.

g029306
g027187

Note: Estas instrucciones e ilustraciones explican la instalación del kit en las unidades de corte, con los contrapesos montados en el extremo izquierdo de la unidad de corte.

Ajuste de la posición del conjunto de la polea tensora

En las unidades de corte delantera izquierda y trasera izquierda, invierta el conjunto de la polea tensora para montarlo en el extremo derecho de la unidad de corte (Figura 3), como se indica a continuación:

  1. Retire el conjunto de la polea tensora del extremo izquierdo de la unidad de corte y móntelo en el taladro inferior de la placa del cepillo en el extremo derecho de la unidad de corte (Figura 3).

    Note: La polea tensora debe poder pivotar libremente; no apriete demasiado la contratuerca del perno de pivote de la polea tensora.

  2. Retire el perno de cuello cuadrado y la tuerca y colóquelos en el taladro superior donde estaba el conjunto de la polea tensora (Figura 3).

    g029307

Retirada del tapón de vaciado de la cubierta del cepillo

Retire únicamente el tapón de vaciado inferior (Figura 4) de las cubiertas de los cepillos. Esto permite que se drene la humedad de la zona de las correas.

g009049

Instalación del cepillo de rodillo

Piezas necesarias en este paso:

Alojamiento del cepillo de rodillo1
Perno de cabeza allen, ⅜" x 1"2
Conjunto de cepillo de rodillo 1
Perno de cuello largo 1
Conjunto de la cubierta de la correa/chapa 1
Perno, 5/16" x ⅝" 2
Espaciador1
Polea motriz 1
Perno con arandela prensada, ⅜" x 2" 1
Correa 1
Suplemento (según sea necesario) 1

Instalación del cepillo en unidades de corte sin groomer

  1. Aparque la unidad de tracción en una superficie nivelada y ponga el freno de estacionamiento.

  2. Asegúrese de que las unidades de corte están desengranadas. Apague el motor y retire la llave. Retire todas las unidades de corte de la unidad de tracción.

    Important: Compruebe la altura de corte y la inclinación de la unidad de corte. Corrija los ajustes, si es necesario, con arreglo a lo indicado en el Manual del operador, antes de instalar el Kit de cepillo del rodillo trasero.

  3. Retire los 2 pernos que fijan el contrapeso al extremo izquierdo de la unidad de corte. Retire el contrapeso (Figura 5).

    g009050
  4. Usando una terraja de 3/8-16, retire la pintura de los taladros de montaje exteriores de la chapa lateral (Figura 5).

  5. Monte el alojamiento del cepillo del rodillo en el alojamiento del cojinete del molinete con 2 pernos de cabeza Allen (⅜" x 1") (Figura 6). Coloque el alojamiento del cepillo del rodillo con el taladro roscado orientado hacia la parte delantera de la unidad de corte.

    Note: Asegúrese de que la junta tórica está correctamente colocada en el alojamiento del cepillo del rodillo.

    g009052
  6. Retire las 2 contratuercas con arandela prensada que sujetan cada soporte de rodillo a las chapas laterales (Figura 7). No retire los pernos. Retire también cualquier espaciador de 6 mm de la parte superior de la brida de montaje de la chapa lateral.

    g009053
  7. Coloque los soportes de montaje del cepillo de rodillo en los pernos de los soportes del rodillo (Figura 8).

    g009054

    Important: Los soportes de montaje del cepillo del rodillo deben montarse directamente en la superficie superior de la brida de montaje de la chapa lateral de la unidad de corte. No coloque espaciadores entre los soportes de montaje del cepillo del rodillo y las bridas de montaje de la chapa lateral. Instale espaciadores adicionales de 6 mm encima del soporte de montaje del cepillo de rodillo (Figura 9).

    g009055
  8. Sujete los soportes de montaje del cepillo de rodillo a las chapas laterales de la unidad de corte con las tuercas que retiró anteriormente.

  9. Deslice cada retén hacia el exterior hasta que los sellos toquen ligeramente el alojamiento de cada cojinete (Figura 10).

    g009056
  10. Aplique una película de grasa al interior del anillo de goma del alojamiento del cojinete (Figura 11).

    g009057
  11. Afloje, pero no retire, los pernos que sujetan el alojamiento del cojinete del cepillo de rodillo al soporte de montaje del cepillo de rodillo (Figura 11).

  12. Instale la placa de pivote del cepillo del rodillo (Figura 11).

    Note: Al introducir el saliente de la placa de pivote por el anillo de goma del alojamiento del cojinete, asegúrese de que el anillo de goma queda correctamente asentado en el alojamiento.

    Note: La placa de pivote del cepillo de rodillo está correctamente asentada si pivota libremente sin que el anillo de goma ofrezca resistencia.

  13. Aplique Loctite 243 (azul) en los 2 pernos de 5/16" x ⅝" y utilícelos para montar la placa del cepillo en el alojamiento del cojinete del cepillo de rodillo (Figura 11).

    Note: Apriete los pernos a 20–25 N·m.

  14. Compruebe que la placa del cepillo del rodillo queda paralela a la chapa lateral de la unidad de corte. Si no queda paralela, siga estos pasos:

    • Afloje las 2 contratuercas con arandela prensada que sujetan el soporte de montaje del cepillo de rodillo a la chapa lateral de la unidad de corte (Figura 11).

    • Gire el alojamiento del cojinete del cepillo del rodillo hasta que quede paralelo a la chapa lateral de la unidad de corte (Figura 11).

    • Apriete las 2 contratuercas con arandela prensada que sujetan el soporte de montaje del cepillo de rodillo a la chapa lateral de la unidad de corte (Figura 11).

  15. Afloje los 2 pernos que sujetan el alojamiento del cojinete de cada cepillo de rodillo al soporte de montaje del cepillo de rodillo (Figura 12 y Figura 13).

    g009078
    g009079
  16. Sitúe el cepillo del rodillo de manera que apenas toque el rodillo trasero (Figura 14).

    Important: El eje del cepillo del rodillo no debe entrar en contacto con la chapa lateral de la unidad de corte.

    Important: Un rozamiento excesivo del cepillo sobre el rodillo provoca el desgaste prematuro del rodillo.

    g029308

    Note: El eje del cepillo del rodillo debe estar paralelo al rodillo trasero.

    Note: La orientación del alojamiento del cojinete del cepillo de rodillo del extremo sin motor debe ser igual que la del alojamiento del cojinete del extremo con motor.

  17. Afloje los 2 pernos que sujetan el alojamiento del cojinete del cepillo de rodillo a cada soporte de montaje del cepillo de rodillo.

  18. Aplique Loctite 243 (azul) al perno de cuello largo (Figura 11). Sujete la placa del cepillo al alojamiento del cepillo del rodillo con el perno de cuello largo. (Figura 11).

    Note: Apriete el perno a 20–25 N·m.

    Note: El perno de cuello largo no debe apretar la placa fuertemente contra el alojamiento.

  19. Instale el espaciador sobre el eje del alojamiento del cojinete (Figura 15).

  20. Inserte la polea motriz en el espaciador y sobre el árbol de transmisión (Figura 15). Asegúrese de que las pestañas de la polea entran en la ranura del eje motor.

  21. Sujete la polea y el espaciador al árbol de transmisión con un perno con arandela prensada (⅜" x 2") (Figura 15).

    Note: Apriete el perno a 47–54 N·m.

    Important: Si el perno no se aprieta al par correcto, el perno se aflojará.Inmovilice el molinete para su instalación; consulte Inmovilización del molinete para instalar insertos roscados.

    g009058
  22. Instale la correa sobre las poleas:

    • Coloque la correa alrededor de la polea arrastrada y luego por encima de la polea tensora (Figura 16).

      g009059
    • Empiece a colocar la correa en la polea motriz (Figura 16).

    • Mientras guía la correa sobre la polea motriz, gire el molinete hacia adelante para que arrastre la correa por la polea motriz.

      Note: Lleve un guante acolchado o utilice un trapo grueso para girar el molinete.

    Important: Asegúrese de que los nervios de la correa están correctamente asentados en las ranuras de cada polea. Asegúrese también de que la correa está en el centro de la polea tensora.

  23. Presione hacia abajo sobre la polea tensora para comprobar que el conjunto de la polea tensora pivota libremente.

  24. Compruebe la alineación de la correa y las poleas de la siguiente manera:

    • La correa debe tensarse (instalarse) correctamente antes de comprobar la alineación.

    • Coloque una regla contra la cara exterior de la polea motriz (Figura 17). No ponga la regla sobre ambas poleas, motriz y arrastrada.

    • Las caras externas de la polea motriz y la polea arrastrada deben estar alineadas con una separación de no más de 0,76 mm.

    • Si las poleas no están alineadas, consulte Alineación de las poleas.

    • Si las poleas están alineadas, siga con la instalación.

    • No utilice la polea tensora para comprobar la alineación.

      Important: La correa puede fallar prematuramente si las poleas no están correctamente alineadas.

      g009060
  25. Coloque la cubierta de la correa sobre los pernos de montaje y sujétela con 2 tuercas con arandela prensada (Figura 18).

    Important: No apriete demasiado las tuercas con arandela prensada porque puede dañarse la cubierta.

    g009061
  26. Lubrique los engrasadores situados en cada uno de los alojamientos de cojinete del cepillo del rodillo y en el resto de la unidad de corte con grasa de litio Nº 2 (Figura 19).

    Note: Limpie cualquier exceso de grasa, específicamente alrededor de los retenes.

    g029309

Instalación del cepillo en unidades de corte con groomer

Note: Si se va a instalar un kit de groomer y un kit de cepillo en la unidad de corte, instale primero el kit de groomer.

  1. Retire las 2 tuercas de montaje de la cubierta del groomer, y retire la cubierta (Figura 20).

    g009063
  2. Retire las 2 tuercas con arandela prensada (5/16") que sujetan el contrapeso del groomer a la cubierta del groomer, y retire el contrapeso (Figura 21).

    g009064
  3. Retire el disco de goma de la cubierta y sustitúyalo por el anillo de goma incluido con el groomer (Figura 21).

  4. Retire los 2 tornillos (5/16 x 1¼") enroscados en la cubierta (Figura 21).

  5. Retire el tornillo de fijación del taladro central de la cubierta del groomer (Figura 21).

    g009065
  6. Instale el tornillo de fijación que retiró anteriormente y el tornillo de fijación incluido con el kit de groomer en los taladros usados anteriormente para los tornillos de montaje de la cubierta. Aplique Loctite 243 (azul) a los tornillos de fijación antes de instalarlos.

    Note: Los tornillos de fijación deben estar enrasados con la cubierta del groomer.

  7. Instale la cubierta del groomer y fíjela con 2 tuercas con arandela prensada (5/16") (Figura 22).

    Important: No apriete demasiado las tuercas.

  8. Aplique una película de grasa al interior del anillo de goma de la cubierta del groomer (Figura 22).

  9. Retire las 2 tuercas que sujetan los soportes de cada rodillo a las chapas laterales (Figura 23). No retire los pernos.

    Note: Retire cualquier espaciador de 6 mm que esté colocado encima de la brida de montaje de la chapa lateral.

    g009053
  10. Coloque los soportes de montaje del conjunto del cepillo de rodillo en los pernos del soporte del rodillo (Figura 24). Sujete los soportes de montaje del conjunto del cepillo a las chapas laterales de la unidad de corte con las tuercas que retiró anteriormente.

    g009067

    Important: Los soportes de montaje del conjunto del cepillo del rodillo deben montarse directamente en la superficie superior de la brida de montaje de la chapa lateral de la unidad de corte. No coloque espaciadores en los soportes de montaje del cepillo del rodillo y las bridas de montaje de la chapa lateral. Instale espaciadores y adicionales de 6 mm encima del soporte de montaje del cepillo de rodillo (Figura 25).

    g009055
  11. Deslice cada retén hacia el exterior hasta que los sellos toquen ligeramente el alojamiento de cada cojinete (Figura 26).

    g009056
  12. Afloje, pero no retire, los pernos que sujetan el alojamiento del cojinete del cepillo de rodillo al soporte de montaje del cepillo de rodillo (Figura 27).

  13. Instale la placa de pivote del cepillo del rodillo (Figura 27). Asegúrese de que el anillo de goma queda correctamente asentado en la cubierta al introducir el saliente de la placa de pivote por el anillo de goma de la cubierta del groomer.

    Note: La placa de pivote del cepillo de rodillo está correctamente asentada si pivota libremente sin que el anillo de goma ofrezca resistencia.

    g009068
  14. Aplique Loctite 243 (azul) en los 2 pernos de 5/16" x ⅝" y utilícelos para montar la placa del cepillo en el alojamiento del cojinete del cepillo de rodillo (Figura 27). Apriete los pernos a 20–25 N·m.

  15. Compruebe que la placa del cepillo del rodillo queda paralela a la chapa lateral de la unidad de corte. Si no queda paralela, haga lo siguiente:

    • Afloje las 2 contratuercas con arandela prensada que sujetan el soporte de montaje del cepillo de rodillo a la chapa lateral de la unidad de corte (Figura 27).

    • Gire el alojamiento del cojinete del cepillo del rodillo hasta que quede paralelo a la chapa lateral de la unidad de corte (Figura 27).

    • Apriete las 2 contratuercas con arandela prensada que sujetan el soporte de montaje del cepillo de rodillo a la chapa lateral de la unidad de corte (Figura 27).

  16. Afloje los 2 pernos que sujetan el alojamiento del cojinete de cada cepillo de rodillo al soporte de montaje del cepillo de rodillo (Figura 12 y Figura 13).

    g009078
    g009079
  17. Coloque el cepillo del rodillo de manera que tenga un contacto ligero con el rodillo trasero (es decir, que apenas toque o descanse sobre el rodillo) (Figura 14).

    Important: El eje del cepillo del rodillo no debe entrar en contacto con la chapa lateral de la unidad de corte.

    Important: Un rozamiento excesivo del cepillo sobre el rodillo hará que el rodillo se desgaste prematuramente.

    g009080

    Note: El eje del cepillo del rodillo debe estar paralelo al rodillo trasero.

    Note: La orientación del alojamiento del cojinete del cepillo de rodillo del extremo sin motor debe ser igual que la del alojamiento del cojinete del extremo con motor.

  18. Afloje los 2 pernos que sujetan el alojamiento del cojinete del cepillo de rodillo a cada soporte de montaje del cepillo de rodillo.

  19. Aplique Loctite 243 (azul) al perno de cuello largo (Figura 27). Sujete la placa del cepillo en la cubierta del groomer con el perno de cuello largo. (Figura 27). Apriete el perno a 20–25 N·m.

    Note: El perno de cuello largo no debe apretar la placa fuertemente contra el alojamiento.

  20. Retire el perno que sujeta la polea del groomer al eje motor (Figura 31).

  21. Introduzca la polea motriz del cepillo en la polea motriz del groomer y sobre el eje motor (Figura 31). Asegúrese de que las pestañas de la polea entran en la ranura del eje motor.

  22. Sujete la polea motriz al eje con un perno con arandela prensada (⅜" x 2") (Figura 31). Apriete el perno a entre 47 y 54 N∙m.

    Important: Si el perno no se aprieta al par correcto, el perno se aflojará.Inmovilice el molinete para su instalación; consulte Inmovilización del molinete para instalar insertos roscados.

    g009069
  23. Instale la correa sobre las poleas:

    • Coloque la correa alrededor de la polea arrastrada y luego por encima de la polea tensora (Figura 32).

      g009070
    • Empiece a colocar la correa en la polea motriz (Figura 32).

    • Mientras guía la correa sobre la polea motriz, gire el molinete hacia adelante para que arrastre la correa por la polea motriz.

      Note: Lleve un guante acolchado o utilice un trapo grueso para girar el molinete.

    Important: Asegúrese de que los nervios de la correa están correctamente asentados en las ranuras de cada polea. Asegúrese también de que la correa está en el centro de la polea tensora.

  24. Presione hacia abajo sobre la polea tensora para comprobar que el conjunto de la polea tensora pivota libremente.

  25. Compruebe la alineación de la correa y las poleas de la siguiente manera:

    • La correa debe tensarse (instalarse) correctamente antes de comprobar la alineación.

    • Coloque una regla contra la cara exterior de la polea motriz (Figura 33). No ponga la regla sobre ambas poleas, motriz y arrastrada.

      g009060
    • Las caras externas de la polea motriz y la polea arrastrada deben estar alineadas con una separación de no más de 0,76 mm.

    • Si las poleas no están alineadas, consulte la sección Alineación de las poleas.

    • Si las poleas están alineadas, siga con la instalación.

    • No utilice la polea tensora para comprobar la alineación.

    Note: La correa puede fallar prematuramente si las poleas no están correctamente alineadas.

  26. Coloque la cubierta de la correa sobre los pernos de montaje y sujétela con 2 tuercas con arandela prensada (Figura 34).

    Important: No apriete demasiado las tuercas porque puede dañarse la cubierta.

    g009071
  27. Lubrique los engrasadores situados en cada uno de los alojamientos de cojinete del cepillo del rodillo y en el resto de la unidad de corte con grasa de litio de propósito general Nº 2 (Figura 35).

    Note: Limpie cualquier exceso de grasa, específicamente alrededor de los retenes.

    g009072

Instalación del cepillo de altura de corte alta o del cepillo de servicio pesado (opcional)

Piezas necesarias en este paso:

Cepillo de altura de corte alta (opcional)
Cepillo de servicio pesado (opcional)

Instale el cepillo de altura de corte alta si va a segar con alturas de corte de entre 2,5 y 5,1 cm (con 7 espaciadores como máximo instalados por debajo de la chapa lateral).:

  • Pieza 110-1740 para las unidades de corte de 56 cm

  • Pieza 115-0838 para las unidades de corte de 69 cm

  • Pieza 115-0849 para las unidades de corte de 81 cm

Instale el cepillo de servicio pesado para condiciones exigentes (humus de lombriz, arcilla, etc.).:

  • Pieza 137-0842 para las unidades de corte de 56 cm

  • Pieza 137-0844 para las unidades de corte de 69 cm

  1. Si hay un cepillo del rodillo instalado en la unidad de corte, retire los 2 pernos, arandelas y tuercas que sujetan el alojamiento del cojinete sin motor al soporte de montaje del alojamiento del cojinete (Figura 36 y Figura 37).

    g009073
  2. Retire el alojamiento del cojinete del lado sin transmisión, y el retén, del eje del cepillo (Figura 37).

    g009074
  3. Retire los 2 pernos en J y tuercas (Figura 38).

    g009075
  4. Retire el cepillo existente del eje del cepillo (Figura 38).

  5. Afloje los 2 pernos, arandelas y tuercas que sujetan el alojamiento del cojinete del motor al soporte de montaje del alojamiento del cojinete (Figura 38).

  6. Deslice el cepillo de altura de corte alta o el cepillo de servicio pesado sobre el eje del cepillo (Figura 38).

  7. Sujete el cepillo en el eje con los 2 pernos en J y tuercas que se retiraron anteriormente (Figura 38).

    Important: Introduzca el extremo roscado de los pernos en J en los taladros exteriores del eje del cepillo, enganchando los extremos curvos de los pernos en J en los taladros interiores.

  8. Apriete las contratuercas de los pernos en J a 2–3 N·m.

  9. Instale el retén y el alojamiento del cojinete del lado sin transmisión sobre el eje del cepillo (Figura 37).

  10. Monte el alojamiento del cojinete del lado sin transmisión en el soporte de montaje del alojamiento del cojinete con los 2 pernos, arandelas y tuercas que se retiraron anteriormente.

    Note: Tenga cuidado de que no se desprenda el muelle del retén.

  11. Apriete los 2 pernos, arandelas y tuercas que sujetan el alojamiento del cojinete con motor al soporte de montaje del alojamiento del cojinete.

Mantenimiento

  1. Asegúrese de que el cepillo está paralelo al rodillo con una holgura de 1,5 mm, o con un contacto ligero.

  2. Lubrique los engrasadores cada 50 horas o después de cada lavado.

  3. Al cambiar el cepillo del rodillo, apriete los pernos en J 2–3 N·m.

  4. Al cambiar la polea arrastrada del eje del cepillo, apriete la tuerca a 36–45 N·m.

  5. Al cambiar la polea motriz del cepillo, apriete el perno a entre 47 y 54 N·m.

    Important: El autoafilado con una velocidad del molinete incorrecta puede aflojar y dañar las roscas de la polea motriz. Consulte el procedimiento de autoafilado en el manual del operador de la unidad de corte.

    Note: El cepillo del rodillo, el cojinete de la polea tensora y la correa se consideran componentes consumibles.

Alineación de las poleas

  1. La polea arrastrada (en el eje del groomer) puede desplazarse hacia dentro y hacia fuera (Figura 39).

    Note: Anote la dirección en que la polea debe desplazarse.

    g009076
  2. Mientras gira del molinete, que hará girar a su vez la polea motriz, haga palanca para retirar la correa de la polea motriz (Figura 39).

    Note: Lleve un guante acolchado o utilice un trapo grueso para girar el molinete.

  3. Retire la contratuerca que sujeta la polea arrastrada al eje del cepillo (Figura 39 o Figura 40).

    Note: Coloque una llave de tubo de ½" en las zonas planas del eje del cepillo del rodillo para que no gire.

  4. Retire la polea arrastrada del eje (Figura 40).

  5. Para desplazar la polea hacia fuera, añada un espaciador de 0,8 mm de grosor (Figura 40). Para desplazar la polea hacia dentro, retire el espaciador existente de 0,8 mm de grosor.

  6. Instale la polea.

    g009077
  7. Sujete las zonas planas del eje del cepillo del rodillo y fije la polea en el eje con la tuerca con arandela prensada de 3/8–16 que retiró anteriormente.

    Note: Asiente la contratuerca y, a continuación, apriétela a entre 36 y 45 N∙m.

  8. Instale la correa sobre las poleas:

    • Coloque la correa alrededor de la polea arrastrada y luego por encima de la polea tensora (Figura 41).

      g009059
    • Empiece a colocar la correa en la polea motriz (Figura 41).

    • Mientras guía la correa sobre la polea motriz, gire el molinete hacia adelante para que arrastre la correa por la polea motriz.

      Note: Lleve un guante acolchado o utilice un trapo grueso para girar el molinete.

    Important: Asegúrese de que los nervios de la correa están correctamente asentados en las ranuras de cada polea. Asegúrese también de que la correa está en el centro de la polea tensora.

  9. Compruebe la alineación de la polea y ajústela si es necesario.

Inmovilización del molinete

Advertencia

Las cuchillas del molinete están afiladas y pueden amputar las manos y los pies.

  • Mantenga las manos y los pies fuera del molinete.

  • Asegúrese de que el molinete esté inmovilizado antes de realizar tareas de mantenimiento.

Inmovilización del molinete para retirar insertos roscados

  1. Afloje el perno del deflector a la izquierda de la unidad de corte y eleve el deflector trasero (Figura 42).

  2. Inserte una palanca de mango largo (se recomienda de ⅜" x 12" con mango de destornillador) por la parte trasera del molinete de corte, lo más cerca del lateral de la unidad de corte que va a apretar (Figura 42).

  3. Coloque la palanca contra la parte soldada de la placa de soporte del molinete (Figura 42).

    Note: Inserte la palanca entre la parte superior del eje del molinete y las partes traseras de las 2 cuchillas del molinete, para que el molinete no se mueva.

    Important: Para evitar daños en el borde de corte y/o causar una cuchilla alta, no toque el borde de corte de las cuchillas con la palanca.

    Important: El inserto del lado izquierdo de la unidad de corte tiene roscas a izquierdas. El inserto del lado derecho de la unidad de corte tiene roscas a derechas.

    g280383
  4. Apoye el mango de la palanca contra el rodillo trasero.

  5. Retire el inserto roscado al mismo tiempo que se asegura de que la palanca se mantiene en su sitio y, a continuación, retire la palanca.

  6. Baje el deflector trasero y apriete el perno del deflector.

Inmovilización del molinete para instalar insertos roscados

  1. Inserte una palanca de mango largo (se recomienda de ⅜" x 12" con mango de destornillador) a través de la parte delantera del molinete de corte, lo más cerca del lateral de la unidad de corte que va a apretar (Figura 43).

  2. Coloque la palanca contra la parte soldada del refuerzo del molinete de corte interno (Figura 43).

    Note: La palanca debe tocar una cuchilla en la parte delantera, el eje del molinete y una cuchilla en la parte trasera del molinete, para bloquearlo en su lugar.

    Important: Para evitar daños en el borde de corte y/o causar una cuchilla alta, no toque el borde de corte de las cuchillas con la palanca.

    Important: El inserto del lado izquierdo de la unidad de corte tiene roscas a izquierdas. El inserto del lado derecho de la unidad de corte tiene roscas a derechas.

    g280384
  3. Apoye el mango de la palanca contra el rodillo.

  4. Según las instrucciones de instalación del inserto y los requisitos de apriete, complete la instalación del inserto con roscas, al mismo tiempo que se asegura de que la palanca se mantiene en su lugar y, a continuación, retire la palanca.