Introduzione

Questo prodotto è conforme a tutte le direttive europee pertinenti. Per maggiori dettagli, consultate la Dichiarazione di incorporazione sul retro di questa pubblicazione.

Installazione

Note: Stabilite i lati sinistro e destro dell'apparato di taglio rispetto alla parte posteriore dello stesso.

Important: Il kit spazzola per rullo posteriore è da utilizzare solamente quando si taglia a un'altezza compresa fra 6 e 25 mm.

Montate la spazzola per per altezze di taglio alte in caso di taglio ad altezze superiori a 25 mm (massimo 7 distanziali montati sotto il cuscinetto della piastra laterale).:

  • N. cat. 110-1740 per apparati di taglio da 56 cm

  • N. cat. 115-0838 per apparati di taglio da 69 cm

  • N. cat. 115-0849 per apparati di taglio da 81 cm

Montate la spazzola HD per condizioni intensive (vermicompost, argilla, ecc.).:

  • N. cat. 137-0842 per apparati di taglio da 56 cm

  • N. cat. 137-0844 per apparati di taglio da 69 cm

Vedere Installazione della spazzola per altezze di taglio alte o spazzola HD (opzionale).

Il kit spazzola per rullo posteriore modello 137-5991 può essere utilizzato con i seguenti dispositivi:

Apparati di taglio Reelmaster 5210 e 5410 modelli 03661, 03694 e 03695

Il kit spazzola per rullo posteriore modello 137-5992 può essere utilizzato con i seguenti dispositivi:

  • Apparati di taglio Reelmaster 5510 e 5610 modelli 03681, 03682, 03693, 03696 e 03697

  • Apparati di taglio Reelmaster 6500 e 6700 modelli 03863, 03864, 03698 e 03699

Il kit spazzola per rullo posteriore modello 137-5993 può essere utilizzato con i seguenti dispositivi:

  • Reelmaster 3100 con apparati di taglio modello 03180, 03181 e 03183, kit braccio di sollevamento 69 cm modello 03172

  • Reelmaster 7000 con apparati di taglio modello 03710 e 03711

Il kit spazzola per rullo posteriore modello 137-5994 può essere utilizzato con i seguenti dispositivi:

  • Reelmaster 3100 con apparato di taglio modello 03182, kit braccio di sollevamento 81 cm modello 03173

  • Reelmaster 7000 con apparati di taglio modello 03712

Note: Se dovete montare un kit del groomer e un kit spazzola sull'apparato di taglio, montate prima il kit del groomer.

Preparazione degli utensili interessati

Prima di procedere con l'installazione, procuratevi i seguenti utensili:

  • Chiave a tubo di profondità ½"

  • presa 9/16"

  • presa ⅝"

  • chiave ½"

  • chiave 9/16"

  • chiave a brugola 1/8"

  • chiave a brugola 5/16"

  • punta ⅜-16"

  • Regolo da 30,5 cm (opzionale, ricambio Toro 114–5446)

  • Chiave dinamometrica (piede-libbra)

  • Chiave dinamometrica (pollice-libbra)

  • Loctite blu 243

Determinazione dell'orientamento delle spazzole per rullo

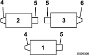
Tutti gli apparati di taglio vengono spediti con il contrappeso montato sul lato sinistro dell'apparato. Utilizzate Figura 1 per determinare la posizione delle spazzole per rullo e dei motori dei cilindri per Reelmaster 3100-D o Figura 2 per Reelmaster 5210, 5410, 5510, 5610, 6500-D, 6700-D e 7000-D.

g029306
g027187

Note: Le presenti istruzioni e illustrazioni mostrano l'installazione del kit sugli apparati di taglio con contrappesi montati sul lato sinistro dell'apparato di taglio.

Regolazione della posizione del gruppo della puleggia tendicinghia

Sugli elementi di taglio anteriori e posteriori a sinistra capovolgete il gruppo puleggia tendicinghia per montarlo sull'estremità destra dell'apparato di taglio (Figura 3), vedete le istruzioni seguenti:

  1. rimuovete il gruppo puleggia tendicinghia dall'estremità sinistra dell'apparato di taglio e montatelo sul foro inferiore nella piastra della spazzola all'estremità destra dell'apparato di taglio (Figura 3).

    Note: La puleggia tendicinghia deve ruotare liberamente; non serrate eccessivamente il dado di bloccaggio sul bullone orientabile del tendicinghia.

  2. Rimuovete il bullone a testa tonda e il dado e riposizionateli sul foro superiore precedentemente occupato dal gruppo puleggia tendicinghia (Figura 3).

    g029307

Rimozione del tappo di spurgo del coprispazzola

Togliete solo il tappo di spurgo inferiore (Figura 4) dai coprispazzola. Questo consente l'eliminazione dell'umidità in prossimità della cinghia.

g009049

Installazione della spazzola per rullo

Parti necessarie per questa operazione:

Alloggiamento della spazzola per rullo1
Bullone a brugola, ⅜" x 1"2
Gruppo della spazzola per rullo 1
Bullone di spallamento 1
Gruppo piastra/copricinghia 1
Bullone, 5/16" x ⅝" 2
Distanziale1
Puleggia motrice 1
Bullone a testa flangiata, ⅜" x 2" 1
Cinghia 1
Rondella spessore (come previsto) 1

Installazione della spazzola sugli apparati di taglio non dotati di groomer

  1. Parcheggiate il trattore sul terreno pianeggiante e inserite il freno di stazionamento.

  2. Verificate che gli apparati di taglio siano disinseriti. Spegnete il motore e togliete la chiave. Rimuovete tutti gli apparati di taglio dal trattore.

    Important: Controllate che sull'apparato di taglio siano impostati l'altezza di taglio e l'assetto desiderati. Se richiesto effettuate il reset secondo il Manuale dell'operatore prima di installare il kit spazzola per rullo posteriore.

  3. Togliete i 2 bulloni che fissano il contrappeso all'estremità sinistra dell'apparato di taglio. Rimuovete il contrappeso (Figura 5).

    g009050
  4. Usate la punta da ⅜-16" per rimuovere la vernice dai fori di fissaggio esterni sulla piastra laterale (Figura 5).

  5. Montate l'alloggiamento della spazzola per rulli sull'alloggiamento del cuscinetto del cilindro con 2 bulloni a brugola (⅜" x 1") (Figura 6). Posizionate l'alloggiamento della spazzola per rullo in modo che il foro filettato sia posizionato verso la parte anteriore dell'apparato di taglio.

    Note: Verificate che l'O-ring venga montato correttamente nell'alloggiamento della spazzola per rullo.

    g009052
  6. Togliete i 2 dadi di bloccaggio flangiati che fissano ogni staffa del rullo alle piastre laterali (Figura 7). Non togliete i bulloni. Togliete anche tutti i distanziali da 6 mm situati sulla parte superiore della flangia di montaggio della piastra laterale.

    g009053
  7. Posizionate le staffe di montaggio della spazzola per rullo sui bulloni della staffa del rullo (Figura 8).

    g009054

    Important: Le staffe di montaggio della spazzola per rullo devono essere montate direttamente sulla superficie superiore della flangia di montaggio della piastra laterale dell'apparato di taglio. Non inserite distanziali tra le staffe di montaggio della spazzola per rullo e le flange di montaggio della piastra laterale. Installate distanziali aggiuntivi di 6 mm sul lato superiore della staffa di montaggio della spazzola per rulli (Figura 9).

    g009055
  8. Fissate le staffe di montaggio della spazzola per rullo alle piastre laterali dell'apparato di taglio con i dadi rimossi in precedenza.

  9. Fate scorrere ogni guarnizione verso l'esterno fino a creare un leggero contatto tra le guarnizioni a labbro e ogni alloggiamento dei cuscinetti (Figura 10).

    g009056
  10. Spalmate un velo di grasso sul diametro interno del gommino nell'alloggiamento del cuscinetto (Figura 11).

    g009057
  11. Allentate senza rimuovere i bulloni che fissano l'alloggiamento del cuscinetto della spazzola per rullo alla staffa di montaggio della spazzola (Figura 11).

  12. Montate la piastra orientabile della spazzola per rullo (Figura 11).

    Note: Quando inserite la sporgenza sulla piastra orientabile nel gommino presente nell'alloggiamento del cuscinetto, verificate che il gommino rimanga correttamente inserito nell'alloggiamento.

    Note: La piastra orientabile della spazzola per rullo è inserita correttamente quando l'anello di gomma non incontra resistenza e si muove liberamente.

  13. Applicate Loctite 243 (blu) sui 8 bulloni da 5/16" x ⅝" e utilizzateli per montare la piastra della spazzola sull'alloggiamento del cuscinetto della spazzola per rullo (Figura 11).

    Note: Serrate i bulloni a un valore compreso tra 20 e 25 N∙m.

  14. Verificate che la piastra della spazzola per rullo sia parallela alla piastra laterale dell'apparato di taglio. Se non è parallela, procedete come segue.

    • Allentate i 2 dadi di bloccaggio flangiati che fissano la staffa di montaggio della spazzola per rullo alla piastra laterale dell'apparato di taglio (Figura 11).

    • Girate l'alloggiamento del cuscinetto della spazzola per rullo fin quando la piastra della spazzola non risulta parallela alla piastra laterale dell’apparato di taglio (Figura 11).

    • Serrate i 2 dadi di bloccaggio flangiati che fissano la staffa di montaggio della spazzola per rullo alla piastra laterale dell'apparato di taglio (Figura 11).

  15. Allentate i 2 bulloni che fissano ciascun l'alloggiamento del cuscinetto della spazzola per rullo alla staffa di montaggio della spazzola per rullo (Figura 12 e Figura 13).

    g009078
    g009079
  16. Posizionate la spazzola per rullo in modo che tocchi appena il rullo posteriore (Figura 14).

    Important: L'albero della spazzola per rullo non deve toccare la piastra laterale dell'apparato di taglio.

    Important: Un contatto eccessivo con il rullo provocherà un'usura prematura della spazzola.

    g029308

    Note: L'albero della spazzola per rullo deve essere parallelo al rullo posteriore.

    Note: L'orientamento dell'alloggiamento del cuscinetto secondario della spazzola per rullo dovrebbe coincidere con l'alloggiamento del cuscinetto di comando.

  17. Serrate i 2 bulloni che fissano ciascun alloggiamento del cuscinetto della spazzola per rullo alle staffe di montaggio della spazzola.

  18. Spalmate del Loctite 243 (blu) sul bullone di spallamento (Figura 11). Con il bullone di spallamento, fissate la piastra della spazzola sull'alloggiamento della spazzola per rulli. (Figura 11).

    Note: Serrate il bullone a un valore compreso tra 20 e 25 N∙m.

    Note: Il bullone di spallamento non dovrebbe bloccare la piastra all'alloggiamento.

  19. Installate il distanziale sull'albero dell'alloggiamento del cuscinetto (Figura 15).

  20. Inserite la puleggia motrice nel distanziale e sull'albero di trasmissione (Figura 15). Verificate che le linguette della puleggia siano inserite nella scanalatura dell'albero di trasmissione.

  21. Fissate la puleggia e il distanziale all'albero di trasmissione con un bullone a testa flangiata (⅜" x 2") (Figura 15).

    Note: Serrate il bullone a un valore compreso tra 47 e 54 N·m.

    Important: Se il bullone non è debitamente serrato si allenterà.Fermate il cilindro per l’installazione; fate riferimento a Fissaggio del cilindro per il montaggio degli inserti filettati.

    g009058
  22. Montate la cinghia sulle pulegge come segue:

    • Avvolgete la cinghia intorno alla puleggia condotta e successivamente intorno alla parte superiore della puleggia tendicinghia (Figura 16).

      g009059
    • Avviate la cinghia sulla puleggia motrice (Figura 16).

    • Mentre guidate la cinghia sulla puleggia motrice, girate il cilindro in avanti per infilare la cinghia nella puleggia motrice.

      Note: Indossate un guanto imbottito o utilizzate uno straccio spesso per girare il cilindro.

    Important: In ciascuna puleggia, verificate che le nervature della cinghia siano inserite correttamente nelle gole della puleggia. Inoltre, assicuratevi che la cinghia sia al centro della puleggia motrice.

  23. Premete sulla puleggia motrice per assicurarvi che il gruppo della puleggia motrice si muova liberamente.

  24. Verificate l'allineamento della cinghia/delle pulegge come segue:

    • La cinghia deve essere tesa (installata) correttamente prima di controllare l'allineamento.

    • Appoggiate un regolo sulla superficie esterna della puleggia motrice (Figura 17). Non appoggiate il regolo sulla puleggia motrice e la puleggia condotta.

    • Le superfici esterne della puleggia motrice e della puleggia condotta devono essere allineate entro 0,76 mm.

    • Se le pulegge non sono allineate, fate riferimento a Allineamento delle pulegge.

    • Se le pulegge sono allineate, procedete con il montaggio.

    • Non utilizzate la puleggia tendicinghia per controllare l'allineamento.

      Important: Se le pulegge non sono correttamente allineate, la cinghia può usurarsi anzitempo.

      g009060
  25. Fate scorrere il copricinghia sui bulloni di montaggio e fissatelo con 2 dadi flangiati (Figura 18).

    Important: Non serrate eccessivamente i dadi flangiati, per non danneggiare il copricinghia.

    g009061
  26. Lubrificate i raccordi d'ingrassaggio su ogni alloggiamento del cuscinetto della spazzola per rullo e sulla parte rimanente dell'apparato di taglio con grasso a base di litio n. 2 (Figura 19).

    Note: Rimuovete il grasso in eccesso, in particolare intorno alle guarnizioni.

    g029309

Installazione della spazzola sugli apparati di taglio dotati di groomer

Note: Quando occorre montare sull'apparato di taglio un kit groomer e un kit spazzola, montate prima il kit del groomer.

  1. Togliete i 2 dadi di montaggio del groomer e togliete il carter (Figura 20).

    g009063
  2. Togliete i 2 dadi flangiati da 5/16" che fissano la zavorra del groomer al carter del groomer, e togliete la zavorra (Figura 21).

    g009064
  3. Togliete il gommino solido dal carter e sostituitelo con il gommino ad anello in gomma in dotazione con il groomer (Figura 21).

  4. Togliete le 2 viti da 5/16" x 1¼” avvitate nel carter (Figura 21).

  5. Togliete la vite di fermo dal foro centrale del carter del groomer (Figura 21).

    g009065
  6. Inserite la vite di fermo precedentemente rimossa e la vite di fermo in dotazione con il kit del groomer nei fori utilizzati in precedenza per le viti di fissaggio del carter. Prima del montaggio spalmate Loctite 243 (blu) sulle viti di fermo.

    Note: Le viti di fermo dovrebbero essere a livello con il carter.

  7. Montate il carter del groomer e fissatelo con 2 dadi flangiati (5/16") (Figura 22).

    Important: Non serrate eccessivamente i dadi.

  8. Spalmate del grasso all'interno del gommino nel carter del groomer (Figura 22).

  9. Togliete i 2 dadi che fissano ogni staffa del rullo alle piastre laterali (Figura 23). Non togliete i bulloni.

    Note: Togliete tutti i distanziali da 6 mm situati sulla parte superiore della flangia di montaggio della piastra laterale.

    g009053
  10. Posizionate le staffe di montaggio del gruppo spazzola per rulli sui bulloni della staffa del rullo (Figura 24). Fissate le staffe di montaggio del gruppo spazzola alle piastre laterali dell'apparato di taglio con i bulloni rimossi in precedenza.

    g009067

    Important: Le staffe di montaggio del gruppo spazzola per rulli devono essere montate direttamente sulla superficie della flangia di montaggio della piastra laterale dell'apparato di taglio. Non inserite distanziali sulle staffe di montaggio della spazzola per rullo e le flange di montaggio della piastra laterale. Installate distanziali aggiuntivi di 6 mm sul lato superiore della staffa di montaggio della spazzola per rulli (Figura 25).

    g009055
  11. Fate scorrere ogni guarnizione verso l'esterno fino a creare un leggero contatto tra le guarnizioni a labbro e ogni alloggiamento dei cuscinetti (Figura 26).

    g009056
  12. Allentate senza rimuovere i bulloni che fissano l'alloggiamento del cuscinetto della spazzola per rulli alla staffa di montaggio della spazzola (Figura 27).

  13. Montate la piastra orientabile della spazzola rotante (Figura 27). Assicuratevi che il gommino rimanga saldamente in posizione sul carter quando la protrusione sulla piastra orientabile è inserita nel gommino sul carter del groomer.

    Note: La piastra orientabile della spazzola per rulli è inserita correttamente quando l'anello di gomma non incontra resistenza e si muove liberamente.

    g009068
  14. Applicate Loctite 243 (blu) sui 2 bulloni da 5/16" x ⅝" e utilizzateli per montare la piastra della spazzola sull'alloggiamento del cuscinetto della spazzola per rullo (Figura 27). Serrate i bulloni a un valore compreso tra 20 e 25 N∙m.

  15. Verificate che la piastra della spazzola per rullo sia parallela alla piastra laterale dell'apparato di taglio. Se non è parallela, procedete come segue:

    • Allentate i due dadi di bloccaggio flangiati che fissano la staffa di montaggio della spazzola rotante alla piastra laterale dell'apparato di taglio (Figura 27).

    • Girate la sede del cuscinetto della spazzola rotante fin quando la piastra della spazzola non risulta parallela alla piastra laterale dell'apparato di taglio (Figura 27).

    • Serrate i due dadi di bloccaggio flangiati che fissano la staffa di montaggio della spazzola per rulli alla piastra laterale dell'apparato di taglio (Figura 27).

  16. Allentate i 2 bulloni che fissano l'alloggiamento del cuscinetto della spazzola per rullo alla staffa di montaggio della spazzola per rullo (Figura 12 e Figura 13).

    g009078
    g009079
  17. Posizionate la spazzola per rullo in modo che si crei un leggero contatto con il rullo posteriore (ad es. in modo che lo tocchi o vi sia appoggiata) (Figura 14).

    Important: L'albero della spazzola per rullo non deve toccare la piastra laterale dell'apparato di taglio.

    Important: Un contatto eccessivo con il rullo provocherà un'usura prematura della spazzola.

    g009080

    Note: L'albero della spazzola per rullo deve essere parallelo al rullo posteriore.

    Note: L'orientamento dell'alloggiamento del cuscinetto secondario della spazzola per rullo dovrebbe coincidere con l'alloggiamento del cuscinetto di comando.

  18. Serrate i 2 bulloni che fissano l'alloggiamento dei cuscinetti della spazzola per rullo alle staffe di montaggio della spazzola.

  19. Spalmate del Loctite 243 (blu) sul bullone di spallamento (Figura 27). Con il bullone di spallamento, fissate la piastra della spazzola sul carter del groomer. (Figura 27). Serrate il bullone a un valore compreso tra 20 e 25 N∙m.

    Note: Il bullone di spallamento non dovrebbe bloccare la piastra all'alloggiamento.

  20. Togliete il bullone che fissa la puleggia del groomer all'albero di trasmissione (Figura 31).

  21. Inserite la puleggia motrice della spazzola nella puleggia motrice del groomer e sull'albero di trasmissione (Figura 31). Verificate che le linguette della puleggia siano inserite nella scanalatura dell'albero di trasmissione.

  22. Fissate la puleggia motrice all'albero con un bullone a testa flangiata (⅜" x 2") (Figura 31). Serrate il bullone a un valore compreso tra 47 e 54 N·m.

    Important: Se il bullone non è debitamente serrato si allenterà.Fermate il cilindro per l’installazione; fate riferimento a Fissaggio del cilindro per il montaggio degli inserti filettati.

    g009069
  23. Montate la cinghia sulle pulegge come segue:

    • Avvolgete la cinghia intorno alla puleggia condotta e successivamente intorno alla parte superiore della puleggia tendicinghia (Figura 32).

      g009070
    • Avviate la cinghia sulla puleggia motrice (Figura 32).

    • Mentre guidate la cinghia sulla puleggia motrice, girate il cilindro in avanti per infilare la cinghia nella puleggia motrice.

      Note: Indossate un guanto imbottito o utilizzate uno straccio spesso per girare il cilindro.

    Important: In ciascuna puleggia, verificate che le nervature della cinghia siano inserite correttamente nelle gole della puleggia. Inoltre, assicuratevi che la cinghia sia al centro della puleggia motrice.

  24. Premete sulla puleggia motrice per assicurarvi che il gruppo della puleggia motrice si muova liberamente.

  25. Verificate l'allineamento della cinghia/delle pulegge come segue:

    • La cinghia deve essere tesa (installata) correttamente prima di controllare l'allineamento.

    • Appoggiate un regolo sulla superficie esterna della puleggia motrice (Figura 33). Non appoggiate il regolo sulla puleggia motrice e la puleggia condotta.

      g009060
    • Le superfici esterne della puleggia motrice e della puleggia condotta devono essere allineate entro 0,76 mm.

    • Se le pulegge non sono allineate, consultate la sezione Allineamento delle pulegge.

    • Se le pulegge sono allineate, procedete con il montaggio.

    • Non utilizzate la puleggia tendicinghia per controllare l'allineamento.

    Note: Se le pulegge non sono correttamente allineate, la cinghia può usurarsi anzitempo.

  26. Fate scorrere il copricinghia sui bulloni di montaggio e fissatelo con 2 dadi flangiati (Figura 34).

    Important: Non serrate eccessivamente i dadi, per non danneggiare il copricinghia.

    g009071
  27. Lubrificate i raccordi d'ingrassaggio su ognuno degli alloggiamenti del cuscinetto della spazzola per rullo e sulla parte restante dell'apparato di taglio con grasso universale n. 2 a base di litio (Figura 35).

    Note: Rimuovete il grasso in eccesso, in particolare intorno alle guarnizioni.

    g009072

Installazione della spazzola per altezze di taglio alte o spazzola HD (opzionale)

Parti necessarie per questa operazione:

Spazzola per altezze di taglio alte (opzionale)
Spazzola HD (opzionale)

Montate la spazzola per altezze di taglio alte in caso di taglio ad altezze da 2,5 a 5,1 cm (massimo 7 distanziali montati sotto il cuscinetto della piastra laterale).:

  • N. cat. 110-1740 per apparati di taglio da 56 cm

  • N. cat. 115-0838 per apparati di taglio da 69 cm

  • N. cat. 115-0849 per apparati di taglio da 81 cm

Montate la spazzola HD per condizioni intensive (vermicompost, argilla, ecc.).:

  • N. cat. 137-0842 per apparati di taglio da 56 cm

  • N. cat. 137-0844 per apparati di taglio da 69 cm

  1. Se sull'apparato di taglio è installata una spazzola per rullo, togliete i 2 bulloni, le rondelle e i dadi che fissano l'alloggiamento del cuscinetto secondario alla staffa di montaggio dell'alloggiamento del cuscinetto (Figura 36 e Figura 37).

    g009073
  2. Fate scorrere l'alloggiamento del cuscinetto secondario e la guarnizione fino a estrarle dall'albero della spazzola (Figura 37).

    g009074
  3. Togliete i 2 bulloni a J e i dadi (Figura 38).

    g009075
  4. Fate scorrere la spazzola esistente fino ad estrarla dall'albero (Figura 38).

  5. Allentate i 2 bulloni, le rondelle e i dadi che fissano l'alloggiamento del cuscinetto di comando alla staffa di montaggio dell'alloggiamento del cuscinetto (Figura 38).

  6. Fate scorrere la spazzola per altezze di taglio alte o spazzola HD sull'albero della spazzola (Figura 38).

  7. Bloccare la spazzola sull'albero con 2 bulloni J e i dadi precedentemente rimossi (Figura 38).

    Important: Inserite le estremità filettate dei bulloni a J nei fori esterni dell'albero della spazzola mentre agganciate le estremità ad uncino dei bulloni ai fori interni.

  8. Serrate i dadi di bloccaggio dei bulloni a J tra 2 e 3 N∙m.

  9. Installate la guarnizione e l'alloggiamento del cuscinetto secondario sull'albero della spazzola (Figura 37).

  10. Montate l'alloggiamento del cuscinetto secondario sulla staffa di montaggio dell'alloggiamento del cuscinetto con i 2 bulloni, le rondelle e i dadi precedentemente rimossi.

    Note: Attenzione a non lasciare cadere la molla di tenuta.

  11. Serrate i 2 bulloni, le rondelle e i dadi che fissano l'alloggiamento del cuscinetto di comando alla staffa di montaggio dell'alloggiamento del cuscinetto.

Manutenzione

  1. Assicuratevi che la spazzola sia parallela al rullo con un gioco di 1,5 mm in caso di contatto leggero.

  2. Lubrificate i raccordi ogni 50 ore e dopo ogni lavaggio.

  3. Quando sostituite una spazzola per rullo, serrate i bulloni J a un valore compreso tra 2 e 3 N∙m.

  4. Quando sostituite la puleggia condotta dell'albero della spazzola, serrate il dado ad un valore compreso tra 36 e 45 N∙m.

  5. Durante la sostituzione della puleggia motrice della spazzola, serrate il bullone a 47–54 N∙m.

    Important: Eseguendo la lappatura ad una velocità del cilindro errata si possono allentare i filetti della puleggia di comando e spanarli. Fate riferimento al manuale dell’operatore dell’apparato di taglio per la procedura di lappatura.

    Note: La spazzola per rullo, il cuscinetto del tendicinghia e la cinghia sono considerati articoli di consumo.

Allineamento delle pulegge

  1. La puleggia condotta (all'albero della spazzola per rullo) può spostarsi in dentro o in fuori (Figura 39).

    Note: Prendete nota della direzione in cui la puleggia deve muoversi.

    g009076
  2. Mentre fate ruotare il cilindro, che farà ruotare a sua volta la puleggia motrice, fate leva sulla cinghia per staccarla dalla puleggia motrice (Figura 39).

    Note: Indossate un guanto imbottito o utilizzate uno straccio spesso per girare il cilindro.

  3. Togliete il dado di bloccaggio che fissa la puleggia condotta all'albero della spazzola (Figura 39 o Figura 40).

    Note: Posizionate una chiave dinamometrica da ½" sulle sezioni piane dell'albero della spazzola per rullo per impedirne la rotazione.

  4. Rimuovete la puleggia condotta dall'albero (Figura 40).

  5. Se occorre spostare in fuori la puleggia, aggiungete un distanziale dello spessore di 0,8 mm (Figura 40). Se occorre spostare la puleggia verso l'interno, togliete il distanziale dello spessore di 0,8 mm.

  6. Installate la puleggia.

    g009077
  7. Mentre sostenete le sezioni piane dell'albero della spazzola per rullo, fissate la puleggia sull'albero con il dado flangiato da ⅜"–16 precedentemente rimosso.

    Note: Posizionate il dado di bloccaggio e serrate ad un valore compreso tra 36 e 45 N∙m.

  8. Montate la cinghia sulle pulegge come segue:

    • Avvolgete la cinghia intorno alla puleggia condotta e successivamente intorno alla parte superiore della puleggia tendicinghia (Figura 41).

      g009059
    • Avviate la cinghia sulla puleggia motrice (Figura 41).

    • Mentre guidate la cinghia sulla puleggia motrice, girate il cilindro in avanti per infilare la cinghia nella puleggia motrice.

      Note: Indossate un guanto imbottito o utilizzate uno straccio spesso per girare il cilindro.

    Important: In ciascuna puleggia, verificate che le nervature della cinghia siano inserite correttamente nelle gole della puleggia. Inoltre, assicuratevi che la cinghia sia al centro della puleggia motrice.

  9. Controllate l'allineamento della puleggia e all'occorrenza regolatela.

Fissaggio del cilindro

Avvertenza

Le lame del cilindro di taglio sono affilate e possono amputare mani e piedi.

  • Tenete mani e piedi fuori dal cilindro.

  • Assicuratevi che il cilindro sia fermato prima di effettuarne la manutenzione.

Fissaggio del cilindro per la rimozione degli inserti filettati

  1. Allentate il bullone del deflettore sul lato sinistro dell'apparato di taglio e sollevate il deflettore posteriore (Figura 42).

  2. Inserite un piede di porco con manico lungo (⅜" x 12" raccomandato con manico a cacciavite) attraverso la parte posteriore del cilindro di taglio, più vicino al lato dell'apparato di taglio da serrare (Figura 42).

  3. Posizionate il piede di porco contro il lato di saldatura della piastra di supporto del cilindro (Figura 42).

    Note: Inserite il piede di porco tra la parte superiore dell'albero del cilindro e le parti posteriori di 2 lame del cilindro, in modo che il cilindro non si muova.

    Important: Per evitare di danneggiare il tagliente e/o causare una lama alta, evitate il contatto del tagliente di qualsiasi lama con il piede di porco.

    Important: L’inserto a sinistra dell’apparato di taglio è sinistrorso. L'inserto a destra dell'apparato di taglio è destrorso.

    g280383
  4. Appoggiate il manico del piede di porco contro il rullo posteriore.

  5. Completate la rimozione dell'inserto filettato assicurandovi che il piede di porco rimanga in posizione, quindi rimuovete il piede di porco.

  6. Abbassate il deflettore posteriore e serrate il bullone del deflettore.

Fissaggio del cilindro per il montaggio degli inserti filettati

  1. Inserite un piede di porco con manico lungo (⅜" x 12" raccomandato con manico a cacciavite) attraverso la parte anteriore del cilindro di taglio, più vicino al lato dell'apparato di taglio da serrare (Figura 43).

  2. Posizionate il piede di porco contro il lato di saldatura del rinforzo del cilindro di taglio interno (Figura 43).

    Note: Il piede di porco deve essere a contatto con la lama nella parte anteriore, con l'albero del cilindro e una lama nella parte posteriore del cilindro, bloccandolo in posizione.

    Important: Per evitare di danneggiare il tagliente e/o causare una lama alta, evitate il contatto del tagliente di qualsiasi lama con il piede di porco.

    Important: L’inserto a sinistra dell’apparato di taglio è sinistrorso. L'inserto a destra dell'apparato di taglio è destrorso.

    g280384
  3. Appoggiate il manico del piede di porco contro il rullo.

  4. Secondo le istruzioni di installazione dell'inserto e i requisiti di serraggio, completate l'installazione dell'inserto filettato garantendo che il piede di porco rimanga in posizione, quindi rimuovete il piede di porco.