Innledning

Dette produktet er i samsvar med alle relevante europeiske direktiver. Hvis du vil ha mer informasjon, kan du se sammenstillingserklæringen (DOI) på baksiden av denne publikasjonen.

Montering

Note: Hva som er høyre og venstre side av klippeenheten bestemmes fra baksiden av klippeenheten.

Important: Børstesett for bakre valse skal kun brukes ved klipping i klippehøyde mellom 6 og 25 mm.

Monter børsten for høy klippehøyde når du skal klippe med en klippehøyde på mer enn 25 mm (maksimalt syv avstandsstykker montert under sideplateskiven).:

  • Delenr. 110-1740 for 56 cm klippeenheter

  • Delenr. 115-0838 for 69 cm klippeenheter

  • Delenr. 115-0849 for 81 cm klippeenheter

Monter HD-børsten for bruksområder med stor belastning (leire osv.).:

  • Delenr. 137-0842 for 56 cm klippeenheter

  • Delenr. 137-0844 for 69 cm klippeenheter

Se Montere børsten for høy klippehøyde eller HD-børste (valgfri).

Børstesett for bakre valse, modell 137-5991, kan brukes på følgende klippeenheter:

Klippeenhetsmodell 03661, 03694 og 03695 for Reelmaster 5210 og 5410

Børstesett for bakre valse, modell 137-5992, kan brukes på følgende klippeenheter:

  • Klippeenhetsmodell 03681, 03682, 03693, 03696 og 03697 for Reelmaster 5510 og 5610

  • Klippeenhetsmodell 03863, 03864, 03698 og 03699 for Reelmaster 6500 og 6700

Børstesett for bakre valse, modell 137-5993, kan brukes på følgende klippeenheter:

  • Reelmaster 3100-klippeenhetsmodeller 03180, 03181 og 03183 med 69 cm løftearmsett, modell 03172

  • Klippeenhetsmodell 03710 og 03711 for Reelmaster 7000

Børstesett for bakre valse, modell 137-5994, kan brukes på følgende klippeenheter:

  • Reelmaster 3100-klippeenhetsmodell 03182 med 81 cm løftearmsett, modell 03173

  • Klippeenhetsmodell 03712 for Reelmaster 7000

Note: Hvis et trimsatssett og et børstesett skal monteres på klippeenheten, installer trimsatssettet først.

Finne frem riktige verktøy

Man må ha følgende verktøy før man kan starte monteringen:

  • 1/2 lang pipenøkkel

  • 9/16-sokkel

  • 5/8-sokkel

  • 1/2-skrunøkkel

  • 9/16-skrunøkkel

  • 1/8-sekskantnøkkel

  • 5/16-sekskantnøkkel

  • 3/8 16-tapp

  • 30,5 cm rett kant (valgfri, Toro-delenr. 114-5446)

  • Momentnøkkel (foot-pound)

  • Momentnøkkel (inch-pound)

  • Blå 243 Loctite

Fastsette retning for valsebørstene

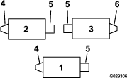
Alle klippeenheter sendes med motvekten montert på venstre side av klippeenheten. Bruk Figur 1 til å fastsette retningen for valsebørstene og spolemotorene for Reelmaster 3100-D eller Figur 2 for Reelmaster 5210, 5410, 5510, 5610, 6500-D, 6700-D og 7000-D.

g029306
g027187

Note: Disse instruksjonene og illustrasjonene viser installasjonen av settet på klippeenheter med vekter montert på venstre ende av klippeenheten.

Justere plasseringen for lederullenheten

På venstre fremre og bakre klippeenhet, reverser lederullenheten for montering på høyre ende av klippeenheten (Figur 3), som følger:

  1. Fjern lederullenheten fra venstre side av klippeenheten, og monter den på det nedre hullet i børsteplaten på høyre side av klippeenheten (Figur 3).

    Note: Lederullen må kunne dreie uhindret – ikke overstram låsemutteren på ledesvingbolten.

  2. Fjern låseskruen og mutteren, og flytt dem til det øvre hullet der lederullenheten satt tidligere (Figur 3).

    g029307

Fjerne drenspluggen i børstedekselet

Fjern kun den nedre drenspluggen (Figur 4) fra børstedekslene. Slik kan fuktigheten fjernes fra remområdet.

g009049

Montere valsebørsten

Deler som er nødvendige for dette trinnet:

Valsebørstehuset1
Umbrakoskrue, 3/8 x 1 tomme2
Valsebørsteenhet 1
Skulderbolt 1
Remdeksel/-plateenhet 1
Bolt, 5/16 x 5/8 tomme 2
Avstandsstykke1
Drivremskive 1
Flenshodebolt, 3/8 x 2 tommer 1
Rem 1
Mellomleggsskive (ved behov) 1

Montere børste på klippeenheter uten trimsats

  1. Parker trekkenheten på en jevn overflate og bruk parkeringsbremsen.

  2. Kontroller at klippeenheten er frakoblet. Slå av motoren og ta ut nøkkelen. Fjern alle klippeenheter fra trekkenheten.

    Important: Kontroller at klippeenheten har ønsket klippehøyde og posisjon. Tilbakestill i henhold til brukerhåndboken ved behov før du monterer børstesett for bakre valse.

  3. Fjern de to boltene som fester motvekten på venstre side av klippeenheten. Fjern motvekten (Figur 5).

    g009050
  4. Bruk en 3/8-16-tapp til å fjerne malingen i de ytre monteringshullene på sideplaten (Figur 5).

  5. Monter valsebørstehuset til spolelagerhuset med to umbrakoskruer (3/8 x 1 tomme) (Figur 6). Plasser valsebørstehuset slik at det gjengede hullet vender mot framsiden av klippeenheten.

    Note: Påse at O-ringen er riktig plassert i valsebørstehuset.

    g009052
  6. Fjern de to flensmutrene som fester hver valsebrakett til sideplatene (Figur 7). Ikke fjern skruene. Fjern også alle 6 mm avstandsstykker som sitter på oversiden av monteringsflensen på sideplaten.

    g009053
  7. Plasser monteringsbrakettene for valsebørsten på brakettboltene (Figur 8).

    g009054

    Important: Monteringsbrakettene for valsebørsten må monteres direkte på oversiden av monteringsflensen på klippeenhetens sideplate. Ikke plasser avstandsstykker mellom valsebørstens monteringsbraketter og sideplatens monteringsflenser. Monter ekstra 6 mm avstandsstykker på oversiden av valsebørstens monteringsbrakett (Figur 9).

    g009055
  8. Fest valsebørsteenhetens monteringsbraketter til klippeenhetens sideplater med mutterne du fjernet tidligere.

  9. Før hver pakning utover til kantforseglingene er i lett kontakt med hvert lagerhus (Figur 10).

    g009056
  10. Påfør et belegg med fett på innsiden av gummitetningen i lagerhuset (Figur 11).

    g009057
  11. Løsne, men ikke fjern skruene som fester valsebørstelagerhuset til valsebørstemonteringsbraketten (Figur 11).

  12. Monter valsebørstehengselplaten (Figur 11).

    Note: Når du setter fremspringet på hengselplaten inn i gummitetningen på lagerhuset, pass på at gummitetningen sitter skikkelig festet i huset.

    Note: Hengselplaten på valsebørsten sitter godt festet når det ikke er motstand fra gummitetningen og den kan dreie uhindret.

  13. Påfør 243 Loctite (blå) på de to boltene (5/16 x 5/8 tomme) og bruk dem til å montere børsteplaten til valsebørstelagerhuset (Figur 11).

    Note: Trekk til boltene med et moment på 20–25 N·m.

  14. Kontroller at valsebørsteplaten er parallell med klippeenhetens sideplate. Dersom den ikke er parallell, gjør som følger:

    • Løsne de to flenslåsemutterne som fester valsebørstemonteringsbraketten til klippeenhetens sideplate (Figur 11).

    • Roter valsebørstelagerhuset helt til børsteplaten er parallell med klippeenhetens sideplate (Figur 11).

    • Stram de to låsemutterne med flens som fester valsebørstemonteringsbraketten til klippeenhetens sideplate (Figur 11).

  15. Løsne de to boltene som fester hvert valsebørstelagerhus til valsebørstemonteringsbraketten (Figur 12 og Figur 13).

    g009078
    g009079
  16. Plasser valsebørsten slik at den så vidt berører den bakre valsen (Figur 14).

    Important: Valsebørsteakselen må ikke være i kontakt med klippeenhetens sideplate.

    Important: Kraftig kontakt mellom børsten og valsen vil føre til at børsten slites tidligere enn forventet.

    g029308

    Note: Valsebørsteakselen må være parallell med den bakre valsen.

    Note: Retningen på det ikke-drivende valsebørstelagerhuset skal være den samme som for lagerhuset på den drivende siden.

  17. Løsne de to skruene som fester hvert valsebørstelagerhus til valsebørstemonteringsbrakettene.

  18. Påfør 243 Loctite (blå) til skulderbolten (Figur 11). Fest børsteplaten til valsebørstehuset med skulderbolten (Figur 11).

    Note: Trekk til bolten med et moment på 20–25 N·m.

    Note: Skulderbolten skal ikke klemme platen fast til huset.

  19. Monter avstandsstykket inn på akselen i lagerhuset (Figur 15).

  20. Monter drivremskiven inn i avstandsstykket og inn på drivakselen (Figur 15). Påse at drivhjultappene er plassert i åpningen på drivakselen.

  21. Fest remskiven og avstandsstykket til drivakselen med en bolt med flenshode (3/8 x 2 tomme) (Figur 15).

    Note: Trekk til bolten med et moment på 47–54 N·m.

    Important: Hvis bolten ikke er godt festet, vil bolten løsne.Hold spolen for fast montering. Se Hold fast spolen mens du monterer de gjengede innsatsene.

    g009058
  22. Monter remmen på remskivene på følgende måte:

    • Legg remmen rundt den drevne remskiven og så over toppen av lederullen (Figur 16).

      g009059
    • Start remmen på drivremskiven (Figur 16).

    • Mens du fører remmen inn på drivremskiven, roter spolen frem for å trekke remmen inn på drivremskiven.

      Note: Bruk en polstret hanske eller en tykk fille til å rotere spolen.

    Important: Pass på at ribbene på remmen sitter skikkelig i sporene i hver remskive. Og påse at beltet er i midten av lederullen.

  23. Trykk ned på lederullen for å sikre at lederullenheten dreier uhindret.

  24. Kontroller justeringen til remmen/remskivene slik:

    • Remmen må ha korrekt spenning (montert) før du kontrollerer at den er rettet korrekt inn.

    • Legg en rett kant langs den ytre siden av drivremskiven (Figur 17). Ikke legg den rette kanten over både den drivende og den drevne remskiven.

    • De ytre sidene til drivet og de drevne remskivene skal være på linje innen 0,76 mm.

    • Hvis remskivene ikke er innrettet, se Innrette remskivene.

    • Hvis remskivene er innrettet, fortsett med monteringen.

    • Ikke bruk lederullen for å sjekke innrettingen.

      Important: Remmen kan svikte raskere enn den ellers ville gjort hvis remskivene ikke er korrekt innrettet.

      g009060
  25. Skyv remdekselet på monteringsboltene, og fest med to flensmuttere (Figur 18).

    Important: Ikke stram flensmutterne for mye, dette kan skade dekselet.

    g009061
  26. Smør smøreniplene på hver side av valsebørstens lagerhus og på resten av klippeenheten med nr. 2 litiumbasert smørefett (Figur 19).

    Note: Tørk av overflødig fett, spesielt rundt pakningene.

    g029309

Montere børste på klippeenheter med trimsats

Note: Hvis et trimsatssett og et børstesett skal monteres på klippeenheten, installer trimsatssettet først.

  1. Fjern de to festeskruene på trimsatsdekselet, og ta av dekselet (Figur 20).

    g009063
  2. Fjern to 5/16 tommes flensmutterene som fester trimsatsvekten til trimsatsdekselet og fjern vekten (Figur 21).

    g009064
  3. Fjern den solide gummitetningen fra dekselet og erstatt den med gummitetningsringen som var inkludert med trimsatsen (Figur 21).

  4. Fjern de to skruene (5/16 x 1¼ tomme) som er gjenget inn i dekselet (Figur 21).

  5. Fjern settskruen fra midthullet i trimsatsdekselet (Figur 21).

    g009065
  6. Monter settskruen som ble fjernet tidligere, og settskruen som følger med trimsatssettet, i hullene som tidligere ble brukt av monteringsskruene for dekselet. Påfør 243 Loctite (blå) til justeringsskruene før montering.

    Note: Justeringsskruene skal være plan med trimsatsdekselet.

  7. Monter trimsatsdekselet og fest med to flensmuttere (5/16 tommer) (Figur 22).

    Important: Mutrene må ikke trekkes til for hardt.

  8. Påfør smørefett på innsiden av gummitetningen i trimsatsdekselet (Figur 22).

  9. Fjern de to mutterene som fester hver valsebrakett til sideplatene (Figur 23). Ikke fjern boltene.

    Note: Fjern alle 6 mm avstandsstykker som sitter på oversiden av monteringsflensen på sideplaten.

    g009053
  10. Plasser valsebørsteenhetens monteringsbraketter på valsebrakettskruene (Figur 24). Fest børsteenhetens monteringsbraketter til klippeenhetens sideplater med mutterne du fjernet tidligere.

    g009067

    Important: Valsebørsteenhetens monteringsbraketter må monteres direkte på oversiden av monteringsflensen på klippeenhetens sideplate. Ikke plasser avstandsstykker på valsebørstens monteringsbraketter og sideplatens monteringsflenser. Monter ekstra 6 mm avstandsstykker på oversiden av valsebørstens monteringsbrakett (Figur 25).

    g009055
  11. Før hver pakning utover til kantforseglingene er i lett kontakt med hvert lagerhus (Figur 26).

    g009056
  12. Løsne, men ikke fjern skruene som fester valsebørstelagerhuset til valsebørstemonteringsbraketten (Figur 27).

  13. Monter valsebørstehengselplaten (Figur 27). Pass på at gummitetningen sitter skikkelig festet på dekselet når fremspringet på hengselplaten settes inn i gummitetningen på trimsatsdekselet.

    Note: Hengselplaten på valsebørsten sitter godt festet når det ikke er motstand fra gummitetningen og den kan dreie uhindret.

    g009068
  14. Påfør 243 Loctite (blå) på de to 5/16 x 5/8 tommes boltene, og bruk dem til å montere børsteplaten til valsebørstelagerhuset (Figur 27). Trekk til boltene med et moment på 20–25 N·m.

  15. Kontroller at valsebørsteplaten er parallell med klippeenhetens sideplate. Dersom den ikke er parallell, gjør følgende:

    • Løsne de to låsemutterne med flens som fester valsebørstemonteringsbraketten til klippeenhetens sideplate (Figur 27).

    • Roter valsebørstelagerhuset helt til børsteplaten er parallell med klippeenhetens sideplate (Figur 27).

    • Fest de to låsemutterne med flens som fester valsebørstemonteringsbraketten til klippeenhetens sideplate (Figur 27).

  16. Løsne de to boltene som fester hvert valsebørstelagerhus til valsebørstemonteringsbraketten (Figur 12 og Figur 13).

    g009078
    g009079
  17. Plasser valsebørsten så den er i lett kontakt med (dvs. bare berører eller hviler på) den bakre valsen (Figur 14).

    Important: Valsebørsteakselen må ikke være i kontakt med klippeenhetens sideplate.

    Important: Kraftig kontakt mellom børsten og valsen vil føre til at børsten slites tidligere enn forventet.

    g009080

    Note: Valsebørsteakselen må være parallell med den bakre valsen.

    Note: Retningen på det ikke-drivende valsebørstelagerhuset skal være den samme som for lagerhuset på den drivende siden.

  18. Løsne de to skruene som fester hvert valsebørstelagerhus til valsebørstemonteringsbrakettene.

  19. Påfør 243 Loctite (blå) til skulderbolten (Figur 27). Fest børsteplaten til trimsatsdekselet med skulderbolten. (Figur 27). Trekk til bolten med et moment på 20–25 N·m.

    Note: Skulderbolten skal ikke klemme platen fast til huset.

  20. Fjern bolten som fester trimsatsremskiven til drivakselen (Figur 31).

  21. Sett børstelederullen inn i trimsatslederullen og på drivakselen (Figur 31). Påse at drivhjultappene er plassert i åpningen på drivakselen.

  22. Fest drivremskiven til akselen med en flenshodebolt (⅜ x 2 tommer) (Figur 31). Trekk til bolten med et moment på 47–54 N·m.

    Important: Hvis bolten ikke er godt festet, vil bolten løsne.Hold spolen for fast montering. Se Hold fast spolen mens du monterer de gjengede innsatsene.

    g009069
  23. Monter remmen på remskivene på følgende måte:

    • Legg remmen rundt den drevne remskiven og så over toppen av lederullen (Figur 32).

      g009070
    • Start remmen på drivremskiven (Figur 32).

    • Mens du fører remmen inn på drivremskiven, roter spolen frem for å trekke remmen inn på drivremskiven.

      Note: Bruk en polstret hanske eller en tykk fille til å rotere spolen.

    Important: Pass på at ribbene på remmen sitter skikkelig i sporene i hver remskive. Og påse at beltet er i midten av lederullen.

  24. Trykk ned på lederullen for å sikre at lederullenheten dreier uhindret.

  25. Kontroller justeringen til remmen/remskivene slik:

    • Remmen må ha korrekt spenning (montert) før du kontrollerer at den er rettet korrekt inn.

    • Legg en rett kant langs den ytre siden av drivremskiven (Figur 33). Ikke legg den rette kanten over både den drivende og den drevne remskiven.

      g009060
    • De ytre sidene til drivet og de drevne remskivene skal være på linje innen 0,76 mm.

    • Hvis remskivene ikke er innrettet, se avsnittet om Remskiveinnretting.

    • Hvis remskivene er innrettet, fortsett med monteringen.

    • Ikke bruk lederullen for å sjekke innrettingen.

    Note: Remmen kan svikte raskere enn den ellers ville gjort hvis remskivene ikke er korrekt innrettet.

  26. Skyv remdekselet på monteringsboltene, og fest med to flensmuttere (Figur 34).

    Important: Ikke stram mutterne for mye, dette kan skade dekselet.

    g009071
  27. Smør smøreniplene på hver side av valsebørstens lagerhus og på resten av klippeenheten med No. 2 litiumbasert smørefett til vanlig bruk (Figur 35).

    Note: Tørk av overflødig fett, spesielt rundt pakningene.

    g009072

Montere børsten for høy klippehøyde eller HD-børste (valgfri)

Deler som er nødvendige for dette trinnet:

Børste for høy klippehøyde (valgfritt)
HD-børste (valgfritt)

Monter børsten for høy klippehøyde ved klipping med 2,5–5,1 cm høyde (maks. syv avstandsstykker montert under sideplateskiven).:

  • Delenr. 110-1740 for 56 cm klippeenheter

  • Delenr. 115-0838 for 69 cm klippeenheter

  • Delenr. 115-0849 for 81 cm klippeenheter

Monter HD-børsten for bruksområder med stor belastning (leire osv.).:

  • Delenr. 137-0842 for 56 cm klippeenheter

  • Delenr. 137-0844 for 69 cm klippeenheter

  1. Hvis det monteres valsebørste på klippeenheten, skal de to boltene, skivene og mutterne som fester det ikke-drivende lagerhuset til lagerhusets monteringsbrakett, fjernes (Figur 36) og (Figur 37).

    g009073
  2. Før det ikke-drivende lagerhuset og pakningen av børsteakselen (Figur 37).

    g009074
  3. Trekk til de to J-boltene og mutterne (Figur 38).

    g009075
  4. Før den eksisterende børsten av børsteakselen (Figur 38).

  5. Løsne de to boltene, skivene og mutterene som fester drivlagerhuset til lagerhusets monteringsbrakett (Figur 38).

  6. Før børsten for høy klippehøyde eller HD-børsten inn på børsteakselen (Figur 38).

  7. Klem børsten fast på akselen med de to J-boltene og mutterne du fjernet tidligere (Figur 38).

    Important: Før den gjengede enden av J-boltene gjennom de ytre hullene på børsteakselen mens du hekter de buede endene av J-boltene inn i de indre hullene.

  8. Trekk til J-boltlåsemutterne med et moment på 2 til 3 N·m.

  9. Monter pakningen og det ikke-drivende lagerhuset på børsteakselen (Figur 37).

  10. Monter det ikke-drivende lagerhuset på lagerhusets monteringsbrakett med de to boltene, skivene og mutterene som du fjernet tidligere.

    Note: Pass på så du ikke slår av fjærtetningen.

  11. Stram de to boltene, skivene og mutterene som fester drivlagerhuset til lagerhusets monteringsbrakett.

Vedlikehold

  1. Påse at børsten er parallell med valsen med 1,5 mm klaring for lett kontakt.

  2. Smør niplene hver 50. time og etter hver vask.

  3. Trekk til J-boltene med et moment på 2–3 Nm ved utskifting av valsebørsten.

  4. Trekk til mutteren med et moment på 36–45 N·m ved utskifting av den børsteakseldrevne remskiven.

  5. Trekk til bolten med et moment på 47–54 Nm ved utskifting av drivremskiven.

    Important: Sliping ved feil spolehastighet kan løsne og slipe vekk lederullens gjenger. Se brukerhåndboken for klippeenheten for slipeprosedyrer.

    Note: Valsebørste, lederullager og rem anses som forbruksgjenstander.

Innrette remskivene

  1. Den drevne remskiven (på valsebørsteakselen) kan beveges inn og ut (Figur 39).

    Note: Noter hvilken vei remskiven må beveges.

    g009076
  2. Roter spolen, som roterer drivremskiven, og løft remmen av drivremskiven (Figur 39).

    Note: Bruk en polstret hanske eller en tykk fille til å rotere spolen.

  3. Fjern låsemutteren som fester den drevne remskiven til børsteakselen (Figur 39 eller Figur 40).

    Note: Plasser en 1/2 tommes skiftenøkkel på valsebørsteakselens flate område for å hindre den i å rotere.

  4. Fjern den drevne remskiven fra akselen (Figur 40).

  5. Hvis remskiven må flyttes utover, legg til et 0,8 mm tykt avstandsstykke (Figur 40). Hvis remskiven må flyttes innover, fjern det innsatte 0,8 mm tykke avstandsstykket.

  6. Monter remskiven.

    g009077
  7. Hold på valsebørsteakselens flate område og fest remskiven på akselen med 3/8-16 flensmutteren som du fjernet tidligere.

    Note: Sett låsemutteren på plass og trekk til med et moment på 36–45 Nm.

  8. Monter remmen på remskivene på følgende måte:

    • Legg remmen rundt den drevne remskiven og så over toppen av lederullen (Figur 41).

      g009059
    • Start remmen på drivremskiven (Figur 41).

    • Mens du fører remmen inn på drivremskiven, roter spolen frem for å trekke remmen inn på drivremskiven.

      Note: Bruk en polstret hanske eller en tykk fille til å rotere spolen.

    Important: Pass på at ribbene på remmen sitter skikkelig i sporene i hver remskive. Og påse at beltet er i midten av lederullen.

  9. Kontroller at remskiven er korrekt innrettet, og juster den om nødvendig.

Holde fast spolen

Advarsel

Klippeenhetens spolekniver er skarpe og kan amputere hender og føtter.

  • Hold hendene og føttene utenfor spolen.

  • Sjekk at spolen holdes fast før du utfører service på den.

Holde spolen fast for fjerning av gjengede innsatser

  1. Løsne skyddbolten på venstre side av klippeenheten og hev bakskyddet (Figur 42).

  2. Sett inn et brekkjern med langt håndtak (anbefalt ⅜ x 12 tommer med skrutrekkerhåndtak) gjennom baksiden av klippespolen, nærmest den siden av klippeenheten som skal strammes (Figur 42).

  3. Plasser brekkjernet mot spole-støtteplatens sveiseside (Figur 42).

    Note: Sett brekkjernet inn mellom toppen av spoleakselen og baksiden av de to spoleknivene, slik at spolen ikke beveger seg.

    Important: Kniveggene må ikke berøre brekkjernet, da dette kan skade kniveggen og/eller forårsake høy kniv.

    Important: Innlegget på venstre side av klippeenheten er venstregjenget. Innlegget på høyre side av klippeenheten er høyregjenget.

    g280383
  4. Hvil håndtaket til brekkjernet mot den bakre valsen.

  5. Fullfør fjerningen av den gjengede innsatsen samtidig som du passer på at brekkjernet forblir på plass. Fjern så brekkjernet.

  6. Senk bakskyddet og stram skyddbolten.

Hold fast spolen mens du monterer de gjengede innsatsene

  1. Sett inn et brekkjern med langt håndtak (anbefalt ⅜ x 12 tommer med skrutrekkerhåndtak) gjennom fremsiden av klippespolen og nærmest den siden av klippeenheten som skal strammes (Figur 43).

  2. Plasser brekkjernet mot sveisesiden til den interne kuttespolens forsterkning (Figur 43).

    Note: Brekkjernet må være i kontakt med en kniv foran, spoleakselen og en kniv på baksiden av spolen, slik at den låses på plass.

    Important: Kniveggene må ikke berøre brekkjernet, da dette kan skade kniveggen og/eller forårsake høy kniv.

    Important: Innlegget på venstre side av klippeenheten er venstregjenget. Innlegget på høyre side av klippeenheten er høyregjenget.

    g280384
  3. Hvil brekkjernets håndtak mot valsen.

  4. Iht. monteringsinstruksjonene for innsatsen og kravene til stramming, fullfør monteringen av den gjengede innsatsen, samtidig som du passer på at brekkjernet sitter på plass. Deretter kan du fjerne brekkjernet.