Manutenção
Utilizar o apoio ao inclinar a unidade de corte
Se for necessário inclinar a unidade de corte para que a lâmina de corte e o cilindro fiquem expostos, coloque o apoio (fornecido com a unidade de tração) por baixo da traseira da unidade de corte para assegurar que as porcas na parte traseira dos parafusos de ajuste da barra de apoio não fiquem apoiadas sobre a superfície de trabalho (Figura 28).

Lubrificação da unidade de corte
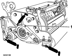
Cada unidade de corte possui 6 bocais de lubrificação (Figura 29) que deverão ser lubrificados regularmente com massa lubrificante número 2 à base de lítio.
Estes pontos de lubrificação são o rolo da frente (2), rolo traseiro (2) e rolamento do cilindro (2).
-
Limpe cada bocal de lubrificação com um trapo limpo.
-
Aplique lubrificação até que se veja lubrificante limpo a sair dos vedantes do rolo e da válvula de descarga do rolamento.
-
Elimine o excesso de massa lubrificante.

Ajuste dos rolamentos do cilindro
Para assegurar uma longa vida dos rolamentos do cilindro, verifique periodicamente se existem folgas no cilindro. Pode verificar e ajustar os rolamentos da seguinte forma:
-
Desperte o contacto do cilindro na lâmina rodando os parafusos de ajuste da lâmina (Figura 30) no sentido contrário ao dos ponteiros do relógio até que não exista contacto.

-
Utilizando um pano ou uma luva almofadada, segure a lâmina do cilindro e tente mover o conjunto do cilindro de um lado para outro (Figura 31).

-
Se existir folga, proceda da seguinte forma:
-
Desaperte o parafuso do conjunto externo segurando a porca de ajuste do rolamento localizado no lado esquerdo da unidade de corte (Figura 32).

-
Usando uma chave de 1⅜", aperte lentamente a porca de ajuste dos rolamentos do cilindro até que não haja folga do cilindro. Se a porca de ajuste não eliminar a folga, substitua os rolamentos.
Note: Os rolamentos do cilindro não necessitam de pré-carga. Apertar demasiado a porca de ajuste dos rolamentos do cilindro danifica os rolamentos.
-
-
Aperte os conjuntos de parafuso que fixam a porca de ajuste do rolamento à estrutura do rolamento.
Note: Aperte a porca com uma força de 1,4 a 1,7 N·m.
Assistência à lâmina
Os limites de assistência à lâmina encontram-se no quadro seguinte.
Important: O funcionamento da unidade de corte com a lâmina abaixo do “limite de assistência” pode causar um fraco aspecto após o corte e reduzir a integridade estrutural da lâmina para impactos.
| Quadro de limite de assistência à lâmina | ||||
| Lâmina de corte | Peça | Altura do topo da lâmina* | Limite de assistência* | Ângulos de amolaçãoÂngulo superior/frontal |
| Baixa altura de corte EdgeMax® (Opcional) | 137-0832 | 5,6 mm | 6,4–12,7 mm | 10/5 graus |
| Baixa altura de corte (Opcional) | 110-4084 | 5,6 mm | 4,8 mm | 10/5 graus |
| Baixa altura EdgeMax® extensível de corte (Opcional) | 119-4280 | 5,6 mm | 4,8 mm | 10/10 graus |
| Baixa altura extensível de corte (Opcional) | 120-1640 | 5,6 mm | 4,8 mm | 10/10 graus |
| EdgeMax® (modelos 03698 e 03699) | 137-0833 | 6,9 mm | 4,8 mm | 10/5 graus |
| Standard (opcional) | 108-9096 | 6,9 mm | 4,8 mm | 10/5 graus |
| Pesados (opcional) | 110-4074 | 9,3 mm | 4,8 mm | 10/5 graus |

Note: Todas as medidas dos limites de assistência da lâmina se relacionam com a parte inferior da lâmina (Figura 34).

Verificação do ângulo de amolação superior
O ângulo que utiliza para amolar as lâminas de corte é muito importante.
Utilize o indicador de ângulo (peça Toro n.º 131-6828) e a montagem do indicador do ângulo (peça Toro n.º 131-6829) para verificar o ângulo que o seu amolador produz e depois corrija qualquer imprecisão no amolador.
-
Coloque o indicador de ângulo no lado inferior da lâmina de corte, como se ilustra na Figura 35.

-
Pressione o botão Alt Zero no indicador de ângulo.
-
Coloque a montagem do indicador de ângulo na extremidade da lâmina de corte para que a extremidade do íman fique alinhada com a extremidade da lâmina de corte (Figura 36).
Note: O ecrã digital deve ser visível do mesmo lado durante este passo como era no passo 1.

-
Coloque o indicador de ângulo na montagem, como se mostra na Figura 36.
Note: Este é o ângulo que o seu amolador produz; deve estar a 2 graus do ângulo de amolação superior recomendado.
Manutenção da barra de apoio
Remoção da barra de apoio
-
Rode os parafusos de ajuste da barra de apoio no sentido contrário ao dos ponteiros do relógio, para afastar a lâmina de corte do cilindro (Figura 37).

-
Faça recuar a porca da mola tensora até que a anilha deixe de estar sob tensão contra a barra de apoio (Figura 37).
-
Desaperte a porca de bloqueio que segura a cavilha da barra de apoio, em cada um dos lados da máquina (Figura 38).

-
Remova cada uma das cavilhas da barra de apoio, de modo permitir puxá-la e retirá-la da máquina (Figura 38). Guarde as duas anilhas de nylon e anilha de aço prensado de cada uma das extremidades da barra de apoio (Figura 39).

Montagem da barra de apoio
-
Instale a barra de apoio, posicionando as aletas de montagem entre a anilha e o ajustador da barra de apoio.
-
Fixe a barra de apoio a cada um dos lados da placa lateral com as cavilhas (porcas flangeadas nas cavilhas) e com as 6 arruelas.
-
Coloque uma anilha de nylon de cada lado da placa lateral.
-
Coloque uma arruela de aço no exterior de cada uma das arruelas de nylon (Figura 41).
Note: Aperte os parafusos da barra de apoio com uma força de 37 a 45 N·m. Aperte as porcas até que a anilha de aço exterior pare de rodar e a folga seja removida, mas não aperte em demasiado nem desvie as placas laterais. As anilhas podem ter uma folga interna.
-
Aperte a porca da mola tensora até que a mola fique recolhida; em seguida, desaperte meia volta (Figura 40).

Instalação da lâmina de corte
-
Elimine a ferrugem, escória e corrosão da superfície da barra de apoio e aplique uma fina camada de óleo na superfície da barra de apoio.
-
Limpe as roscas do parafuso.
-
Aplique composto antigripagem nos parafusos e instale a lâmina de corte na barra de apoio da seguinte forma (Figura 41):

-
Amole a lâmina de corte.
Assistência ao Ajuste de Dois Pontos HD (DPA)
-
Retire todas as peças (consulte as Instruções de instalação do Kit DPA HD e a Figura 43).
-
Aplique composto anti-gripagem no interior da área dos casquilhos na estrutura central da unidade de corte (Figura 43).
-
Alinhe as chaves nos casquilhos das flanges com as ranhuras na estrutura e instale os casquilhos (Figura 43).
-
Instale uma anilha ondulada no veio do ajustador e deslize o veio para os casquilhos da flange na estrutura da unidade de corte (Figura 43).
-
Prenda o veio ajustador com uma anilha plana e porca de bloqueio (Figura 43).
-
Aperte a porca de bloqueio com uma força de 20 a 27 N·m.
Note: O veio do ajustador da barra de apoio possui roscas esquerdas.

-
Aplique composto antigripagem nas roscas do parafuso do ajustador da barra de apoio que encaixa no veio do ajustador.
-
Enrosque o parafuso do ajustador da barra de apoio no veio do ajustador.
-
Instale sem apertar a anilha reforçada, mola e porca tensora da mola no parafuso do ajustador.
-
Instale a barra de apoio, posicionando as aletas de montagem entre a anilha e o ajustador da barra de apoio.
-
Fixe a barra de apoio a cada um dos lados da placa lateral com as cavilhas (porcas flangeadas nas cavilhas) e com as 6 arruelas.
Note: Coloque uma anilha de nylon de cada lado da placa lateral.
-
Coloque uma arruela de aço no exterior de cada uma das arruelas de nylon (Figura 43).
-
Aperte os parafusos da barra de apoio com uma força de 37 a 45 N·m.
-
Aperte as porcas até que a anilha de aço exterior pare de rodar e a folga seja removida, mas não aperte em demasiado nem desvie as placas laterais.
Note: As anilhas podem ter uma folga interna (Figura 43).
-
Aperte a porca em cada conjunto de ajustador da barra de apoio até que a mola de compressão esteja totalmente comprimida e, em seguida, desaperte a porca ½ volta (Figura 43).
-
Repita o procedimento no lado oposto da unidade de corte.
-
Ajuste a lâmina de corte ao cilindro; consulte a Ajuste da lâmina de corte ao cilindro.
Manutenção do rolo
O kit de remontagem do rolo, peça nº 114-5430 e o kit de ferramentas de remontagem do rolo, peça nº 115-0803 (Figura 44) estão disponíveis para fazer a manutenção do rolo. O kit do rolo inclui todos os rolamentos, porcas dos rolamentos, vedantes internos e externos necessários para remontar um rolo. O kit de ferramentas inclui todas as ferramentas e as instruções de instalação necessárias à remontagem de um rolo com o kit de remontagem de rolo. Consulte o catálogo de peças ou contacte o distribuidor Toro autorizado para obter ajuda.



O não cumprimento
destas instruções pode resultar em ferimentos pessoais
ou mesmo em morte.
























