| Karbantartási időköz | Karbantartási intézkedés |
|---|---|
| Minden egyes használat előtt, vagy naponta |
|
A gép hozzáértő kezelők általi használatra és kereskedelmi felhasználásra készült forgókéses fűnyíró traktor. Elsősorban jól karbantartott gyepen történő fűkaszáláshoz készült. A termék nem rendeltetésszerű használata Önre és a közelben tartózkodókra nézve egyaránt veszélyes lehet.
Gondosan olvassa el ezt a tájékoztatót, hogy a termék megfelelő üzemeltetését és karbantartását elsajátítva elkerülje a sérüléseket, valamint a termék károsodását. A termék megfelelő és biztonságos üzemeltetéséért Ön a felelős.
A www.Toro.com weboldalon további információk is találhatók, például munkavédelmi tippek, oktatóanyagok, tartozékokról szóló információk, segítség márkakereskedés kereséséhez, valamint termékregisztráció is végezhető itt.
Ha szervizre, eredeti Toro-alkatrészekre vagy további információra van szüksége, forduljon hivatalos márkaszervizhez vagy a Toro ügyfélszolgálatához, és tartsa kéznél terméke típus- és sorozatszámát. Az Ábra 1 jelzi a típusszám és gyári szám helyét a terméken. Írja a számokat a megfelelő helyre.
Important: Mobileszköze segítségével a sorozatszámot tartalmazó címkén található QR-kódot (ha van) beolvasva elérheti a garanciális tudnivalókat, az alkatrészekre vonatkozó adatokat és az egyéb termékinformációkat.

Ez a kézikönyv meghatározza a lehetséges veszélyeket, és biztonsági figyelmeztető jelzéssel (Ábra 2) azonosított munkavédelmi üzeneteket tartalmaz. A jelzés olyan veszélyt jelez, amely súlyos sérülést vagy halált okozhat, amennyiben nem tartja be az ajánlott óvintézkedéseket.

Ez a kézikönyv 2 szót használ az információ kiemelésére. A Fontos szó speciális műszaki információkra hívja fel a figyelmet, a Megjegyzés szó külön figyelemre érdemes általános információkat emel ki.
Jelen termék minden vonatkozó európai irányelvnek megfelel. A részletekért lásd a termékre vonatkozó külön megfelelőségi nyilatkozatot (DOC).
A kaliforniai közös természeti erőforrásokról szóló törvény (California Public Resource Code) 4442. és 4443. szakasza értelmében tilos a motor működtetése erdős, bokrokkal vagy fűvel takart talajon, kivéve akkor, ha a motor a 4442. szakaszban meghatározott szikragátló berendezéssel rendelkezik, rendszeresen karbantartáson esik át, vagy a motor felépítése, felszerelése és karbantartása a tűzesetek megakadályozásának szem előtt tartásával történt.
A motor mellékelt kezelési útmutatója tartalmazza az USA környezetvédelmi hivatalával (EPA) és a kipufogórendszerek, karbantartás és garancia szabályozásáról szóló California Emission Control Regulation jogszabállyal kapcsolatos információkat. Pótalkatrészek a motorgyártótól rendelhetők.
KALIFORNIA
65-ös számú figyelmeztetés
A dízelmotor kipufogógázai és azok bizonyos összetevői Kalifornia államban rákkeltő hatásúnak, születési rendellenességeket és egyéb reproduktív károsodást okozónak minősülnek.
Az akkumulátor sarkai, telepkapcsai és alkatrészei ólmot és ólomvegyületeket tartalmaznak, melyek Kalifornia állam hatóságainak ismeretei szerint olyan vegyi anyagok, amelyek rákot és reproduktív károsodást okoznak. Az anyagokkal való érintkezést követően mosson kezet.
A termék használata Kalifornia állam jogszabályai által rákkeltőnek, születési, illetve reprodukciós rendellenességet okozónak nyilvánított vegyi anyag vagy vegyi anyagok hatásának való kitettséget eredményezhet.
A gép tervezése az EN ISO 5395 (ha elvégezte az üzembe helyezési eljárásokat) és az ANSI B71.4-2017 szabvány alapján történt.
Ez a termék levághatja a kezét és lábát, továbbá tárgyakat dobhat ki.
A motor beindítása előtt olvassa el és értelmezze a jelen Kezelői kézikönyv tartalmát.
A gép használatát teljes odafigyeléssel végezze. Ne végezzen olyan tevékenységet, amely elvonhatja a figyelmét, különben személyi sérülés vagy anyagi kár lehet a következmény.
Ne tegye a kezét vagy a lábát a gép mozgó alkatrészeinek közelébe.
Ne használja a gépet, ha nincs a helyén minden védőburkolat és egyéb védőelem, és azok nem működnek az előírt módon.
A gyerekeket, nézelődőket és háziállatokat tartsa távol a működtetési területtől. Soha ne engedje, hogy a gépet gyerekek üzemeltessék.
Állítsa le a motort, vegye ki az indítókulcsot, és várja meg, amíg az összes mozgó alkatrész megáll, csak ezután hagyja el a kezelőülést. Hagyja lehűlni a gépet, mielőtt beállítási, szervizelési, tisztítási vagy tárolási munkába kezd rajta.
A gép nem megfelelő használata vagy karbantartása
személyi sérüléshez vezethet. A lehetséges
sérülések elkerülése érdekében
kövesse a biztonsági útmutatóban leírtakat,
és mindig ügyeljen a biztonsági figyelmeztető
szimbólumra (
), amelynek jelentése lehet
Figyelem, Vigyázat vagy Veszély – személyes
munkavédelmi utasítások. Az utasítások
be nem tartása személyi sérülést
vagy halált okozhat.
![]() |
A biztonságra figyelmeztető matricák és utasítások a kezelő által jól látható helyen, a potenciális veszélyforrás közelében találhatók. A sérült vagy hiányzó matricát cserélje, illetve pótolja. |






















Note: A gép jobb és bal oldalát normál üzemeltetési helyzetben határozza meg.
A gép első beindítása előtt ellenőrizze a következő folyadékok szintjét:
Motorolaj
Hűtőfolyadék
Lásd: A hűtőrendszer ellenőrzése.
Hidraulikafolyadék
A hátsó tengely kenőanyaga
Ehhez az eljáráshoz szükséges alkatrészek:
| Az emelőkar lánca | 7 |
| Lánckonzol | 7 |
| U-csavar | 7 |
| Anya | 14 |
| Csavar | 7 |
| Alátét | 7 |
| Anya | 7 |
| Nagy O-gyűrű | 7 |
| Kihajtható támasz | 1 |
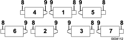
Szerelje le a billentőszerkezetek (ha fel vannak szerelve) az 1., 2. és 3. számú emelőkarokról, nehogy a nyíróegységek tartókeretének ütközzenek.
Távolítsa el a forgórudat a 2. számú emelőkarhoz rögzítő önzáró anyát és alátétet (Ábra 3). Szerelje le a forgórudat és a rugót az emelőkarról. Ismételje meg az eljárást az 1. számú és 3. számú emelőkar esetében is.

Note: A DPA-nyíróegységek használatához nincs szükség a billentőszerkezet görgős tartókonzoljára és a billentőkonzolra (Ábra 3).
Kösse le az emelőkar láncait a nyíróegységekről, ha rajtuk vannak.
Szereljen fel lánckonzolt mindegyik emelőkarra U-csavar és 2 anya segítségével. Helyezze el a konzolokat az alábbi módon:
Note: Az említett emelőkar számának meghatározásához lásd: Ábra 4.

Az 1., 4. és 5. számú emelőkaron állítsa a lánckonzolokat és U-csavarokat 38,1 cm-rel a forgócsukló középvonala mögé (Ábra 5).
Az 1. és 5. emelőkarnál a konzolt el kell fordítani a függőleges helyzettől 10°-kal jobbra (Ábra 5).
A 4. emelőkarnál a konzolt el kell fordítani a függőleges helyzettől 10°-kal balra (Ábra 5).

A 2. és 3. számú emelőkaron állítsa a konzolokat és U-csavarokat 38,1 cm-rel a forgócsukló középvonala mögé (Ábra 6).
Note: Fordítsa el a konzolokat 45°-kal a gép külseje felé.

A 6. számú és 7. számú emelőkaron állítsa a konzolokat és U-csavarokat 36,8 cm-rel a forgócsukló középvonala mögé (Ábra 7).
Note: Fordítsa el a konzolokat 10°-kal a gép külseje felé.

Húzza meg az U-csavarokon az összes anyát 52–65 N m nyomatékkal.
Szereljen fel egy emelőláncot minden lánckonzolra egy csavar, egy alátét és egy anya segítségével, majd állítsa be őket a Ábra 8 szerint.

Amikor a nyíróegységet fel kell billenteni a fenékkéshez/hengerkéshez való hozzáféréshez, támassza alá a nyíróegység hátulját a kihajtható támasszal, de úgy, hogy a fenékkésrúd-állító csavar hátsó végén az anyák ne érjenek a munkafelülethez (Ábra 9).

A legtöbb esetben a hátsó fűterelő lemez zárt helyzetében (első kidobás) érhető el a nyesedék legjobb eloszlása. Nehéz vagy nedves körülmények között előfordulhat, hogy a hátsó fűterelő lemezt ki kell nyitni.
A hátsó fűterelő lemez kinyitásához (Ábra 10) lazítsa meg a fűterelő lemezt a bal oldalsó lemezhez rögzítő fejescsavart, fordítsa a fűterelő lemezt nyitott helyzetbe, majd húzza meg a csavart.

Az összes nyíróegységet a nyíróegység bal oldalára felszerelt ellensúllyal szállítjuk. Az alábbi ábra segítségével meghatározhatja az egyes ellensúlyok és dobmotorok helyzetét.
Note: Néhány vontatóegység csak 5 nyíróegységgel van felszerelve.

A 2., 4. és 6. nyíróegységnél távolítsa el az ellensúlyt a nyíróegység bal oldalára rögzítő 2 fejescsavart.
Note: Távolítsa el az ellensúlyt (Ábra 12).

A nyíróegység jobb oldalán távolítsa el a csapágyház műanyag dugóját (Ábra 13).
Távolítsa el a jobb oldali lemezből a 2 fejescsavart (Ábra 13).

Szerelje fel az ellensúlyt a nyíróegység jobb oldalára a korábban kiszerelt 2 csavarral.
Szerelje be a forgókésmotor 2 fejescsavarját a nyíróegység bal oldali lemezébe, de ne húzza meg őket (Ábra 13).
A Ábra 14 a hidraulikus hajtás motorjainak helyzetét mutatja az egyes nyíróegységek esetében. Ha a motort bármelyik helyen a nyíróegység jobb oldalára kell felszerelni, szereljen ellensúlyt a nyíróegység bal oldalára. Ahol a motort a nyíróegység bal oldalára kell felszerelni, szereljen ellensúlyt a nyíróegység jobb oldalára.
Note: Az ellensúlyrögzítő fejescsavarok gyárilag a nyíróegységek jobb oldali csapágyházára vannak szerelve. A bal oldali csapágyházon található fejescsavarok a hidraulikus motor rögzítésére szolgálnak.

Távolítsa el a nyíróegységeket a csomagolásukból. Szerelje össze és állítsa be őket a nyíróegység Kezelői kézikönyve alapján.
Szerelje le a védődugókat a nyíróegység összes végéről.
Kenje meg és szerelje be a nagy O-gyűrűt a csapágyház hornyába a nyíróegység mindkét végén (Ábra 15 és Ábra 18).

Note: A nyíróegységmotorok vagy ellensúlyok felszerelése előtt kenje meg a nyíróegység forgókéstengelyeinek belső bordáit kenőzsírral.
Szereljen ellensúlyt minden nyíróegység megfelelő végére a mellékelt fejescsavarokkal (Ábra 15).
A vontatóegységre való felszerelés előtt alaposan kenje meg a nyíróegység forgókéscsapágyait. A zsírnak jól láthatónak kell lennie a belső forgókéstömítéseknél. A kenési eljárásért lásd a nyíróegység Kezelői kézikönyvét.
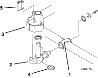
Helyezzen egy nyomóalátétet a forgócsukló vízszintes tengelyére a Ábra 16 szerint.

Illessze be a forgócsukló vízszintes tengelyét a tartókeret tartócsövébe (Ábra 16).
Rögzítse a forgócsuklót a tartókerethez egy nyomóalátéttel, egy lapos alátéttel, illetve egy peremes fejescsavarral (Ábra 16).
Helyezzen egy nyomóalátétet a forgócsukló függőleges tengelyére (Ábra 16).
Ha el van távolítva, illessze a forgócsukló függőleges tengelyét az emelőkar csuklóagyába (Ábra 16). Igazítsa be a forgócsuklót a két központosító gumiütköző közé az emelőkar kormánylemeze alatt.
Helyezze be a biztosítócsapot a forgócsukló tengelyében levő átmenő furatba (Ábra 16).
Távolítsa el a gyepkompenzáló rugó tartókonzolját a nyíróegység stabilizátorfüléhez rögzítő anyát (Ábra 17). Szerelje fel a billentőláncot a fejescsavarra, és rögzítse a korábban leszerelt anyával.

Szerelje fel a motort a nyíróegységek hajtás felőli végére, és rögzítse a 2 fejescsavarral (Ábra 18).

Note: Ha a nyíróegységet állandó helyzetben szeretné használni, illessze be a kormányrögzítő csapot a forgócsukló rögzítőfuratába (Ábra 16).
Akassza a rugót a kormányrögzítő csap alja köré (Ábra 16).
A gyepkompenzáló rugó az elsőről a hátsó hengerre viszi át a súlyt. Ez segít csökkenteni a gyepen a hullámos mintázat kialakulását.
Important: A rugó beállítását a vontatóegységre felszerelt, előre néző és a műhely padlójára leengedett nyíróegység mellett végezze.
Ellenőrizze, hogy a sasszeg a rugós rúd végén levő furatba helyezkedik-e (Ábra 19).

Húzza meg annyira a rugós rúd első végén levő hatlapú anyákat, hogy a rugó összenyomott hossza 15,9 cm legyen (lásd: Ábra 19).
Note: Egyenetlen terepen dolgozva csökkentse a rugó hosszát 12,7 mm-rel. A talajkövetés kissé romlani fog.
Note: Ha a vágásmagasság vagy a vágás intenzitása megváltozik, állítsa be ismét a gyepkompenzálást.
A gyárban a legáltalánosabb fűnyírási módokhoz állítják be a traktort. A gép speciális felhasználásokhoz való finomhangolásához szükséges beállításokat a nyíróegység karbantartására vonatkozó rész tartalmazza az alábbiak szerint:
A nyíróegység leengedési sebességének beállítása
A nyíróegység leengedési sebességének beállítását ismerteti.
Az első külső nyíróegységek felemelt magasságának beállítása
Az első külső nyíróegységek fordulási magasságának beállítása, hogy nagyobb hézagot tartson az eltérő fűmagasságúra nyírt sportpályák nyírásához (pl. golfpályákon).
Az első három nyíróegység mozgásának beállítása
Az első három nyíróegység lefelé irányú mozgásának beállítását ismerteti a jelentősen eltérő fűmagasságúra nyírt sportpályák nyírásához.
Ehhez az eljáráshoz szükséges alkatrészek:
| Kalcium-klorid (külön kapható) | 45 kg |
| Hátsó súlykészlet, cikkszám: 104-1478 (külön kapható) | 1 |
Az EN ISO 5395 és az ANSI B71.4-2017 szabványnak való megfelelés érdekében szereljen fel egy 45 kg-os kalcium-klorid ellensúlyt a hátsó kerekekre, majd szerelje fel a hátsó súlykészletet (cikkszám: 104-1478).
Important: Ha a kalcium-kloridos gumiabroncs kilyukad, a lehető leggyorsabban hagyja el a gyepet. A gyep károsodásának megelőzése érdekében azonnal locsolja meg bőségesen az érintett területet vízzel.
Ehhez az eljáráshoz szükséges alkatrészek:
| Figyelmeztető címke | 1 |
| CE-címke | 1 |
| Gyártásiév-címke | 1 |
A CE-megfelelőséget megkövetelő gépek esetén ragassza fel a gyártási évet mutató címkét (cikkszám: 133-5615) a gyári számot tartalmazó címke mellé, a CE-címkét (cikkszám: 93-7252) a motorháztető gyorszára közelébe, a figyelmeztető CE-címkét (cikkszám: 115-2046) pedig a meglévő gyári figyelmeztető címkére (cikkszám: 115-2045).
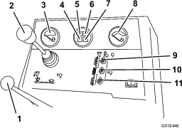
A menetpedál (Ábra 20) az előre- és hátramenetet szabályozza. A menetpedál felső részére lépve előremenetben, a pedál aljára rálépve pedig hátramenetben haladhat. A haladási sebesség az határozza meg, hogy mennyire nyomja le a pedált. A maximális sebesség eléréséhez nyomja le teljesen a menetpedált a gázkar GYORS helyzetében.
A gép leállításához csökkentse a menetpedálra kifejtett erőt, és engedje, hogy visszatérjen középállásba.

Az előremeneti sebességhatárolóval (Ábra 20) állíthatja be, hogy mennyire lehessen lenyomni a menetpedált előremeneti irányban, így állandó nyírási sebességet tarthat fenn.
A kormányoszlopon található piros diagnosztikai visszajelző (Ábra 20) különféle üzenetek kijelzésére szolgál. A gép indítása közben a lámpa világít, ha az izzítógyertyák be vannak kapcsolva.
Ha a lámpa a gép működése közben villog, az a következőket jelezheti:
A gép az ECU-egységbe beprogramozott legnagyobb sebességnél gyorsabban halad.
A rendszer villamos hibát észlelt (szakadt vagy zárlatos kimenet).
A rendszer hidraulikaszivárgást észlelt (csak akkor, ha a gép fel van szerelve Turfdefender szivárgáskeresővel).
A rendszer kommunikációs hibát észlelt (csak akkor, ha a gép fel van szerelve Turfdefender szivárgáskeresővel).
A gyújtáskapcsoló (Ábra 20) 3 helyzetbe állítható: KI, BE/IZZíTáS és INDíTóZáS.
A kilométeróra (Ábra 20) a gép haladási sebességét mutatja.
A kerékfékek két különálló fékpedállal (Ábra 20) működtethetők a kanyarodás elősegítése végett, rögzítőfékként és a domboldalon való nagyobb tapadás érdekében. Rögzítőfékként való használathoz és a nyírás nélküli haladáshoz (vonulás) egy rögzítőcsap reteszeli össze a pedálokat.
A konzol bal oldalán lévő gomb a rögzítőfékkart működteti (Ábra 20). A rögzítőfék behúzásához reteszelje össze a pedálokat a reteszelőcsappal, nyomja le mindkét fékpedált, majd húzza ki a rögzítőfékkart. A rögzítőfék kioldásához nyomja le mindkét fékpedált, hogy a rögzítőfék karja visszaugorjon.
A csavarral (Ábra 20) állíthatja be, hogy a menetpedált mennyire lehessen lenyomni a hátrameneti sebesség korlátozásához.
Ezzel a karral (Ábra 21) emelhetők fel és engedhetők le a nyíróegységek, valamint indíthatók el és állíthatók le a forgókések, ha fűnyírás üzemmódban be vannak kapcsolva. A nyíróegységeket a fűnyírás/vonulás kar vonulási helyzetében nem lehet leengedni.
Az üzemanyagszint-jelző (Ábra 21) az üzemanyagtartályban levő üzemanyag szintjét jelzi.
Ez a lámpa (Ábra 21) a veszélyesen alacsony motorolajnyomást jelzi.

A kar (Ábra 21) előretolásakor a motorfordulatszám nő, hátrahúzva csökken.
Amikor a hűtőfolyadék veszélyesen magas hőmérsékletet ér el, a lámpa (Ábra 21) kigyullad, a motor pedig leáll.
Ha a visszajelző lámpa (Ábra 21) világít, az azt jelzi, hogy működtetik az izzítógyertyákat.
A nyíróegységek működtetéséhez használja együtt a be-ki kapcsolót és a nyíróegység leengedő/felemelő vezérlőkarját (Ábra 21).
Az üzemóra-számláló (Ábra 22) azt mutatja, hány órát működött összesen a gép.

A nyíróegységek élezéséhez használja együtt az élezőgombokat (Ábra 23) és a nyíróegység leengedő/felemelő vezérlőkarját. Lásd: A nyíróegységek fenése visszaforgatással.

Az ülésbeállító karral (Ábra 25) mozgathatja előre és hátra az ülést. A testtömeg-beállító gomb (Ábra 25) segítségével választhatja ki a testtömegének megfelelő ülésbeállítást. Az ülés előre- és hátraállításához húzza kifelé az ülésegység bal oldalán lévő kart. Miután a kívánt helyzetbe állította az ülést, engedje el a kart az ülés adott helyzetben való rögzítéséhez. Az ülést a rugófeszesség-állító gombbal állíthatja be a saját testtömegéhez – a rugófeszesség növeléséhez forgassa a gombot jobbra, a rugófeszesség csökkentéséhez pedig balra.

A gépen lévő diagnosztikai visszajelző akkor jelez, ha az elektronikus vezérlőegység megfelelően működik. A zöld diagnosztikai visszajelző (Ábra 26) a kezelőpanel alatt, a biztosítékdoboz mellett található. Ha az elektronikus vezérlő megfelelően működik, és a kulcs BE állásban van, a vezérlőegység diagnosztikai visszajelzője világít. A visszajelző villog, ha a vezérlőegység hibát észlel a villamos rendszerben. Ha az indítókulcsot KI helyzetbe állítja, a visszajelző villogása megszűnik, és a visszajelző automatikusan alaphelyzetbe áll.

Ha a diagnosztikai visszajelző villog, a vezérlőegység az alábbi hibák valamelyikét észlelte:
Az egyik kimenet zárlatos.
Az egyik kimenet áramköre szakadt.
Határozza meg a diagnosztikai kijelző segítségével, hogy melyik kimenet hibásodott meg; lásd: A biztonsági reteszelő kapcsolók ellenőrzése.
Ha a diagnosztikai visszajelző a gyújtáskapcsoló BE helyzetében világít, akkor az elektronikus vezérlőegység nem működik. Ennek lehetséges okai a következők:
A visszacsatoló hurok nincs csatlakoztatva.
A visszajelző izzója kiégett.
A biztosíték kiégett.
Gyenge az akkumulátor.
Ellenőrizze a villamos csatlakozókat, a bemenetek biztosítékait és a diagnosztikai visszajelző izzóját. Ellenőrizze, hogy a visszacsatoló hurok csatlakozója a vezetékköteg csatlakozójához csatlakozik-e.
A gép elektronikus vezérlőegységgel van felszerelve, amely a legtöbb gépi funkciót vezérli. A vezérlőegység határozza meg a különböző bemeneti kapcsolók (pl. üléskapcsoló, gyújtáskapcsoló stb.) helyzete alapján, hogy mely kimeneteket kapcsolja be a mágnestekercsek vagy relék, így az adott gépfunkciók működtetéséhez.
Ahhoz, hogy az elektronikus vezérlőegység a kívánt módon vezérelhesse a gépet, az összes bemeneti kapcsolónak, kimeneti mágnestekercsnek és relének megfelelően kell csatlakoznia és működnie.
A diagnosztikai ACE-kijelző egy olyan eszköz, amellyel a felhasználó ellenőrizheti a gép megfelelő villamos működését.
Note: A műszaki adatok és a kialakítások külön értesítés nélkül változhatnak.
| Vágásszélesség | 338 cm |
| Teljes szélesség – vonulás | 226 cm |
| Teljes szélesség – működés | 279 cm |
| Teljes hossz | 305 cm |
| Magasság felszerelt ROPS-egységgel | 213 cm |
| Tömeg* | 1792 kg |
| * Az 5 késes nyíróegységekkel és teljesen feltöltött folyadékszintekkel. | |
A géphez a Toro által jóváhagyott munkagépek és tartozékok széles választéka kapható, amelyek javítják és bővítik a gép képességeit. A jóváhagyott tartozékok és adapterek listájáért forduljon hivatalos márkaszervizhez, hivatalos Toro-forgalmazóhoz, vagy látogasson el a www.Toro.com webhelyre.
Az optimális teljesítmény és a gép biztonsági tanúsítványának fenntartása érdekében csak eredeti Toro-pótalkatrészeket és -tartozékokat használjon. A más által gyártott pótalkatrészek és tartozékok használata veszélyes lehet, és emellett a jótállást is érvénytelenítheti.
Soha ne engedje, hogy gyermekek vagy oktatásban nem részesült személyek üzemeltessék vagy szervizeljék a gépet. A helyi szabályozások korlátozhatják a kezelő életkorát. Az összes kezelő és szerelő képzéséért a tulajdonos tartozik felelősséggel.
Ismerkedjen meg a berendezés biztonságos üzemeltetésével, a kezelőszervekkel és a biztonsági jelzésekkel.
Mielőtt beállításba, javításba vagy tisztításba kezd, illetve mielőtt eltárolja a gépet, mindig állítsa le a motorját, vegye ki a gépből az indítókulcsot (ha van), várja meg, amíg minden mozgó alkatrész megáll, majd hagyja lehűlni.
Ismerje meg, hogyan kell gyorsan megállítani a gépet, és leállítani a motorját.
Ne használja a gépet, ha nincs a helyén minden védőburkolat és egyéb védőelem, és azok nem működnek az előírt módon.
A fűnyírás megkezdése előtt mindig győződjön meg a nyíróegységek megfelelő üzemállapotáról.
Vizsgálja át a területet, ahol használni fogja a gépet, és távolítson el minden objektumot, amelyet a gép esetleg kidobhat.
Az üzemanyag kezelése során járjon el különös körültekintéssel. Az üzemanyag rendkívül gyúlékony, és a gőzei robbanásveszélyesek.
Oltson el minden cigarettát, szivart, pipát és egyéb gyújtóforrást.
Csak jóváhagyott üzemanyagtartályt használjon.
Járó vagy meleg motornál ne vegye le a tanksapkát, és ne tankoljon.
Ne zárt helyen tankoljon vagy ürítse le az üzemanyagot.
Ne tárolja a gépet vagy az üzemanyagtartályt olyan helyen, ahol nyílt láng, szikra vagy őrláng fordul elő, mint például vízmelegítőkön vagy más eszközökön.
Ha kifolyt az üzemanyag, ne kísérelje meg a motor beindítását. Kerülje minden gyújtóforrás kialakulását, amíg az üzemanyag gőze el nem oszlott.
| Karbantartási időköz | Karbantartási intézkedés |
|---|---|
| Minden egyes használat előtt, vagy naponta |
|
Mielőtt elkezdené a napi munkát a géppel, végezze el a minden használat előtti/napi ellenőrzéseket, melyek felsorolásáért lásd: .
Az üzemanyagtartály befogadóképessége: 57 l
Kizárólag tiszta, friss alacsony (<500 ppm) vagy ultra-alacsony (<15 ppm) kéntartalmú gázolajat vagy biodízel üzemanyagot tankoljon. A minimális cetánszám legyen 40. A frissesség biztosítása érdekében csak olyan mennyiségben vásároljon üzemanyagot, amennyit 180 napon belül felhasznál.
–7 °C hőmérséklet felett használjon nyári (No. 2-D), az alatt téli (No. 1-D vagy No. 1-D/2-D keverék) üzemanyagot. Alacsonyabb hőmérsékleten a téli üzemanyag használata alacsonyabb lobbanáspontot és jobb hidegen folyási tulajdonságokat biztosít, ami megkönnyíti az indítást, és csökkenti az üzemanyagszűrő eltömődésének kockázatát.
–7 °C hőmérséklet felett a nyári üzemanyag használata jóvoltából megnő az üzemanyag-szivattyú élettartama, és a motor teljesítménye is nagyobb lesz a téli üzemanyaggal való üzemeltetéshez képest.
Important: Gázolaj helyett ne használjon kerozint vagy benzint. Ennek a figyelmeztetésnek a be nem tartása károsítja a motort.
Biodízel-üzemanyagok használhatósága
A gép legfeljebb B20 (20% biodízel-üzemanyag, 80% gázolaj) biodízelüzemanyag-keverékkel is üzemeltethető. A keverékben a gázolaj legyen alacsony vagy ultraalacsony kéntartalmú. Tegye meg a következő óvintézkedéseket:
Az üzemanyag biodízel része feleljen meg az ASTM D6751 vagy EN14214 szabvány előírásainak.
A keverék üzemanyag feleljen meg az ASTM D975 vagy az EN590 szabvány előírásainak.
A biodízel-keverékek károsíthatják a festett felületeket.
Hideg időben használjon B5 (5% biodízel-tartalom) vagy még kevesebb biodízel-üzemanyagot tartalmazó keveréket.
Figyelje az üzemanyaggal kapcsolatba kerülő szigeteléseket, tömlőket és tömítéseket, mert idővel azok állaga romolhat.
A biodízel-keverékekre való átállást követően egy idő után várható az üzemanyagszűrő eltömődése.
A biodízel-üzemanyaggal kapcsolatos további tájékoztatásért forduljon a hivatalos Toro-forgalmazóhoz.
Álljon a géppel sík felületre, engedje le a nyíróegységeket, állítsa le a motort, húzza be a rögzítőféket, és vegye ki a kulcsot.
Tiszta ronggyal tisztítsa meg a tanksapka körüli területet.
Távolítsa el a tanksapkát (Ábra 27).

Töltse fel az üzemanyagtartályt üzemanyaggal úgy, hogy az üzemanyag szintje a töltőnyílás alsó pereméig érjen.
Csavarja rá szorosan a tanksapkát a tank feltöltése után.
Note: Lehetőség szerint tankoljon minden használat után. Ezzel minimálisra csökkenthető a lehetséges páralecsapódás az üzemanyagtartályban.
A tulajdonos/üzemeltető megakadályozhatja a személyi sérüléssel vagy anyagi kárral járó baleseteket, és ő viseli értük a felelősséget.
Viseljen megfelelő öltözéket, beleértve a védőszemüveget, a hosszú szárú nadrágot, a megfelelő, csúszásmentes lábbelit és a hallásvédelmi eszközt is. Hosszú haját kösse hátra, és ne viseljen laza ruházatot vagy ékszert.
Ne üzemeltesse a gépet, ha fáradt, illetve alkohol vagy gyógyszer hatása alatt áll.
A gép használatát teljes odafigyeléssel végezze. Ne végezzen olyan tevékenységet, amely elvonhatja a figyelmét, különben személyi sérülés vagy anyagi kár lehet a következmény.
Mielőtt beindítaná a motort, gondoskodjon az összes meghajtó kezelőszerv semleges helyzetéről és a rögzítőfék behúzásáról, és üljön a kezelőülésben.
Ne szállítson utasokat a gépen, és a gép működése közben tartsa távol a bámészkodókat és háziállatokat.
A gépet csak jó látási viszonyok esetén használja, hogy elkerülhesse a gödröket és a rejtett veszélyforrásokat.
Kerülje a fűnyírást nedves füvön. A gyengébb tapadás miatt a gép megcsúszhat.
Tartsa távol kezét és lábát a nyíróegységektől.
Tolatás előtt nézzen hátra és lefelé, hogy szabad-e az út.
Legyen óvatos, amikor be nem látható kanyarokhoz, cserjékhez, fákhoz vagy más olyan tárgyakhoz közelít, amelyek akadályozhatják a látást.
Ha nem végez fűnyírást, állítsa le a nyíróegységeket.
Amikor kanyarodik, illetve utakat vagy járdákat keresztez a géppel, lassítson, és legyen körültekintő. Mindig adja meg az elsőbbséget.
Ne járassa a motort olyan területen, ahol a kipufogógázok megrekedhetnek.
Soha ne hagyjon járó gépet felügyelet nélkül.
Mielőtt elhagyja a kezelőülést (akár csak a fűgyűjtő ürítése vagy a vágóegységek eltömődésének eltávolítása miatt), tegye a következőket:
Parkolja le a gépet sík terepen.
Kapcsolja ki a vágóegységeket, és engedje le a munkagépeket.
Húzza be a rögzítőféket.
Állítsa le a motort, és vegye ki az indítókulcsot.
Várja meg, amíg minden mozgó alkatrész megáll.
A gépet csak megfelelő időjárás és jó látási viszonyok esetén használja. Ne használja a gépet, ha villámcsapás lehetősége áll fenn.
A borulásvédelmi rendszer egyetlen elemét se távolítsa el a gépről.
Győződjön meg a biztonsági öv bekapcsolt állapotáról és arról, hogy vészhelyzet esetén a lehető leggyorsabban ki tudja oldani.
Mindig kapcsolja be a biztonsági övet.
Ügyeljen a magasban található akadályokra és arra, hogy ne ütközzön nekik.
Tartsa a borulásvédelmi rendszert biztonságos üzemállapotban – rendszeres időközönként alaposan ellenőrizze az épségét és a csavarok meghúzott állapotát.
A borulásvédelmi rendszer sérült elemeit cserélje le. Ne végezzen rajtuk javítást vagy átalakítást.
A lejtők jelentős szerepet játszanak a megcsúszásos és borulásos balesetekben, amelyek súlyos sérülésekhez vagy halálhoz vezethetnek. A lejtőn történő biztonságos munkavégzésért Ön a felelős. A gép üzemeltetése bármilyen lejtőn különös óvatosságot igényel.
Értékelje ki a helyszínt, ideértve a helyszín bejárását is, hogy meghatározza, biztonságos-e a gépet az adott lejtőn használni. A felmérés során mindig használja a józan eszét és ítélőképességét.
A gép lejtőn történő használata tekintetében olvassa át a lejtőre vonatkozó alábbi munkavédelmi előírásokat. Mielőtt megkezdi a munkát, vizsgálja meg a helyszíni körülményeket, hogy meghatározza, használható-e a gép aznap az adott helyen. A terep változásával megváltozhatnak a gép lejtőn való üzemeltetésének körülményei is.
Kerülje a lejtőn való elindulást, megállást és kanyarodást. Ne változtasson hirtelen se sebességet, se haladási irányt. Lassan és fokozatosan kanyarodjon.
Ne használja a gépet, ha a tapadása, a kormányzása vagy a stabilitása kérdéses lehet.
Távolítsa el vagy jelölje meg az akadályokat, például árkot, lyukakat, keréknyomokat, kiemelkedéseket, köveket és egyéb rejtett veszélyeket. A magas fű akadályokat rejthet. Egyenetlen terepen a gép fel is borulhat.
Ne felejtse el, hogy nedves fűben, rézsűn vagy lejtőn haladva a gép elveszítheti a tapadását.
Nagyon óvatosan dolgozzon a géppel lejtő, árok, töltés, vizek és más veszélyek közelében. A gép hirtelen felborulhat, ha egyik kereke alól eltűnik a talaj. Tartson biztonságos távot a gép és bármilyen veszélyes hely között.
Mérje fel a veszélyt az emelkedő aljánál. Veszély esetén a lejtőn gyalogos által kezelt géppel végezze a fűnyírást.
Lejtőn való munkavégzéskor lehetőség szerint tartsa a nyíróegységeket a talajra leengedett helyzetben. Lejtőn a nyíróegységek felemelt helyzetében a gép instabillá válhat.
Üljön be az ülésbe, a lábát ne helyezze a menetpedálra, hogy az SEMLEGES helyzetben legyen, húzza be a rögzítőféket, kapcsolja LASSú állásba a motorfordulatszám-kapcsolót, és győződjön meg arról, hogy a be-ki kapcsoló KIKAPCSOLT helyzetben van-e.
Fordítsa az indítókulcsot BE/IZZíTáS helyzetbe. Az automatikus időzítő körülbelül 6 másodpercre bekapcsolja az izzítást.
Amikor az izzítás visszajelzője elalszik, fordítsa az indítókulcsot INDíTáS helyzetbe. Miután a motor beindult, azonnal engedje el a kulcsot, és hagyja, hogy visszatérjen ÜZEM állásba. Hagyja felmelegedni a motort (terhelés nélkül), majd állítsa a gázkart a kívánt állásba.
15 másodpercnél tovább ne indítózza a motort. Engedje el a kulcsot, amint a motor beindult. Ha további izzítás szükséges, fordítsa a kulcsot KI, majd vissza BE/IZZíTáS helyzetbe. Ha szükséges, ismételje meg az eljárást.
Állítsa a gázkart ALAPJáRAT helyzetbe, kapcsolja a nyíróegységhajtás-kapcsolót KIKAPCSOLT helyzetbe, a kulcsot pedig fordítsa KI helyzetbe.
Note: Vegye ki az indítókulcsot a gyújtáskapcsolóból a véletlen indítás megelőzése érdekében.
Important: Teljes terhelésen történő üzemeltetést követően a leállítása előtt járassa alapjáraton a motort 5 percig. Ennek elmulasztása a turbófeltöltő meghibásodásához vezethet.
Note: Engedje le a talajra a nyíróegységeket. Ez csökkenti az emelőkörben lévő nyomást, és megakadályozza, hogy a nyíróegységeket véletlenül a talajra engedjék.
Álljon a géppel sík felületre, engedje le a nyíróegységeket, állítsa le a motort, húzza be a rögzítőféket, és vegye ki a kulcsot.
Az üzemanyagtartály legyen legalább félig feltöltve.
Oldja ki és hajtsa fel a motorháztetőt.
Nyissa ki az üzemanyagszűrő/vízleválasztó légtelenítőcsavarját (Ábra 28).

Fordítsa az indítókulcsot BE helyzetbe. A villamos tápszivattyú működésbe lép, és elkezdi kinyomni a levegőt a légtelenítőcsavar körül. Hagyja a kulcsot BE helyzetben mindaddig, amíg a csavar körül buborékmentes üzemanyag nem kezd kiáramlani. Húzza meg a csavart, és fordítsa a kulcsot KI helyzetbe.
Nyissa meg az üzemanyag-befecskendező szivattyú légtelenítőcsavarját (Ábra 29).

Fordítsa az indítókulcsot BE helyzetbe. A villamos tápszivattyú működésbe lép, és elkezdi kinyomni a levegőt a légtelenítőcsavar körül. Hagyja a kulcsot BE helyzetben mindaddig, amíg a csavar körül buborékmentes üzemanyag nem kezd kiáramlani. Húzza meg a csavart, és fordítsa a kulcsot KI helyzetbe.
Note: Normál esetben a motornak a fenti eljárás után már be kell indulnia. Ugyanakkor ha a motor nem indul be, levegő szorulhatott a befecskendező szivattyú és a befecskendező szelepek közé; lásd: A befecskendező szelepek légtelenítése.
A biztonsági reteszelő kapcsolók feladata a motorindítás meggátlása, ha a menetpedál nincs SEMLEGES helyzetben, a be-ki kapcsoló nincs KIKAPCSOLT helyzetben, a nyíróegység leengedő/felemelő vezérlőkarja pedig SEMLEGES helyzetben. A motornak emellett le kell állnia, ha üres kezelőülés vagy behúzott rögzítőfék mellett nyomják le a menetpedált.
A biztonsági reteszelőkapcsolók lekötése vagy károsodása esetén a gép váratlanul működni kezdhet, amivel személyi sérülést okozhat.
Ne bolygassa a reteszelőkapcsolókat.
Ellenőrizze naponta a reteszelőkapcsolók működését, és cserélje ki a károsodott kapcsolókat, mielőtt működtetni kezdené a gépet.
| Karbantartási időköz | Karbantartási intézkedés |
|---|---|
| Minden egyes használat előtt, vagy naponta |
|
Álljon a géppel sík felületre, engedje le a nyíróegységeket, állítsa le a motort, húzza be a rögzítőféket, és vegye ki a kulcsot.
Nyissa ki a kezelőpanel burkolatát. Keresse meg a vezetékköteget és a visszacsatoló hurok csatlakozóját. Húzza ki óvatosan a visszacsatoló hurok csatlakozóját a vezetékköteg csatlakozójából (Ábra 30).

Kösse rá a diagnosztikai ACE-kijelzőt a vezetékköteg csatlakozójára (Ábra 31). Ellenőrizze, hogy a megfelelő fedőcímke van-e felhelyezve a diagnosztikai ACE-kijelzőre.

Fordítsa a kulcsot BE helyzetbe, de ne indítózzon.
Note: A fedőcímkén a piros szöveg a bemeneti kapcsolókra, a zöld szöveg pedig a kimenetekre vonatkozik.
A diagnosztikai ACE jobb alsó oszlopában a bemenetek megjelenítése” LED-nek világítania kell. Ha a kimenetek megjelenítése” LED világít, nyomja meg és engedje fel a diagnosztikai ACE váltógombját, hogy a bemenetek megjelenítése” LED világítson. Ne nyomja le hosszan a gombot.
A diagnosztikai ACE annak a bemenetnek a LED-jét gyújtja ki, amelynek a kapcsolója zárt helyzetű.
Állítson át egyenként minden kapcsolót nyitottból zárt helyzetűbe (azaz üljön be az ülésbe, nyomja le a menetpedált stb.), és ellenőrizze a diagnosztikai ACE-egységen, hogy világít-e a megfelelő LED az adott kapcsoló zárásakor. Ismételje meg ezt az összes kézzel cserélhető kapcsoló esetében.
Ha egy kapcsoló zárt helyzetében a hozzá tartozó LED nem világít, ellenőrizze a kapcsolóhoz tartozó összes vezetéket és csatlakozót, vagy ellenőrizze a kapcsolót ellenállásmérővel. Cserélje ki a sérült kapcsolót, és javítsa meg a sérült vezetékeket.
A diagnosztikai ACE segítségével a kimeneti mágnestekercsek és relék aktív állapota is megállapítható. Így gyorsan megállapítható egy adott hibáról, hogy villamos vagy hidraulikus jellegű-e.
Álljon a géppel sík felületre, engedje le a nyíróegységeket, állítsa le a motort, húzza be a rögzítőféket, és vegye ki a kulcsot.
Nyissa ki a kezelőpanel burkolatát. Keresse meg a vezetékköteget és a csatlakozókat a vezérlőegység közelében. Húzza ki óvatosan a visszahurkolás csatlakozóját a vezetékköteg csatlakozójából.
Kösse rá a diagnosztikai ACE csatlakozóját a vezetékköteg csatlakozójára. Ellenőrizze, hogy a megfelelő fedőcímkét helyezte-e fel a diagnosztikai ACE-kijelzőre.
Fordítsa a kulcsot BE helyzetbe, de ne indítózzon.
Note: A fedőcímkén a piros szöveg a bemeneti kapcsolókra, a zöld szöveg pedig a kimenetekre vonatkozik.
A diagnosztikai ACE jobb alsó oszlopában a bemenetek megjelenítése” LED-nek világítania kell. Ha a megjelenített bemenetek” LED világít, nyomja meg a diagnosztikai ACE váltógombját, hogy a megjelenített kimenetek” LED világítson.
Note: Előfordulhat, hogy a következő lépés végrehajtásához többször is át kell váltania a megjelenített bemenetek” és a megjelenített kimenetek” között. A váltáshoz nyomja meg röviden a váltógombot. Ezt a szükséges alkalommal kell megtennie. Ne nyomja hosszan a gombot.
Üljön be az ülésbe, és kísérelje meg működtetni a gép kívánt funkcióját. A megfelelő kimenethez tartozó LED-nek világítania kell annak jelzésére, hogy az ECU bekapcsolta az adott funkciót. (Az egyes kimeneti LED-ek jelentéséért lásd: A hidraulikus mágnesszelep funkciói.)
Note: Ha bármelyik kimenet LED-je villog, a rendszer villamos hibát észlelt annál a kimenetnél. Azonnal javítsa meg vagy cserélje ki a hibás villamos alkatrészeket. A villogó LED alaphelyzetbe állításához fordítsa el a kulcsos kapcsolót Ki”, majd vissza Be” állásba, és törölje a vezérlők hibamemóriáját, lásd: Hibamemória és a hiba előhívása.
Ha egy kimeneti LED sem villog, és a megfelelő LED sem világít, ellenőrizze, hogy a funkció működését befolyásoló bemeneti kapcsoló a megfelelő helyzetben van-e. Ellenőrizze a kapcsoló megfelelő működését.
Ha a kimenethez tartozó LED világít, de a gép nem a várt módon működik, az azt jelzi, hogy a hiba nem villamos természetű. Végezze el a szükséges javítást.
Note: A villamos rendszer korlátai miatt előfordulhat, hogy az Indítás”, Izzítás” és ETR/ALT” kimeneti LED-jei nem villognak akkor sem, ha villamos hiba áll fenn ezeknél a funkcióknál. Ha a gép ezen funkciói közül bármelyik meghibásodik, mindenképpen ellenőrizze a villamos áramkört feszültség- és ellenállásmérővel, és győződjön meg arról, hogy nem áll fenn villamos hiba ezeknél a funkcióknál.
Ha minden kimeneti kapcsoló a megfelelő helyzetben van és megfelelően működik, de az adott kimenethez tartozó LED nem világít, az ECU-hibát jelez. Ilyen esetben forduljon segítségért hivatalos Toro-forgalmazójához.
Ha a vezérlő hibát észlel a kimeneti mágnesszelepek egyikénél, villogni kezd a gép diagnosztikai lámpája (a forgókés diagnosztikai lámpája a konzolon vagy a zöld diagnosztikai lámpa a konzol alatt), és a rendszer eltárol egy hibát a vezérlőegység (ECU) memóriájában. A hiba ezután a kézi diagnosztikai ACE-eszközzel, illetve asztali vagy hordozható számítógéppel bármikor lekérhető és megtekinthető. A vezérlő egyszerre 1 hibát tárol, és addig nem tárol el újabbat, amíg az elsőt nem törölték.
A tárolt hibák előhívása (ne üljön a kezelőülésen)
Fordítsa az indítókulcsot KI helyzetbe.
Csatlakoztassa a kézi diagnosztikai eszközt a vezérlőegység kívánt visszacsatoló hurkának csatlakozójához (használjon megfelelő átfedést).
Állítsa a nyíróegység leengedő/felemelő vezérlőkarját FELEMELéS helyzetbe, és tartsa ott.
Forgassa el a kulcsot BE állásba, és továbbra is tartsa a nyíróegység leengedő/felemelő vezérlőkarját FELEMELéS helyzetben, amíg a diagnosztikai eszköz bal felső lámpája ki nem gyullad (körülbelül 2 másodperc).
Engedje vissza a nyíróegység leengedő/felemelő vezérlőkarját középső helyzetbe.
A kézi eszköz ekkor előhívja a vezérlő memóriájában tárolt hibát.
Important: A kijelzőn nyolc (8) különálló bejegyzés jelenik meg, a hiba a 8. bejegyzésben lesz látható. Minden bejegyzés 10 másodpercre jelenik meg. A hiba megjelenítéséhez a diagnosztikai eszköz kijelzőjén a Kimenetek lapnak kell megnyitva lennie. A hibás áramkör villog. A bejegyzések addig ismétlődnek, amíg a kulcsot Ki” állásba nem kapcsolja. A gép ebben az üzemmódban nem indítható.
A hibamemória törlése (ehhez nincs szükség diagnosztikai eszközre)
Fordítsa az indítókulcsot KI helyzetbe.
Fordítsa az élezés kapcsolóját első vagy hátsó élezési helyzetbe.
Fordítsa a forgókésvezérlő kapcsolót Engedélyezés állásba.
Állítsa a nyíróegység leengedő/felemelő vezérlőkarját Felemelés helyzetbe, és tartsa ott.
Forgassa el a kulcsot Be állásba, és tartsa a nyíróegység leengedő/felemelő vezérlőkarját továbbra is FELEMELéS helyzetben, amíg a forgókés ellenőrző lámpája villogni nem kezd (körülbelül 2 másodperc).
Engedje vissza a nyíróegység leengedő/felemelő vezérlőkarját, majd fordítsa a kulcsot KI állásba. A memória törlése megtörtént.
Kapcsolja az élezés kapcsolóját KI állásba, az engedélyező kapcsolót pedig LETILTáS állásba.
Important: Ne hagyja a diagnosztikai ACE-kijelzőt a géphez csatlakoztatva. Nem arra készült, hogy elviselje a gép napi használata során jelentkező behatásokat. Ha befejezte a diagnosztikai ACE használatát, kösse le a gépről, és kösse vissza a visszahurkolást a vezetékköteg csatlakozójára. A gép a visszacsatoló hurok csatlakoztatása nélkül nem működik. Tegye el a diagnosztikai ACE-egységet zárt térben egy száraz, biztonságos helyre. Ne a gépen tárolja.
A tényleges fűnyírás megkezdése előtt sajátítsa el a gép működtetését egy nyitott területen. Gyakorolja a motor beindítását és leállítását. Gyakorolja az előremenetet és a hátramenetet. Gyakorolja a hengerkések leengedését és felemelését, valamint azok be- és kikapcsolását. Ha megismerkedett a géppel, gyakorolja az emelkedőn és lejtőn történő munkavégzést különböző sebességek mellett.
Ha egy figyelmeztető lámpa használat közben világítani kezd, álljon meg azonnal a géppel, és szüntesse meg a problémát, mielőtt folytatná a munkát. Ha hibás állapotában használja a gépet, annak súlyos károsodás lehet a következménye.
Important: A kormányoszlopon lévő piros diagnosztikai visszajelző jelzi, amikor az izzítógyertyák működnek. Ne indítsa el a motort, amíg az izzítási ciklus be nem fejeződött.
Indítsa el a motort, és állítsa a gázkart GYORS állásba, hogy a motor maximális fordulatszámon járjon. Állítsa a be-ki kapcsolót Bekapcsolva helyzetbe, a nyíróegység leengedő/felemelő vezérlőkarjával pedig indítsa el a nyíróegységeket (az első nyíróegységeket úgy állítják be, hogy a hátsó nyíróegységek előtt ereszkedjenek le). Az előremenetben történő fűnyíráshoz nyomja le előre a menetpedált. Olyan sebességet tartson, amelynél még nem gyullad ki a forgókésvezérlés visszajelző lámpája. A megfelelő nyíráshoz növelje vagy csökkentse fokozatosan a sebességet.
A be-ki kapcsolóval kapcsolja ki a nyíróegység leengedő/felemelő vezérlőkarját (középső állás), rögzítse össze a pedálokat, majd emelje fel a nyíróegységet vonulási helyzetbe. Akadályok közelében haladva ügyeljen arra, nehogy véletlenül károsodjon a gép vagy valamelyik nyíróegység. Legyen különösen óvatos, ha lejtőn dolgozik a géppel. Haladjon lassan, és kerülje az éles kanyarodást a lejtőn, nehogy felboruljon a géppel. Lejtőn való lefelé haladáskor engedje le a nyíróegységeket az irányíthatóság érdekében.
Állítsa le a motort, vegye ki az indítókulcsot, és várja meg, amíg az összes mozgó alkatrész megáll, csak ezután hagyja el a kezelőülést. Hagyja lehűlni a gépet, mielőtt beállítási, szervizelési, tisztítási vagy tárolási munkába kezd rajta.
Tisztítsa le a füvet és törmeléket a nyíróegységekről, a hajtásokról, a hűtőrácsokról, valamint a tűzveszély megelőzése érdekében a hangtompítókról és a motortérből. Takarítsa fel a kiömlött olajat vagy üzemanyagot.
A gép tárolása vagy szállítása során zárja el az üzemanyagcsapot.
Kapcsolja ki a tartozékok meghajtását vonuláskor, vagy amikor nem használja a gépet.
Végezze el a biztonsági öv karbantartását és tisztítását szükség szerint.
Se a gépet, se az üzemanyagtartályt ne tárolja olyan helyen, ahol nyílt láng, szikra vagy őrláng fordul elő, például vízmelegítőn vagy más eszközökön.
A gép utánfutóra vagy teherjárműre történő felrakásakor használjon teljes szélességű rámpákat.
Kösse le a gépet biztonságosan.
Vészhelyzetben a gép úgy mozgatható, ha kinyitja a változó lökettérfogatú hidraulikaszivattyú megkerülőszelepét, majd tolni vagy vontatni kezdi a gépet.
Important: A gép tolása vagy vontatása ne történjen 3–4,8 km/h-nál nagyobb sebességgel, különben a hajtásrendszer belső károsodást szenvedhet. A gép tolásakor vagy vontatásakor a megkerülőszelep legyen nyitott helyzetben.
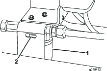
A megkerülőszelep a változó lökettérfogatú szivattyú tetején található (Ábra 34). A megnyitásához fordítsa el balra vagy jobbra 90°-kal (¼ fordulattal) a szelepet, hogy belül szabadon áramolhasson az olaj.
Note: Így már a sebességváltó sérülése nélkül mozgathatja lassan a gépet.

A motor indítása előtt zárja el a megkerülőszelepet.
Important: A motort nyitott megkerülőszeleppel járatva az erőátvitel túlmelegszik.
Note: A szelep elzárásakor ne lépje túl a 7–11 N∙m nyomatékot.
Az alábbi lista a hidraulikus vezérlőtömb mágnesszelepeinek különböző funkcióit azonosítja és írja le. Minden mágnesszelepet áram alá kell helyezni ahhoz, hogy funkciójukat elláthassák.
| Mágnesszelep | Funkció |
|---|---|
| MSV1 | Az első hengerkés köre |
| MSV2 | A hátsó hengerkés köre |
| SV4 | Az első szárnyon lévő nyíróegységek felemelése |
| SV3 | Az első középső nyíróegység felemelése |
| SV5 | A hátsó nyíróegységek felemelése |
| SV1 | A nyomás növelése/csökkentése a hidraulikus körben |
| SV2 | Irány: BE = növelés, KI = csökkentés |
| SV 6 | A bal hátsó szárnyon lévő nyíróegység |
| SV 7 | A jobb hátsó szárnyon lévő nyíróegység |
| SV8 | Terheléstartás |
Note: A gép jobb és bal oldalát normál üzemeltetési helyzetben határozza meg.
A gép beállításának, tisztításának vagy javításának megkezdése előtt, vagy mielőtt elhagyja a gépet, tegye a következőket:
Parkolja le a gépet sík talajon.
Állítsa a gázkart alacsony alapjáratra.
Szerelje le a vágóegységeket.
Engedje le a vágóegységeket.
Ellenőrizze, hogy a menetpedál semleges helyzetben van-e.
Húzza be a rögzítőféket.
Állítsa le a motort, és vegye ki az indítókulcsot.
Várja meg, amíg minden mozgó alkatrész megáll.
A karbantartás megkezdése előtt hagyja a gép elemeit lehűlni.
Ha lehet, járó motorú gépen ne végezzen karbantartást. Tartsa távol magát a mozgó alkatrészektől.
Szükség esetén bakolja alá a gépet vagy annak alkatrészeit.
Az energiát tároló alkatrészekből óvatosan engedje ki a nyomást.
Tartsa a gép összes részegységét megfelelő üzemállapotban, a kötőelemeket pedig kellően meghúzva.
Cseréljen ki minden kopott vagy sérült címkét.
A biztonság és az optimális teljesítmény érdekében csak eredeti Toro-pótalkatrészeket használjon. A más által gyártott pótalkatrészek használata veszélyes lehet, és emellett a jótállást is érvényteleníti.
| Karbantartási időköz | Karbantartási intézkedés |
|---|---|
| Az első 8 óra után |
|
| Az első 50 óra után |
|
| Az első 200 óra után |
|
| Minden egyes használat előtt, vagy naponta |
|
| Minden 25 órában |
|
| Minden 50 órában |
|
| Minden 100 órában |
|
| Minden 150 órában |
|
| Minden 200 órában |
|
| Minden 400 órában |
|
| Minden 800 órában |
|
| Minden 1000 órában |
|
| Minden 2000 órában |
|
| Minden 2 évben |
|
Rendszeres használatához másolja le az oldalt.
| A karbantartás során ellenőrizendő elem | Hét: | ||||||
|---|---|---|---|---|---|---|---|
| Hét. | K. | Sze. | Cs. | P. | Szo. | V. | |
| Ellenőrizze a biztonsági reteszelő berendezéseket. | |||||||
| Ellenőrizze a fék működését. | |||||||
| Ellenőrizze a motorolaj és üzemanyag szintjét. | |||||||
| Ürítse le a vízleválasztót. | |||||||
| Ellenőrizze a légszűrő eltömődésjelzőjét. | |||||||
| A hűtő és a hűtőrács ellenőrzése törmelék szempontjából. | |||||||
| Ellenőrizze a szokatlan motorzajokat.1 | |||||||
| Keressen szokatlan üzemi zajokat. | |||||||
| Ellenőrizze a hidraulikafolyadék szintjét. | |||||||
| Ellenőrizze a hidraulikaszűrő visszajelzőjét. 2 | |||||||
| Ellenőrizze a hidraulikatömlők épségét. | |||||||
| Ellenőrizze a folyadékszivárgást. | |||||||
| Ellenőrizze a gumiabroncsok nyomását. | |||||||
| Ellenőrizze a műszerek működését. | |||||||
| Ellenőrizze a hengerkés és a fenékkés beállítását. | |||||||
| Ellenőrizze a vágásmagasság-beállítást. | |||||||
| Ellenőrizze a kenést összes zsírzógombnál. 3 | |||||||
| Javítsa meg a sérült fényezést javítófestékkel. | |||||||
|
1. Ha a motor nehezen indul, erősen füstöl vagy egyenetlenül jár, ellenőrizze az izzítógyertyát és a befecskendező fúvókákat. 2. Járó motor és működési hőmérsékletű olaj mellett ellenőrizze. 3. Minden lemosás után azonnal, az előírt időköztől függetlenül |
|||||||
| Az ellenőrzést végezte: | ||
| Tétel | Dátum | Információk |
| 1 | ||
| 2 | ||
| 3 | ||
| 4 | ||
| 5 | ||
| 6 | ||
| 7 | ||
| 8 | ||
Important: A további karbantartási eljárásokra vonatkozóan lásd a motor kezelői kézikönyvét.
Note: A géphez tartozó kapcsolási rajz vagy hidraulikus rendszerrajz tekintetében látogasson el a www.Toro.com webhelyre.
| Karbantartási időköz | Karbantartási intézkedés |
|---|---|
| Minden 50 órában |
|
Kenje meg a csapágyak és perselyek összes zsírzószemét 2. sz. lítiumos zsírral.
A zsírzógombok elhelyezkedése és a kenéskor felhasználandó zsír mennyisége a következő:
A nyíróegység tartókerete és forgóegysége (2) (Ábra 35)

A hátsó tengely összekötőrúdja (2) (Ábra 36)
A hidraulikus munkahenger gömbcsuklói (2) (Ábra 36)
A tengelycsonkcsapszeg perselyei (2) (Ábra 36) – A tengelycsonkcsapszeg felső illesztéseit csak évente kell megkenni (2 szivattyú).

Az első emelő munkahengerek (3) (Ábra 37 és Ábra 38)


A hátsó emelőhenger forgószára (2) (Ábra 39)

Az emelőkar forgószára (3) (Ábra 40)

A hátsó tengely forgószára (Ábra 41)

A hátsó emelőkar forgószárai (2) (Ábra 42)

Fékpedáltengely (1) (Ábra 43)

Az olajszint ellenőrzését és az olaj forgattyúházba való betöltését álló motornál végezze.
Ne változtassa meg a motor fordulatszám-szabályozójának beállításait, és ne járassa túl nagy fordulatszámon a motort.
| Karbantartási időköz | Karbantartási intézkedés |
|---|---|
| Minden 400 órában |
|
Ellenőrizze a légszűrőházat olyan sérüléseket keresve, amelyek levegőszivárgást okozhatnak. Cserélje ki, ha károsodott. Ellenőrizze a teljes szívórendszert szivárgás, károsodás és laza tömlőbilincsek szempontjából.
A légszűrő szervizelésére csak akkor van szükség, ha a szerviz-visszajelző (Ábra 44) ezt szükségessé teszi. A légszűrőbetét korábbi cseréjével csak növekszik annak kockázata, hogy szennyeződés jut a motorba, amikor a légszűrőbetétet eltávolítja.

Important: Ellenőrizze, hogy a légszűrőfedél megfelelően felül-e a légszűrőházra, és jól tömít-e.
Húzza kifelé a reteszt, és forgassa el balra a levegőtisztító burkolatát (Ábra 45).

Távolítsa el a légszűrőfedelet a légszűrőházról. A szűrőbetét eltávolítása előtt kis – 2,75 bar – nyomású tiszta és száraz levegővel fúvassa ki az elsődleges szűrő külseje és a tartály között felgyűlt nagyobb darabokat. Ne használjon nagynyomású levegőt, mert az befújhatja a szennyeződést a szívórendszerbe.
Ezzel a tisztítási eljárással meggátolható, hogy szennyeződés jusson a szívórendszerbe, amikor eltávolítja az elsődleges szűrőt.
Távolítsa el és cserélje ki az elsődleges szűrőt (Ábra 46).
A használt szűrőbetét tisztítása nem javasolt, mert attól károsodhat a szűrőanyag. Vizsgálja meg az új szűrőt, hogy nincs-e rajta szállítási sérülés, és ellenőrizze a szűrő és a ház közötti tömítést. Ne használjon sérült szűrőbetétet. A betét külső peremére nyomást kifejtve helyezze be az új szűrőt a légszűrőházba. Ne fejtsen ki nyomást a szűrőbetét hajlékony középső részére.

Important: Ne kísérelje meg a biztonsági szűrőbetét tisztítását (Ábra 47). Az elsődleges szűrőbetét minden harmadik cseréjekor cserélje ki a biztonsági szűrőbetétet egy új betétre.

Tisztítsa meg az eltávolítható légszűrőfedélben található poreltávolító nyílást. Távolítsa el a légszűrőfedélből a gumi kimeneti szelepet, tisztítsa meg az üreget, majd helyezze vissza a kimeneti szelepet.
Szerelje fel a légszűrőfedelet úgy, hogy a gumi kimeneti szelep lefelé nézzen – hátulról nézve kb. 5 és 7 óra közötti helyzetben.
Ha a visszajelző (Ábra 44), ha pirosan világít, nullázza le.
| Karbantartási időköz | Karbantartási intézkedés |
|---|---|
| Minden egyes használat előtt, vagy naponta |
|
A forgattyúházat gyárilag feltöltik olajjal, ennek ellenére a motor első beindítása előtt és után is ellenőrizze az olajszintet.
Használjon az alábbi előírásoknak megfelelő kiváló minőségű motorolajat:
API-besorolás: CH-4, CI-4 vagy magasabb
Javasolt olaj: SAE 15W-40 (–18 °C felett)
Alternatív olaj: SAE 10W-30 vagy 5W-30 (bármilyen hőmérsékleten)
Note: A Toro Premium motorolaj 15W-40 és 10W-30 viszkozitású változata egyaránt kapható a forgalmazóknál. A cikkszámokkal kapcsolatban lásd az alkatrész-katalógust.
Note: A motorolaj szintjének ellenőrzésére a legalkalmasabb időpont a munkanap eleje, amikor a motor még hideg a beindítás előtt. Ha járt a motor, hagyja visszacsorogni az olajat az olajteknőbe legalább 10 percig, mielőtt ellenőrzi a szintjét. Ha az olajszint a nívópálcán levő alacsony jelölésen vagy az alatt látható, olajat betöltve emelje a szintet a tele jelölésig. Ne töltse túl a motort.Ha az olajszint a nívópálca felső és alsó jelölése közé esik, nem kell rátöltenie.
Álljon a géppel sík felületre, engedje le a nyíróegységeket, állítsa le a motort, húzza be a rögzítőféket, és vegye ki a kulcsot.
Oldja a motorháztető reteszét, és nyissa fel a motorháztetőt (Ábra 48).

Vegye ki a nívópálcát (Ábra 49), törölje tisztára, tegye vissza a csövébe, majd húzza ki újra.
Ellenőrizze az olajszintet a nívópálcán. Az olajszintnek a nívópálcán lévő tele jelölésig kell érnie.

Ha az olajszint a biztonságos tartomány alatt van, vegye le a betöltősapkát (Ábra 50), és töltsön be annyi olajat, hogy a szintje elérje a tele jelzést.
Important: Ne töltse túl a motort.

Tegye vissza az olajbetöltő sapkát és a nívópálcát.
Csukja le a motorháztetőt, és rögzítse a reteszekkel.
| Karbantartási időköz | Karbantartási intézkedés |
|---|---|
| Az első 50 óra után |
|
| Minden 150 órában |
|
Befogadóképesség: 7,0 l (a szűrővel együtt)
Először az első 50 üzemóra után, majd 150 üzemóránként cserélje le az olajat és a szűrőt.
Vegye ki a leeresztőcsavart (Ábra 51), és hagyja kifolyni az olajat egy edénybe. Amikor már nem folyik ki több olaj, csavarja vissza a leeresztőcsavart.

Távolítsa el az olajszűrőt (Ábra 52). Kenje be vékonyan friss olajjal az új olajszűrő tömítését, majd szerelje fel az olajszűrőt. Ne húzza meg túl erősen az olajszűrőt.

Töltsön olajat a forgattyúházba.
Állítsa előre annyira a gázkart, hogy az üléstalp foglalatának ütközzön.
Lazítsa meg a gázbovden csatlakozóját a befecskendezőszivattyúnál lévő karon (Ábra 53).

Nyomja neki a befecskendezőszivattyú karját a megemelt alapjárat ütközőjének, és húzza meg a gázbovden csatlakozóját.
Note: Meghúzásakor a kábel csatlakozójának szabadon kell forognia.
Húzza meg a súrlódást szabályozó önzáró anyát 4–6 N m nyomatékkal. A gázkar működtetéséhez szükséges erő maximum 80 N lehet.
| Karbantartási időköz | Karbantartási intézkedés |
|---|---|
| Minden 2 évben |
|
Parkolja le a gépet sík talajon, engedje le a nyíróegységeket, húzza be a rögzítőféket, állítsa le a motort, és vegye ki az indítókulcsot.
2 évente ürítse le és tisztítsa ki az üzemanyagtartályt. Akkor is ürítse le és tisztítsa ki az üzemanyagtartályt, ha az üzemanyag-ellátó rendszer elszennyeződött, vagy a gépet hosszabb ideig tárolni fogja. Öblítse ki a tartályt tiszta üzemanyaggal.

| Karbantartási időköz | Karbantartási intézkedés |
|---|---|
| Minden 400 órában |
|
Ellenőrizze az üzemanyag-vezetékeket elhasználódás, károsodás és laza csatlakozások szempontjából.
| Karbantartási időköz | Karbantartási intézkedés |
|---|---|
| Minden egyes használat előtt, vagy naponta |
|
| Minden 400 órában |
|
Parkolja le a gépet sík talajon, engedje le a nyíróegységeket, húzza be a rögzítőféket, állítsa le a motort, és vegye ki az indítókulcsot.
Helyezzen egy tiszta edényt az üzemanyagszűrő alá.
Lazítsa meg a szűrőház alján található leeresztőcsavart, és nyissa ki a tartályrögzítés tetején lévő szellőzőnyílást.

Tisztítsa meg az üzemanyagszűrő felszerelési helyének környékét.
Távolítsa el a szűrőházat, és tisztítsa meg a felszerelési felületet.
Kenje meg a szűrőház tömítését tiszta olajjal.
Szerelje fel és húzza meg kézzel a szűrőházat annyira, hogy a tömítése felfeküdjön a felszerelési felületre, majd húzzon még rajta további ½ fordulatnyit.
Húzza meg a szűrőház alján található leeresztőcsavart, és zárja be a tartályrögzítés tetején lévő szellőzőnyílást.
Note: Csak akkor végezze el ezt a műveletet, ha a motor annak ellenére nem indul be, hogy az üzemanyagrendszer átesett a normál légtelenítési eljáráson; lásd: Az üzemanyagrendszer légtelenítése.
Lazítsa meg az 1. sz. befecskendezőszelep- és foglalategység csatlakozóját.

Állítsa a gázkart GYORS helyzetbe.
Fordítsa a kulcsot ÜZEM helyzetbe, és figyelje, ahogyan az üzemanyag áramlik a csatlakozó körül. Amikor már folyamatos üzemanyag-áramlást lát, fordítsa az indítókulcsot KI helyzetbe.
Húzza meg biztonságosan a csatlakozót.
Ismételje meg a 1–4. lépést a többi fúvóka esetében is.
Note: A tisztítás egyszerűsítése érdekében eltávolíthatja a ventilátor burkolatát a gépről.
Szerelje fel a hátsó hűtőrácsot, és rögzítse a reteszekkel.
Important: A motor megtisztításához ne használjon vizet, mert az a motor sérülését okozhatja.
A gép javítása előtt kösse le az akkumulátort. Először a negatív sarut kösse le, és utána a pozitívot. Először a pozitív sarut kösse vissza, és utána a negatívot.
Az akkumulátor töltését nyitott, jól szellőző helyen végezze, szikráktól és nyílt lángtól távol. A töltőt az akkumulátorra való csatlakoztatása vagy leválasztása előtt húzza ki a fali aljzatból. Viseljen védőruházatot, és használjon szigetelt szerszámokat.
| Karbantartási időköz | Karbantartási intézkedés |
|---|---|
| Minden 25 órában |
|
Az akkumulátor elektrolitszintjét megfelelően karban, az akkumulátor tetejét pedig tisztán kell tartani. Ha olyan helyen tárolja a gépet, ahol a hőmérséklet nagyon magas, az akkumulátor gyorsabban lemerül, mint ha hűvös helyen történik a tárolása.
Az akkumulátor elektrolitja kénsavat tartalmaz, amely lenyelve halálos, bőrre kerülve pedig súlyos égési sérüléseket okoz.
Ne igyon elektrolitot, és ügyeljen arra, hogy ne érintkezzen a bőrrel, szemmel vagy ruházattal. Viseljen védőszemüveget szemei, valamint gumikesztyűt a keze védelmére.
Olyan helyen végezze az akkumulátor feltöltését elektrolittal, ahol van a közelben tiszta víz, hogy szükség esetén rögtön leöblíthesse a bőrét.
Az akkumulátor töltését jól szellőző helyen végezze, hogy a töltéskor keletkező gázok elillanhassanak.
Mivel a gázok robbanásveszélyesek, kerülje a nyílt lángot és a villamos szikrákat az akkumulátor közelében, és ne dohányozzon.
A gázok belélegzése hányingert okozhat.
Húzza ki a töltőt a konnektorból, mielőtt a töltőkábeleket az akkumulátor pólusaira csatlakoztatja, vagy leválasztja azokat onnan.
A cellákban az elektrolitszintet desztillált vagy ionmentes vízzel tartsa fenn. A cellákat ne töltse a bennük található osztott gyűrű alsó pereme fölé. A cellakupakokat úgy helyezze vissza, hogy a szellőzőnyílásaik hátrafelé (az üzemanyagtartály felé) nézzenek.
Mossa le rendszeresen az akkumulátor tetejét ammóniás vagy szódabikarbónás oldattal benedvesített ecsettel. Öblítse le a felső felületet tiszta vízzel a lemosás után. Az akkumulátor tisztítása közben a cellakupakok legyenek a helyükön.
Az akkumulátorkábelek rögzüljenek szorosan az akkumulátor pólusain, hogy jó villamos érintkezést biztosítsanak.
Ha a pólusoknál korrózió jelenne meg, kösse le a kábeleket a negatívval (–) kezdve, majd kaparja le tisztára a sarukat és a pólusokat egyenként. Csatlakoztassa a kábeleket a pozitívval (+) kezdve, majd vonja be a pólusokat vazelinnel.
| Karbantartási időköz | Karbantartási intézkedés |
|---|---|
| Minden egyes használat előtt, vagy naponta |
|
A gumiabroncsokat túlfújva szállítják ki. Ezért engedjen ki belőlük némi levegőt, hogy csökkenjen a nyomásuk. Állítsa az első és a hátsó gumiabroncsokban az abroncsnyomást 1,03–1,38 bar értékre.
Az alacsony abroncsnyomás csökkenti a gép lejtőstabilitását. Emiatt a gép felborulhat, ami súlyos, akár halálos sérüléssel is járhat.
Ne használja a gépet alacsony abroncsnyomás mellett.
| Karbantartási időköz | Karbantartási intézkedés |
|---|---|
| Az első 8 óra után |
|
| Minden 200 órában |
|
Húzza meg a kerékanyákat és -csavarokat 115–135 N m nyomatékkal.
A kerékanyák és -csavarok nem megfelelő nyomatékkal történő meghúzása személyi sérülést okozhat.
Mindig ügyeljen arra, hogy a kerékanyák és -csavarok megfelelően meg legyenek húzva.
| Karbantartási időköz | Karbantartási intézkedés |
|---|---|
| Minden 400 órában |
|
Ellenőrizze az olajszintet 400 üzemóránként. Kiváló minőségű SAE 85W-140 hajtóműolajat használjon csereként.
Álljon a géppel vízszintes felületre, állítsa a kereket úgy, hogy az egyik ellenőrző nyílás zárócsavarja (Ábra 59) 12 óránál, a másiké pedig 3 óránál legyen.

Csavarja ki a 3 óránál levő zárócsavart (Ábra 59). Az olajszintnek az ellenőrző nyílás aljánál kell lennie.
Ha az olajszint alacsony, csavarja ki a 12 óránál lévő zárócsavart, és töltsön be annyi olajat, hogy elkezdjen kifolyni a 3 óránál levő ellenőrző nyíláson.
Szerelje be mindkét zárócsavart.
Ismételje meg az 1–4. lépést a másik oldalon lévő bolygóműnél is.
| Karbantartási időköz | Karbantartási intézkedés |
|---|---|
| Az első 200 óra után |
|
| Minden 800 órában |
|
Először 200 üzemóra után cserélje le az olajat. Ezután 800 üzemóránként cseréljen olajat. Kiváló minőségű SAE 85W-140 hajtóműolajat használjon csereolajként.
Álljon a géppel vízszintes felületre, állítsa a kereket úgy, hogy az egyik ellenőrző és leeresztőcsavar a legalsó (6 óra) állásban legyen (Ábra 60).

Helyezzen egy edényt a bolygómű alá, csavarja ki a zárócsavart, és folyassa ki teljesen az olajat.
Helyezzen egy edényt a fékház alá, szerelje ki a leeresztőnyílás zárócsavarját, és folyassa ki az olajat (Ábra 61).

Miután az olaj leürült mindkét helyről, szerelje vissza a zárócsavart a fékházba.
Forgassa addig a kereket, amíg a bolygómű nyitott ellenőrző nyílása 12 óránál nem lesz.
Szerelje be a zárócsavart.
Ismételje meg az eljárást a másik oldalon lévő bolygómű/fék egységen is.
| Karbantartási időköz | Karbantartási intézkedés |
|---|---|
| Minden 400 órában |
|
A hátsó tengely gyárilag SAE 85W-140 hajtóműolajjal van feltöltve. A motor beindítása előtt, majd azt követően 400 üzemóránként ellenőrizze az olajszintet. A befogadóképesség 2,3 l. Naponta ellenőrizze szemrevételezéssel szivárgás szempontjából.
Álljon a géppel sík felületre, engedje le a nyíróegységeket, állítsa le a motort, húzza be a rögzítőféket, és vegye ki a kulcsot.
Távolítsa el az ellenőrző nyílás zárócsavarját (Ábra 62) a tengely egyik végéből, és győződjön meg arról, hogy a kenőolaj szintje eléri-e a nyílás alsó peremét. Ha a szint alacsony, távolítsa el a feltöltőnyílás zárócsavarját (Ábra 62), és töltsön be annyi olajat, hogy a szintje elérje az ellenőrző nyílás alját.

| Karbantartási időköz | Karbantartási intézkedés |
|---|---|
| Az első 200 óra után |
|
| Minden 800 órában |
|
Először 200 üzemóra után, majd azt követően 800 üzemóránként cseréljen olajat.
Álljon a géppel sík felületre, engedje le a nyíróegységeket, állítsa le a motort, húzza be a rögzítőféket, és vegye ki a kulcsot.
Tisztítsa meg a három leeresztőnyílás körüli területet: egy-egy a tengely két végén, egy pedig középen található (Ábra 63).

Távolítsa el az olajszint-ellenőrző nyílás 3 zárócsavarját és a tengely fő szellőzőkupakját, hogy megkönnyítse az olaj leürülését.
Szerelje ki a leeresztőcsavarokat, és engedje le az olajat az edényekbe.
Szerelje be a zárócsavarokat.
Távolítsa el az olajszint-ellenőrző nyílás zárócsavarját, és töltse fel a tengelyt kb. 2,3 l 85W-140 hajtóműolajjal annyira, hogy az olaj megjelenjen a nyílás alján.
Szerelje vissza az ellenőrző nyílás zárócsavarját.
| Karbantartási időköz | Karbantartási intézkedés |
|---|---|
| Minden 800 órában |
|
800 üzemóránként vagy évente ellenőrizze a hátsó kerékösszetartást.
Mérje meg a kormányzott kerekek közötti távolságot (tengelymagasságban) a gumiabroncsok első és hátsó részénél. Az első méretnek 3 mm-rel kisebbnek kell lennie a hátsónál.
A távolság beállításhoz távolítsa el a sasszeget és az anyát az egyik összekötőrúd gömbcsuklójánál. Szerelje ki a gömbcsuklót a tengelycsonkkonzolból (Ábra 64).
Lazítsa meg az összekötőrudak mindkét végén a bilincseket (Ábra 64).

Forgassa befelé vagy kifelé a leválasztott gömbcsuklót 1 teljes fordulatot. Húzza meg a bilincset az összekötőrúd laza végén.
Forgassa el a teljes összekötőrudat ugyanabba az irányba (befelé vagy kifelé) 1 teljes fordulatot. Húzza meg a bilincset az összekötőrúd csatlakoztatott végén.
Szerelje vissza a gömbcsuklót a tengelycsonkkonzolba, és húzza meg kézzel az anyát. Mérje meg a kerékösszetartást.
Ha szükséges, ismételje meg az eljárást.
Ha a beállítás megfelelő, húzza meg az anyát, és tegyen be új sasszeget.
A menetpedál felengedésekor a gép nem indulhat el. Ha a gép kúszik, végezze el a szükséges beállításokat.
Parkolja le a gépet sík talajon, engedje le a nyíróegységeket, állítsa le a motort, nyomja le csak a jobb oldali fékpedált, és húzza be a rögzítőféket.
Emelje fel a gép bal oldalát, amíg az első és a hátsó kerék el nem emelkedik a műhely padlójától. Támassza alá a gépet emelőbakokkal a véletlen leesés megelőzése érdekében.
Indítsa be a motort, és járassa alacsony alapjáraton.
Állítsa be a szivattyúrúd végén lévő ellenanyákat, majd húzza a szivattyú szabályozó csővezetékét előre az előremeneti kúszás, illetve tolja hátra a hátrameneti kúszás megszüntetéséhez (Ábra 65).

Miután a kerék forgása leállt, húzza meg az ellenanyákat a beállított helyzet rögzítéséhez.
Állítsa le a motort, és engedje fel a jobb oldali féket. Távolítsa el a bakokat, és engedje le a gépet a műhely padlózatára. Tegyen egy próbakört a géppel, és győződjön meg arról, hogy nem indul el magától.
A hűtőfolyadék lenyelése mérgezést okozhat. Gyermekektől és háziállatoktól elzárva tartandó.
A nyomás alatt lévő, forrón kiáramló hűtőfolyadék, valamint a forró hűtő és kapcsolódó alkatrészei súlyos égési sérüléseket okozhatnak.
Hagyja hűlni a motort legalább 15 percig, mielőtt levenné a hűtősapkát.
A hűtősapka megnyitásakor használjon rongyot, a sapkát pedig lassan nyissa meg, hogy a gőz eltávozhasson.
| Karbantartási időköz | Karbantartási intézkedés |
|---|---|
| Minden egyes használat előtt, vagy naponta |
|
Távolítsa el naponta a hulladékot a hátsó hűtőrácsról, az olajhűtőről és a hűtőről (ha nagyon koszos környezetben dolgozik a géppel, végezze gyakrabban a tisztításukat).
Important: Soha ne permetezzen vizet forró motorra, mert ez a motor sérülését okozhatja.
Álljon a géppel sík felületre, engedje le a nyíróegységeket, állítsa le a motort, húzza be a rögzítőféket, és vegye ki a kulcsot.
Nyissa fel a motorháztetőt.
Tisztítsa meg alaposan a motorteret minden hulladéktól.
Csukja le a motorháztetőt.
Oldja ki és távolítsa el a hátsó hűtőrácsot (Ábra 66).

Tisztítsa meg alaposan a szűrőt.
Csavarja ki a gombokat, és forgassa el az olajhűtőt hátrafelé (Ábra 67).

Mindkét oldalon alaposan tisztítsa meg az olajhűtőt és a hűtőt sűrített levegővel. Vizet ne használjon.
Nyissa fel a motorháztetőt, és fúvassa ki a törmeléket a gép hátulja felé.
Forgassa vissza az olajhűtőt az eredeti helyzetébe, és húzza meg a gombokat.
| Karbantartási időköz | Karbantartási intézkedés |
|---|---|
| Minden egyes használat előtt, vagy naponta |
|
A hűtőrendszer befogadóképessége 9,4 liter.
Tisztítsa meg naponta a hulladékoktól a szűrőt, az olajhűtőt, illetve a hűtő elejét (vagy poros, koszos munkakörülmények esetén gyakrabban) – lásd: A hulladékok eltávolítása.
A hűtőrendszert víz és etilén-glikol fagyálló 50/50 százalékos keverékével töltik fel. Ellenőrizze a hűtő és a tágulási tartály hűtőfolyadékszintjét mindennap a motor beindítása előtt.
Óvatosan távolítsa el a hűtősapkát és a tágulási tartály sapkáját (Ábra 68).
Ellenőrizze a hűtőfolyadék szintjét a hűtőben és a tágulási tartályban (Ábra 68).
A hűtőben a folyadéknak a betöltőnyílás alsó pereméig, a tágulási tartályban pedig a tele jelzésig kell érnie.

Töltse fel a tágulási tartályt a tele jelölésig, illetve a hűtőt a betöltőcsonk tetejéig. Ne töltse túl a tágulási tartályt.
Note: Ha levegő ragadt a rendszerben, vegye le a leeresztőcsavart (Ábra 69) a hűtő felőli tartály tetejéről, és engedje ki a bennragadt levegőt. Szerelje vissza a légtelenítőcsavart PTFE (teflon) menetrögzítővel.

Szerelje vissza a hűtősapkát és a tágulási tartály sapkáját.
Csukja le a motorháztetőt, és rögzítse a reteszeket.
| Karbantartási időköz | Karbantartási intézkedés |
|---|---|
| Minden 100 órában |
|
| Minden 2 évben |
|
Befogadóképesség: 9,4 l
Védje a hűtőrendszert víz és fagyálló etilén-glikol 50/50 százalékos keverékével. Ne csak vizet használjon a hűtőrendszerben.
100 üzemóránként vizsgálja meg és húzza meg a csatlakozásokat. Cseréljen ki minden elhasználódott tömlőt.
2 évente engedje le és öblítse át a hűtőrendszert. Adjon hozzá fagyállót; lásd: A hűtőrendszer ellenőrzése.
Be kell állítani az üzemi fékeket, ha a fékpedálok holtjátéka nagyobb mint 2,5 cm, vagy nem elég hatékony a fék. A holtjáték az a távolság, amennyit a fékpedál elmozdítható, mielőtt fékezési ellenállást észlelne.
A reteszelőcsapot kioldva válassza szét a fékpedálokat, hogy egymástól függetlenül működjenek.
A fékpedálok holtjátékának csökkentéséhez és a fék érzékenyebbé tételéhez lazítsa meg a fékkábel menetes végén lévő első anyát (Ábra 70). Ezután húzza meg a hátsó anyát a bovden hátrébb állításához, amíg a fékpedálok holtjátéka 1,2–2,5 cm nem lesz. Ha beállította a fékeket, húzza meg az első anyákat.

| Karbantartási időköz | Karbantartási intézkedés |
|---|---|
| Minden 100 órában |
|
Ellenőrizze a generátorékszíj állapotát és feszességét 100 üzemóránként (Ábra 71). Szükség esetén cserélje ki a szíjat. Az alábbiak szerint ellenőrizze a feszességet:
Nyissa fel a motorháztetőt.
Ellenőrizze az ékszíj feszességét a generátor és a forgattyústengely szíjtárcsája között félúton 97 N erővel benyomva. Az ékszíj benyomódása normál esetben 1,1 cm. Ha a benyomódás mértéke nem megfelelő, folytassa a 3 lépéssel. Ha megfelelő, folytassa a munkagép használatát.

Lazítsa meg a merevítőt a motorhoz rögzítő, valamint a generátort a merevítőhöz rögzítő csavart.
Illesszen be egy feszítővasat a generátor és a motor közé, és feszítsen a generátoron.
A megfelelő feszességet elérve húzza meg a generátor és a merevítő csavarjait, hogy rögzítse a beállítást.
Húzza meg az ellenanyát a beállítás rögzítéséhez.
Ha hidraulikafolyadék került a bőre alá, azonnal kérjen orvosi segítséget. A bejutott folyadékot pár órán belül orvossal, sebészi úton el kell távolíttatni.
Mielőtt nyomás alá helyezi a hidraulika-rendszert, győződjön meg arról, hogy minden hidraulikacső és -tömlő megfelelő állapotban van, valamint az összes hidraulikus csatlakozó és szerelvény jól zár.
Egyetlen testrészével se kerüljön közel olyan szivárgó furatokhoz vagy fúvókákhoz, ahonnan nagynyomású hidraulikafolyadék távozhat.
A hidraulikafolyadék esetleges szivárgását ellenőrizze kartonlap vagy papírlap segítségével.
Szüntesse meg biztonságosan a nyomást a hidraulika-rendszerben, mielőtt bármilyen munkába kezd rajta.
| Karbantartási időköz | Karbantartási intézkedés |
|---|---|
| Minden egyes használat előtt, vagy naponta |
|
Álljon a géppel sík felületre, engedje le a nyíróegységeket, állítsa le a motort, húzza be a rögzítőféket, és vegye ki a kulcsot.
Tisztítsa meg a hidraulikatartály nyaka és töltőnyílása körüli területet (Ábra 72). Vegye le a sapkát a betöltőnyakról.

Vegye ki a nívópálcát betöltőnyakból, és törölje le egy tiszta ronggyal. Tegye vissza a nívópálcát a betöltőnyakba. Ezután vegye ki, majd ellenőrizze a folyadékszintet. A folyadékszintnek a nívópálca jelölésétől számított 6 mm-en belül kell lennie.
Ha a szint alacsony, töltsön be a megfelelő folyadékból annyit, hogy a szint a tele jelzésnél legyen.
Tegye vissza a nívópálcát és a sapkát a betöltőnyakra.
A tartályt gyárilag kiváló minőségű hidraulikafolyadékkal töltik fel. Ellenőrizze a hidraulikafolyadék szintjét, mielőtt először beindítja a motort, majd utána naponta; lásd: A hidraulikafolyadék ellenőrzése.
Javasolt hidraulikafolyadék: Toro PX Extended Life Hydraulic Fluid (megnövelt élettartamú hidraulikafolyadék); kapható 19 l-es kannában és 208 l-es hordóban.
Note: A javasolt cserefolyadék használata esetén ritkábban kell cserélni a folyadékot és a szűrőt.
Más használható hidraulikafolyadékok: ha a Toro PX Extended Life Hydraulic Fluid nem kapható, használhat más olyan hagyományos, nyersolajbázisú hidraulikafolyadékot, amelynek tulajdonságai megfelelnek az alábbi anyagjellemzőknek, és amely megfelel az iparági szabványoknak. Ne használjon szintetikus folyadékot. A megfelelő termékről érdeklődjön valamilyen kenőanyag-forgalmazónál.
Note: A Toro nem vállalja a felelősséget a nem megfelelő helyettesítő termék használatából eredő károkért, ezért használja megbízható, neves gyártók termékét.
| Anyagjellemzők: | ||
| Viszkozitás, ASTM D445 | 40 °C-on 44–48 cSt | |
| Viszkozitási index, ASTM D2270 | 140 vagy magasabb | |
| Dermedéspont, ASTM D97 | –37 °C és –45 °C között | |
| Iparági előírások: | Eaton Vickers 694 (I-286-S, M-2950-S/35VQ25 vagy M-2952-S) | |
Note: Sok hidraulikafolyadék majdnem színtelen, ezért nehéz észrevenni a szivárgását. A hidraulikafolyadékhoz piros festékadalék kapható 20 ml-es palackban. A palack tartalma 15–22 l hidraulikafolyadékhoz elegendő. 44-2500 cikkszámon megrendelhető a hivatalos Toro-forgalmazótól.
Important: A Toro által egyedüliként elfogadott, biológiailag lebomló szintetikus hidraulikafolyadék a Toro Premium Synthetic Biodegradable Hydraulic Fluid. Ez a folyadék kompatibilis a Toro hidraulika-rendszereiben használt elasztomerekkel, és széles hőmérséklet-tartományban használható. Ez a folyadék kompatibilis a hagyományos ásványi olajokkal, de maximális teljesítményhez alkalmas, és biológiailag lebomlik. A hidraulika-rendszerből alaposan ki kell mosni a hagyományos folyadékot. Az olaj 19 literes kannában és 208 literes hordóban kapható a hivatalos Toro-márkakereskedésekben.
32 liter; lásd: A hidraulikafolyadékra vonatkozó előírások
| Karbantartási időköz | Karbantartási intézkedés |
|---|---|
| Minden 800 órában |
|
| Minden 2000 órában |
|
Ha a folyadék elszennyeződik, mosassa át a hidraulikarendszert egy Toro-márkaszervizzel. A szennyezett hidraulikafolyadék a tiszta folyadékhoz képest tejszerűnek vagy feketének tűnik.
Álljon a géppel sík felületre, engedje le a nyíróegységeket, állítsa le a motort, húzza be a rögzítőféket, és vegye ki a kulcsot.
Nyissa fel a motorháztetőt.
Szerelje ki a leeresztőcsavart a tartály (Ábra 73) aljából, és engedje ki a hidraulikafolyadékot egy megfelelő edénybe.

Ha már nem jön több hidraulikafolyadék, szerelje vissza és húzza meg a zárócsavart.
Töltse fel a tartályt hidraulikafolyadékkal, lásd: A hidraulikafolyadékra vonatkozó előírások és A hidraulikafolyadék-tartály kapacitása.
Important: Csak a megadott hidraulikafolyadékot használja. Más folyadékok károsíthatják a rendszert.
Szerelje vissza a tartály sapkáját. Indítsa be a motort, majd az összes hidraulikus kezelőszervet megmozgatva oszlassa el a hidraulikafolyadékot a rendszerben.
Ellenőrizze, nincs-e szivárgás.
Állítsa le a motort.
Ellenőrizze a folyadék szintjét, és töltsön utána annyit, hogy a nívópálcán a tele jelzésig érjen a szintje.
Important: Ne töltse túl a tartályt.
| Karbantartási időköz | Karbantartási intézkedés |
|---|---|
| Minden 800 órában |
|
| Minden 1000 órában |
|
A hidraulika-rendszer szűrőfejét szervizelésiidőköz-visszajelzővel látták el. Járó motor mellett ellenőrizze a jelzőt, a zöld zónában kell lennie. Ha a visszajelző a piros zónában van, cserélje ki a szűrőbetétet.
Használjon Toro csereszűrőt (cikkszám: 94-2621).
Important: Bármilyen más szűrő használata érvénytelenítheti az egyes részegységekre vállalt garanciát.
Álljon a géppel sík felületre, engedje le a nyíróegységeket, állítsa le a motort, húzza be a rögzítőféket, és vegye ki a kulcsot.
Tisztítsa meg a szűrő rögzítési területének környékét. Tegyen egy edényt a szűrő alá, majd szerelje le a szűrőt (Ábra 74).

Kenje meg az új szűrő tömítését, és töltse fel a szűrőt hidraulikafolyadékkal.
Ellenőrizze a szűrő felfogatási területének tisztaságát. Szerelje fel és húzza meg kézzel a szűrőt annyira, hogy a tömítése felüljön a rögzítőlemezre. Ezután húzzon még rajta további ½ fordulatnyit.
Indítsa be a motort, és járassa nagyjából 2 percig a rendszer légtelenítéséhez.
Állítsa le a motort és vegye ki a kulcsot, majd nézze meg, hogy nincs-e valahol szivárgás.
| Karbantartási időköz | Karbantartási intézkedés |
|---|---|
| Minden egyes használat előtt, vagy naponta |
|
Ellenőrizze a hidraulikavezetékeket és -tömlőket szivárgás, megcsavarodott tömlők, laza tartóelemek, kopás, időjárás miatti öregedés és kémiai elhasználódás szempontjából. A használat megkezdése előtt végezze el a szükséges javításokat.
A tesztcsatlakozók a hidraulikus körben lévő nyomás ellenőrzésére szolgálnak. Segítségért forduljon hivatalos Toro-forgalmazójához.
Az A” tesztcsatlakozó (Ábra 75) az emelőhengerek hidraulikakörének hibakeresésében nyújt segítséget.

A B” tesztcsatlakozó (Ábra 76) az első nyíróegységek hidraulikakörének hibakeresésében nyújt segítséget.
A C” tesztcsatlakozó (Ábra 76) a hátsó nyíróegységek hidraulikakörének hibakeresésében nyújt segítséget.

A D” tesztcsatlakozó a hidrosztatikus hajtómű (Ábra 77) alján található, és a hajtóműben lévő töltőnyomás mérésére szolgál.
Az E” tesztcsatlakozó a vontatóegység előremeneti nyomásának mérésére szolgál (Ábra 77).
Az F” tesztcsatlakozó a vontatóegység hátrameneti nyomásának mérésére szolgál (Ábra 77).
A G” tesztcsatlakozó a kormányzási kör nyomásának mérésére szolgál (Ábra 77).

A kopott vagy sérült kés vagy fenékkés eltörhet, a letört darab pedig kirepülve súlyos, akár végzetes személyi sérülést is okozhat.
Ellenőrizze rendszeresen a nyíróegységeket kopás és sérülés szempontjából.
Óvatosan járjon el a nyíróegységek ellenőrzésekor. Burkolja be a késeket, vagy viseljen védőkesztyűt, és legyen óvatos a motollák és a fenékkések szervizelésekor. A motollákat és a fenékkéseket csak cserélni vagy fenni szabad; tilos azokat kiegyenesíteni vagy hegeszteni.
A több nyíróegységgel rendelkező gépeken végezze körültekintően a motolla forgatását; a másik nyíróegységek motollái is forogni kezdhetnek.
| Karbantartási időköz | Karbantartási intézkedés |
|---|---|
| Minden egyes használat előtt, vagy naponta |
|
Ellenőrizze a motolla-fenékkés érintkezést akkor is, ha előzőleg elfogadhatónak ítélte a nyírás minőségét. A kések teljes hosszában finoman érintkeznie kell a motollának és a fenékkésnek; lásd a kezelői kézikönyvben a motolla fenékkéshez állításával foglalkozó szakaszt.
Note: A kések fenésekor az összes első egység együtt működik, illetve az összes hátsó egység is együtt működik.
Álljon a géppel sík felületre, engedje le a nyíróegységeket, állítsa le a motort, húzza be a rögzítőféket, majd állítsa a be-ki kapcsolót kikapcsolási helyzetbe.
Oldja ki és emelje fel az ülést a kezelőszervekhez való hozzáférés érdekében.
Keresse meg a forgókésfordulatszám-választó gombokat és az élező gombjait (Ábra 78). Forgassa a kívánt élezőgombo(ka)t élezési állásba, illetve forgassa a forgókésfordulatszám-választó gombo(ka)t 1. állásba.

Note: Az élezési sebesség a forgókésfordulatszám-választó gomb 13-as állás felé forgatásával növelhető. Minden állás körülbelül 100 f/perc értékkel növeli a fordulatszámot. A választó beállítása után várjon 30 másodpercet, amíg a rendszer stabilizálódik az új fordulatszámon.
Állítsa be a késfenéshez a kezdeti motolla-fenékkés távolságot az összes élezendő nyíróegységen.
Indítsa be a motort, és járassa alapjárati fordulatszámon.
Válassza ki az első, hátsó vagy mindkét élezőgombot annak meghatározásához, hogy mely forgókéseket kívánja élezni.
Állítsa a be-ki kapcsolót bekapcsolt helyzetbe. A kijelölt hengerkések fenésének megkezdéséhez tolja előre a nyíróegység leengedő/felemelő vezérlőkarját.
Egy hosszú nyelű ecset segítségével hordjon fel késfenő pasztát a forgókésekre (Toro-cikkszám: 29-9100). Soha ne használjon rövid nyelű ecsetet.
Ha a forgókések élezés közben elakadnak vagy egyenetlenül járnak, húzza hátrafelé a nyíróegység leengedő/felemelő vezérlőkarját az élezés leállításához. A forgókések leállása után állítsa a kívánt forgókésfordulatszám-választó gombo(ka)t egy állással közelebb a 13. álláshoz. Az élezést a nyíróegység leengedő/felemelő vezérlőkarját előretolva folytathatja.
Ha a nyíróegységeken késfenés közben szeretne beállítást végezni, a nyíróegység leengedő/felemelő vezérlőkarját hátrahúzva állítsa le a nyíróegységeket, állítsa a be-ki kapcsolót kikapcsolt helyzetbe, és állítsa le a motort. A beállítások elvégzése után ismételje meg az 5–9. lépést.
A nyíróegység élezésének végén sorja jelenik meg a kés első élén. Egy reszelő segítségével óvatosan távolítsa el a sorját a vágóél megsértése nélkül.
Ismételje meg az eljárást a többi élezni kívánt nyíróegységnél is.
Ha végzett az élezési művelettel, állítsa vissza az élezőgombokat előre forgás állásba, engedje le az ülést, és mosson le minden késfenő pasztát a nyíróegységekről. Állítsa be a forgókés-fenékkés érintkezést szükség szerint.
Note: Ha az élezőgombokat élezés után nem állítja vissza előre forgási állásba, a nyíróegységek nem emelkednek fel, vagy nem működnek előírásszerűen.
A gépet gyárilag a legáltalánosabb fűnyírási módokhoz állítják be.
A következő beállításokkal finomhangolható a gép a következő felhasználásokhoz:
A nyíróegység emelőköreit állítható szelepekkel látták el annak biztosítása érdekében, hogy a nyíróegységek a kívánt sebességgel ereszkedjenek le. Az alábbiak szerint állítsa be őket:
Járassa a gépet, amíg üzemi hőmérsékletre nem melegszik.
A kívánt nyíróegység(ek) beállításához keresse meg a szelepeket az emelőcsonkon, lásd a táblázatot és a következőt: Ábra 79.
| Szelep | Az érintett nyíróegység |
| FC1 | 1. (első középső) |
| FC4 | 4. és 5. (első szárnyak) |
| FC5 | 2. és 3. (hátsó) |
| FC6 | 6. (bal hátsó) |
| FC7 | 7. (jobb hátsó) |

Lazítsa meg a szelepek rögzítőanyáit.
A nyíróegységek leereszkedési sebességének csökkentéséhez egy imbuszkulcs segítségével forgassa el a megfelelő szelepet jobbra.
A nyíróegységek többszöri felemelésével és leengedésével ellenőrizze az emelési sebesség beállítását. Végezze el a beállítását szükség szerint.
A beállított helyzet rögzítéséhez húzza meg a rögzítőanyát.
Növelheti az első külső nyíróegységek (4. és 5.) és a hátsó nyíróegységek (6. és 7.) fordulási magasságát, hogy a kontúros sportpályákon nagyobb hasmagasságot biztosítson.
Note: Ha ezt a módszert használja a fordulási magasság beállításához, ne módosítsa az RM CONFIG késleltetés eredeti beállítását (0).
A nyíróegységek fordulási magasságának növelése/beállítása:
Álljon a géppel sík felületre, engedje le a nyíróegységeket, állítsa le a motort, húzza be a rögzítőféket, és vegye ki a kulcsot.
Lazítsa meg az emelőkar kapcsolójának konzolját a 4., 6. vagy 7. emelőkarokhoz rögzítő kapupántcsavar anyáját (Ábra 80).

Állítsa felfelé az emelőkapcsoló konzolját a foglalatban a kívánt helyzetbe.
Állítsa az emelőkar kapcsolója és az emelőkaron lévő jelölés közötti távolságot körülbelül 1,6 mm-re.
Húzza meg a kapupántcsavar anyáját.
Az első 3 nyíróegység további lefelé való elmozdulásának beállítására az erősen kontúros helyeken lehet szükség. Ha dombon való haladáskor az első 3 nyíróegység bármelyike elemelkedik a talajtól, lejjebb állíthatja az első tartókeretet. Ehhez szerelje ki a rögzítőcsavarokat, és állítsa a keretet a fő keret alsó furataihoz (Ábra 81). Segítségért forduljon hivatalos Toro-forgalmazójához.
Note: A tartókeret leengedése csökkenti a nyíróegységek és a talaj közötti távolságot forduláskor és vonulási helyzetben, és előfordulhat, hogy az emelőkar láncának hosszát is be kell állítani a nyíróegységen.

Állítsa le a motort, vegye ki az indítókulcsot, és várja meg, amíg az összes mozgó alkatrész megáll, csak ezután hagyja el a kezelőülést. Hagyja lehűlni a gépet, mielőtt beállítási, szervizelési, tisztítási vagy tárolási munkába kezd rajta.
Se a gépet, se az üzemanyagtartályt ne tárolja olyan helyen, ahol nyílt láng, szikra vagy őrláng fordul elő, például vízmelegítőn vagy más eszközökön.
Parkolja le a gépet sík talajon, engedje le a nyíróegységeket, húzza be a rögzítőféket, állítsa le a motort, és vegye ki az indítókulcsot.
Tisztítsa meg alaposan a vontatóegységet, a nyíróegységeket és a motort.
Ellenőrizze a gumiabroncsok nyomását; lásd: A gumiabroncsok nyomásának ellenőrzése.
Ellenőrizze a kötőelemek meghúzott állapotát; szükség esetén húzza meg azokat.
Zsírozza meg az összes zsírzószemet és forgáspontot. Törölje le a felesleges kenőanyagot.
Finoman csiszolja meg és fesse le javítófestékkel a festett területet ott, ahol az megkarcolódott, lepattogzott vagy rozsdás lett. Javítson ki minden horpadást a fémvázon.
Az akkumulátor és a kábelek szervizelését végezze az alábbiak szerint; lásd: A villamos rendszerrel kapcsolatos munkavédelmi előírásokID000-448-328:
Kösse le az akkumulátorsarukat az akkumulátor pólusairól.
Tisztítsa meg az akkumulátort, a sarukat és a pólusokat drótkefe és sütőszódaoldat segítségével.
Vonja be a sarukat és az akkumulátorpólusokat Grafo 112X védőzsírral (Toro cikkszám: 505-47) vagy vazelinnel a korrózió megelőzésére.
60 naponta tegye 24 órás csepptöltésre az akkumulátort, hogy megelőzze a szulfátosodását.
Ürítse le a motorolajat az olajteknőből, és szerelje be a leeresztőcsavart.
Távolítsa el és selejtezze az olajszűrőt. Szereljen fel új olajszűrőt.
Töltse fel a motort a megadott motorolajjal.
Indítsa be a motort, és járassa alapjáraton kb. 2 percig.
Állítsa le a motort, és vegye ki az indítókulcsot.
Öblítse át az üzemanyagtartályt friss, tiszta üzemanyaggal.
Biztosítsa az üzemanyagrendszer összes szerelvényét.
Tisztítsa ki alaposan és szervizelje a légszűrőegységet.
Tömítse el a légszűrő bemenetét és a kipufogónyílást vízálló maszkolószalaggal.
Ellenőrizze a hűtőfolyadék fagyáspontját, szükség esetén töltse be víz és etilén-glikol fagyálló 50/50 arányú keverékét a régióban várható legalacsonyabb hőmérsékletnek megfelelően.