Note: Utilice este kit para adaptar el accesorio de cepillo de rodillo trasero (modelo 04650) únicamente cuando no se utilice en combinación con el groomer universal (modelo 04648).
Note: Los adaptadores izquierdos son solo necesarios en los modelos 04358 y 04384.
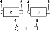
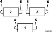
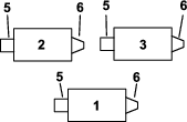
Note: Los lados derecho e izquierdo de la máquina se determinan desde la posición normal del operador.
Aparque la máquina en una superficie nivelada, desengrane las unidades de corte y accione el freno de estacionamiento.
Apague el motor, retire la llave y espere a que se detenga todo movimiento.
Si la unidad de corte está instalada, retire la unidad de corte de la unidad de tracción; consulte el Manual del operador de la unidad de tracción.
Utilice las siguientes figuras para determinar la posición idónea de los cepillos de rodillo.






Retire los 2 pernos que sujetan el soporte del motor a la placa lateral de la unidad de corte y retire el soporte del motor.

Instale el soporte del motor donde retiró el peso.
Las cuchillas del molinete están afiladas y pueden amputar las manos y los pies.
Mantenga las manos y los pies fuera del molinete.
Asegúrese de que el molinete esté inmovilizado antes de realizar tareas de mantenimiento.
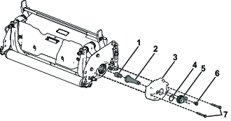
Identifique el acoplamiento de tracción que debe retirarse.
Note: Retirará el acoplamiento de tracción del lado del conjunto de trasmisión del cepillo de rodillo de la unidad de corte; consulte Determinación de la orientación de los cepillos de rodillo.
Inmovilice el molinete:
Incline hacia arriba la unidad de corte para acceder a la parte inferior del molinete.
Introduzca una palanca de mango largo (se recomienda una palanca de ⅜" x 12" con mango de destornillador) a través de la parte inferior del molinete de corte, lo más cerca del lateral de la unidad de corte que se va a apretar.
Coloque la palanca contra la parte soldada de la placa de soporte del molinete.
Note: Inserte la palanca entre la parte superior del eje del molinete y las partes traseras de las cuchillas del molinete, para que el molinete no se mueva.
Important: No toque con el borde de corte de las cuchillas la palanca, ya que puede dañar el borde de corte y/o causar una cuchilla alta.
Important: El inserto del lado izquierdo de la unidad de corte tiene roscas a izquierdas. El inserto del lado derecho de la unidad de corte tiene roscas a derechas.

Apoye el mango de la palanca contra el rodillo.
Termine de retirar el inserto del acoplamiento de tracción, al mismo tiempo que se asegura de que la palanca se mantiene en su sitio y, a continuación, retire la palanca.
Baje la unidad de corte para que se apoye sobre los rodillos.
Utilice un paño seco y limpio para limpiar las roscas internas del extremo de la unidad de corte.
Piezas necesarias en este paso:
| Adaptador derecho | 1 |
| Junta tórica | 1 |
| Carcasadel adaptador | 1 |
| Perno (5/16" x ⅝") | 1 |
| Adaptador izquierdo (solamente para modelos 04358 y 04384) | 1 |
| Arandela (solamente para modelos 04358 y 04384) | 1 |

Aplique compuesto fijador de roscas en las roscas internas del eje de transmisión. Apriete el adaptador en el eje de transmisión a entre 129 y 142 N∙m (Figura 9).
Important: El inserto del lado izquierdo de la unidad de corte tiene roscas a izquierdas. El inserto del lado derecho de la unidad de corte tiene roscas a derechas.
Note: El adaptador del lado izquierdo de la unidad de corte es negro. El adaptador del lado derecho de la unidad de corte es plateado.
Aplique compuesto fijador de roscas en las roscas internas del eje del molinete.
Inmovilice el molinete:
Introduzca una palanca de mango largo (se recomienda una palanca de 1 cm x 30 cm con mango de destornillador) a través de la parte delantera del molinete de corte, junto al lado de la unidad de corte a apretar (Figura 10).
Coloque la palanca contra la parte soldada de la placa de soporte del molinete (Figura 12).
Note: Inserte la palanca entre la parte superior del eje del molinete y las partes traseras de las cuchillas del molinete, para que el molinete no se mueva.
Important: No toque con el borde de corte de las cuchillas la palanca, ya que puede dañar el borde de corte o causar una cuchilla alta.
Important: El inserto del lado izquierdo de la unidad de corte tiene roscas a izquierdas. El inserto del lado derecho de la unidad de corte tiene roscas a derechas.

Apoye el mango de la palanca contra el rodillo.
Siga las instrucciones de instalación de los insertos roscados para instalarlos mientras mantiene la palanca colocada. Apriete el inserto al par de apriete recomendado.
Retire la palanca.
Instale el conjunto del adaptador en el molinete mientras se asegura de que la palanca se mantiene en su lugar y apriételo a entre 115 y 129 N∙m.
Retire la palanca.
Instale el peso que se retiró anteriormente con los 2 pernos correspondientes (5/16" x 2¼"); consulte la Figura 9.
Instale la junta tórica y la carcasa del adaptador en el peso. Fíjelo con el perno (5/16" x ⅝"); consulte la Figura 9.

Aplique compuesto fijador de roscas en las roscas internas del eje de transmisión. Apriete el adaptador en el eje de transmisión a entre 129 y 142 N∙m (Figura 9).
Important: El inserto del lado izquierdo de la unidad de corte tiene roscas a izquierdas. El inserto del lado derecho de la unidad de corte tiene roscas a derechas.
Note: El adaptador del lado izquierdo de la unidad de corte es negro. El adaptador del lado derecho de la unidad de corte es plateado.
Aplique compuesto fijador de roscas en las roscas internas del eje del molinete.
Inmovilice el molinete:
Introduzca una palanca de mango largo (se recomienda una palanca de ⅜" x 12" con mango de destornillador) a través de la parte delantera del molinete de corte, lo más cerca del lateral de la unidad de corte que se va a apretar (Figura 12).
Coloque la palanca contra la parte soldada de la placa de soporte del molinete (Figura 12).
Note: Inserte la palanca entre la parte superior del eje del molinete y las partes traseras de las cuchillas del molinete, para que el molinete no se mueva.
Important: No toque con el borde de corte de las cuchillas la palanca, ya que puede dañar el borde de corte o causar una cuchilla alta.

Apoye el mango de la palanca contra el rodillo.
Instale la arandela y el conjunto de adaptador en el molinete y apriételo a entre 115 y 129 N∙m; consulte la Figura 11.
Retire la palanca.
Instale el peso que se retiró anteriormente con los 2 pernos correspondientes (5/16" x 2¼"); consulte la Figura 9.
Instale la junta tórica y la carcasa del adaptador en el peso. Fíjelo con el perno (5/16" x ⅝"); consulte la Figura 9.