Note: Använd den här satsen för att anpassa tillbehöret för den bakre rullborsten (modell 04650) endast när den inte används tillsammans med universaltrimmare (modell 04648).
Note: Vänster adaptrar behövs endast på modellerna 04358 och 04384.
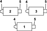
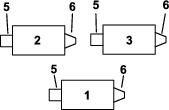
Note: Vänster och höger sida på maskinen är lika med förarens vänstra respektive högra sida vid normal körning.
Parkera maskinen på ett plant underlag, koppla ur klippenheterna och koppla in parkeringsbromsen.
Stäng av motorn, ta ut nyckeln och vänta tills alla rörliga delar har stannat.
Om klippenheten är monterad ska du ta bort klippenheten från traktorenheten. Se traktorenhetens bruksanvisning.
Använd följande bilder för att bestämma den lämpliga positionen för rullborstarna.






Ta bort de två skruvarna som fäster motorfästet vid klippenhetens sidoplatta, och ta bort motorfästet.

Montera motorfästet där du tog bort vikten.
Klippcylinderns knivar är vassa och kan slita av händer och fötter.
Håll händer och fötter borta från cylindern.
Se till att cylindern är fastlåst innan du servar den.
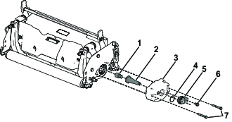
Identifiera drivskivan som ska tas bort.
Note: Du kommer att ta bort drivskivan från rullborstens drivenhetssida av klippenheten. Se Bestämma rullborstarnas inriktning.
Håll tillbaka cylindern:
Tippa klippenheten uppåt så att du kan komma åt cylinderns botten.
För in en bändstång med långt handtag (vi rekommenderar storleken ⅜ x 12 tum med ett skruvmejselhandtag) genom klippcylinderns botten, närmast sidan på den klippenhet som du ska dra åt.
Placera bändstången mot cylinderstödplattans svetsade sida.
Note: För in bändstången mellan den övre delen av cylinderaxeln och baksidan av cylinderknivarna så att cylindern inte kan röra sig.
Important: Rör inte vid eggen på någon av knivarna med bändstången. Detta kan skada eggen och/eller resultera i en hög kniv.
Important: Insatsen på klippenhetens vänstra sida är vänstergängad. Insatsen på klippenhetens högra sida är högergängad.

Placera bändstångens handtag mot rullen.
Slutför borttagandet av drivskivsinsatsen och säkerställ samtidigt att bändstången stannar på sin plats. Ta sedan bort bändstången.
Sänk klippenheten tills den vilar på rullarna.
Använd en torr och ren trasa för att rengöra de invändiga gängorna på änden av klippenheten.
Delar som behövs till detta steg:
| Höger adapter | 1 |
| O-ring | 1 |
| Adapterhus | 1 |
| Skruv (5/16 x ⅝ tum) | 1 |
| Vänster adapter (endast för modellerna 04358 och 04384) | 1 |
| Bricka (endast för modellerna 04358 och 04384) | 1 |

Applicera gängtätningsmassa på drivaxelns invändiga gängor. Dra åt adaptern i drivaxeln till 129–142 Nm (Figur 9).
Important: Insatsen på klippenhetens vänstra sida är vänstergängad. Insatsen på klippenhetens högra sida är högergängad.
Note: Adaptern för klippenhetens vänstra sida är svart. Adaptern för klippenhetens högra sida är silverfärgad.
Applicera gängtätningsmassa på cylinderaxelns invändiga gängor.
Håll tillbaka cylindern:
För in en bändstång med långt handtag (vi rekommenderar storleken ⅜ x 12 tum med ett skruvmejselhandtag) genom klippcylinderns framsida, närmast sidan på den klippenhet som du ska dra åt (Figur 10).
Placera bändstången mot cylinderstödplattans svetsade sida (Figur 12).
Note: För in bändstången mellan den övre delen av cylinderaxeln och baksidan av cylinderknivarna så att cylindern inte kan röra sig.
Important: Rör inte vid eggen på någon av knivarna med bändstången. Detta kan skada eggen eller resultera i en hög kniv.
Important: Insatsen på klippenhetens vänstra sida är vänstergängad. Insatsen på klippenhetens högra sida är högergängad.

Placera bändstångens handtag mot rullen.
Följ monteringsanvisningarna för de gängade insatserna för att montera dem med bändstången på plats. Dra åt insatsen med vridmoment enligt rekommendation.
Ta bort bändstången.
Montera adapterenheten i cylindern samtidigt som du ser till att bändstången stannar på plats och dra åt den till ett moment på 115–129 Nm.
Ta bort bändstången.
Montera den tidigare borttagna vikten med de 2 motsvarande skruvarna (5/16 x 2 ¼ tum). Se Figur 9.
Montera O-ringen och adapterhuset på vikten. Fäst den med skruven (5/16 x ⅝ tum). Se Figur 9.

Applicera gängtätningsmassa på drivaxelns invändiga gängor. Dra åt adaptern i drivaxeln till ett moment på 129–142 Nm (Figur 9).
Important: Insatsen på klippenhetens vänstra sida är vänstergängad. Insatsen på klippenhetens högra sida är högergängad.
Note: Adaptern för klippenhetens vänstra sida är svart. Adaptern för klippenhetens högra sida är silverfärgad.
Applicera gängtätningsmassa på cylinderaxelns invändiga gängor.
Håll tillbaka cylindern:
För in en bändstång med långt handtag (vi rekommenderar storleken ⅜ × 12 tum med ett skruvmejselhandtag) genom klippcylinderns framsida, närmast sidan på den klippenhet som du ska dra åt (Figur 12)
Placera bändstången mot cylinderstödplattans svetsade sida (Figur 12).
Note: För in bändstången mellan den övre delen av cylinderaxeln och baksidan av cylinderknivarna så att cylindern inte kan röra sig.
Important: Rör inte vid eggen på någon av knivarna med bändstången. Detta kan skada eggen eller resultera i en hög kniv.

Placera bändstångens handtag mot rullen.
Montera brickan och adapterenheten i cylindern och dra åt den till ett moment på 115–129 Nm. Se Figur 11.
Ta bort bändstången.
Montera den tidigare borttagna vikten med de 2 motsvarande skruvarna (5/16 x 2 ¼ tum). Se Figur 9.
Montera O-ringen och adapterhuset på vikten. Fäst den med skruven (5/16 x ⅝ tum). Se Figur 9.