Note: Utilize este kit para adaptar o acessório da escova do rolo traseiro (modelo 04650) apenas quando não for utilizado em conjunto com o Rastelo universal (modelo 04648).
Note: Os adaptadores esquerdos só são precisos nos modelos 04358 e 04384.
Note: Determine os lados direito e esquerdo da máquina a partir da posição normal de operação.
Coloque a máquina numa superfície plana, desengate as unidades de corte e engate o travão de estacionamento.
Desligue o motor, retire a chave e espere até todo o movimento pare.
Se a unidade de corte estiver instalada, remova a unidade de corte da unidade de tração; consulte o Manual do utilizador da unidade de tração.
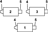
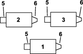
Utilize as figuras seguintes para determinar a posição adequada das escovas dos rolos.






Remova os 2 parafusos de que prendem a montagem do motor à placa lateral da unidade de corte e remova a montagem do motor.

Instale o suporte do motor onde removeu o peso.
As lâminas dos cilindros de corte são afiadas e capazes de amputar mãos e pés.
Mantenha as mãos e pés afastados do cilindro.
Certifique-se de que o cilindro está preso antes de realizar manutenção.
Identifique o veio de saída da transmissão a ser removido.
Note: Irá remover o veio de saída da transmissão do lado do conjunto da escova do rolo da unidade de corte; consulte Determinação da orientação das escovas dos rolos.
Prenda o cilindro:
Incline a unidade de corte de forma a que possa aceder à parte inferior do cilindro.
Insira um espigão de cabo longo (recomendado ⅜ pol. x 12 pol.) com pega de chave de parafusos) através da frente do cilindro de corte, o mais próximo do lado da unidade de corte que irá apertar.
Coloque o pé de cabra contra o lado soldado da placa de suporte do cilindro.
Note: Insira o espigão entre a parte superior do eixo do cilindro e as partes de trás das lâminas do cilindro de forma a que o cilindro não se mova.
Important: Não toque na extremidade de corte de qualquer lâmina com o espigão; isto pode danificar a extremidade de corte e/ou causar uma lâmina elevada.
Important: O adaptador do lado esquerdo da unidade de corte tem roscas do lado esquerdo. O adaptador do lado direito da unidade de corte tem roscas do lado direito.

Apoie a pega do pé de cabra contra o rolo.
Conclua a remoção do veio de saída da transmissão enquanto assegura que o pé de cabra permanece no sítio e, em seguida, remova o pé de cabra.
Desça a unidade de corte para apoiar nos rolos.
Utilize um pano seco e limpo para limpar as roscas internar na extremidade da unidade de corte.
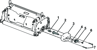
Peças necessárias para este passo:
| Adaptador direito | 1 |
| Anel de retenção | 1 |
| Camisa do adaptador | 1 |
| Parafuso (5/16 pol. x ⅝ pol.) | 1 |
| Adaptador esquerdo (apenas para modelos 04358 e 04384) | 1 |
| Anilha (apenas para os modelos 04358 e 04384) | 1 |

Aplique um composto de bloqueio de roscas nas roscas internas do veio da transmissão. Aperte o adaptador no veio da transmissão com 129 a 142 N∙m (Figura 9).
Important: O adaptador do lado esquerdo da unidade de corte tem roscas do lado esquerdo. O adaptador do lado direito da unidade de corte tem roscas do lado direito.
Note: O adaptador para o lado esquerdo da unidade de corte é preto. O adaptador para o lado esquerdo da unidade de corte é prateado.
Aplique um composto de bloqueio de roscas nas roscas internas do veio do eixo.
Prenda o cilindro:
Insira um espigão de cabo longo (recomendado ⅜ pol. x 12 pol. com pega de chave de parafusos) através da frente do cilindro de corte, o mais próximo do lado da unidade de corte que irá apertar (Figura 10).
Coloque o espigão contra o lado soldado da placa de suporte do cilindro (Figura 12).
Note: Insira o espigão entre a parte superior do eixo do cilindro e as partes de trás das lâminas do cilindro de forma a que o cilindro não se mova.
Important: Não toque na extremidade de corte de qualquer lâmina com o espigão; isto pode danificar a extremidade de corte ou causar uma lâmina elevada.
Important: O adaptador do lado esquerdo da unidade de corte tem roscas do lado esquerdo. O adaptador do lado direito da unidade de corte tem roscas do lado direito.

Apoie a pega do espigão contra o rolo.
Siga as instruções de instalação dos adaptadores roscados para os instalar mantendo o espigão no sítio. Aperte o adaptador como recomendado.
Remoção do espigão.
Instale o conjunto do adaptador no cilindro enquanto garante que o espigão se mantém no devido lugar, aperte-o com 115 a 129 N∙m.
Remoção do espigão.
Instale o peso removido anteriormente com os 2 parafusos correspondentes (5/16 x 2¼ pol.); consulte a Figura 9.
Instale o anel de retenção e a camisa do adaptador no peso. Prenda com um parafuso (5/16 x ⅝ pol.); consulte a Figura 9.

Aplique um composto de bloqueio de roscas nas roscas internas do veio da transmissão. Aperte o adaptador no veio da transmissão com 129 a 142 N∙m (Figura 9).
Important: O adaptador do lado esquerdo da unidade de corte tem roscas do lado esquerdo. O adaptador do lado direito da unidade de corte tem roscas do lado direito.
Note: O adaptador para o lado esquerdo da unidade de corte é preto. O adaptador para o lado esquerdo da unidade de corte é prateado.
Aplique um composto de bloqueio de roscas nas roscas internas do veio do eixo.
Prenda o cilindro:
Insira um espigão de cabo longo (recomendado ⅜ x 12 pol. com pega de chave de parafusos) através da frente do cilindro de corte, o mais próximo do lado da unidade de corte que irá apertar (Figura 12).
Coloque o espigão contra o lado soldado da placa de suporte do cilindro (Figura 12).
Note: Insira o espigão entre a parte superior do eixo do cilindro e as partes de trás das lâminas do cilindro de forma a que o cilindro não se mova.
Important: Não toque na extremidade de corte de qualquer lâmina com o espigão; isto pode danificar a extremidade de corte ou causar uma lâmina elevada.

Apoie a pega do pé de cabra contra o rolo.
Instale a anilha e o conjunto do adaptador no cilindro e aperte com 115 a 129 N∙m; consulte a Figura 11.
Remoção do espigão.
Instale o peso removido anteriormente com os 2 parafusos correspondentes (5/16 x 2¼ pol.); consulte a Figura 9.
Instale o anel de retenção e a camisa do adaptador no peso. Prenda com um parafuso (5/16 x ⅝ pol.); consulte a Figura 9.