Note: Verwenden Sie dieses Kit für die Anpassung der Heckrollenbürste (Modell 04650) nur dann, wenn diese nicht in Verbindung mit dem Universal Groomer (Modell 04648) verwendet wird.
Note: Die linken Adapter werden nur für die Modelle 04358 und 04384 benötigt.
Note: Bestimmen Sie die linke und rechte Seite der Maschine anhand der üblichen Einsatzposition.
Stellen Sie die Maschine auf einer ebenen Fläche ab, koppeln Sie die Mähwerke aus und aktivieren Sie die Feststellbremse.
Stellen Sie den Motor ab, ziehen Sie den Schlüssel ab und warten Sie, bis alle beweglichen Teile zum Stillstand gekommen sind.
Nehmen Sie das Mähwerk, sofern angebaut, von der Zugmaschine ab, siehe die Bedienungsanleitung für die Zugmaschine.
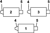
Bestimmen Sie die richtige Position der Rollenbürsten anhand der folgenden Abbildungen.






Entfernen Sie die beiden Schrauben, mit der die Motorhalterung an der Seitenplatte des Mähwerks befestigt ist, und entfernen Sie die Motorhalterung.

Bringen Sie die Motorhalterung dort an, wo Sie das Gewicht entfernt haben.
Die Messer der Spindeln sind scharf und können Hände und Füße amputieren.
Berühren Sie die Spindeln nicht mit den Händen oder Füßen.
Vergewissern Sie sich vor der Wartung, dass die Spindel zurückgehalten ist.
Identifizieren Sie die zu entfernende Antriebskupplung.
Note: Entfernen Sie die Antriebskupplung von der Seite des Rollenbürstenantriebs am Mähwerk, siehe Ermitteln Sie auf die Ausrichtung der Rollenbürsten.
Halten Sie die Spindel fest:
Kippen Sie das Mähwerk so hoch, dass Sie Zugang zur Unterseite der Spindel erhalten.
Stecken Sie ein langes Hebeleisen (empfohlen 10 mm x 300 mm mit Schraubendrehergriff) durch die Unterseite der Spindel, nahe an der Seite des Mähwerks, die Sie anziehen werden.
Halten Sie das Hebeleisen gegen die geschweißte Seite der Halteplatte der Spindel.
Note: Setzen Sie das Hebeleisen zwischen der Oberseite der Spindelwelle und den Rückseiten der Spindelmesser ein, damit sich die Spindel nicht bewegt.
Important: Berühren Sie nicht die Schneidkanten der Messer mit dem Hebeleisen, da dies die Schneidkante beschädigen und/oder eine Anhebung der Schnittkante verursachen kann.
Important: Der Keileinsatz an der linken Seite des Mähwerks hat ein Linksgewinde. Der Keileinsatz an der rechten Seite des Mähwerks hat ein Rechtsgewinde.

Legen Sie den Griff des Hebeleisens gegen die Spindel.
Schließen Sie den Ausbau der Antriebskupplung ab, während Sie gleichzeitig sicherstellen, dass das Hebeleisen in seiner Position bleibt. Entfernen Sie es danach.
Senken Sie das Mähwerk auf den Rollen ab.
Verwenden Sie ein trockenes, sauberes Tuch, um das Innengewinde am Ende des Mähwerks zu reinigen.
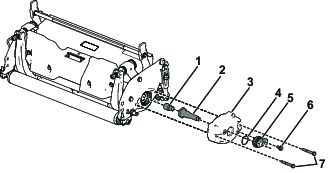
Für diesen Arbeitsschritt erforderliche Teile:
| Rechter Adapter | 1 |
| O-Ring | 1 |
| AdapterGehäuse | 1 |
| Schraube (5/16" x ⅝") | 1 |
| Linker Adapter (nur für Modelle 04358 und 04384) | 1 |
| Unterlegscheibe (nur für Modelle 04358 und 04384) | 1 |

Tragen Sie Gewindesperrmittel auf das Innengewinde der Antriebswelle auf. Ziehen Sie den Adapter in der Antriebswelle auf ein Anzugsmoment von 129 bis 142 N∙m an (Bild 9).
Important: Der Keileinsatz an der linken Seite des Mähwerks hat ein Linksgewinde. Der Keileinsatz an der rechten Seite des Mähwerks hat ein Rechtsgewinde.
Note: Der Adapter für die linke Seite des Mähwerks ist schwarz. Der Adapter für die rechte Seite des Mähwerks ist silberfarben.
Tragen Sie Gewindesperrmittel auf das Innengewinde der Spindelwelle auf.
Halten Sie die Spindel fest:
Stecken Sie ein langes Hebeleisen (empfohlen 10 mm x 300 mm mit Schraubendrehergriff) durch die Vorderseite der Spindel, nahe an der Seite des Mähwerks, die Sie anziehen werden (Bild 10).
Setzen Sie das Hebeleisen gegen die Schweißseite der Spindelhalterung (Bild 12).
Note: Setzen Sie das Hebeleisen zwischen der Oberseite der Spindelwelle und den Rückseiten der Spindelmesser ein, damit sich die Spindel nicht bewegt.
Important: Berühren Sie nicht die Schneidkanten der Messer mit dem Hebeleisen, da dies die Schneidkante beschädigen oder eine Anhebung der Schnittkante verursachen kann.
Important: Der Keileinsatz an der linken Seite des Mähwerks hat ein Linksgewinde. Der Keileinsatz an der rechten Seite des Mähwerks hat ein Rechtsgewinde.

Legen Sie den Griff des Hebeleisens gegen die Spindel.
Befolgen Sie die Installationsanweisungen für die Gewindeeinsätze, um sie bei angesetzten Hebeleisen zu installieren. Ziehen Sie den Einsatz wie empfohlen fest.
Entfernen Sie das Hebeleisen wieder.
Setzen Sie die Adapterbaugruppe in die Spindel ein. Achten Sie dabei darauf, dass das Hebeleisen an Ort und Stelle bleibt, und ziehen Sie diese auf ein Anzugsmoment von 115 bis 129 N∙m an.
Entfernen Sie das Hebeleisen wieder.
Montieren Sie das zuvor entfernte Gewicht mit den beiden entsprechenden Schrauben (5/16" x 2¼"), siehe Bild 9.
Bringen Sie den O-Ring und das Adaptergehäuse auf dem Gewicht an. Sichern Sie es mit der Schraube (5/16" x ⅝"), siehe Bild 9.

Tragen Sie Gewindesperrmittel auf das Innengewinde der Antriebswelle auf. Ziehen Sie den Adapter in der Antriebswelle auf ein Anzugsmoment von 129 bis 142 N∙m an (Bild 9).
Important: Der Keileinsatz an der linken Seite des Mähwerks hat ein Linksgewinde. Der Keileinsatz an der rechten Seite des Mähwerks hat ein Rechtsgewinde.
Note: Der Adapter für die linke Seite des Mähwerks ist schwarz. Der Adapter für die rechte Seite des Mähwerks ist silberfarben.
Tragen Sie Gewindesperrmittel auf das Innengewinde der Spindelwelle auf.
Halten Sie die Spindel fest:
Stecken Sie ein langes Hebeleisen (empfohlen 10 mm x 300 mm mit Schraubendrehergriff) durch die Vorderseite der Spindel, nahe an der Seite des Mähwerks, die Sie anziehen werden (Bild 12).
Setzen Sie das Hebeleisen gegen die Schweißseite der Spindelhalterung (Bild 12).
Note: Setzen Sie das Hebeleisen zwischen der Oberseite der Spindelwelle und den Rückseiten der Spindelmesser ein, damit sich die Spindel nicht bewegt.
Important: Berühren Sie nicht die Schneidkanten der Messer mit dem Hebeleisen, da dies die Schneidkante beschädigen oder eine Anhebung der Schnittkante verursachen kann.

Legen Sie den Griff des Hebeleisens gegen die Spindel.
Setzen Sie die Unterlegscheibe und den Adapter in die Spindel ein und ziehen Sie diese auf ein Anzugsmoment von 115 bis 129 N∙m an, siehe Bild 11.
Entfernen Sie das Hebeleisen wieder.
Montieren Sie das zuvor entfernte Gewicht mit den beiden entsprechenden Schrauben (5/16" x 2¼"), siehe Bild 9.
Bringen Sie den O-Ring und das Adaptergehäuse auf dem Gewicht an. Sichern Sie es mit der Schraube (5/16" x ⅝"), siehe Bild 9.