Note: Bruk dette settet til å tilpasse tilbehøret for bakre valsebørste (modell 04650) bare når det ikke brukes sammen med universaltrimsatsen (modell 04648).
Note: Venstre adaptere er kun nødvendig på modellene 04358 og 04384.
Note: Fastslå hva som er venstre og høyre side på maskinen ut fra normal arbeidsstilling.
Parker maskinen på en jevn flate, koble fra klippeenhetene og koble inn parkeringsbremsen.
Slå av motoren, ta ut nøkkelen, og vent til alle bevegelige deler har stanset.
Fjern klippeenheten fra trekkenheten hvis den er montert. Se brukerhåndboken for trekkenheten.
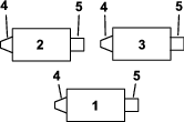
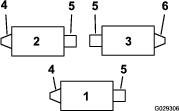
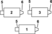
Bruk følgende figurer for å avgjøre riktig plassering av valsebørstene.






Fjern de to boltene som fester motormonteringen på siden av klippeenheten, og fjern motormonteringen.

Monter motorfestet der du fjernet vekten.
Klippeenhetens spolekniver er skarpe og kan amputere hender og føtter.
Hold hendene og føttene utenfor spolen.
Sjekk at spolen holdes fast før du utfører service på den.
Identifiser kileakselen som skal fjernes.
Note: Du fjerner kileakselen fra siden for valsebørstens drivenhet på klippeenheten. Se Fastsette retning for valsebørstene.
Trekk fast spolen:
Vipp opp klippeenheten, slik at du får tilgang til bunnen av spolen.
Sett inn et brekkjern med langt håndtak (anbefalt ⅜ x 12 tommer med skrutrekkerhåndtak) gjennom bunnen av klippespolen og nærmest den siden av klippeenheten som skal strammes.
Plasser brekkjernet mot spolestøtteplatens sveiseside.
Note: Sett brekkjernet inn mellom toppen av spoleakselen og baksiden av de to spoleknivene, slik at spolen ikke beveger seg.
Important: Kniveggene må ikke berøre brekkjernet, da dette kan skade kniveggen og/eller forårsake høy kniv.
Important: Innlegget på venstre side av klippeenheten er venstregjenget. Innlegget på høyre side av klippeenheten er høyregjenget.

Hvil brekkjernets håndtak mot valsen.
Fullfør fjerningen av kileakselinnsatsen samtidig som du passer på at brekkjernet forblir på plass. Fjern så brekkjernet.
Senk klippeenheten til den hviler på valsene.
Bruk en tørr, ren klut til å rengjøre de innvendige gjengene på enden av klippeenheten.
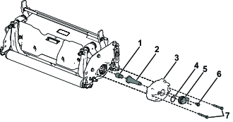
Deler som er nødvendige for dette trinnet:
| Høyre adapter | 1 |
| O-ring | 1 |
| Adapterhus | 1 |
| Bolt (5/16 x ⅝ tomme) | 1 |
| Venstre adapter (kun for modellene 04358 og 04384) | 1 |
| Skive (kun for modellene 04358 og 04384) | 1 |

Påfør gjengeforseglingsmiddel på de innvendige gjengene på drivakselen. Stram adapteren inn på drivakselen til 129 til 142 Nm (Figur 9).
Important: Innlegget på venstre side av klippeenheten er venstregjenget. Innlegget på høyre side av klippeenheten er høyregjenget.
Note: Adapteren for venstre side av klippeenheten er svart. Adapteren for høyre side av klippeenheten er sølv.
Påfør gjengeforseglingsmiddel på de innvendige gjengene på spoleakselen.
Trekk fast spolen:
Sett inn et brekkjern med langt håndtak (anbefalt ⅜ x 12 tommer skrutrekkerhåndtak) gjennom fremsiden av klippespolen og nærmest den siden av klippeenheten som skal strammes (Figur 10).
Plasser brekkjernet mot spolestøtteplatens sveiseside (Figur 12).
Note: Sett brekkjernet inn mellom toppen av spoleakselen og baksiden av de to spoleknivene, slik at spolen ikke beveger seg.
Important: Kniveggene må ikke berøre brekkjernet, da dette kan skade kniveggen eller forårsake høyt blad.
Important: Innlegget på venstre side av klippeenheten er venstregjenget. Innlegget på høyre side av klippeenheten er høyregjenget.

Hvil brekkjernets håndtak mot valsen.
Følg installasjonsinstruksjonene for de gjengede innleggene for å installere dem mens du holder brekkjernet på plass. Drei innleggene som anbefalt.
Fjern brekkjernet.
Monter adapterenheten i spolen mens du sørger for at spikerjernet forblir på plass, og stram den til 115 til 129 Nm.
Fjern brekkjernet.
Monter den tidligere fjernede vekten med de 2 tilhørende boltene (5/16 x 2¼ tomme). Se Figur 9.
Monter O-ringen og adapterhuset på vekten. Fest den med bolten (5/16 x ⅝ tomme). Se Figur 9.

Påfør gjengeforseglingsmiddel på de innvendige gjengene på drivakselen. Stram adapteren inn på drivakselen til 129 til 142 Nm (Figur 9).
Important: Innlegget på venstre side av klippeenheten er venstregjenget. Innlegget på høyre side av klippeenheten er høyregjenget.
Note: Adapteren for venstre side av klippeenheten er svart. Adapteren for høyre side av klippeenheten er sølv.
Påfør gjengeforseglingsmiddel på de innvendige gjengene på spoleakselen.
Trekk fast spolen:
Sett inn et brekkjern med langt håndtak (anbefalt ⅜ x 12 tommer skrutrekkerhåndtak) gjennom fremsiden av klippespolen og nærmest den siden av klippeenheten som skal strammes (Figur 12)
Plasser brekkjernet mot spolestøtteplatens sveiseside (Figur 12).
Note: Sett brekkjernet inn mellom toppen av spoleakselen og baksiden av de to spoleknivene, slik at spolen ikke beveger seg.
Important: Kniveggene må ikke berøre brekkjernet, da dette kan skade kniveggen eller forårsake høyt blad.

Hvil brekkjernets håndtak mot valsen.
Monter skiven og adapterenheten i spolen, og drei den til 115 til 129 Nm. Se Figur 11.
Fjern brekkjernet.
Monter den tidligere fjernede vekten med de 2 tilhørende boltene (5/16 x 2¼ tomme). Se Figur 9.
Monter O-ringen og adapterhuset på vekten. Fest den med bolten (5/16 x ⅝ tomme). Se Figur 9.