Note: Käytä tätä sarjaa takarullaharjalisälaitteen (malli 04650) sovittamiseen vain, kun sitä ei käytetä yhdessä yleistasaajan (malli 04648) kanssa.
Note: Vasemmanpuoleiset sovittimet tarvitaan vain malleille 04358 ja 04384.
Note: Koneen vasen ja oikea puoli määritellään normaalista käyttöasennosta käsin.
Pysäköi kone tasaiselle alustalle, vapauta leikkuuyksiköt ja kytke seisontajarru.
Sammuta moottori, irrota virta-avain ja odota, että kaikki liikkuvat osat ovat pysähtyneet.
Jos leikkuuyksikkö on asennettuna, irrota leikkuuyksikkö ajoyksiköstä. Lisätietoja on ajoyksikön käyttöoppaassa.
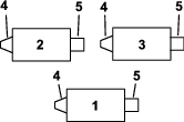
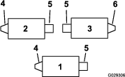
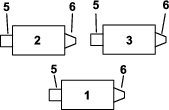
Selvitä rullaharjojen asianmukainen asento seuraavien kuvien avulla.






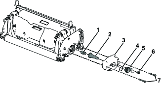
Irrota kaksi pulttia, joilla moottorin pidin on kiinnitetty leikkuuyksikön sivulevyyn, ja irrota moottorin pidin.

Asenna moottorin pidin kohtaan, josta irrotit painon.
Leikkuukelan terät ovat teräviä ja voivat katkaista käden tai jalan.
Pidä kädet ja jalat kelan ulkopuolella.
Varmista ennen kelan huoltoa, että sitä pidellään.
Tunnista irrotettava käytön uritus.
Note: Käytön uritus irrotetaan leikkuuyksikön rullaharjan käyttökokoonpanon puolelta. Katso Rullaharjojen suunnan määrittäminen.
Pidä kela paikallaan:
Käännä leikkuuyksikkö ylösalaisin niin, että pääset käsiksi kelan alaosaan.
Aseta pitkävartinen vääntörauta (suositus ⅜ × 12 tuumaa ja ruuvimeisselikahva) leikkuukelan alaosan läpi lähinnä leikkuuyksikön kiristettävää puolta.
Aseta vääntörauta kelan tukilevyn hitsattua puolta vasten.
Note: Aseta vääntörauta kela-akselin yläosan ja kelaterien takaosan väliin niin, että kela ei liiku.
Important: Älä koske terien leikkuusärmiin vääntöraudalla, sillä tämä saattaa vaurioittaa leikkuusärmää ja/tai aiheuttaa korkean terän.
Important: Leikkuuyksikön vasemmalla puolella olevassa holkissa on vasemmanpuoleiset kierteet. Leikkuuyksikön oikealla puolella olevassa holkissa on oikeanpuoleiset kierteet.

Aseta vääntöraudan kahva rullaa vasten.
Irrota käytön urituksen holkki varmistaen, että vääntörauta pysyy paikallaan. Poista sitten vääntörauta.
Laske leikkuuyksikkö rullien varaan.
Puhdista leikkuuyksikön päässä olevat sisäkierteet kuivalla, puhtaalla liinalla.
Vaiheeseen tarvittavat osat:
| Oikeanpuoleinen sovitin | 1 |
| O-rengas | 1 |
| Sovittimenkotelo | 1 |
| Pultti (5/16 × ⅝ tuumaa) | 1 |
| Vasemmanpuoleinen sovitin (vain mallit 04358 ja 04384) | 1 |
| Aluslaatta (vain mallit 04358 ja 04384) | 1 |

Lisää kierrelukitetta vetoakselin sisäkierteisiin. Kiristä sovitin vetoakseliin momenttiin 129–142 N·m (Kuva 9).
Important: Leikkuuyksikön vasemmalla puolella olevassa holkissa on vasemmanpuoleiset kierteet. Leikkuuyksikön oikealla puolella olevassa holkissa on oikeanpuoleiset kierteet.
Note: Leikkuuyksikön vasemmanpuoleinen sovitin on musta. Leikkuuyksikön oikeanpuoleinen sovitin on hopeanvärinen.
Lisää kierrelukitetta kela-akselin sisäkierteisiin.
Pidä kela paikallaan:
Aseta pitkävartinen vääntörauta (suositus ⅜ × 12 tuumaa ja ruuvimeisselikahva) leikkuukelan etuosan läpi lähinnä leikkuuyksikön kiristettävää puolta (Kuva 10).
Aseta vääntörauta kelan tukilevyn hitsattua puolta vasten (Kuva 12).
Note: Aseta vääntörauta kela-akselin yläosan ja kelaterien takaosan väliin niin, että kela ei liiku.
Important: Älä koske terien leikkuusärmiin vääntöraudalla, sillä tämä saattaa vaurioittaa leikkuusärmää tai aiheuttaa korkean terän.
Important: Leikkuuyksikön vasemmalla puolella olevassa holkissa on vasemmanpuoleiset kierteet. Leikkuuyksikön oikealla puolella olevassa holkissa on oikeanpuoleiset kierteet.

Aseta vääntöraudan kahva rullaa vasten.
Asenna kierreholkit noudattamalla niiden asennusohjeita pitäen samalla vääntörautaa paikallaan. Kiristä holkki suositeltuun momenttiin.
Irrota vääntörauta.
Asenna sovittimen kokoonpano kelaan varmistaen, että vääntörauta pysyy paikallaan, ja kiristä se momenttiin 115–129 N·m.
Irrota vääntörauta.
Asenna aiemmin irrotettu paino kahdella asianmukaisella pultilla (5/16 × 2¼ tuumaa). Katso Kuva 9.
Asenna O-rengas ja sovittimen kotelo painoon. Kiinnitä se pultilla (5/16 × ⅝ tuumaa). Katso Kuva 9.

Lisää kierrelukitetta vetoakselin sisäkierteisiin. Kiristä sovitin vetoakseliin momenttiin 129–142 N·m (Kuva 9).
Important: Leikkuuyksikön vasemmalla puolella olevassa holkissa on vasemmanpuoleiset kierteet. Leikkuuyksikön oikealla puolella olevassa holkissa on oikeanpuoleiset kierteet.
Note: Leikkuuyksikön vasemmanpuoleinen sovitin on musta. Leikkuuyksikön oikeanpuoleinen sovitin on hopeanvärinen.
Lisää kierrelukitetta kela-akselin sisäkierteisiin.
Pidä kela paikallaan:
Aseta pitkävartinen vääntörauta (suositus ⅜ × 12 tuumaa ja ruuvimeisselikahva) leikkuukelan etuosan läpi lähinnä leikkuuyksikön kiristettävää puolta (Kuva 12).
Aseta vääntörauta kelan tukilevyn hitsattua puolta vasten (Kuva 12).
Note: Aseta vääntörauta kela-akselin yläosan ja kelaterien takaosan väliin niin, että kela ei liiku.
Important: Älä koske terien leikkuusärmiin vääntöraudalla, sillä tämä saattaa vaurioittaa leikkuusärmää tai aiheuttaa korkean terän.

Aseta vääntöraudan kahva rullaa vasten.
Asenna aluslevy ja sovittimen kokoonpano kelaan ja kiristä se momenttiin 115–129 N·m. Katso Kuva 11.
Irrota vääntörauta.
Asenna aiemmin irrotettu paino kahdella asianmukaisella pultilla (5/16 × 2¼ tuumaa). Katso Kuva 9.
Asenna O-rengas ja sovittimen kotelo painoon. Kiinnitä se pultilla (5/16 × ⅝ tuumaa). Katso Kuva 9.