Note: このキットは、ユニバーサルグルーマー (モデル 04648) と組み合わせて使わない場合にのみ、リアローラーブラシ (モデル04650) アタッチメントと適合させて使います。
Note: 左側のアダプターはモデル04358および04384でのみ必要です。
Note: 前後左右は運転位置からみた方向です。
マシンを平らな場所に駐車し、カッティングユニット解除し、駐車ブレーキを掛けます。
エンジンを止め、キーを抜き取り、すべての可動部が停止するまで待つ。
トラクションユニットにカッティングユニットが取り付けられている場合は外す;詳細はトラクションユニットのオペレーターズマニュアル を参照。
ローラーブラシの適切な位置を決定するために次の図を使います。






モーターマウントをカッティングユニットのサイドプレートに固定しているボルト2本を外し、モーターマウントを取り外す。

ウエートを取り外した場所にモーターマウントを取り付ける。
リール刃は非常に鋭利で、手足を切断できるほどである。
リールの軌道内に手足を入れないこと。
リールに作業を行う場合には、リールが回転しないよう確実に固定すること。
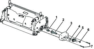
削除するドライブ スプラインを特定する。
Note: カッティングユニットの側面にあるローラーブラシドライブアセンブリからドライブスプラインを取り外す。 ローラブラシの向きを決めるを参照方。
リールを動かないようにする。
リールの底部にアクセスできるようにカッティングユニットを立てる。
長い柄のバール(ドライバーハンドル付きの⅜ x 12"を推奨)を、トルク締めするカッティングユニットの側面に最も近いカッティングリールの底部に挿入する。
リールサポートプレートの溶接面側にバールを当てる。
Note: リールのシャフトの上側と枚のリール刃の背中側にバールを差し込むと、リールが回転できなくなる。
Important: リールの刃先にバールを触れると刃こぼれなどを起こす;バールを当てないように十分注意すること。
Important: カッティングユニット左側のインサートは左ねじです。カッティングユニット右側のインサートは右ねじです。

バールの握り部分をローラに載せる。
バールが所定の位置に留まっていることを確認しながらドライブスプラインインサートを取り外し、その後でバールを取り外す。
ローラが下になるようにカッティングユニットを降ろす。
乾いた清潔な布を使って、カッティングユニットの端にある雌ネジを清掃する。
この作業に必要なパーツ
| 右側アダプター | 1 |
| O リング | 1 |
| アダプタハウジング | 1 |
| ボルト(5/16 x ⅝") | 1 |
| 左側アダプター(モデル04358および04384のみ) | 1 |
| ワッシャー(モデル04358および04384のみ) | 1 |

ドライブシャフトの雌ネジにネジロック剤を塗布する。アダプターをドライブシャフトに129~142 N∙m(13.9~15.3kgm)でトルク締めする(図 9)。
Important: カッティングユニット左側のインサートは左ねじです。カッティングユニット右側のインサートは右ねじです。
Note: カッティングユニットの左側のアダプターは黒色です。カッティングユニットの右側のアダプターは銀色です。
リールシャフトの雌ネジにネジロック剤を塗布する。
リールを動かないようにする。
長い柄のバール(9 mm x 30 cm 程度のドライバータイプのもの。握りのついているものがよい)を用意する。バールは、トルク作業を行う側に近い側で、リールの前から差し込むようにする(図 10)。
リールサポートプレートの溶接されている側からバールを入れ(図 12)、
Note: リールのシャフトの上側と枚のリール刃の背中側にバールを差し込むと、リールが回転できなくなる。
Important: リールの刃先にバールを触れると刃こぼれなどを起こす;バールを当てないように十分注意すること。
Important: カッティングユニット左側のインサートは左ねじです。カッティングユニット右側のインサートは右ねじです。

バールの握り部分をローラに載せる。
バールを保持しながら、ねじ山付きインサートの説明通りにインサートを取り付ける。インサートを支持された値までトルク締めする。
バールを外す。
バールが所定の位置に留まっていることを確認しながら、アダプターアセンブリをリール内に取り付け、115~129 N∙m (12.4~13.9kgm) でトルク締めする。
バールを外す。
以前取り外したウェイトを、対応する2本のボルト (5/16 x 2¼") を使って取り付ける。 図 9を参照方。
Oリングとアダプタハウジングをウェイトに取り付ける。ボルト(5/16 x ⅝")で固定する。 図 9を参照方。

ドライブシャフトの雌ネジにネジロック剤を塗布する。アダプターをドライブシャフトに129~142 N∙m(13.9~15.3kgm)でトルク締めする(図 9)。
Important: カッティングユニット左側のインサートは左ねじです。カッティングユニット右側のインサートは右ねじです。
Note: カッティングユニットの左側のアダプターは黒色です。カッティングユニットの右側のアダプターは銀色です。
リールシャフトの雌ネジにネジロック剤を塗布する。
リールを動かないようにする。
ワッシャーとアダプタアセンブリをリールに取り付け、115~129 N∙m (12.4~13.9kgm) でトルク締めする。図 11を参照方。
バールを外す。
以前取り外したウェイトを、対応する2本のボルト (5/16 x 2¼") を使って取り付ける。 図 9を参照方。
Oリングとアダプタハウジングをウェイトに取り付ける。ボルト(5/16 x ⅝")で固定する。 図 9を参照方。