Note: Gebruik deze set om de achterrolborstel (model 04650) aan te passen alleen als deze niet wordt gebruikt in combinatie met de universele groomer (model 04648).
Note: Linker adapters zijn enkel nodig op model 04358 en 04384.
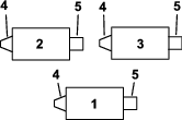
Note: Bepaal vanuit de normale bedieningspositie de linker- en rechterzijde van de machine.
Plaats de machine op een horizontaal vlak, schakel de maai-eenheden uit en stel de parkeerrem in werking.
Zet de motor af, verwijder het contactsleuteltje en wacht totdat alle bewegende onderdelen tot stilstand zijn gekomen.
Als de maai-eenheid gemonteerd is, moet u deze verwijderden van de tractie-eenheid; raadpleeg de Gebruikershandleiding voor de tractie-eenheid.
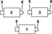
Gebruik de volgende afbeeldingen om de juiste positie van de rolborstels te bepalen.






Verwijder de 2 bouten waarmee de motorbevestiging is bevestigd aan de zijplaat van de maai-eenheid, en verwijder de motorbevestiging.

Monteer de motorbevestiging waar u het gewicht hebt verwijderd.
De messen van de messenkooi zijn scherp en kunnen handen of voeten afsnijden.
Houd uw handen en voeten uit de messenkooi.
Zorg ervoor dat de messenkooi wordt tegengehouden voordat u er onderhoud aan verricht.
Identificeer de aandrijfspie die moet worden verwijderd.
Note: U verwijdert de aandrijfspie van de kant van de maai-eenheid met de aandrijving van de rolborstel; zie De plaatsing van de rolborstels bepalen.
Zet de messenkooi vast:
Kantel de maai-eenheid omhoog zodat u bij de onderkant van de messenkooi kunt.
Steek een breekijzer met lange steel (⅜" x 12" met schroevendraaierhandgreep wordt aanbevolen) door de onderkant van de messenkooi, het dichtst bij de zijde van de maai-eenheid die u gaat vastdraaien.
Plaats het breekijzer tegen de gelaste zijde van de steunplaat van de messenkooi.
Note: Steek het breekijzer tussen de bovenkant van de as van de messenkooi en de achterkant van de messenkooimessen zodat de messenkooi niet kan bewegen.
Important: Raak de snijrand van de messen niet aan met het breekijzer; dit kan de snijrand beschadigen en/of ervoor zorgen dat het mes te hoog komt te zitten.
Important: Het inzetstuk aan de linkerkant van het maaidek heeft een linkse schroefdraad. Het inzetstuk aan de rechterkant van het maaidek heeft een rechtse schroefdraad.

Laat de handgreep van het breekijzer rusten tegen de rol.
Voltooi de verwijdering van het aandrijfspie-inzetstuk terwijl u ervoor zorgt dat het breekijzer op zijn plaats blijft zitten. Verwijder daarna het breekijzer.
Laat de maai-eenheid op de rollen zakken.
Gebruik een schone, droge doek om de interne schroefdraad aan het uiteinde van de maai-eenheid schoon te maken.
Benodigde onderdelen voor deze stap:
| Rechter adapter | 1 |
| O-ring | 1 |
| Adapterbehuizing | 1 |
| Bout (5/16" x ⅝") | 1 |
| Linker adapter (uitsluitend voor model 04358 en 04384) | 1 |
| Ring (uitsluitend voor model 04358 en 04384) | 1 |

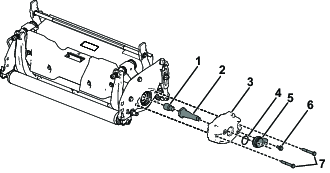
Breng schroefdraadborgmiddel aan op de interne schroefdraad van de aandrijfas. Draai de adapter in de aandrijfas vast met een torsie van 129 tot 142 N·m (Figuur 9).
Important: Het inzetstuk aan de linkerkant van het maaidek heeft een linkse schroefdraad. Het inzetstuk aan de rechterkant van het maaidek heeft een rechtse schroefdraad.
Note: De adapter voor de linkerkant van de maai-eenheid is zwart. De adapter voor de rechterkant van de maai-eenheid is zilverkleurig.
Breng schroefdraadborgmiddel aan op de interne schroefdraad van de messenkooias.
Zet de messenkooi vast:
Steek een breekijzer met lange steel (⅜" x 12" met schroevendraaierhandgreep wordt aanbevolen) door de voorkant van de messenkooi, het dichtst bij de zijde van de maai-eenheid die u gaat vastdraaien (Figuur 10).
Plaats het breekijzer tegen de gelaste zijde van de steunplaat van de messenkooi (Figuur 12).
Note: Steek het breekijzer tussen de bovenkant van de as van de messenkooi en de achterkant van de messenkooimessen zodat de messenkooi niet kan bewegen.
Important: Raak de snijrand van de messen niet aan met het breekijzer; dit kan de snijrand beschadigen of ervoor zorgen dat het mes te hoog komt te zitten.
Important: Het inzetstuk aan de linkerkant van het maaidek heeft een linkse schroefdraad. Het inzetstuk aan de rechterkant van het maaidek heeft een rechtse schroefdraad.

Laat de handgreep van het breekijzer rusten tegen de rol.
Volg de montage-instructies voor de inzetstukken met schroefdraad om deze te monteren terwijl u het breekijzer op zijn plaats houdt. Draai het inzetstuk vast zoals aanbevolen.
Verwijder het breekijzer.
Monteer de adapter in de messenkooi terwijl u ervoor zorgt dat het breekijzer op zijn plaats blijft zitten, en draai vast met een torsie van 115 tot 129 N·m.
Verwijder het breekijzer.
Monteer het eerder verwijderde gewicht met de 2 bijbehorende bouten (5/16" x 2¼"); zie Figuur 9.
Monteer de O-ring en de adapterbehuizing op het gewicht. Bevestig het met de bout (5/16" x ⅝"); zie Figuur 9.

Breng schroefdraadborgmiddel aan op de interne schroefdraad van de aandrijfas. Draai de adapter in de aandrijfas vast met een torsie van 129 tot 142 N·m (Figuur 9).
Important: Het inzetstuk aan de linkerkant van het maaidek heeft een linkse schroefdraad. Het inzetstuk aan de rechterkant van het maaidek heeft een rechtse schroefdraad.
Note: De adapter voor de linkerkant van de maai-eenheid is zwart. De adapter voor de rechterkant van de maai-eenheid is zilverkleurig.
Breng schroefdraadborgmiddel aan op de interne schroefdraad van de messenkooias.
Zet de messenkooi vast:
Steek een breekijzer met lange steel (⅜" x 12") met schroevendraaierhandgreep wordt aanbevolen) door de voorkant van de messenkooi, het dichtst bij de zijde van de maai-eenheid die u gaat vastdraaien (Figuur 12).
Plaats het breekijzer tegen de gelaste zijde van de steunplaat van de messenkooi (Figuur 12).
Note: Steek het breekijzer tussen de bovenkant van de as van de messenkooi en de achterkant van de messenkooimessen zodat de messenkooi niet kan bewegen.
Important: Raak de snijrand van de messen niet aan met het breekijzer; dit kan de snijrand beschadigen of ervoor zorgen dat het mes te hoog komt te zitten.

Laat de handgreep van het breekijzer rusten tegen de rol.
Monteer de ring en de adapter en draai vast met een torsie van 115 tot 129 N·m; zie Figuur 11.
Verwijder het breekijzer.
Monteer het eerder verwijderde gewicht met de 2 bijbehorende bouten (5/16" x 2¼"); zie Figuur 9.
Monteer de O-ring en de adapterbehuizing op het gewicht. Bevestig het met de bout (5/16" x ⅝"); zie Figuur 9.