Note: Utilisez ce kit pour adapter les brosses de rouleau arrière (modèle 04650) uniquement lorsqu'elles ne sont pas utilisées en association avec le groomer universel (modèle 04648).
Note: Les adaptateurs gauches ne sont nécessaires que sur les modèles 04358 et 04384.
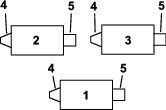
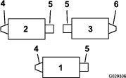
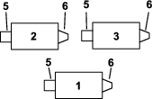
Note: Les côtés gauche et droit de la machine sont déterminés d'après la position d'utilisation normale.
Garez la machine sur une surface plane et horizontale, désengagez les unités de coupe et serrez le frein de stationnement.
Coupez le moteur, enlevez la clé et attendez l'arrêt complet de tout mouvement.
Si elle est installée, déposez l'unité de coupe du groupe de déplacement ; voir le Manuel de l'utilisateur du groupe de déplacement.
Reportez-vous aux figures suivantes pour déterminer la position appropriée des brosses du rouleau.






Retirez les 2 boulons qui fixent le moteur sur le support du moteur à la plaque latérale de l'unité de coupe, et déposez le support du moteur.

Montez le support du moteur à l'emplacement occupé précédemment par le contrepoids.
Les lames du cylindre sont très coupantes et peuvent sectionner les mains et les pieds.
Gardez les mains et les pieds à l'extérieur du cylindre.
Veillez à bloquer le cylindre avant d'en faire l'entretien.
Identifiez la cannelure d'entraînement à retirer.
Note: Vous allez retirer la cannelure d'entraînement du côté entraînement des brosses du rouleau de l'unité de coupe ; voir Détermination de l'orientation des brosses de rouleau.
Blocage du cylindre :
Basculez l'unité de coupe de manière à pouvoir accéder au dessous du cylindre.
Insérez un levier à long manche (3/8" x 12" avec manche de tournevis recommandé) dans le bas du cylindre de coupe, au plus près du côté de l'unité de coupe que vous allez serrer.
Placez le levier contre le côté soudé de la plaque de support du cylindre.
Note: Insérez le levier entre le haut de l'arbre du cylindre et l'arrière des lames pour empêcher le cylindre de bouger.
Important: Ne touchez pas le tranchant des lames avec le levier au risque d'endommager le tranchant et/ou de déformer les lames.
Important: L’insert du côté gauche de l'unité de coupe est fileté à gauche. L’insert du côté droit de l'unité de coupe est fileté à droite.

Appuyez le manche du levier sur le rouleau.
Terminez la dépose de l'insert à cannelure d'entraînement en maintenant le levier en place, puis retirez le levier.
Abaissez l'unité de coupe en appui sur les rouleaux.
Avec un chiffon propre et sec, nettoyez le filetage interne à l'extrémité de l'unité de coupe.
Pièces nécessaires pour cette opération:
| Adaptateur droit | 1 |
| Joint torique | 1 |
| Logement de l'adaptateur | 1 |
| Boulon (5/16" x ⅝") | 1 |
| Adaptateur gauche (modèles 04358 et 04384 seulement) | 1 |
| Rondelle (modèles 04358 et 04384 seulement) | 1 |

Appliquez du frein-filet sur le filetage interne de l'arbre d'entraînement. Serrez l'adaptateur dans l'arbre d'entraînement à un couple de 129 à 142 N∙m (Figure 9).
Important: L’insert du côté gauche de l'unité de coupe est fileté à gauche. L’insert du côté droit de l'unité de coupe est fileté à droite.
Note: L'adaptateur du côté gauche de l'unité de coupe est noir. L'adaptateur du côté droit de l'unité de coupe est argent.
Appliquez du frein-filet sur le filetage interne de l'arbre du cylindre.
Blocage du cylindre :
Insérez un levier à long manche (3/8" x 12" avec manche de tournevis recommandé) dans l'avant du cylindre de coupe, au plus près du côté de l'unité de coupe que vous allez serrer (Figure 10).
Placez le levier contre le côté soudé de la plaque de support du cylindre (Figure 12).
Note: Insérez le levier entre le haut de l'arbre du cylindre et l'arrière des lames pour empêcher le cylindre de bouger.
Important: Ne touchez pas le tranchant des lames avec le levier au risque d'endommager le tranchant ou de déformer les lames.
Important: L’insert du côté gauche de l'unité de coupe est fileté à gauche. L’insert du côté droit de l'unité de coupe est fileté à droite.

Appuyez le manche du levier sur le rouleau.
Suivez les instructions d'installation des inserts filetés tout en maintenant le levier en place. Serrez l'insert comme recommandé.
Retirez le levier.
Montez l'adaptateur dans le cylindre tout en maintenant le levier bien en place, et serrez-le à un couple de 115 à 129 N∙m.
Retirez le levier.
Reposez le contrepoids à l'aide des 2 boulons correspondants (5/16" x 2¼") ; voir Figure 9.
Montez le joint torique et le logement de l'adaptateur sur le contrepoids. Fixez-le en place à l'aide du boulon (5/16" x ⅝") ; voir Figure 9.

Appliquez du frein-filet sur le filetage interne de l'arbre d'entraînement. Serrez l'adaptateur dans l'arbre d'entraînement à un couple de 129 à 142 N∙m (Figure 9).
Important: L’insert du côté gauche de l'unité de coupe est fileté à gauche. L’insert du côté droit de l'unité de coupe est fileté à droite.
Note: L'adaptateur du côté gauche de l'unité de coupe est noir. L'adaptateur du côté droit de l'unité de coupe est argent.
Appliquez du frein-filet sur le filetage interne de l'arbre du cylindre.
Blocage du cylindre :
Insérez un levier à long manche (3/8" x 12" avec manche de tournevis recommandé) dans l'avant du cylindre de coupe, au plus près du côté de l'unité de coupe que vous allez serrer (Figure 12).
Placez le levier contre le côté soudé de la plaque de support du cylindre (Figure 12).
Note: Insérez le levier entre le haut de l'arbre du cylindre et l'arrière des lames pour empêcher le cylindre de bouger.
Important: Ne touchez pas le tranchant des lames avec le levier au risque d'endommager le tranchant ou de déformer les lames.

Appuyez le manche du levier sur le rouleau.
Placez l'ensemble rondelle et adaptateur dans le cylindre et serrez-le à un couple de 115 à 129 N∙m ; voir Figure 11.
Retirez le levier.
Reposez le contrepoids à l'aide des 2 boulons correspondants (5/16" x 2¼") ; voir Figure 9.
Montez le joint torique et le logement de l'adaptateur sur le contrepoids. Fixez-le en place à l'aide du boulon (5/16" x ⅝") ; voir Figure 9.