Note: Utilizzate questo kit per adattare la spazzola per rullo posteriore (modello 04650) solo quando tale attrezzo non viene utilizzato insieme al groomer universale (modello 04648).
Note: Gli adattatori di sinistra sono necessari solo per i modelli 04358 e 04384.
Note: Stabilite i lati sinistro e destro della macchina rispetto alla normale posizione di guida.
Parcheggiate la macchina su terreno pianeggiante, disinnestate gli apparati di taglio e inserite il freno di stazionamento.
Spegnete il motore, togliete la chiave e attendete che tutte le parti in movimento si arrestino.
Se l’apparato di taglio è installato, rimuovetelo dal trattorino. Fate riferimento al Manuale dell'operatore del trattorino.
Utilizzate le figure seguenti per determinare la posizione corretta delle spazzole per rullo.






Rimuovete i 2 bulloni che fissano il supporto motore alla piastra laterale dell'apparato di taglio, quindi rimuovete il supporto motore.

Montate il supporto motore nel punto dal quale avete rimosso il contrappeso.
Le lame del cilindro di taglio sono affilate e possono amputare mani e piedi.
Tenete mani e piedi fuori dal cilindro.
Assicuratevi che il cilindro sia fermato prima di effettuarne la manutenzione.
Individuate la scanalatura di trasmissione da rimuovere.
Note: Rimuoverete la scanalatura di trasmissione dal lato del gruppo di trasmissione della spazzola per rullo dell'apparato di taglio; fate riferimento a Determinazione dell'orientamento delle spazzole per rullo.
Bloccate il cilindro:
Inclinate verso l'alto l'apparato di taglio, in modo da accedere alla parte inferiore del cilindro.
Inserite un piede di porco con manico lungo (è consigliato un piede di porco da ⅜" x 12", con manico a cacciavite) attraverso la parte inferiore del cilindro di taglio, più vicino al lato dell'apparato di taglio da serrare.
Posizionate il piede di porco contro il lato di saldatura della piastra di supporto del cilindro.
Note: Inserite il piede di porco tra la parte superiore dell'albero del cilindro e le parti posteriori delle lame del cilindro, in modo che il cilindro non si muova.
Important: Evitate il contatto del tagliente di qualsiasi lama con il piede di porco; ciò può danneggiare il tagliente e/o causare una lama alta.
Important: L'inserto a sinistra dell'apparato di taglio è sinistrorso. L'inserto a destra dell'apparato di taglio è destrorso.

Appoggiate il manico del piede di porco contro il rullo.
Completate la rimozione della scanalatura di trasmissione assicurandovi che il piede di porco rimanga in posizione, quindi rimuovete il piede di porco.
Abbassate l'apparato di taglio fino a quando non poggia sui rulli.
Utilizzate un panno asciutto e pulito per pulire la filettatura interna sull'estremità dell'apparato di taglio.
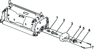
Parti necessarie per questa operazione:
| Adattatore di destra | 1 |
| O-ring | 1 |
| Alloggiamentodell'adattatore | 1 |
| Bullone (5/16" x ⅝") | 1 |
| Adattatore di sinistra (solo per i modelli 04358 e 04384) | 1 |
| Rondella (solo per i modelli 04358 e 04384) | 1 |

Applicate del composto sigillante per filettature sulla filettatura interna dell'albero di trasmissione. Serrate l’adattatore all'interno dell'albero di trasmissione a un valore compreso tra 129 e 142 N∙m (Figura 9).
Important: L'inserto a sinistra dell'apparato di taglio è sinistrorso. L'inserto a destra dell'apparato di taglio è destrorso.
Note: L'adattatore per il lato sinistro dell'apparato di taglio è nero. L'adattatore per il lato destro dell'apparato di taglio è argento.
Applicate del composto sigillante per filettature sulla filettatura interna dell'albero del cilindro.
Bloccate il cilindro:
Inserite un piede di porco con manico lungo (è consigliato un piede di porco da ⅜" x 12", con manico a cacciavite) attraverso la parte anteriore del cilindro di taglio, più vicino al lato dell'apparato di taglio da serrare (Figura 10).
Posizionate il piede di porco contro il lato di saldatura della piastra di supporto del cilindro (Figura 12).
Note: Inserite il piede di porco tra la parte superiore dell'albero del cilindro e le parti posteriori delle lame del cilindro, in modo che il cilindro non si muova.
Important: Evitate il contatto del tagliente di qualsiasi lama con il piede di porco; ciò può danneggiare il tagliente o causare una lama alta.
Important: L'inserto a sinistra dell'apparato di taglio è sinistrorso. L'inserto a destra dell'apparato di taglio è destrorso.

Appoggiate il manico del piede di porco contro il rullo.
Seguite le istruzioni per l’installazione degli inserti filettati per installarli mantenendo il piede di porco in posizione. Serrate l’inserto come consigliato.
Rimuovete il piede di porco.
Montate il gruppo adattatore sul cilindro assicurandovi al contempo che il piede di porco resti in posizione, quindi serrate il gruppo adattatore a un valore compreso tra 115 e 129 N∙m.
Rimuovete il piede di porco.
Montate il contrappeso rimosso in precedenza utilizzando i 2 bulloni corrispondenti (5/16" x 2¼"); fate riferimento alla Figura 9.
Installate l'O-ring e l'alloggiamento dell'adattatore sul contrappeso. Fissatelo utilizzando il bullone (5/16" x ⅝"); fate riferimento alla Figura 9.

Applicate del composto sigillante per filettature sulla filettatura interna dell'albero di trasmissione. Serrate l’adattatore all'interno dell'albero di trasmissione a un valore compreso tra 129 e 142 N∙m (Figura 9).
Important: L'inserto a sinistra dell'apparato di taglio è sinistrorso. L'inserto a destra dell'apparato di taglio è destrorso.
Note: L'adattatore per il lato sinistro dell'apparato di taglio è nero. L'adattatore per il lato destro dell'apparato di taglio è argento.
Applicate del composto sigillante per filettature sulla filettatura interna dell'albero del cilindro.
Bloccate il cilindro:
Inserite un piede di porco con manico lungo (è consigliato un piede di porco da ⅜" x 12", con manico a cacciavite) attraverso la parte anteriore del cilindro di taglio, più vicino al lato dell'apparato di taglio da serrare (Figura 12).
Posizionate il piede di porco contro il lato di saldatura della piastra di supporto del cilindro (Figura 12).
Note: Inserite il piede di porco tra la parte superiore dell'albero del cilindro e le parti posteriori delle lame del cilindro, in modo che il cilindro non si muova.
Important: Evitate il contatto del tagliente di qualsiasi lama con il piede di porco; ciò può danneggiare il tagliente o causare una lama alta.

Appoggiate il manico del piede di porco contro il rullo.
Montate la rondella e il gruppo adattatore sul cilindro e serrate il gruppo adattatore a un valore compreso tra 115 e 129 N∙m; fate riferimento alla Figura 11.
Rimuovete il piede di porco.
Montate il contrappeso rimosso in precedenza utilizzando i 2 bulloni corrispondenti (5/16" x 2¼"); fate riferimento alla Figura 9.
Installate l'O-ring e l'alloggiamento dell'adattatore sul contrappeso. Fissatelo utilizzando il bullone (5/16" x ⅝"); fate riferimento alla Figura 9.