Note: Brug kun dette sæt til at tilpasse bagrullebørsten (model 04650), når den ikke bruges sammen med universaltrimmeren (model 04648).
Note: Venstre adaptere er kun nødvendige til model 04358 og 04384.
Note: Maskinens venstre og højre side er som set fra den normale betjeningsposition.
Parker maskinen på en plan overflade, udkobl klippeenhederne, og aktiver parkeringsbremsen.
Sluk for motoren, tag nøglen ud, og vent, til al bevægelse er standset.
Hvis klippeenheden er monteret, skal du fjerne den fra traktionsenheden. Se traktionsenhedens betjeningsvejledning.
Brug følgende figurer til at finde en passende position for rullebørsterne.






Fjern de 2 bolte, der fastgør motorophænget på klippeenhedens sideplade, og afmonter motorophænget.

Monter motorophænget der, hvor du fjernede vægten.
Knivcylinderens skæreknive er skarpe og i stand til at afskære hænder og fødder.
Hold hænder og fødder uden for cylinderen.
Sørg for, at knivcylinderen er indspændt, inden der udføres service på den.
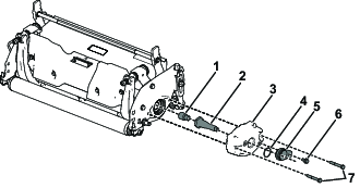
Identificer den drivnote, der skal fjernes.
Note: Du skal fjerne drivnoten fra den side af klippeenheden med rullebørstens drivsamling. Se Bestemmelse af rullebørsternes retning.
Indspænd knivcylinderen:
Vip klippeenheden op, så du har adgang til bunden af knivcylinderen.
Sæt en langskaftet løftestang (anbefalet ⅜" x 12" med skruetrækkerhåndtag) gennem knivcylinderens bund tættest på den side af klippeenheden, som du skal tilspænde.
Anbring løftestangen mod knivcylinderstøttepladens svejseside.
Note: Sæt løftestangen ind mellem knivcylinderakslens top og bagsiderne af knivcylinderens skæreknive, så knivcylinderen ikke kan flytte sig.
Important: Lad ikke løftestangen komme i berøring med skæret på nogen af skæreknivene, da dette kan beskadige skæret og/eller medføre en høj skærekniv.
Important: Indsatsen i venstre side af klippeenheden har venstregevind. Indsatsen i højre side af klippeenheden har højregevind.

Lad løftestangens greb hvile mod rullen.
Færdiggør afmonteringen af drivnotindsatsen, og sørg samtidig for, at løftestangen forbliver på plads, og fjern derefter løftestangen.
Sænk klippeenheden ned på rullerne.
Brug en tør, ren klud til at rengøre de indvendige gevind på enden af klippeenheden.
Dele, der skal bruges til dette trin:
| Højre adapter | 1 |
| O-ring | 1 |
| Adapterhus | 1 |
| Bolt (5/16" x ⅝") | 1 |
| Venstre adapter (kun for model 04358 og 04384) | 1 |
| Spændeskive (kun for model 04358 og 04384) | 1 |

Påfør gevindlåsemasse på drivakslens indvendige gevind. Tilspænd adapteren ind i drivakslen med et moment på 129 til 142 Nm (Figur 9).
Important: Indsatsen i venstre side af klippeenheden har venstregevind. Indsatsen i højre side af klippeenheden har højregevind.
Note: Adapteren til venstre side af klippeenheden er sort. Adapteren til højre side af klippeenheden er sølv.
Påfør gevindlåsemasse på knivcylinderakslens indvendige gevind.
Indspænd knivcylinderen:
Sæt en langskaftet løftestang (anbefalet ⅜" x 12" med skruetrækkerhåndtag) gennem knivcylinderens forende tættest på den side af klippeenheden, som du skal tilspænde (Figur 10).
Anbring løftestangen mod knivcylinderstøttepladens svejseside (Figur 12).
Note: Sæt løftestangen ind mellem knivcylinderakslens top og bagsiderne af knivcylinderens skæreknive, så knivcylinderen ikke kan flytte sig.
Important: Lad ikke løftestangen komme i berøring med skæret på nogen af skæreknivene, da dette kan beskadige skæret eller medføre en høj skærekniv.
Important: Indsatsen i venstre side af klippeenheden har venstregevind. Indsatsen i højre side af klippeenheden har højregevind.

Lad løftestangens greb hvile mod rullen.
Følg monteringsvejledningen til gevindindsatserne for at montere dem, mens du holder løftestangen på plads. Tilspænd indsatsen som anbefalet.
Fjern løftestangen.
Monter adapterenheden i knivcylinderen, og sørg for, at løftestangen forbliver på plads, og tilspænd den med et moment på 115 til 129 Nm.
Fjern løftestangen.
Monter den tidligere fjernede vægt med de 2 tilsvarende bolte (5/16" x 2¼"). Se Figur 9.
Monter O-ringen og adapterhuset på vægten. Fastgør det med bolten (5/16" x ⅝"). Se Figur 9.

Påfør gevindlåsemasse på drivakslens indvendige gevind. Tilspænd adapteren ind i drivakslen med et moment på 129 til 142 Nm (Figur 9).
Important: Indsatsen i venstre side af klippeenheden har venstregevind. Indsatsen i højre side af klippeenheden har højregevind.
Note: Adapteren til venstre side af klippeenheden er sort. Adapteren til højre side af klippeenheden er sølv.
Påfør gevindlåsemasse på knivcylinderakslens indvendige gevind.
Indspænd knivcylinderen:
Sæt en langskaftet løftestang (anbefalet ⅜" x 12" med skruetrækkerhåndtag) gennem knivcylinderens forende, tættest på den side af klippeenheden, som du skal tilspænde (Figur 12).
Anbring løftestangen mod knivcylinderstøttepladens svejseside (Figur 12).
Note: Sæt løftestangen ind mellem knivcylinderakslens top og bagsiderne af knivcylinderens skæreknive, så knivcylinderen ikke kan flytte sig.
Important: Lad ikke løftestangen komme i berøring med skæret på nogen af skæreknivene, da dette kan beskadige skæret eller medføre en høj skærekniv.

Lad løftestangens greb hvile mod rullen.
Monter spændeskiven og adapterenheden i knivcylinderen, og tilspænd den med et moment på 115 til 129 Nm. Se Figur 11.
Fjern løftestangen.
Monter den tidligere fjernede vægt med de 2 tilsvarende bolte (5/16" x 2¼"). Se Figur 9.
Monter O-ringen og adapterhuset på vægten. Fastgør det med bolten (5/16" x ⅝"). Se Figur 9.