Tosaerba robotizzati serie Turf Pro RTK 4G e raccoglitori robotizzati per palle da golf serie Range Pro

 
 
 
Introduzione
 

Convenzioni manuale

Il sistema di avvertimento adottato dal presente manuale identifica i pericoli potenziali e riporta messaggi di sicurezza, identificati dal simbolo di avvertimento, che segnalano un pericolo in grado di provocare infortuni gravi o la morte se non si osservano le precauzioni raccomandate.
Graphic
G405934
Per evidenziare le informazioni vengono utilizzate due parole. Importante indica informazioni meccaniche di particolare importanza, e Nota evidenzia informazioni generali di particolare rilevanza.
Il presente manuale viene utilizzato insieme ai Manuali dell'operatore della serie Turf Pro e Range Pro.

 
 
 
Sicurezza
 

Sicurezza generale

  • Loperatore/supervisore della macchina è responsabile di eventuali incidenti o pericoli per gli altri e la rispettiva proprietà.
  • Leggete, comprendete e attenetevi alle presenti istruzioni e avvertenze prima di utilizzare la macchina.
  • L'errato uso o manutenzione della macchina può causare infortuni gravi o morte. Limitate questo pericolo attenendovi a tutte le istruzioni di sicurezza.
  • Non lasciate che bambini o persone non formate utilizzino o effettuino interventi di manutenzione su questa macchina. Permettete soltanto a persone responsabili, addestrate, che abbiano dimestichezza con le istruzioni e in adeguate condizioni fisiche di utilizzare o di effettuare interventi di manutenzione su questa macchina.

Sicurezza durante l'utilizzo

  • Prima di utilizzare la macchina, assicuratevi che sia presente una barriera fisica (come una recinzione bassa o un cavo perimetrale) o che il perimetro dell'area di lavoro sia stato impostato ad almeno 8 m da eventuali pericoli.
  • Tenete astanti e bambini lontano dalla macchina e dalla stazione di ricarica durante il loro funzionamento.
  • Indossate indumenti adeguati, inclusi pantaloni lunghi e calzature resistenti e antiscivolo, quando utilizzate manualmente la macchina.
  • Azionate la macchina solo con tutti i dispositivi di sicurezza montati e funzionanti.
  • Ispezionate l'area in cui userete la macchina ed eliminate tutti gli oggetti che potrebbero interferire con il suo funzionamento.
  • Le lame sono affilate e possono causare gravi ferite in caso di contatto. Premete il pulsante Stop e attendete che tutte le parti in movimento si siano fermate prima di liberare da detriti o sfalcio, sottoporre a interventi di manutenzione o trasportare la macchina.
  • Tenete mani e piedi lontano dalle parti in movimento presenti sopra e sotto la macchina.
  • Non sbilanciatevi. Mantenete una posizione salda sui piedi e un buon equilibrio in ogni momento. Ciò vi offre un maggiore controllo sulla macchina in situazioni inaspettate. Quando impostate la macchina, spostatevi camminando e mai correndo.
  • Non mettetevi in piedi o seduti sulla macchina o cavalcatela, né consentite ad altri di fare altrettanto.
  • Se la macchina colpisce un oggetto e/o inizia a vibrare in modo anomalo, spegnete immediatamente la macchina e attendete che tutte le parti in movimento si siano fermate prima di esaminarla per individuare eventuali danni. Effettuate le riparazioni necessarie prima di riprendere a utilizzare la macchina.
  • Premete il pulsante Stop presente sulla macchina, attendete che tutte le parti in movimento si siano fermate, quindi disattivate la macchina nelle seguenti situazioni:
    • Prima di rimuovere delle ostruzioni dalla macchina
    • Prima di controllare, pulire o sottoporre a interventi di manutenzione la macchina (in particolare le lame) e la stazione di ricarica
    • Dopo che la macchina ha colpito un oggetto estraneo, è stata coinvolta in un incidente o si è guastata; esaminate la macchina per individuare eventuali danni e riparatela prima di riprendere a utilizzarla
    • Se la macchina inizia a vibrare in modo anomalo; esaminate la macchina per individuare eventuali danni e riparatela prima di riprendere a utilizzarla
  • Non posizionate alcun oggetto sopra la macchina o la stazione di ricarica.
  • Non modificate la macchina, il software, la stazione di ricarica o la stazione base.
  • Non modificate o bypassate i comandi della macchina o i dispositivi di sicurezza.
  • Non utilizzate una macchina, una stazione di ricarica o una stazione base modificate.
  • Consigliamo di non utilizzare la macchina durante l'irrigazione dell'area operativa.
  • Utilizzate solo accessori approvati da Toro per evitare il rischio di incendi, scosse elettriche o infortuni.
  • Premete il pulsante Stop presente sulla macchina e attendete che le lame si siano fermate completamente prima di maneggiare la macchina.
  • Non collegate un cavo di alimentazione danneggiato. Non toccate un cavo danneggiato collegato alla corrente elettrica.
  • Non utilizzate l'alimentatore della stazione di ricarica in condizioni meteo avverse.

 
 
 
Requisiti per l'installazione RTK 4G
 

L'RTK 4G consente al robot di lavorare all'interno di un'area non definita da un cavo perimetrale. Questa sezione descrive i vari requisiti affinché un robot possa utilizzare l'RTK 4G.

Panoramica del GPS RTK

  • I dati sulla posizione GPS standard ricevuti dai satelliti tramite GNSS (Global Navigation Satellite System, sistema globale di navigazione satellitare) offrono una precisione compresa tra 5 m e 10 m. Ciò accade in quanto il segnale ricevuto da un satellite viene distorto da condizioni atmosferiche e ambientali. È possibile ottenere dei dati sulla posizione più precisi utilizzando la tecnica RTK (Real-Time Kinematic, cinematica in tempo reale).
  • Tale tecnica prevede l'utilizzo di una base RTK posta in un luogo fisso, che riceve dei segnali GNSS dai satelliti. Poiché la base si trova in un luogo fisso, i dati da questa ricevuti fanno riferimento alla sua posizione precisa.
  • Anche i robot sono dotati di antenne, e ricevono segnali GNSS dai satelliti per determinare la propria posizione. Sia la base RTK sia i robot ricevono i segnali GNSS da satelliti appartenenti a costellazioni satellitari diverse (GPS, GLONASS, Galileo, BeiDou). Tuttavia, dato che i robot si spostano, la stima della loro posizione è meno precisa rispetto a quella della base posta in un luogo fisso.
  • La base RTK, tramite un server basato su cloud, elabora dei dati di correzione per ciascuno dei satelliti e li invia al robot. Il robot utilizza tali correzioni per ottenere una maggiore precisione in merito alla sua posizione. Grazie a dati sulla posizione tanto precisi, i robot sono in grado di seguire uno schema definito e coprire il prato seguendo una serie di linee rette.
È inoltre possibile inviare dei dati di correzione tramite cloud utilizzando il servizio 4G cellulare. In questo caso, gli ostacoli non impediscono il trasferimento dei dati di correzione e la base può collegarsi a un numero illimitato di robot fino a un massimo di 15 km di distanza.
Trasferimento dei dati di correzione utilizzando il 4G cellulareService (Manutenzione)
Graphic
G520851
Una stazione base può inviare dati di correzione a più robot, ma ciascun robot deve ricevere tali dati da 1 sola stazione base, al fine di mantenere coerenti le correzioni.
Componenti base del tosaerba dotato di GPS RTK
Graphic
G520852
In questa sezione vengono descritte le caratteristiche meccaniche del robot.
Un utente può controllare direttamente il robot tramite l'interfaccia utente. Una volta che un robot è stato registrato sul portale web:
  • Il robot può inviare informazioni al server del portale, così che l'utente possa visualizzarle.
  • L'utente può inviare dei comandi al robot, verificarne le prestazioni e regolarne la configurazione.

Requisiti del sito

Qualità del segnale GPS
Un criterio importante per determinare se un sito è adatto a un'installazione wireless è la qualità del segnale GPS.
Nota: La qualità del segnale GPS nei pressi dei bordi del sito (lungo i bordi dell'area di sicurezza definita tramite GPS) dev'essere pari a 2.
Per le aree in cui il segnale GPS è insufficiente è possibile utilizzare delle aree definite tramite cavo come parte dell'installazione. Tali aree possono essere collegate ad altre aree di lavoro e all'area ciclica della stazione utilizzando dei tracciati di spostamento.
La qualità del segnale GPS può variare. Dipende da variabili come condizioni meteorologiche, costellazioni satellitari e condizioni del prato. È importante prendere tutto ciò in considerazione quando si effettua la valutazione del sito.
Visibilità diretta del cielo
Nota: È essenziale per un'installazione RTK 4G che il robot e la base abbiano una visibilità diretta del cielo sull'intero sito.
Alberi ed edifici possono ridurre il livello di segnale. È importante tenere a mente che in inverno, quando gli alberi sono spogli, è possibile ottenere un livello di segnale maggiore rispetto all'estate, quando gli alberi hanno le foglie ed è necessario che il robot svolga il proprio compito.
Nella figura seguente sono illustrate le distanze minime da alberi ed edifici.
Graphic
G527696
Pendenze
La pendenza massima consentita presso i bordi GPS è del 30% (17°), o del 45% (24°) per i modelli progettati per le pendenze (S).
Se le correzioni dei dati RTK vengono inviate tramite Wi-Fi, delle pendenze brevi e ripide possono causare dei problemi. Pendenze di questo tipo possono creare delle zone d'ombra che celano i segnali dei satelliti. In tali situazioni è possibile utilizzare un ripetitore Wi-Fi o una connessione 4G.
Graphic
G527697
Distanza da ostacoli pericolosi
Se la distanza tra un ostacolo pericoloso e i bordi di un'area di sicurezza definita tramite GPS (X) nella figura seguente è inferiore a 8 m, è necessario installare una barriera fisica di almeno 15 cm di altezza.
Gli ostacoli pericolosi includono strade e corsi o specchi d'acqua.
Graphic
G527698
Forma e dimensioni
La forma e le dimensioni del sito sono meno importanti della complessità dell'area di sicurezza all'interno del sito. Il calcolo del percorso definito tramite GPS dipende dall'area di lavoro complessiva, dalla sua forma e dal fatto che contenga o meno complessità come passaggi stretti, ostacoli e aree di esclusione. Siti di grandi dimensioni e complessi possono essere gestiti con l'utilizzo di più aree di sicurezza.

Requisiti del segnale GPS

Dei problemi relativi all'installazione possono portare alla ricezione da parte del robot di un segnale GPS di qualità insufficiente. Nelle seguenti sezioni sono elencati i livelli di segnale richiesti per varie operazioni, oltre alle azioni effettuate dal robot quando il segnale è insufficiente per completare l'operazione.
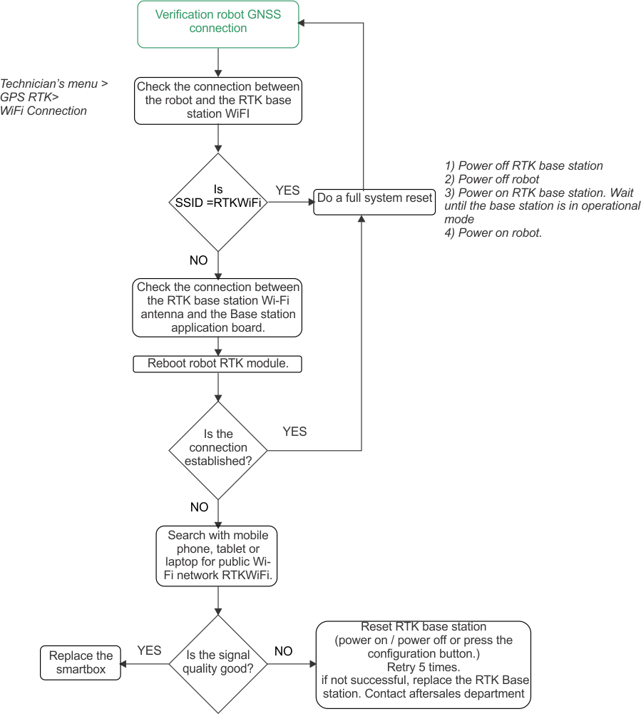
I livelli di qualità del segnale sono visualizzabili da Technician's menu (menu Tecnico) (9) > GPS RTK (RTK GPS).
Rilevamento dei bordi tramite controllo remoto
Livello di segnale richiesto: =>2.
Azioni del robot: nessuna.
Sull'app per smartphone viene visualizzato un messaggio che informa l'utente del fatto che non è possibile registrare il punto.
Verifica dei bordi
Livello di segnale richiesto: =>2.
Azioni del robot: dopo 10 minuti, il robot invia il seguente messaggio: "Posizione precisa persa. Controllare la connessione con la stazione base di riferimento".
Spostamento tramite GPS
Il robot utilizza lo spostamento tramite GPS per uscire dalla o fare ritorno alla stazione con o senza aree di esclusione.
Livello di segnale richiesto: =>2.
Il livello di qualità del segnale GPS dev'essere =>2.
Azioni del robot:
  • Dopo 5 minuti, il robot riavvia il modulo RTK.
  • Dopo 30 minuti il robot ruota per allineare meglio l'antenna con i satelliti.
  • Dopo 3 ore si attiva un allarme.
Uscita dalla stazione per lavorare con schema
Il robot esce dalla stazione seguendo il cavo dell'area ciclica della stazione.
Livello di segnale richiesto: >1,2.
Azioni del robot:
  • Dopo 5 minuti, il robot riavvia il modulo RTK.
  • Dopo 3 ore, si attiva un allarme.
Uscita dall'area ciclica della stazione per iniziare a lavorare
Il robot lascia il cavo dell'area ciclica della stazione e inizia a lavorare in modalità schema.
Livello di segnale richiesto: =>2.
Azioni del robot: dopo 10 minuti, il robot fa ritorno alla stazione utilizzando il cavo dell'area ciclica della stazione e cerca di riavviare l'operazione.

Aree definite tramite GPS RTK 4G

In assenza di un cavo perimetrale, le aree di lavoro vengono definite tramite coordinate GPS.
Graphic
G527699
  1. Cavo dell'area ciclica.
  2. Aree di sicurezza definite tramite GPS. Queste racchiudono al loro interno l'area di lavoro complessiva del robot e possono racchiudere aree di lavoro interne o tracciati.
  3. Aree interne definite tramite GPS all'interno delle quali il robot può lavorare in momenti diversi e in condizioni diverse.
  4. Aree di esclusione all'interno delle quali il robot non può lavorare.
  5. Tracciato posto all'interno di un'area di sicurezza definita tramite GPS.
  6. Area definita tramite cavo, utilizzabile all'interno di aree in cui il segnale GPS è insufficiente per creare un'area RTK 4G.
Disposizione del sito
L'area all'interno della quale il robot lavora viene definita da aree di sicurezza che possono utilizzare un cavo perimetrale o una connessione RTK 4G per definire i bordi. In aggiunta, è possibile creare aree di lavoro interne definite tramite GPS per controllare la frequenza di tosatura, gli schemi di tosatura e altri input dell'utente.
Cavo dell'area ciclica della stazione
È necessario utilizzare un'area ciclica della stazione definita tramite cavo per consentire al robot di accedere alla stazione di ricarica e alla stazione di scarico. Se è in funzione più di un raccoglitore robotizzato per palle da golf, potrebbe essere necessario installare un'area ciclica di attesa.
Area di sicurezza definita tramite GPS
L'area di sicurezza definita tramite GPS stabilisce la parte esterna dell'area di lavoro del robot, fungendo da equivalente del cavo perimetrale. È fondamentale che il robot non esca dall'area di sicurezza definita tramite GPS.
  • È necessario configurare e assegnare almeno un'area come area di sicurezza definita tramite GPS.
  • È possibile utilizzare un'area di sicurezza per racchiudere un'area di lavoro o un tracciato.
  • È possibile definire più aree di sicurezza. Per consentire lo spostamento del robot, tali aree devono intersecarsi l'una con l'altra.
  • È necessario che almeno un'area si intersechi con il cavo dell'area ciclica della stazione.
  • L'area di sicurezza viene definita tramite un processo di rilevamento dei bordi. Dopo il rilevamento è necessario verificare e confermare l'area di sicurezza.
  • L'area di sicurezza definita tramite GPS può essere stabilita solo da un utente che riveste il ruolo utente Tecnico sul portale web.
  • I parametri di configurazione utilizzati per definire l'area di sicurezza vengono registrati. Qualsiasi modifica a tali parametri dev'essere verificata e confermata.
  • Se viene rilevata una qualsiasi modifica ai parametri (ad esempio se la posizione della stazione base cambia) o se la connessione alla stazione base viene persa, il robot interrompe il proprio funzionamento.
  • Se una singola area contiene un passaggio stretto tra più bordi dell'area di sicurezza, il passaggio deve essere largo almeno 5 m.
    Graphic
    G527725
Aree di lavoro interne definite tramite GPS
  • È possibile definire un qualsiasi numero di aree di lavoro interne definite tramite GPS al fine di ottimizzare il funzionamento del robot, definendo le aree in cui questo opera in particolari periodi e con una determinata frequenza.
  • L'altezza di taglio delle diverse aree è uguale a quella impostata per l'area di sicurezza che le racchiude.
  • Tutte le aree interne devono trovarsi all'interno dell'area di sicurezza complessiva definita tramite GPS.
  • Non è necessario che vengano definite tramite un processo di rilevamento dei bordi. Possono essere definite e modificate sul portale web da qualsiasi tipologia di utente che abbia accesso al robot.
Aree di esclusione
Le aree di esclusione sono aree, al cui interno sono di norma presenti degli ostacoli, alle quali il robot non può accedere.
  • Le aree di esclusione devono essere definite tramite un processo di rilevamento dei bordi.
  • Possono essere definite o modificate solo da utenti che rivestono il ruolo di Tecnico.
  • I bordi devono essere verificati e confermati.
  • Le aree di esclusione devono trovarsi ad almeno 5 m dai bordi dell'area di sicurezza e da altre aree di esclusione.
  • Le area di esclusione devono misurare almeno 1 m in tutte le direzioni.
  • Le aree di esclusione lunghe devono essere larghe almeno 5 m.
Tracciati definiti tramite GPS
I tracciati sono un metodo utile ed efficiente per collegare aree di lavoro distinte. Queste aree di lavoro possono essere aree definite tramite cavo o tramite RTK 4G. Non vi è limite al numero di aree che è possibile collegare tramite i tracciati.
Aree definite tramite cavo
Le aree definite tramite cavo possono essere utilizzate per le aree in cui la qualità del segnale GPS è insufficiente per definire un'area RTK 4G.

Stazione e area ciclica

È necessario installare almeno un cavo dell'area ciclica attorno alla stazione per consentire al robot di entrare nella e uscire dalla stazione. È necessario che un'area definita tramite GPS si intersechi con il cavo dell'area ciclica della stazione. Sebbene l'installazione possa includere più aree di sicurezza definite tramite GPS (e aree definite tramite cavo), è necessario che solo una di esse si intersechi con l'area ciclica della stazione, e più aree possono intersecarsi con l'area ciclica della stazione.
Questa sezione definisce le dimensioni minime associate all'area ciclica per un'installazione RTK 4G.
Area ciclica singola con una sola area di sicurezza definita tramite GPS
Graphic
G527701
Si applicano le seguenti condizioni:
  • L'area ciclica della stazione deve intersecare l'area di sicurezza definita tramite GPS ed essere impostata come sua area confinante.
  • L'area ciclica della stazione deve sovrapporsi all'area di sicurezza definita tramite GPS per almeno 4 m in entrambe le direzioni.
  • Il livello di segnale rilevato dal robot quando esso si trova presso la stazione dev'essere pari ad almeno 1,2.
  • Il livello di segnale all'interno dell'area di sovrapposizione dev'essere pari a 2.
  • La lunghezza della porzione dritta del cavo sul lato di entrata e su quello di uscita dev'essere >3,5 m.
  • La distanza tra la stazione e l'area di sicurezza definita tramite GPS (larghezza) dev'essere >2 m.
È necessario definire un punto di ritorno GPS all'interno dell'area di sovrapposizione.
Area ciclica singola con più aree di sicurezza definite tramite GPS
È possibile collegare più aree di sicurezza al cavo dell'area ciclica. Può trattarsi di più aree di lavoro o delle aree di sicurezza che circondano i tracciati.
Graphic
G527702
Si applicano le seguenti condizioni:
  • L'area ciclica della stazione deve intersecare ciascuna area di sicurezza definita tramite GPS. Ciascuna area deve essere impostata come area confinante con l'area ciclica.
  • L'area ciclica della stazione deve sovrapporsi a ciascuna area di sicurezza definita tramite GPS per almeno 4 m in entrambe le direzioni.
  • Il livello di segnale rilevato dal robot quando esso si trova presso la stazione dev'essere pari ad almeno 1,2.
  • Il livello di segnale all'interno dell'area di sovrapposizione dev'essere pari a 2.
  • La lunghezza della porzione dritta del cavo sul lato di entrata e su quello di uscita dev'essere >3,5 m.
  • La distanza tra la stazione e l'area di sicurezza definita tramite GPS (larghezza) dev'essere >2 m.
  • È necessario definire un meccanismo per consentire al robot di raggiungere l'area ciclica della stazione. Questo può essere un punto di ritorno GPS o un tracciato.
Aree cicliche multiple
Quando più aree cicliche sono collegate alla stazione, i livelli di segnale richiesti sono uguali a quello dell'area ciclica singola indicato nella sezione precedente. Le dimensioni associate ai cavi delle aree cicliche sono mostrate di seguito.
Graphic
G527703
  • Ciascuna area ciclica deve intersecare la propria area di sicurezza definita tramite GPS ed essere impostata come sua area confinante.
  • L'area ciclica della stazione deve sovrapporsi all'area di sicurezza definita tramite GPS per almeno 4 m in entrambe le direzioni.
  • Il livello di segnale rilevato dal robot quando esso si trova presso la stazione dev'essere pari ad almeno 1,2.
  • Il livello di segnale all'interno dell'area di sovrapposizione dev'essere pari a 2.
  • La lunghezza della porzione dritta del cavo sul lato di entrata e su quello di uscita di ciascuna area ciclica dev'essere >3,5 m.
  • La distanza tra la stazione e l'area di sicurezza definita tramite GPS dev'essere >2 m.
  • È necessario definire un punto di ritorno GPS all'interno di ciascuna area di sovrapposizione.
  • Non utilizzate canali di segnali confinanti per aree cicliche della stazione diverse.
  • I cavi non devono essere attorcigliati.
  • Ciascuna area ciclica deve essere definita da un singolo cavo.
  • I cavi dell'area ciclica 1 e dell'area ciclica 2 possono essere posizionati con lo stesso picchetto nel terreno per l'entrata e l'uscita dalla stazione di ricarica.

Requisiti relativi ai tracciati

I tracciati sono un metodo utile ed efficiente per collegare aree di lavoro distinte. Queste aree di lavoro possono essere aree definite tramite cavo o tramite RTK 4G. Non vi è limite al numero di aree che è possibile collegare tramite i tracciati.
I tracciati devono essere inclusi all'interno di un'area di sicurezza definita tramite GPS
Graphic
G527704
Nella figura precedente è stata creata un'area di sicurezza specifica, definita tramite GPS, per racchiudere il tracciato che collega due aree definite tramite GPS.
Si consiglia di creare aree di sicurezza separate per i tracciati. È richiesto un livello di segnale GPS pari a 2 nell'area in cui dev'essere creata l'area.
Un tracciato presenta una larghezza definita. Il valore minimo è la larghezza del robot. Il valore massimo è 10 m. Quando il robot si sposta lungo il tracciato segue un percorso casuale tra l'inizio e la fine del tracciato, al fine di ridurre il rischio di lasciare delle tracce sull'erba.
Graphic
G527705
La larghezza dell'area circostante deve essere adeguata al tracciato. È importante tuttavia tenere a mente che il robot non esce mai dall'area circostante, nemmeno se la larghezza del tracciato lo consente. I tracciati consentono al robot di attraversare passaggi relativamente stretti.
La velocità massima e il funzionamento delle teste di taglio quando il robot percorre il tracciato possono essere configurati in modo da consentire il collegamento di più aree anche tramite passaggi stretti e impegnativi.
Le area di sicurezza definite tramite GPS dei tracciati vengono create e rilevate secondo le stesse modalità di tutte le aree di sicurezza definite tramite GPS.
I tracciati devono sovrapporsi alle aree da essi collegate
Come illustrato nella figura sopra, l'area del tracciato si sovrappone a entrambe le aree di lavoro. Le dimensioni della sovrapposizione devono essere di almeno 4 m x 4 m.
Graphic
G527706
Se l'area del tracciato è sovrapposta a un'area di sicurezza definita tramite GPS, non è necessario impostare le aree come confinanti.
I tracciati possono collegare aree wireless e aree definite tramite cavo
I tracciati possono essere utilizzati per collegare aree wireless e aree definite tramite cavo. In qualsiasi installazione RTK 4G la stazione dev'essere circondata da un cavo dell'area ciclica.
È anche possibile utilizzare delle aree di lavoro definite tramite cavo per le aree in cui il livello di segnale GPS è insufficiente per utilizzare un'area definita tramite RTK 4G
Graphic
G527707
In ogni caso, le aree dei tracciati devono sovrapporsi alle aree di lavoro con una sovrapposizione di 4 m x 4 m.
Quando l'area di un tracciato si sovrappone a un'area definita tramite cavo, l'area del tracciato dev'essere impostata come area confinante secondo quanto indicato nella figura sopra. Se le aree del tracciato definite tramite GPS si sovrappongono ad altre aree di sicurezza definite tramite GPS, non è necessario impostare le aree come confinanti.
Rilevamento dei tracciati
I tracciati sono una serie di punti di riferimento GPS. Questi vengono definiti da un processo di rilevamento, come quando vengono rilevati i bordi di un'area. Si applicano le seguenti condizioni:
  • Quando viene rilevato un tracciato che collega l'area ciclica, il primo punto da rilevare deve trovarsi all'interno dell'area di sovrapposizione tra il cavo dell'area ciclica e l'area di sicurezza del tracciato definito tramite GPS.
  • Il secondo punto deve trovarsi all'esterno del cavo dell'area ciclica.
  • Non aggiungete un numero eccessivo di punti durante il rilevamento di un tracciato. Sui rettilinei è sufficiente una distanza tra i 3 m e i 4 m tra i punti. Sulle curve i punti devono essere più vicini tra loro. Limitare il numero di punti serve a garantire uno spostamento fluido e rapido del robot.
  • È necessario che almeno un punto del tracciato si trovi all'interno delle aree di sovrapposizione che il tracciato collega.
Graphic
G527708
Definizione di un tracciato
Quando definite dei tracciati è consigliabile utilizzare singoli tracciati lunghi anziché più tracciati segmentati. Ciò è illustrato nella figura seguente.
Graphic
G527709
Dei tracciati segmentati sono sconsigliati in quanto il robot utilizza l'orientamento GPS per spostarsi dalla fine di un tracciato all'inizio del tracciato successivo. Ciò può creare delle tracce sull'erba in quanto il robot seguirà sempre lo stesso percorso.
Graphic
G527710
Si consiglia inoltre di fare in modo che i tracciati si estendano per una buona porzione all'interno dell'area di lavoro desiderata. Ciò incrementa notevolmente lo spostamento del robot quando esso deve fare ritorno alla stazione.
È possibile configurare più tracciati nella stessa area. Il robot ottimizzerà automaticamente la propria traiettoria in base ai tracciati disponibili e all'area che deve raggiungere.
Rilevamento automatico delle aree dei tracciati
Il tracciato illustrato di seguito passa attraverso più aree. Il robot riconosce automaticamente le aree che esso stesso attraversa.
Graphic
G527711
Questo elenco è visualizzato sul portale web tra le caratteristiche del tracciato. In questo esempio, il tracciato sarà definito come:
  • Dall'area: area ciclica
  • All'area: collegamento 1, area 1, collegamento 2, area 2, area 3

Base RTK

La base RTK può utilizzare una connessione Wi-Fi o 4G per trasmettere le correzioni dei dati al robot. I requisiti e la configurazione dell'installazione dipendono dal metodo utilizzato. I dettagli su entrambe le tipologie di base sono riportati nel manuale della base corrispondente.
Il manuale della base include:
  • Una descrizione della base e delle sue funzionalità.
  • Requisiti e procedura di installazione.
  • Risoluzione dei problemi relativi alla base.
  • Informazioni relative al ripetitore Wi-Fi.

Requisiti relativi agli ostacoli

Il robot rileva gli ostacoli temporanei con i suoi sensori. In questa sezione vengono trattati gli ostacoli permanenti che il robot deve evitare quando calcola lo schema di lavoro e durante il lavoro stesso.
Tali ostacoli devono essere circondati da un'area di sicurezza definita tramite GPS o da un'area di esclusione.
Stazione di ricarica
La stazione deve trovarsi ad almeno 15 m da qualsiasi ostacolo.
Graphic
G527718
Acqua
L'acqua è particolarmente pericolosa per il robot e deve essere delimitata da un'area di esclusione o da un'area di sicurezza.
I bordi dell'area di esclusione o dell'area di sicurezza devono trovarsi ad almeno 8 m dal bordo dell'acqua.
Graphic
G527719
Se il terreno è in discesa verso l'acqua è necessaria una distanza di almeno 9 m tra i bordi dell'area di esclusione o dell'area di sicurezza e il bordo dell'acqua.
Graphic
G527720
Se non è possibile avere almeno 8 m di distanza tra il bordo dell'acqua e i bordi dell'area di esclusione o dell'area di sicurezza è necessario installare attorno all'acqua una barriera fisica alta almeno 15 cm.
Graphic
G527721
Dimensioni relative agli ostacoli
Un'area di esclusione deve misurare almeno 1 m in tutte le direzioni.
Graphic
G527722
La distanza minima tra le aree di esclusione è di 5 m.
Graphic
G527723
Un'area di esclusione deve trovarsi ad almeno 5 m dai bordi dell'area di sicurezza all'interno della quale lavora il robot.
Graphic
G527724
Se un ostacolo si trova a meno di 5 m dai bordi dell'area di sicurezza all'interno della quale lavora il robot, i bordi dell'area di sicurezza vanno corretti in modo che aggirino l'ostacolo. Nella disposizione illustrata nella figura seguente, i bordi dell'area di sicurezza aggirano l'ostacolo.
Graphic
G527725
Tra le sezioni dei bordi che si avvicinano e si allontanano dall'ostacolo deve esserci una distanza minima di 5 m. Ciò significa che ci sarà un'area larga almeno 5 m all'interno della quale il robot non lavorerà. Per evitare tale problema potete utilizzare due aree di sicurezza che si sovrappongano.
Graphic
G527726

 
 
 
Implementazione di un'installazione RTK 4G
 

Componenti per l'installazione
Image
Intero sito
Per gli spostamenti wireless è necessaria una qualità di segnale GPS elevata. Se il sito è circondato da alberi o edifici che impediscono alla base e al robot la visibilità dei satelliti, potrebbe non essere possibile utilizzare un sistema di spostamento wireless.
Area di sicurezza definita tramite GPS
Le aree di sicurezza definite tramite GPS definiscono l'area di lavoro del robot o l'area che circonda un tracciato utilizzato dal robot per spostarsi. I bordi di queste aree di sicurezza vengono scoperti dal robot quando esso viene spostato lungo il sito. Per garantire che il robot resti all'interno di un'area di sicurezza, vengono definiti diversi parametri di configurazione chiave. Se uno qualsiasi di tali parametri viene modificato, le aree di sicurezza diventano non valide e il robot interrompe il proprio funzionamento.
Stazione
La stazione di ricarica.
Area ciclica della stazione
È necessario definire tramite cavo un'area ciclica affinché il robot possa fare ritorno alla stazione e lasciare quest'ultima. Il cavo dell'area ciclica della stazione deve intersecare un'area di sicurezza definita tramite GPS.
Tracciati
I tracciati sono catene di punti di riferimento GPS che formano un percorso affinché il robot possa spostarsi tra la stazione e le aree di lavoro. Un tracciato dev'essere racchiuso all'interno di un'area di sicurezza.
Base RTK
È necessario installare una base RTK per comunicare con i satelliti e per comunicare quindi la posizione esatta al robot. Tali comunicazioni possono avvenire tramite 4G o Wi-Fi. Se si utilizza il Wi-Fi, potrebbe essere necessario utilizzare un ripetitore Wi-Fi. I dettagli relativi alla base sono riportati nel Manuale della base corrispondente.
Ripetitore Wi-Fi
Quando si utilizza il Wi-Fi per comunicare le correzioni al robot, potrebbe essere necessario utilizzare uno o due ripetitori Wi-Fi per coprire l'intero sito.
Aree di lavoro interne definite tramite GPS
È possibile definire tramite GPS un numero qualsiasi di aree al fine di creare aree di lavoro distinte. Queste devono trovarsi all'interno dell'area di sicurezza definita tramite GPS generale. Non è necessario che si sovrappongano all'area ciclica della stazione. Non è necessario che vengano definite tramite un processo di rilevamento dei bordi.
Ostacoli permanenti
Si tratta di elementi come alberi, edifici attigui, laghetti o aree gioco che il robot deve evitare. Nella maggior parte dei casi è necessario impostare un'area di esclusione per garantire che tali ostacoli vengano evitati.
Area di esclusione
Si tratta di aree definite tramite coordinate GPS all'interno delle quali il robot non lavorerà, al fine di evitare degli ostacoli.
Robot
Il robot deve essere dotato di un'antenna GPS per poter comunicare con i satelliti e la base RTK.
App per smartphone
L'app per smartphone Turf Pro vi consente di definire e verificare l'area di sicurezza definita tramite GPS esterna.
Portale web
Il robot deve essere collegato al portale web turfpro.toro.com.

Pianificazione dell'installazione

Un'installazione senza cavo perimetrale rende necessario soddisfare una rigorosa serie di criteri. Valutate i criteri elencati nelle sezioni precedenti del presente manuale prima di iniziare l'installazione.
Valutazione del sito
  1. Verificate che il robot e la base abbiano una visibilità diretta del cielo.
  2. Verificate che il segnale GPS sia forte.
Creazione di un piano
  1. Create una mappa del sito.
  2. Definite dove posizionare la stazione e l'area ciclica della stazione o le aree cicliche della stazione.
  3. Definite il numero di aree di sicurezza necessarie. Ciò dipenderà dalla complessità del sito.
  4. Definite in che modo il robot si sposterà dall'area ciclica alle aree di sicurezza delle aree di lavoro.
  5. Definite dove posizionare la base.
  6. Definite se utilizzare una connessione 4G o Wi-Fi.
  7. Definite dove posizionare i ripetitori Wi-Fi, se necessari.
  8. Definite il numero, le dimensioni e la forma delle aree di lavoro interne, definite tramite GPS, necessarie.
  9. Decidete come gestire gli ostacoli. Per farlo potete utilizzare aree di esclusione, modificare la forma dell'area di sicurezza definita tramite GPS o utilizzare delle barriere fisiche.
  10. In caso di dubbi rivolgetevi al vostro rivenditore/distributore per ottenere aiuto e consigli.
Prima di iniziare
  1. Ricaricate il robot utilizzando la stazione di ricarica.
  2. Aggiornate il software con la versione più recente.
  3. Controllate la qualità della superficie del sito.
    1. Riempite eventuali depressioni della superficie in cui potrebbero formarsi delle pozzanghere.
    1. Assicuratevi che l'erba presenti un'altezza massima di 10 cm.
    Nota: Un'installazione RTK 4G completa può essere effettuata solo da qualcuno che riveste il ruolo utente Tecnico.
Installazione della base RTK, della stazione e dell'area ciclica
  1. Installate la base nel luogo prescelto. Fate riferimento al Manuale delloperatore della base RTK.
  2. Installate la stazione di ricarica nel luogo prescelto. Fate riferimento al Manuale delloperatore della stazione di ricarica.
  3. Installate l'area ciclica della stazione seguendo le istruzioni riportate in precedenza all'interno del presente manuale.

Collegamento del robot alla base

Il metodo di collegamento del robot alla base dipende dal fatto che sia utilizzata una connessione Wi-Fi o 4G per le comunicazioni tra il robot e la base.

Con un'installazione RTK 4G è necessario un sistema di protezione tramite password per la connessione Wi-Fi. La base deve disporre della versione software 3.0.0 o successive. I dettagli relativi all'aggiornamento della base sono riportati nel Manuale della base RTK corrispondente. Se il software della base viene aggiornato, la password viene definita durante l'aggiornamento. In caso contrario potete trovare la password predefinita del Wi-Fi sull'etichetta identificativa della base RTK. Dovete creare una nuova password.
Collegamento alla base per l'utilizzo della connessione Wi-FI
Graphic
G539289
  1. Password iniziale/predefinita del Wi-Fi della base
  2. Numero di serie della base
Per collegare il robot alla base:
  1. Sul robot premete 9 per accedere al Technician's menu (menu Tecnico).
  2. Selezionate GPS RTK (RTK GPS) > RTK Wi-Fi Connection (Connessione RTK Wi-Fi).
  3. Immettete la password predefinita della base.
Collegamento alla base per l'utilizzo della connessione 4G
Nota: La funzionalità RTK 4G del robot deve essere attivata dal portale o dall'app per smartphone.
  1. Assicuratevi che l'interruttore principale del robot sia in posizione di Accensione e online.
  2. Effettuate l'accesso sul portale o sull'app per smartphone.
  3. Graphic
    G527736
  4. Selezionate il robot e selezionate l'opzione Parameters (Parametri).
  5. Selezionate Image per scaricare dal robot i parametri di configurazione più recenti.
  6. Selezionate Edit Parameters (Modifica parametri).
  7. Selezionate la scheda RTK Base (Base RTK).
    Graphic
    G540117
  8. Impostate il parametro della connessione RTK su Mobile (Dispositivo mobile).
    Per i numeri di serie da 324000000 a 324999999
  9. Immettete l'ID della base. Potete trovarlo sull'etichetta e sul codice QR della base.
    Nota: Non inserite spazi quando immettete l'ID della base.
    Graphic
    G539289
    1. Password iniziale/predefinita del Wi-Fi della base
    2. Numero di serie della base
    Per i numero di serie da 325000000 in su:
  10. Immettete l'ID della base. Potete trovarlo sull'etichetta e sul codice QR della base.
    Nota: Non inserite spazi quando immettete il modello e il numero di serie della base. XXXXX-000000000
    Graphic
    G542400
    1. Numero di serie e numero di modello della base
    2. Password iniziale/predefinita della base
    3. Area vuota
    Graphic
    G542398
  11. Selezionate Image per inviare le nuove impostazioni al robot.
  12. Spostate l'interruttore principale del robot in posizione di Spegnimento, quindi riportatelo in posizione di Accensione e premete il pulsante di accensione sulla pulsantiera.
  13. Attendete che lo Status Uplink risulti connesso.
  14. La qualità del segnale dev'essere pari a 2,0. I livelli di qualità del segnale sono visualizzabili da Technician's menu (menu Tecnico) (9) > GPS RTK (RTK GPS).
    Nota: Questo processo potrebbe richiedere alcuni minuti.

Controllo remoto del robot tramite l'app per smartphone

L'app per smartphone Turf Pro vi consente di controllare da remoto i movimenti del robot. Ciò significa che è possibile effettuare il rilevamento dei bordi senza dover spingere manualmente il robot.
Tale procedura è composta da due fasi:
  • Impostazione dell'app
  • Controllo remoto del robot
Nota: È sufficiente impostare l'app una sola volta.
Impostazione dell'app
Nota: Il controllo remoto può essere impostato solo da un utente del portale che riveste il ruolo di Tecnico.
  1. Sul vostro smartphone scaricate la versione più recente dell'app.
  2. Abilitate l'opzione Access Point sul robot.
  3. Premete il pulsante Service Setting Menu (menu Impostazioni di manutenzione).
  4. Accedete alla voce Connections (Connessioni).
  5. Modificate l'opzione da Client ad Access Point.
    Nota: Viene così visualizzato come access point il numero di serie del robot.
  6. Dovete creare una nuova password. La password predefinita è 12345678. Una volta creata una nuova password selezionate l'icona del segno di spunta.
  7. Selezionate X per tornare alla schermata dell'operazione principale.
Collegamento al robot
  1. Collegate il telefono a Internet e avviate l'app Turf Pro di Toro.
  2. Quando visualizzate l'elenco dei robot aprite il menu Wi-Fi del telefono.
  3. Scollegatevi dalla rete Wi-Fi attuale e collegatevi al robot. Il robot sarà identificato nell'elenco delle reti Wi-Fi con il numero di serie del robot stesso.
  4. Immettete la password creata nella sezione precedente.
  5. Selezionate Connect (Connetti). Se richiesto, spuntate la casella che indica che desiderate restare connessi alla rete senza Internet.
  6. Tornate all'app Turf Pro di Toro.
  7. Aprite il menu e selezionate Robot Wi-Fi Access (Accesso al Wi-Fi del robot).
  8. Quando vi viene chiesto se il robot è impostato come Access Point selezionate OK.
  9. Selezionate OK quando vi viene chiesto di verificare di essere collegati all'access point del robot.
Controllo remoto del robot
Una volta impostata l'app selezionate il pulsante Remote Control (Controllo remoto) e premete il segno di spunta sull'interfaccia del robot. Così facendo potrete avviare da remoto il robot, controllandolo tramite il joystick.
Nota: Si consiglia di restare dietro al robot quando lo si controlla.
Mentre si controlla da remoto il robot:
  • Il robot segue tutti i requisiti di sicurezza.
  • Le teste di taglio sono disattivate.

Collisioni: se viene rilevato uno dei guasti seguenti, il robot si ferma, ma il controllo remoto rimane attivo.
  • BumperLeft (ParaurtiSinistro), BumperRight (ParaurtiDestro)
  • Lift1 (Sollevamento1), Lift2 (Sollevamento2), Lift3 (Sollevamento3), Lift4 (Sollevamento4), Tilt (Inclinazione)
  • CollisionLeft (CollisioneSinistra), CollisionRight (CollisioneDestra)
Se uno di questi guasti rimane attivo per più di 30 secondi viene registrato come collisione prolungata e, pertanto, come guasto grave. In tale caso, il controllo remoto viene disattivato.
Guasto grave: se viene rilevato uno dei guasti seguenti, il controllo remoto viene disattivato.
  • ManualStop (ArrestoManuale), LongCollision (CollisioneProlungata), ShuttingDown (Spegnimento)
  • LeftWheelMotorBlocked (MotoreRuotaSinistraBloccato), RightWheelMotorBlocked (MotoreRuotaDestraBloccato)
  • LeftWheelMotorTooHot (MotoreRuotaSinistraSurriscaldato), RightWheelMotorTooHot (MotoreRuotaDestraSurriscaldato)
È necessario selezionare nuovamente Remote Control (Controllo remoto) affinché questo torni a essere disponibile.

Creazione di un'area di sicurezza definita tramite GPS

I bordi dell'area di sicurezza definita tramite GPS sono fondamentali in un'installazione RTK 4G. Essi definiscono il limite dell'area all'interno della quale il robot può lavorare. Tale area può essere un'area di lavoro o un'area che circonda un tracciato. Il livello di segnale GPS all'interno dell'intera area di sicurezza dev'essere pari a 2. Ciò è particolarmente importante in corrispondenza dei bordi.
Nota: L'area di sicurezza definita tramite GPS può essere creata solo da un utente che riveste il ruolo utente Tecnico sul portale web.
Tecniche consigliate per il rilevamento dei bordi
Per garantire dei buoni risultati durante la tosatura dei bordi si consiglia di indicare l'ampiezza di taglio sul retro del robot con del nastro adesivo. In questo modo sarà più facile visualizzare le effettive dimensioni dell'area tosata.
Graphic
G527748
L'ampiezza di taglio (X) è pari a 1.033 mm (516,5 mm dal centro del robot). I bordi vengono rilevati controllando il robot tramite l'app per smartphone.
I punti di riferimento GPS vengono aggiunti a intervalli per definire i bordi.
Nota: Non aggiungete un numero eccessivo di punti. Sui rettilinei è sufficiente un punto ogni 3 o 4 m. È necessario aggiungere un numero superiore di punti nelle curve.
Graphic
G527749
Create delle curve presso gli angoli, senza angoli stretti.
Graphic
G527750
Nota: È necessario arrotondare gli angoli con un raggio minimo di 1 m.
Graphic
G527751
Affinché la curva che definisce i bordi sia ritenuta valida:
  • La forma generale dei bordi può essere convessa o concava.
  • I punti non devono sovrapporsi.
Graphic
G527752
Nota: Nelle sezioni più complesse dei bordi contrassegnate i bordi per aiutare il robot a seguirli.
I punti delle curve possono essere modificati (spostati o rimossi) dal portale web o dall'app. È possibile rimuovere i punti anche utilizzando l'app per smartphone durante il rilevamento dei bordi.
Creazione della nuova area di sicurezza definita tramite GPS
Potete creare la nuova area di sicurezza definita tramite GPS secondo le seguenti modalità:
  • Dall'app per smartphone (consigliata)
  • Dal robot
  • Dal portale web
?.1 Dall'app per smartphone
Nota: Per questo processo dovete aver impostato l'app e averla collegata al robot.
  1. Aprite il menu e selezionate Robot Wi-Fi Access (Accesso al Wi-Fi del robot).
  2. Dalla schermata Robot Wi-Fi Access (Accesso al Wi-Fi del robot), selezionate Discover GPS Object (Rileva oggetto GPS).
  3. Dalla schermata Select GPS Zone to Discover (Seleziona area definita tramite GPS da rilevare), premete il pulsante + in cima alla schermata per creare una nuova area.
  4. Dalla schermata Create New GPS Object (Crea nuovo oggetto GPS), selezionate GPS Safety Zone (Area di sicurezza definita tramite GPS).
  5. Dalla schermata Create New GPS Zone (Crea nuova area definita tramite GPS), immettete il nome dell'area.
  6. Selezionate il campo Select a Neighboring Parcel (Seleziona un'area confinante) e selezionate un'opzione adatta:
    • Se l'area di sicurezza si sovrapporrà all'area ciclica della stazione definita tramite cavo, selezionate questa area ciclica della stazione
    • Se l'area di sicurezza non sarà collegata al cavo dell'area ciclica della stazione, selezionate None (Nessuna)
  7. Premete Save Settings (Salva impostazioni).
?.2 Dal robot
  1. Dal robot selezionate Technician's menu (menu Tecnico) (9) > Infrastructure (Infrastruttura) > Parcels (Aree) > Create (Crea).
  2. Confermate di voler creare una nuova area definita tramite GPS.
  3. Modificate il nome.
  4. Selezionate 9 Neighboring Parcels (Aree confinanti). Se l'area di sicurezza si sovrappone all'area ciclica attivate l'opzione dell'area di sicurezza. Se l'area di sicurezza si sovrappone ad altre aree di sicurezza definite tramite GPS selezionate l'opzione None (Nessuna).
?.3 Dal portale
  1. Selezionate il robot e fate clic sull'opzione Parameters (Parametri).
  2. Premete Image per assicurarvi di avere i parametri di configurazione più recenti disponibili sul robot.
  3. Fate clic su Edit GPS Configuration (Modifica configurazione GPS)Image.
  4. Fate clic sul simbolo + accanto a GPS Parcels (Aree definite tramite GPS).
  5. Selezionate GPS Safety Zone (Area di sicurezza definita tramite GPS).
  6. Immettete un nome per l'area di sicurezza.
  7. Fate clic sul campo Select a Neighboring Parcel (Seleziona un'area confinante) e selezionate un'opzione adatta:
    • Se l'area di sicurezza si sovrapporrà all'area ciclica della stazione definita tramite cavo, selezionate questa area ciclica.
    • Se l'area di sicurezza non sarà collegata al cavo dell'area ciclica della stazione, selezionate None (Nessuna).
    Ricordate che l'area di sicurezza definita tramite GPS dev'essere collegata all'area del cavo dell'area ciclica.
  8. Selezionate Save Settings (Salva impostazioni).
  9. Selezionate Image per trasferire le nuove impostazioni al robot.
Rilevamento dell'area di sicurezza definita tramite GPS
Questa operazione deve essere effettuata da remoto, controllando il robot tramite l'app per smartphone.
  1. Dall'app per smartphone, selezionate l'area di sicurezza che è necessario rilevare.
  2. Aprite il coperchio del robot e premete il segno di spunta.
  3. Restando dietro al robot, guidatelo lungo i bordi, aggiungendo punti di riferimento GPS utilizzando il pulsante +.
    Nota: Non aggiungete un numero eccessivo di punti. Sui rettilinei, la distanza consigliata è tra i 3 e i 4 m. I punti possono essere più ravvicinati sulle curve.
  4. Aggiungete l'ultimo punto prima di fare ritorno al punto iniziale.
  5. Premete il segno di spunta verde una volta che il circuito è completo. L'app chiude il circuito e calcola il polinomio formato dai punti di riferimento GPS. Controlla quindi che il polinomio che definisce i bordi dell'area sia valido.
  6. Se viene visualizzato il messaggio New GPS zone is valid (La nuova area definita tramite GPS è valida), premete OK, quindi premete l'icona di salvataggio. I punti che definiscono i bordi rilevati possono essere visualizzati e modificati dal portale web.
Verifica dei bordi dal robot
  1. Dal robot selezionate Technician's menu (menu Tecnico) (9) > Infrastructure (Infrastruttura) > Parcels (Aree) > {Nome dell'area di sicurezza} > Verify GPS Border (Verifica bordi definiti tramite GPS) e premete il segno di spunta.
  2. Osservate il robot mentre questo segue i bordi appena rilevati.
  3. Una volta completato il processo confermate la conclusione di questo dal robot.

Impostazione di un punto di ritorno GPS

Un punto di ritorno GPS è necessario affinché il robot possa fare ritorno alla stazione. Tale punto dev'essere definito all'interno della zona delimitata dal cavo dell'area ciclica e all'interno dell'area di sicurezza. Ciò corrisponde all'area A nella figura seguente.
Graphic
G527760
  1. Posizionate il robot in un punto posto ad almeno 5 m di distanza dal cavo dell'area ciclica e rivolto in una direzione perpendicolare al cavo dell'area ciclica. La seguente figura mostra tre posizioni valide per l'esempio illustrato nella figura precedente.
    Graphic
    G527761
  2. Spingete il robot in avanti fino a quando non si trova all'interno dell'area ciclica e nel punto in cui volete impostare il punto di ritorno GPS.
  3. Dal robot selezionate Technician's menu (menu Tecnico) > Infrastructure (Infrastruttura) > Parcels (Aree) > {Nome dell'area di sicurezza definita tramite GPS} > Neighboring Parcels (Aree confinanti).
  4. Premete il pulsante accanto all'area ciclica, attivandolo. Così facendo verrà creato un punto che guiderà il robot dall'area di sicurezza all'interno dell'area ciclica.
  5. Selezionate GPS Points (Punti GPS) > Set (Imposta).
  6. Confermate l'impostazione.

Creazione di ulteriori aree di sicurezza

È possibile includere nell'installazione un numero qualsiasi di aree di sicurezza. Ciascuna di esse definisce un'area separata in cui il robot può lavorare.
Si applicano le seguenti condizioni:
  • Un'area della configurazione complessiva deve sovrapporsi al cavo dell'area ciclica della stazione.
  • Ciascuna area di sicurezza deve sovrapporsi ad altre aree di sicurezza definite tramite GPS, al cavo dell'area ciclica o a un'area definita tramite cavo per consentire al robot di spostarsi sull'intero sito.
  • Le dimensioni della sovrapposizione devono essere di almeno 4 m x 4 m.
  • L'area di sicurezza deve essere creata da un utente che riveste il ruolo utente Tecnico sul portale web.

Creazione di aree di lavoro definite tramite GPS interne

È possibile creare aree di lavoro definite tramite GPS interne all'interno di un'area di sicurezza. Tali aree possono essere utilizzate per ottimizzare il funzionamento del robot tramite un programma di lavoro.
Si applicano le seguenti condizioni:
  • Tutte le aree interne devono trovarsi all'interno di un'area di sicurezza definita tramite GPS.
  • Non è necessario che vengano definite tramite un processo di rilevamento dei bordi. Possono essere definite e modificate sul portale web da qualsiasi tipologia di utente che abbia accesso al robot.
  • L'altezza di taglio delle diverse aree è uguale a quella impostata per l'area di sicurezza che le racchiude.
È possibile creare un'area definita tramite GPS dal robot o dal portale web.
.1 Creazione e rilevamento di un'area di lavoro definita tramite GPS dal robot
  1. Dal robot, selezionate Technician's menu (9) (menu Tecnico) > Infrastructure (Infrastruttura) > Parcels (Aree) > {Nome dell'area di sicurezza} > Create (Crea).
  2. Confermate di voler creare una nuova area definita tramite GPS.
  3. Modificate il nome.
  4. Dall'app per smartphone selezionate l'area di lavoro definita tramite GPS che è necessario rilevare.
  5. Aprite il coperchio del robot e premete il pulsante con il segno di spunta.
  6. Restando dietro al robot, guidatelo lungo i bordi, aggiungendo punti di riferimento GPS utilizzando il pulsante +.
  7. Aggiungete l'ultimo punto prima di fare ritorno al punto iniziale.
  8. Premete il pulsante con il segno di spunta una volta che il circuito è completo. L'app chiude il circuito e calcola il polinomio formato dai punti di riferimento GPS. Controlla quindi che il polinomio che definisce i bordi dell'area sia valido.
  9. Se viene visualizzato il messaggio New GPS zone is valid (La nuova area definita tramite GPS è valida), premete OK, quindi premete l'icona di salvataggio. I punti che definiscono i bordi possono essere visualizzati e modificati dal portale web.
    Nota: Non è necessario verificare questa area.
    È possibile creare allo stesso modo altre aree di lavoro definite tramite GPS. Queste aree possono essere utilizzate per ottimizzare il programma di lavoro del robot.
.2 Creazione di un'area di lavoro definita tramite GPS dal portale web
È possibile creare un'area di lavoro interna secondo due modalità:
  • Definendo una nuova serie di punti
  • Copiando e modificando un'area esistente
  1. Dal portale web selezionate il robot e fate clic sull'opzione Parameters (Parametri).
  2. Premete Image per assicurarvi di avere i parametri di configurazione più recenti disponibili sul robot.
  3. Fate clic su Edit GPS Configuration (Modifica configurazione GPS)Image.
  4. Fate clic sul pulsante + accanto a GPS Parcels (Aree definite tramite GPS).
  5. Selezionate GPS Zone inside GPS Safety Zone (Area definita tramite GPS all'interno di un'area di sicurezza definita tramite GPS).
  6. Nel campo GPS Zone Name (Nome area definita tramite GPS) immettete il nome dell'area.
  7. Fate clic sul campo Select a GPS Safety Parent Parcel (Seleziona un'area di sicurezza principale definita tramite GPS) e selezionate l'area principale.
  8. Per creare un'area definita tramite GPS completamente nuova selezionate Default Values (Valori predefiniti) nel campo Copy GPS Coordinates from (Copia coordinate GPS da). Per copiare un'area esistente selezionate il nome dell'area da copiare.
  9. Fate clic su SAVE SETTINGS (SALVA IMPOSTAZIONI).
  10. Selezionate Image per trasferire le nuove impostazioni al robot. Seguite le istruzioni necessarie per creare una nuova area o modificarne una esistente.
  11. Seguite le istruzioni necessarie per creare una nuova area o modificarne una esistente.
.2.1 Rilevamento di una nuova area di lavoro definita tramite GPS dal portale web
  1. Fate clic su Image accanto all'area appena creata.
  2. Fate clic sulla mappa per definire ciascuno dei punti che andranno a formare la nuova area definita tramite GPS.
    Graphic
    G527766
    Una volta chiuso il circuito viene creata la nuova area definita tramite GPS.
    Graphic
    G527767
    È possibile creare allo stesso modo altre aree interne definite tramite GPS.
    Nota: Tutti i punti devono trovarsi all'interno dell'area di sicurezza.
  3. Selezionate Image per trasferire le nuove impostazioni al robot.
.2.2 Modifica di un'area di lavoro esistente, definita tramite GPS dal portale web
  1. Selezionate l'area che avete appena creato.
  2. Fate clic su Image per sbloccare l'area. L'icona cambierà in Image.
  3. Per spostare un punto trascinatelo in una nuova posizione.
  4. Per eliminare un punto fate clic su di esso.
  5. Per selezionare più punti fate clic su Image, quindi trascinate un riquadro sui punti che desiderate eliminare.
    Nota: Tutti i punti devono trovarsi all'interno dell'area di sicurezza.
  6. Una volta completate le modifiche fate clic su Image. L'icona cambierà in Image.
  7. Selezionate Image per trasferire le nuove impostazioni al robot.

Creazione di un'area di esclusione

Le aree di esclusione sono utilizzate per evitare ostacoli permanenti. In assenza di un cavo perimetrale è importante che siate a conoscenza delle condizioni legate all'elusione degli ostacoli prima di creare un'area di esclusione. Gli ostacoli permanenti e i mezzi per evitarli devono essere indicati sul piano di installazione.
È inoltre necessario tenere in considerazione le dimensioni descritte di seguito prima di definire un'area di esclusione.
Graphic
G527771
Come è possibile vedere dall'immagine precedente, quando il robot effettua il rilevamento dei bordi o lavora in una direzione parallela ai bordi, la posizione del punto registrato sui bordi dell'area di esclusione è a X di distanza dall'area effettiva da escludere. X è pari alla metà della larghezza del corpo del robot, ossia 639 mm.
Quando la direzione dello schema è perpendicolare ai bordi dell'area, il robot si ferma se il centro dell'assale tra le ruote posteriori raggiunge la posizione registrata dei bordi dell'area di esclusione. In questo caso, la posizione GPS registrata dei bordi dell'area di esclusione si trova a Y di distanza dalla parte anteriore del robot. Y è la distanza tra il punto centrale dell'assale posteriore e la parte anteriore del corpo, ossia 802 mm. Quando la direzione dello schema è perpendicolare ai bordi dell'area, la parte anteriore del robot avanza di più in direzione dei bordi dell'area di esclusione rispetto al fianco del robot quando lo schema è parallelo ai bordi dell'area.
Per evitare che il robot entri nell'area di esclusione o entri a contatto con un ostacolo è necessario rispettare una distanza minima di 300 mm tra l'area di esclusione e il fianco del robot durante la definizione dell'area di esclusione.
Il robot lavora fino a raggiungere la distanza Z dal bordo definito (che deve misurare un minimo di 300 mm dal fianco del robot) durante la definizione dell'area. Per il robot, Z è pari a 123 mm.
Graphic
G527772
È possibile creare un'area di esclusione secondo tre modalità:
  • Dal robot
  • Dall'app per smartphone
  • Dal portale web
Creazione e rilevamento di un'area di esclusione dal robot
  1. Dall'interfaccia utente del robot, selezionate Technician's menu (menu Tecnico) > Infrastructure (Infrastruttura) > GPS NoGo Zones (Aree di esclusione definite tramite GPS).
  2. Selezionate Create (Crea).
  3. Immettete un nome per l'area di esclusione.
  4. Selezionate Manual NoGo Zone Discovery (Rilevamento manuale dell'area di esclusione).
    Nota: La qualità del segnale GPS dev'essere pari a 2.
  5. Selezionate Add a New GPS Point (Aggiungi un nuovo punto di riferimento GPS). La voce Number of GPS Points (Numero di punti di riferimento GPS) nella schermata Manual NoGo Zone Discovery (Rilevamento manuale dell'area di esclusione) sarà pari a 1.
  6. Spostate il robot in un nuovo punto e selezionate nuovamente Add a New GPS Point (Aggiungi un nuovo punto di riferimento GPS). Continuate posizionando il robot in una serie di punti che racchiudano l'area da escludere. È necessario aggiungere un numero di punti sufficiente a definire l'area secondo la precisione da voi desiderata. Tenete a mente però che un numero di punti eccessivo rallenterà il robot durante il suo funzionamento.
    Nota: L'area di esclusione dovrà essere verificata.
Verifica dell'area di esclusione
La verifica dell'area di esclusione dev'essere effettuata tramite l'interfaccia utente del robot.
  1. Selezionate 9. Technician's menu (menu Tecnico) > Infrastructure (Infrastruttura) > GPS NoGo Zones (Aree di esclusione definite tramite GPS) e selezionate l'area di esclusione appena creata.
  2. Selezionate Verify GPS Border (Verifica bordi definiti tramite GPS). Confermate di voler verificare i bordi.
  3. Osservate il robot mentre percorre i bordi. Per approvare i bordi premete OK. Se non desiderate approvare i bordi premete Cancel (Annulla) e seguite nuovamente il processo.
Creazione e rilevamento di un'area di esclusione dall'app per smartphone
Per questo processo dovete aver impostato l'app e averla collegata al robot.
  1. Dalla schermata Robot Wi-Fi Access (Accesso al Wi-Fi del robot), selezionate Discovery GPS Object (Rilevamento oggetto GPS).
  2. Dalla schermata Select GPS Zone to Discover (Seleziona area definita tramite GPS da rilevare), premete Image in cima alla schermata per creare una nuova area.
  3. Selezionate GPS NoGo Zone (Area di esclusione definita tramite GPS).
  4. Immettete un nome per l'area.
  5. Premete Save Settings (Salva impostazioni).
  6. Dall'app per smartphone, selezionate l'area di esclusione che state creando.
  7. Premete Image sull'interfaccia del robot e chiudete il coperchio.
  8. Restando dietro al robot, guidatelo utilizzando il joystick e aggiungete un punto di riferimento GPS toccando il pulsante +. Aggiungete ulteriori punti fino a definire i bordi dell'area. Dovranno esserci almeno 3 punti.
  9. Premete il pulsante con il segno di spunta.
  10. L'app controllerà che i punti aggiunti formino un polinomio valido. Nel caso in cui il polinomio sia valido, premete Save (Salva). Nel caso in cui non lo sia, premete l'icona a forma di cestino per eliminare i punti e ricominciare.
Creazione e rilevamento di un'area di esclusione dal portale web
  1. Selezionate il robot e fate clic sull'opzione Parameters (Parametri).
  2. Premete Image per assicurarvi di avere i parametri di configurazione più recenti disponibili sul robot.
  3. Fate clic su Edit GPS Configuration (Modifica configurazione GPS)Image
  4. Fate clic sul simbolo + accanto a GPS NoGo Zones (Aree di esclusione definite tramite GPS).
  5. Nel campo GPS Zone Name (Nome area definita tramite GPS), immettete il nome dell'area di esclusione.
  6. Per creare un'area definita tramite GPS completamente nuova, selezionate Default Values (Valori predefiniti) nel campo Copy GPS Coordinates from (Copia coordinate GPS da).
  7. Fate clic su SAVE SETTINGS (SALVA IMPOSTAZIONI).
  8. Fate clic su Imageaccanto all'area di esclusione appena creata.
  9. Fate clic sulla mappa per definire ciascuno dei punti che andranno a formare la nuova area definita tramite GPS.
    Graphic
    G527775
  10. Una volta chiuso il circuito viene creata la nuova area di esclusione.
    Graphic
    G527776
  11. Selezionate Image per trasferire le nuove impostazioni al robot.

Creazione di tracciati definiti tramite GPS

I tracciati sono un mezzo efficace affinché il robot possa spostarsi tra più aree di lavoro e la stazione. I tracciati possono essere utilizzati sia per lasciare la stazione che per farvi ritorno. Un tipico esempio di utilizzo di un tracciato è il fornire un percorso tra la stazione e l'area ciclica della stazione e un'area di lavoro. Ciò significa che la stazione può essere installata in un punto agevole, lontano da aree trafficate. I tracciati possono essere utilizzati anche per lo spostamento tra aree di lavoro molto distanti tra loro.
È possibile creare dei tracciati dall'app per smartphone o dal portale web.
Creazione di un'area di sicurezza che circondi il tracciato
Tutti i tracciati devono trovarsi all'interno di un'area di sicurezza che si sovrappone alle aree che il tracciato collega. La sovrapposizione con l'area del tracciato e l'area ciclica o l'area di lavoro deve essere superiore a 4 m x 4 m.
Graphic
G527777
Create tutte le aree di sicurezza dei tracciati prima di iniziare a creare i tracciati.
Nota: La % di lavoro dell'area di sicurezza che circonda un tracciato deve essere impostata sullo 0%.
Queste aree sono considerate aree di sicurezza e pertanto vengono create tramite lo stesso processo previsto per la creazione di un'area di sicurezza, descritto in precedenza.
.3 Creazione del tracciato dall'app per smartphone
  1. Dalla schermata Robot Wi-Fi Access (Accesso al Wi-Fi del robot), selezionate Discovery GPS Object (Rilevamento oggetto GPS).
  2. Dalla schermata Select GPS Zone to Discover (Seleziona area definita tramite GPS da rilevare), premete Image in cima alla schermata per creare una nuova area.
  3. Selezionate Create GPS Path (Crea tracciato GPS).
  4. Create il tracciato.
  5. Immettete il nome del tracciato.
    Nota: Non è necessario selezionare un'area principale.
  6. Premete il campo Connection to a Wired Parcel (Connessione a un'area definita tramite cavo) e selezionate un'opzione adatta.
    • Se il tracciato inizia nella sovrapposizione con l'area ciclica della stazione, selezionate questa area ciclica.
    • Se il tracciato si trova all'interno di un'area di sicurezza non collegata al cavo dell'area ciclica della stazione, selezionate None (Nessuna).
  7. Premete Save Settings (Salva impostazioni).
.4 Rilevamento del tracciato tramite uno smartphone
Questa operazione deve essere effettuata da remoto, controllando il robot tramite l'app per smartphone. Per farlo è necessario che l'app sia stata impostata.
  1. Posizionate il robot sul primo punto del tracciato.
    Nota: Quando un tracciato inizia dall'area ciclica della stazione, il primo punto del tracciato dev'essere posizionato all'interno della sovrapposizione tra l'area ciclica della stazione e l'area di sicurezza del tracciato collegata all'area ciclica della stazione.
  2. Dall'app per smartphone selezionate il tracciato che è necessario rilevare.
  3. Restando dietro al robot, guidatelo lungo il tracciato, aggiungendo punti di riferimento GPS utilizzando il pulsante +.
    Graphic
    G527708
  4. Il secondo punto dev'essere posizionato all'esterno dell'area ciclica della stazione. Il rilevamento del tracciato deve sempre iniziare dall'area ciclica della stazione, procedendo poi verso le altre aree.
  5. Non aggiungete un numero eccessivo di punti. Sui rettilinei la distanza tra i punti consigliata è pari a 10 m. I punti devono essere più ravvicinati sulle curve.
  6. Estendete il tracciato all'interno dell'area. Ciò facilita lo spostamento del robot quando il robot decide di fare ritorno alla stazione.
  7. Premete il pulsante con il segno di spunta una volta che il tracciato è completo. L'app calcola il polinomio formato dai punti di riferimento GPS.
  8. Premete l'icona Save (Salva).
    Nota: I punti che definiscono il tracciato rilevato possono essere visualizzati e modificati dal portale web.
.5 Creazione di un tracciato dal portale web
  1. Selezionate il robot e fate clic sull'opzione Parameters (Parametri).
  2. Premete Image per assicurarvi di avere i parametri di configurazione più recenti disponibili sul robot.
  3. Fate clic su Edit GPS Configuration (Modifica configurazione GPS)Image.
  4. Fate clic sul simbolo + accanto a GPS Paths (Tracciati definiti tramite GPS).
  5. Lasciate su ON l'impostazione Automatic (Automatica).
  6. Immettete un nome per il tracciato.
  7. Fate clic sul campo Connection to a Wired Parcel (Connessione a un'area definita tramite cavo) e selezionate un'opzione adatta.
    • Se il tracciato inizia nella sovrapposizione con l'area ciclica della stazione definita tramite cavo, selezionate questa area ciclica.
    • Se il tracciato si trova all'interno di un'area di sicurezza non collegata al cavo dell'area ciclica della stazione, selezionate None (Nessuna).
  8. Fate clic su Save Settings (Salva impostazioni).
  9. Selezionate Image per trasferire le nuove impostazioni al robot.
  10. È ora possibile rilevare il tracciato tramite uno smartphone secondo la procedura descritta sopra o proseguire dal portale web.

Rilevamento di un tracciato dal portale web

Nota: Tutti i punti devono trovarsi all'interno di un'area di sicurezza.
  1. Fate clic su Image accanto al tracciato appena creato.
  2. Fate clic sulla mappa per definire ciascuno dei punti che andranno a formare la nuova area definita tramite GPS.
  3. Fate clic sul primo punto, come illustrato nella figura seguente.
    Graphic
    G527708
  4. Il secondo punto dev'essere posizionato all'esterno dell'area ciclica della stazione. Il rilevamento del tracciato deve sempre iniziare dall'area ciclica della stazione, procedendo poi verso le altre aree.
  5. Non aggiungete un numero eccessivo di punti. Sui rettilinei la distanza tra i punti consigliata è pari a 10 m. I punti devono essere più ravvicinati sulle curve.
  6. Estendete il tracciato all'interno dell'area. Ciò facilita lo spostamento del robot quando il robot decide di fare ritorno alla stazione.
  7. Passate con il mouse sopra l'ultimo punto e fate clic su Così facendo il tracciato verrà completato e salvato.
  8. Selezionate Image per trasferire le nuove impostazioni al robot.

Impostazione della direzione di tosatura

Questa procedura vi consente di garantire che il robot tosi l'erba in una direzione del campo sportivo corrispondente a quella definita. Questa procedura prevede che il campo sportivo sia stato preparato per la tosatura con schema (ossia che l'area RTK GPS corrispondente al campo sportivo sia stata creata).
Questa procedura vi consente di impostare delle direzioni di funzionamento principali e secondarie.
Prima di iniziare la procedura verificate che la qualità del segnale GPS sia pari ad almeno 1,6.
Technician's menu (9) (menu Tecnico) > GPS RTK (RTK GPS) > GPS Signal Quality (Qualità del segnale GPS).
  1. Posizionate il robot in un punto che sarà utilizzato come punto di riferimento per definire la direzione (Punto 1 nella figura seguente). Si consiglia di scegliere un punto vicino a un angolo del campo sportivo.
    Image
  2. Selezionate Technician's menu (9) (menu Tecnico) > Infrastructure (Infrastruttura) > Parcels (Aree) > {Area RTK GPS corrispondente al campo sportivo}. Controllate che l'opzione Pattern Mowing (Tosatura con schema) sia spuntata.
  3. Selezionate Main Heading (Direzione principale).
  4. Selezionate Set Ref. Point (Imposta punto di riferimento).
  5. Spingete il robot per almeno 10 m nell'esatta direzione in cui desiderate stabilire lo schema (Punto 2 nella figura precedente). Si consiglia di spingere il robot fino alla massima distanza possibile, così da garantire che la direzione venga rilevata con la massima precisione.
  6. Una volta spinto il robot per più di 10 m potete definire il secondo punto. Selezionate Set Main Heading (Imposta direzione principale).
  7. È illustrato l'angolo (α) tra l'orientamento del robot e il Nord.
    Graphic
    G527780
    Se l'ampiezza dell'angolo non vi soddisfa selezionate Delete Ref. Point (Elimina punto di riferimento) e avviate nuovamente il processo.
    È possibile anche impostare le altre direzioni di tosatura relative alla direzione principale. Per farlo, selezionate Other Headings (Altre direzioni), quindi selezionate il numero di direzioni e l'angolo tra ciascuna di esse.
  8. Una volta definita la direzione salvate le impostazioni.

Configurazione dell'installazione

Scelta del tipo di disco di taglio
Se l'area di lavoro dev'essere tosata a un'altezza di taglio più bassa (inferiore a 20 mm) potete utilizzare un "disco altezza ridotta". L'intervallo dei dischi altezza ridotta è pari a 15 - 90 mm.
  1. Selezionate Technician's menu (menu Tecnico) (9) > Advanced Parameters (Parametri avanzati).
  2. Selezionate Cutting Disc (Disco di taglio), quindi selezionate Low Height (Altezza ridotta).
  3. Impostate l'altezza di taglio desiderata.
Impostazione dell'altezza di taglio
È possibile impostare l'altezza di taglio delle lame per ciascuna area di sicurezza definita nell'installazione. Non è possibile impostare altezze di taglio differenti per le aree di lavoro interne; tali aree adottano la stessa altezza di taglio dell'area di sicurezza principale.
Nota: Per impostazione predefinita, il taglio è disattivato mentre il robot sta percorrendo un tracciato.
Impostazione dell'altezza di taglio dal portale web
  1. Effettuate l'accesso sul portale e fate clic sul robot all'interno dell'elenco.
  2. Fate clic su Parameters (Parametri).
  3. Selezionate Image per scaricare dal robot i parametri di configurazione più recenti.
  4. Fate clic sull'icona a forma di ingranaggio Edit Parameters (Modifica parametri).
  5. Fate clic sulla scheda Parcel Parameters (Parametri area).
  6. Impostate l'altezza di taglio al valore desiderato.
  7. Fate clic sull'icona X per chiudere la finestra di modifica dei parametri.
  8. Fate clic su Image per inviare le nuove impostazioni al robot.
Impostazione dell'altezza di taglio dal robot
  1. Dall'interfaccia utente del robot, selezionate Settings (Impostazioni) > Cutting Height (Altezza di taglio).
  2. Selezionate l'area di sicurezza definita tramite GPS della quale desiderate modificare l'altezza di taglio.
  3. Selezionate Set Target (Imposta obiettivo). Selezionate l'area della quale desiderate modificare l'altezza di taglio.
  4. Immettete l'altezza di taglio desiderata e premete l'icona del segno di spunta.
Impostazione dell'altezza di taglio dall'app per smartphone
  1. Effettuate l'accesso sull'app e selezionate il robot.
  2. Premete Settings (Impostazioni).
  3. Premete Image per assicurarvi di avere i parametri di configurazione più recenti disponibili sul robot.
  4. Premete Settings (Impostazioni).
  5. Premete Image.
  6. Impostate l'altezza di taglio al valore desiderato.
  7. Premete Image per trasferire le nuove impostazioni al robot.
Definizione del programma di lavoro
Il programma di lavoro del robot può essere definito stabilendo un programma orario o una percentuale di tempo da dedicare a ciascuna area di lavoro.
È più agevole definire un programma dal portale web.
Tosatura dei bordi
In un'installazione RTK 4G è importante che i bordi dell'area di sicurezza vengano tosati regolarmente.
Nota: Si consiglia vivamente di utilizzare la programmazione sequenziale per gestire i bordi.
Quando viene utilizzata la programmazione sequenziale, i bordi vengono sempre tosati non appena la tosatura dell'area di lavoro viene completata.
Utilizzo della programmazione sequenziale
  1. Dall'interfaccia utente del robot selezionate Service Settings (Impostazioni per la manutenzione) > Operations (Funzionamento).
  2. Selezionate Sequential Schedule (Programmazione sequenziale) e premete il pulsante ON.
  3. Viene visualizzato un elenco di aree che include anche i tracciati. Per includere tali aree e tracciati nella programmazione sequenziale selezionate ON.
  4. Se non volete che i bordi di un'area siano inclusi nella programmazione sequenziale selezionate Settings (Impostazioni) > Border (Bordi) e definite le impostazioni dei bordi.
    Nota: I bordi delle aree di esclusione non vengono tosati.
Configurazione dei parametri di uscita dalla stazione
Affinché il robot lasci la stazione è sufficiente un livello di segnale GPS pari a 1,2, ma perché il robot lavori all'interno dell'area di sicurezza è necessario un livello di segnale pari a 2. Quando esce dalla stazione, il robot deve percorrere una distanza X lungo il cavo dell'area ciclica prima di rilevare un livello del segnale pari a 2. La distanza X deve essere impostata come parametro di uscita.
Tale parametro può essere impostato manualmente, ma si consiglia di lasciare che sia il robot a impostarlo in automatico.
Impostazione manuale dei parametri di uscita
  1. Selezionate Technicians menu (menu Tecnico) (9) > Infrastructure (Infrastruttura) > Stations (Stazioni) > Manual Station (Stazione manuale) > Exit Parameters (Parametri di uscita).
  2. Selezionate Create New Parameter Set (Crea nuova serie di parametri).
  3. Impostate la distanza X come valore dell'opzione Min Exit Distance (Distanza di uscita minima). Il valore minimo che è possibile immettere è pari a 0,8 m.
  4. Immettete il valore desiderato per l'opzione Max Exit Distance (Distanza di uscita massima). Questo può essere pari a 1 m in più della distanza di uscita minima.
Impostazione automatica dei parametri di uscita
  1. Posizionate il robot presso la stazione di ricarica.
  2. Selezionate Technicians menu (menu Tecnico) (9) > Infrastructure (Infrastruttura) > Stations (Stazioni) > Manual Station (Stazione manuale) > Calibrate Now (Calibra ora).
  3. Confermate di voler calibrare la stazione. Il robot percorrerà l'area ciclica. Imposterà l'opzione Min Exit Distance (Distanza di uscita minima) sulla distanza percorsa prima che venga rilevato un livello di segnale GPS pari a 2. L'opzione Max Exit Distance (Distanza di uscita minima) sarà impostata a 1,0 m in più del valore minimo.
  4. Confermate i valori per salvarli.

 
 
 
Funzionamento di Turf Pro con uninstallazione RTK 4G
 

Uscita dalla stazione

Il robot lascia la stazione se:
  • La batteria è completamente carica
  • Lo indica il programma di lavoro
Il modo in cui il robot lascia la stazione ed entra nell'area di sicurezza definita tramite GPS dipende dalla configurazione dell'installazione.
  • L'area ciclica della stazione si sovrappone all'area di lavoro
  • Il robot segue uno o più tracciati per raggiungere l'area di lavoro
L'area ciclica della stazione si sovrappone all'area di sicurezza definita tramite GPS
Graphic
G527673
Il robot deve rilevare un livello di segnale GPS pari ad almeno 1,2 quando si trova presso la stazione. Quando lascia la stazione, segue il cavo dell'area ciclica per una certa distanza (X) fino a quando non entra nell'area di sicurezza definita tramite GPS e rileva un livello di segnale GPS pari a 2.
La distanza X può essere impostata come parametro di configurazione dell'installazione per garantire che il robot percorra una distanza sufficiente a rilevare un livello di segnale GPS pari a 2. Per impostare una distanza di percorrenza minima e massima quando il robot lascia la stazione, selezionate Technician's Menu (menu Tecnico) > Infrastructure (Infrastruttura) > Stations (Stazioni) > Exit Parameters (Parametri di uscita).
Una volta che il robot raggiunge l'area di sicurezza e rileva un livello di segnale GPS pari a 2, si ferma e calcola il percorso verso il punto programmato per iniziare a lavorare. Il robot imposta l'altezza di taglio sul valore impostato per l'area di sicurezza definita tramite GPS, quindi ruota in modo da allontanarsi dal cavo e usa il GPS per raggiungere il punto da cui iniziare a lavorare.
Il robot segue uno o più tracciati per raggiungere l'area di lavoro
Per installazioni complesse e di grandi dimensioni, i tracciati offrono uno strumento efficace per il raggiungimento delle aree di lavoro. I tracciati devono essere racchiusi all'interno di aree di sicurezza e un'area di sicurezza deve sovrapporsi al cavo dell'area ciclica della stazione.
Il robot lascia la stazione e segue il cavo del tracciato fino a quando non rileva di essere entrato in un'area di sicurezza. Il robot quindi ruota in modo da allontanarsi dal cavo e raggiunge il termine del tracciato che porta all'area in cui deve lavorare. Il robot segue il tracciato adottando una direzione casuale per non lasciare tracce sull'erba.
Quando il robot rileva di essere entrato nell'area di sicurezza dell'area di lavoro, si allontana dal tracciato raggiungendo il punto da cui iniziare a lavorare.
Graphic
G527674

Lavoro

Una volta che il robot lascia la stazione, raggiunge l'area di lavoro successiva.
Lavoro in un'area semplice
Il robot raggiungerà il punto iniziale dello schema da esso calcolato per l'area, quindi inizierà a lavorare utilizzando una sovrapposizione di 10 cm per ciascuna linea dello schema. Il robot continuerà così fino a quando non dovrà fare ritorno alla stazione.
Graphic
G527675
Graphic
G527676
Lo schema di tosatura viene completato in più cicli di lavoro. All'inizio di ogni nuovo ciclo, il robot riprende a seguire lo schema, per impostazione predefinita, nello stesso punto in cui il ciclo precedente è terminato. È anche possibile far sì che il robot riprenda la tosatura all'inizio della linea lasciata incompleta al termine del ciclo precedente.
Una volta che lo schema è stato completato, il robot calcola un nuovo schema di tosatura e ruota la direzione di taglio, così da assicurare una qualità di taglio ottimale e l'intera copertura del prato. Nell'esempio illustrato nella figura seguente sono specificate 4 direzioni con angoli di 45° tra di loro. Se necessario, è possibile utilizzare un numero inferiore di direzioni di taglio.
Graphic
G527677
Lavoro in un'area complessa
Quando il robot lavora in un'area di lavoro più complessa, essa viene suddivisa in base alla direzione dello schema di lavoro.
Graphic
G527678
All'inizio, il robot lavora nella sottoarea 1 in una direzione particolare (X). La copertura di una sottoarea può richiedere più di un ciclo.
Graphic
G527679
Una volta completata la sottoarea 1, il robot passa direttamente alla tosatura della sottoarea 2 nella stessa direzione (X). Non viene avviato un nuovo ciclo.
Graphic
G527680
Una volta completata l'intera area, il robot fa ritorno alla stazione per ricaricarsi. Il robot quindi elabora delle nuove sottoaree che copriranno l'area di lavoro quando il robot lavorerà seguendo una nuova direzione (Y). Viene avviato un nuovo ciclo di lavoro.
Graphic
G527681
Una volta completata la sottoarea 3, il robot passa direttamente alla tosatura della sottoarea 4 nella stessa direzione (Y). Non viene avviato un nuovo ciclo.
Durante la tosatura con schema, il robot svolta prima del bordo dell'area di tosatura definita. È importante assicurarsi che il robot tosi i bordi con regolarità.

Scelta delle aree di lavoro

Quando sono presenti più aree (aree di sicurezza definite tramite GPS) che devono essere tosate è importante che ciascuna area venga tosata in base alle sue necessità e durante i periodi di disponibilità della stessa. Quando effettua la tosatura in modalità schema, il robot non tosa l'erba fino al bordo dell'area di lavoro, pertanto è importante che anche il bordo dell'area venga tosato con regolarità.
Il robot sceglie in che area lavorare in base a due metodi:
  • Implementazione del programma sequenziale (consigliata)
  • Definizione della percentuale di tempo trascorso in ciascuna area
Nota: Si consiglia di definire un programma di lavoro per il robot.
Programmazione sequenziale
Il modo più semplice per garantire che ciascuna area e i suoi bordi vengano tosati regolarmente è l'utilizzo della programmazione sequenziale. Quando si utilizza la programmazione sequenziale, il robot lavora in ciascuna area a turno e tosa i bordi una volta completata la tosatura dell'area. Il robot lavora seguendo il programma di lavoro definito.
Il processo della programmazione sequenziale è illustrato nella figura seguente. Consideriamo un'impostazione di installazione con tre aree separate da tosare. Il programma definito indica che le aree 2 e 3 non sono disponibili in alcuni periodi della giornata.
Graphic
G527683
All'ora T=0, il robot inizia la tosatura dell'area 1. Una volta tosata l'intera area, tosa i bordi, quindi fa ritorno alla stazione (A). Il robot raggiunge quindi l'area 2 (B) e la tosa fino all'ora T=1, quando il programma definito indica che l'area 2 non è disponibile. Il robot fa allora ritorno alla stazione (C).
Nota: Mentre tosa i bordi, il robot segue la stessa direzione utilizzata quando i bordi sono stati rilevati dal robot.
Graphic
G527684
All'ora T=1, il robot passa all'area 3 (A) e la tosa fino a quando il programma non indica che l'area 3 non è disponibile. Il robot fa ritorno alla stazione (B), quindi torna nell'area 2 (C) per completare la tosatura di questa. Finito di tosare l'area, tosa i bordi prima di fare ritorno alla stazione (D). Dato che l'area 3 è ancora non disponibile, il robot raggiunge l'area 1 e inizia a tosarla seguendo una nuova direzione (E).
All'ora T=2, l'area 1 non è stata completata, ma l'area 3 diventa disponibile.
Graphic
G527685
All'ora T=2, il robot completa la tosatura dell'area 1 e ne tosa i bordi prima di fare ritorno alla stazione (A). Il robot torna quindi all'area 3 (B) e completa la tosatura di quest'area e dei suoi bordi. Il robot torna alla stazione (C), quindi inizia la tosatura dell'area 2 in una nuova direzione (D).
Nota: Si consiglia vivamente di utilizzare la programmazione sequenziale. Se questa non è utilizzata è necessario definire la percentuale di tempo passato a lavorare in un'area particolare e specificare il numero di volte alla settimana in cui i bordi vanno tosati.
Funzionamento con schema con tempi percentuali definiti
Quando si trova in modalità schema, il robot cerca di completare il lavoro in un'area prima di passare a un'altra, ignorando i tempi percentuali definiti.
Ipotizziamo una situazione con tre aree:
  • L'area G presenta un tempo percentuale del 40%
  • L'area H presenta un tempo percentuale del 20%
  • L'area F presenta un tempo percentuale del 40%
Graphic
G527686
Il robot lavora nell'area G fino al termine del ciclo, quando deve fare ritorno alla stazione per ricaricarsi. Il suo lavoro nell'area G non viene completato.
Graphic
G527687
Quando il robot riprende a lavorare, ignora i tempi percentuali definiti e fa ritorno all'area G per completare lo schema. Una volta completato lo schema, il robot torna alla stazione e viene avviato un nuovo ciclo.
Graphic
G527688
A questo punto, il robot inizia a lavorare in una nuova area.
Inizia quindi a lavorare nell'area F, alla quale è assegnato un tempo percentuale maggiore. Viene avviato un nuovo ciclo.

Aggiramento degli ostacoli durante la tosatura

Questa sezione descrive il modo in cui il robot gestisce piccoli ostacoli all'interno dell'area di lavoro. Ostacoli di dimensioni più grandi, permanenti e pericolosi devono essere evitati escludendoli e stabilendo un'area di sicurezza definita tramite GPS o usando aree di esclusione.
Durante la normale tosatura, il robot si sposta a una velocità di circa 1 m/s, 3,5 km/h. In aree nelle quali l'erba è più alta, il robot adatta automaticamente la propria modalità di tosatura riducendo la velocità.
Il robot è in grado di rilevare un ostacolo (permanente o transitorio) tramite una serie di sensori sonar. Rilevato un ostacolo, il robot rallenta e tocca delicatamente l'ostacolo, come indicato dai sensori di pressione sul paraurti.
Quando il robot rileva un ostacolo mentre si trova in modalità schema, si sposta all'indietro e cerca di aggirarlo modificando leggermente la sua direzione. Se ci riesce, prosegue lungo il percorso che stava seguendo.
Graphic
G527689
Se non ci riesce, il robot si sposta all'indietro e raggiunge la corsia di tosatura successiva, continuando così fino a che non supera l'ostacolo.
Graphic
G527690
Vi è pertanto il rischio che alcune aree dietro gli ostacoli non vengano tosate. Tuttavia, poiché la direzione di taglio cambia a ogni ciclo, ciò può risolversi nei cicli successivi.

Tosatura dei bordi

Quando il robot sta tosando l'erba, lo schema di tosatura non raggiunge i bordi dell'area di lavoro. È pertanto importante configurare il robot affinché tosi i bordi.
Graphic
G527691
X=21 cm
Y=36 cm
Ciascuna corsia dello schema si estende in modo che il dispositivo di tracciamento della smart box del robot raggiunga una distanza di 0,25 m dai bordi dell'area di sicurezza definita tramite GPS. L'area tosata è racchiusa all'interno dei bordi GPS.
I bordi vengono tosati in 1 sola direzione, che corrisponde alla direzione seguita durante il rilevamento dei bordi di sicurezza GPS.
Il metodo consigliato per la tosatura dei bordi è l'implementazione della programmazione sequenziale. In questo caso, i bordi vengono tosati automaticamente ogni volta che il robot completa la tosatura dell'area di lavoro.
Nota: Si consiglia vivamente di utilizzare la programmazione sequenziale.
Se non si utilizza la programmazione sequenziale, il robot dev'essere configurato in modo da tosare i bordi almeno 2 volte alla settimana.
Nota: La modalità bordi non è disponibile per le aree di esclusione.

Ritorno alla stazione

Il robot fa ritorno alla stazione:
  • Quando la batteria deve essere ricaricata
  • Quando lo indica il programma
  • Quando viene inviato un comando tramite l'interfaccia del robot, il portale web o l'app
Il modo in cui il robot fa ritorno alla stazione dipende dal fatto che l'area di lavoro sia collegata direttamente all'area ciclica o dal fatto che siano utilizzati dei tracciati per collegare le aree di lavoro.
Ritorno alla stazione direttamente dall'area di lavoro
È probabile che tale situazione si verifichi nelle installazioni in cui è presente un'unica area di lavoro di sicurezza che si sovrappone direttamente al cavo dell'area ciclica.
Graphic
G527693
Un punto di ritorno GPS deve essere presente all'interno dell'area in cui si intersecano l'area ciclica e l'area di sicurezza definita tramite GPS.
Quando il robot deve fare ritorno alla stazione, si ferma e calcola un percorso verso il punto di ritorno GPS. Quando il robot rileva di aver superato il cavo dell'area ciclica, svolta e segue il cavo dell'area ciclica fino a raggiungere la stazione.
Ritorno alla stazione tramite tracciato
I tracciati servono a consentire lo spostamento tra un'area di lavoro e l'altra.
Graphic
G527695
Quando il robot deve fare ritorno alla stazione si ferma e calcola un percorso verso la posizione più vicina su un tracciato. Si consiglia di fare in modo che i tracciati si estendano per una buona porzione all'interno dell'area di lavoro al fine di facilitare il ritorno alla stazione.
Il robot seguirà il tracciato adottando un percorso casuale così da non lasciare tracce sull'erba. Quando il robot rileva di aver superato il cavo dell'area ciclica della stazione svolta e segue il cavo per raggiungere la stazione. È necessario che almeno un tracciato si sovrapponga al cavo dell'area ciclica della stazione.

 
 
 
Casi d'uso RTK 4G
 

È necessaria un'area ciclica della stazione per consentire al robot di accedere alla stazione. È necessario che almeno un'area di sicurezza definita tramite GPS sia collegata all'area ciclica della stazione.
Nota: Per un'installazione RTK 4G, il livello di segnale GPS deve essere pari a 2 affinché le aree di lavoro e le aree di esclusione vengano accettate.

Area di sicurezza singola definita tramite GPS

Graphic
G527727
  • Il sito è aperto. Nessun albero ostacola la visuale tra il robot, la base e i satelliti.
  • Il livello di segnale GPS è pari a 2 in ogni punto del sito.
  • La base può essere montata a un'altezza di 4 m su un edificio.
  • L'area di sicurezza definita tramite GPS interseca il cavo dell'area ciclica della stazione in uno spazio di almeno 4 m x 4 m. L'area ciclica è impostata come area confinante con l'area di sicurezza.

Due aree di sicurezza definite tramite GPS collegate all'area ciclica

Graphic
G527728
  • Sono state stabilite due aree di sicurezza definite tramite GPS, ciascuna delle quali si interseca con l'area ciclica della stazione in uno spazio di almeno 4 m x 4 m. In entrambi i casi, l'area ciclica deve essere impostata come area confinante con le aree di sicurezza.
  • Se viene utilizzata una connessione Wi-Fi per le correzioni, potrebbe essere necessario l'utilizzo di un ripetitore.

Due aree di sicurezza collegate da tracciati

Graphic
G527729
  • In aggiunta alle due area di sicurezza definite tramite GPS viene creata un'area di sicurezza definita tramite GPS per il tracciato definito tramite GPS. Quest'area si collega all'area ciclica con una sovrapposizione di dimensioni superiori a 4 m x 4 m.
  • L'area del tracciato si interseca con entrambe le aree di lavoro.
  • Vengono creati dei tracciati per consentire al robot di accedere a entrambe le aree di lavoro.
  • I tracciati si estendono per una buona porzione all'interno delle aree di lavoro. Ciò aiuta il robot a fare ritorno alla stazione.
  • Se viene utilizzata una connessione Wi-Fi per le correzioni, potrebbe essere necessario l'utilizzo di un ripetitore.

Un'area di sicurezza, tre aree di lavoro definite tramite GPS e un'area di esclusione

Graphic
G527730
  • Un'area di sicurezza definita tramite GPS racchiude l'intera area di lavoro.
  • L'area di sicurezza definita tramite GPS interseca il cavo dell'area ciclica della stazione in uno spazio di almeno 4 m x 4 m.
  • Sono state stabilite tre aree di lavoro definite tramite GPS all'interno dell'area di sicurezza al fine di ottimizzare il programma di lavoro del robot. Non è necessario che queste si sovrappongano al cavo dell'area ciclica della stazione.
  • È stata definita un'area di esclusione. Questa deve trovarsi ad almeno 5 m dai bordi dell'area di sicurezza.

Aree di lavoro molto distanti tra loro collegate da tracciati

Graphic
G527731
  • È possibile collegare tre aree di lavoro distinte tramite dei tracciati.
  • I tracciati sono contenuti all'interno di ulteriori aree di sicurezza.
  • Un tracciato passa attraverso più aree definite tramite GPS.
  • I tracciati si estendono all'interno di un'area di lavoro per facilitare il ritorno alla stazione dal punto in cui si trova il robot nel momento in cui esso deve fare ritorno alla stazione.

Area di sicurezza contenente un passaggio stretto

Graphic
G538566
In questo esempio, l'area di sicurezza contiene un passaggio in cui la distanza tra le sezioni confinanti dei bordi dell'area di sicurezza è inferiore a 5 m. Ciò può rappresentare un problema; è consigliabile adottare invece la configurazione illustrata nella figura seguente. In questa configurazione sono state definite due aree distinte per non avere delle sezioni confinanti troppo vicine tra loro.
Graphic
G527733

Tracciati che collegano aree di lavoro definite tramite GPS e tramite cavo

Graphic
G527734
È possibile utilizzare dei tracciati per collegare aree di lavoro definite tramite GPS e aree definite tramite cavo. Può rendersi necessario l'utilizzo di un cavo perimetrale nel caso in cui il livello di segnale GPS sia inferiore a 2.

 
 
 
Risoluzione dei problemi
 

Durante un'installazione RTK 4G senza cavo perimetrale è fondamentale che il robot lavori solo all'interno dell'area di sicurezza impostata. Durante l'installazione vengono utilizzati diversi parametri di configurazione che vengono monitorati. Se uno qualsiasi di questi viene modificato viene generato un errore e il robot interrompe il proprio funzionamento.
Tali parametri fondamentali sono:
Quando viene avviata una nuova operazione, eventuali modifiche vengono rilevate automaticamente, e in tale caso il robot non inizia l'operazione. La causa del problema viene visualizzata nella schermata 4G RTK SUMMARY (RIEPILOGO RTK 4G) sull'interfaccia utente del robot. Questa dovrebbe essere visualizzata in automatico, ma può essere comunque visualizzata selezionando Technician's menu (menu Tecnico) (9) > Infrastructure (Infrastruttura) > 4G RTK Summary (Riepilogo RTK 4G).
Per i dettagli relativi a tutti i messaggi visualizzati in questa schermata fate riferimento al Manuale tecnico.

Risoluzione dei problemi relativi alle installazioni GPS RTK

Questa procedura serve a identificare il problema quando la qualità del segnale GPS è troppo bassa. I livelli di qualità del segnale sono visualizzabili da Technician's menu (menu Tecnico) (9) > GPS RTK (RTK GPS). Questa procedura è composta da più passaggi che è necessario seguire secondo l'ordine fornito.
Verifica della connessione GNSS della stazione base RTK
Nota: Dopo una qualsiasi azione attendete sempre alcuni minuti per verificare se la qualità del segnale GPS è salita al livello di qualità RTK > 1,2.
Graphic
G527792
Verifica della connessione GNSS del robot
Nota: Dopo una qualsiasi azione attendete sempre alcuni minuti per verificare se la qualità del segnale GPS è salita al livello di qualità RTK > 1,2.
Graphic
G527793
Verifica della connessione Wi-Fi tra il robot e la stazione base RTK
Nota: Dopo una qualsiasi azione attendete sempre alcuni minuti per verificare se la qualità del segnale GPS è salita al livello di qualità RTK > 1,2.
Graphic
G527794

Appendici

Stato di inattività
Può verificarsi una condizione che porta il robot a interrompere un'operazione di tosatura autonoma e a entrare in uno stato di inattività. Ciò può verificarsi se:
  • Il robot ha riscontrato un problema e attivato un allarme.
  • L'operazione è stata fermata manualmente.
In entrambe queste situazioni sono presenti dei meccanismi per gestire il consumo energetico del robot.
Allarme
Graphic
G527797
Quando il robot rileva un problema, attiva un allarme, che richiede l'intervento manuale di un operatore.
Se l'allarme non viene risolto dopo 15 minuti, il robot passa alla modalità di sospensione. In questo stato, il robot riduce il proprio consumo di energia disattivando tutti i componenti eccetto il modem.
Nota: La modalità di sospensione viene attivata solo se il robot era acceso da più di un'ora.
Il robot resta in modalità di sospensione per 2 giorni, o fino a quando la batteria non raggiunge un livello di carica molto basso, dopodiché si spegne.
A questo punto sarà necessario l'intervento manuale di un operatore: rimuovete l'allarme e riattivate la modalità di lavoro autonomo, oppure spingete il robot fino alla stazione di ricarica per ricaricare la batteria.
Operazione interrotta
Graphic
G527798
In questo caso, il robot entra in modalità di attesa. Per impostazione predefinita, dopo 15 minuti in modalità di attesa, il robot passa alla modalità di sospensione descritta sopra, durante la quale il consumo di energia è ridotto al minimo. Il robot resta in modalità di sospensione per 2 giorni, o fino a quando la batteria non raggiunge un livello di carica molto basso, dopodiché si spegne.
Prima di riprendere il lavoro, il robot effettua un'autodiagnosi per verificare l'integrità dell'intero sistema (che include elettronica, sensori, meccanica e software).
  • Se i risultati dell'autodiagnosi sono positivi, il robot riprende lo stato di lavoro autonomo.
  • Se i risultati dell'autodiagnosi sono negativi, il robot attiva un allarme, che richiederà l'intervento di un operatore.